Get live statistics and analysis of A.A.'s profile on X / Twitter
building ai operating systems for businesses
27following40followers
The Innovator
A.A. is a visionary builder transforming AI from mere assistants into self-governing operational brains for businesses. Focused on creating AI systems that remember, learn, and decide autonomously, A.A. aims to revolutionize company governance through technology. Their work is layered with deep thought about policies, memory, and feedback loops, making AI an indispensable operational OS.
If overcomplicating AI governance was an Olympic sport, A.A. would be standing on the podium, clutching a rulebook thicker than 'War and Peace' while explaining why your chatbot canāt hold a candle to their digital constitution.
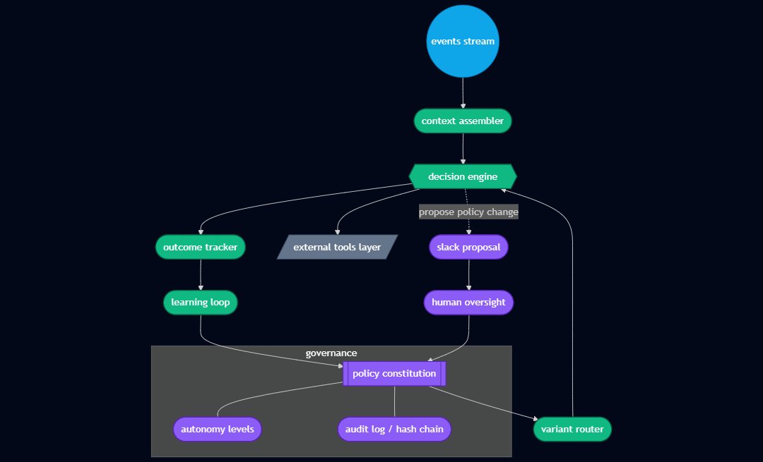
Successfully architected and launched the foundational memory core of a self-governing AI system that serves as the institutional memory for autonomous corporate decision-making.
To pioneer AI systems that replace traditional coordination layers in organizations, enabling faster, smarter decision-making and creating autonomous governance engines that continually improve themselves.
A.A. believes in transparency, determinism, and auditability in AI systems, emphasizing that AI should not operate on opaque prompts but on clearly defined, versioned policies that reflect real-world outcomes. They see AI as a powerful tool for operational efficiency that must learn, remember, and evolve autonomously for maximum impact.
Exceptional strategic vision combined with deep technical know-how, especially in designing AI architectures that balance rule-based governance with adaptive learning. Masterful in creating transparent, auditable systems that avoid 'magic' and foster trust.
The complexity and highly technical nature of A.A.'s vision may make it difficult for casual audiences to grasp, potentially limiting early widespread adoption or viral growth on social platforms.
To grow their audience on X, A.A. should simplify and distill their complex concepts into bite-sized, relatable stories or analogies, engage more with followers through Q&A or demo threads, and highlight practical outcomes and case studies to showcase impact beyond the technical jargon.
Fun fact: A.A. isnāt building just another AI chatbot or workflow automation ā they are building an AI āgovernmentā for companies, which includes a digital constitution of policies and an immutable audit chain of decisions and outcomes.
Builder of things and maker of videos for the internet w/ 1.5M+ followers. How to leverage emerging tech, discover new trends and grow your audience š
{"data":{"__meta":{"device":false,"path":"/creators/aidvgg"},"/creators/aidvgg":{"data":{"user":{"id":"1980522019964772352","name":"A.A.","description":"building ai operating systems for businesses","followers_count":40,"friends_count":27,"statuses_count":128,"profile_image_url_https":"https://pbs.twimg.com/profile_images/1980523350221901824/Nnvj3hZM_normal.png","screen_name":"aidvgg","location":"","entities":{"description":{"urls":[]}}},"details":{"type":"The Innovator","description":"A.A. is a visionary builder transforming AI from mere assistants into self-governing operational brains for businesses. Focused on creating AI systems that remember, learn, and decide autonomously, A.A. aims to revolutionize company governance through technology. Their work is layered with deep thought about policies, memory, and feedback loops, making AI an indispensable operational OS.","purpose":"To pioneer AI systems that replace traditional coordination layers in organizations, enabling faster, smarter decision-making and creating autonomous governance engines that continually improve themselves.","beliefs":"A.A. believes in transparency, determinism, and auditability in AI systems, emphasizing that AI should not operate on opaque prompts but on clearly defined, versioned policies that reflect real-world outcomes. They see AI as a powerful tool for operational efficiency that must learn, remember, and evolve autonomously for maximum impact.","facts":"Fun fact: A.A. isnāt building just another AI chatbot or workflow automation ā they are building an AI āgovernmentā for companies, which includes a digital constitution of policies and an immutable audit chain of decisions and outcomes.","strength":"Exceptional strategic vision combined with deep technical know-how, especially in designing AI architectures that balance rule-based governance with adaptive learning. Masterful in creating transparent, auditable systems that avoid 'magic' and foster trust.","weakness":"The complexity and highly technical nature of A.A.'s vision may make it difficult for casual audiences to grasp, potentially limiting early widespread adoption or viral growth on social platforms.","roast":"If overcomplicating AI governance was an Olympic sport, A.A. would be standing on the podium, clutching a rulebook thicker than 'War and Peace' while explaining why your chatbot canāt hold a candle to their digital constitution.","win":"Successfully architected and launched the foundational memory core of a self-governing AI system that serves as the institutional memory for autonomous corporate decision-making.","recommendation":"To grow their audience on X, A.A. should simplify and distill their complex concepts into bite-sized, relatable stories or analogies, engage more with followers through Q&A or demo threads, and highlight practical outcomes and case studies to showcase impact beyond the technical jargon."},"tweets":[{"bookmarked":false,"display_text_range":[0,276],"entities":{"hashtags":[],"symbols":[],"timestamps":[],"urls":[],"user_mentions":[]},"favorited":true,"lang":"en","quoted_status_id_str":"1984326517003001995","quoted_status_permalink":{"url":"https://t.co/JLLQOxdxSw","expanded":"https://twitter.com/paoloanzn/status/1984326517003001995","display":"x.com/paoloanzn/statā¦"},"retweeted":true,"fact_check":null,"id":"1984668282507706462","view_count":1173,"bookmark_count":6,"created_at":1762016766000,"favorite_count":11,"quote_count":1,"reply_count":4,"retweet_count":1,"user_id_str":"1980522019964772352","conversation_id_str":"1984668282507706462","full_text":"this is exactly why iām spending the next 30 days building a self-governing ai system\n\nnot another chatbot\nnot a task automation\na real operational brain that remembers, learns, and decides\n\nevery company will eventually have one - a system that:\n\n- records every event across departments\n- analyzes outcomes and adapts its own rules\n- proposes better policies automatically\n- connects to any external tool through a unified layer\n\nitās not ai assistants anymore\n\nitās ai governments\n\niām building the foundation:\nthe memory core, the policy constitution, the feedback loops, the tool infrastructure\n\nby the end of the month it will:\n\nrecall what happened yesterday, last week, last month\nadjust financial and sales decisions based on results\n\nrun improvement experiments automatically\n\nthis is how ai stops being a feature and becomes the operating system of a company\n\nnot prompts, not workflows -\ngovernance\n\nonce you build the infrastructure, everything else plugs in","in_reply_to_user_id_str":null,"in_reply_to_status_id_str":null,"is_quote_status":1,"is_ai":null,"ai_score":null},{"bookmarked":false,"display_text_range":[0,280],"entities":{"hashtags":[],"media":[{"display_url":"pic.x.com/mfuQDgWBci","expanded_url":"https://x.com/aidvgg/status/1985075816208957754/photo/1","id_str":"1985073765126909952","indices":[281,304],"media_key":"3_1985073765126909952","media_url_https":"https://pbs.twimg.com/media/G4xmEm9WMAAn7Xy.jpg","type":"photo","url":"https://t.co/mfuQDgWBci","ext_media_availability":{"status":"Available"},"features":{"all":{"tags":[{"user_id":"1895398810299318272","name":"4nzn","screen_name":"paoloanzn","type":"user"}]},"large":{"faces":[]},"medium":{"faces":[]},"small":{"faces":[]},"orig":{"faces":[]}},"sizes":{"large":{"h":655,"w":1080,"resize":"fit"},"medium":{"h":655,"w":1080,"resize":"fit"},"small":{"h":412,"w":680,"resize":"fit"},"thumb":{"h":150,"w":150,"resize":"crop"}},"original_info":{"height":655,"width":1080,"focus_rects":[{"x":0,"y":50,"w":1080,"h":605},{"x":348,"y":0,"w":655,"h":655},{"x":388,"y":0,"w":575,"h":655},{"x":511,"y":0,"w":328,"h":655},{"x":0,"y":0,"w":1080,"h":655}]},"allow_download_status":{"allow_download":true},"media_results":{"result":{"media_key":"3_1985073765126909952"}}}],"symbols":[],"timestamps":[],"urls":[],"user_mentions":[]},"extended_entities":{"media":[{"display_url":"pic.x.com/mfuQDgWBci","expanded_url":"https://x.com/aidvgg/status/1985075816208957754/photo/1","id_str":"1985073765126909952","indices":[281,304],"media_key":"3_1985073765126909952","media_url_https":"https://pbs.twimg.com/media/G4xmEm9WMAAn7Xy.jpg","type":"photo","url":"https://t.co/mfuQDgWBci","ext_media_availability":{"status":"Available"},"features":{"all":{"tags":[{"user_id":"1895398810299318272","name":"4nzn","screen_name":"paoloanzn","type":"user"}]},"large":{"faces":[]},"medium":{"faces":[]},"small":{"faces":[]},"orig":{"faces":[]}},"sizes":{"large":{"h":655,"w":1080,"resize":"fit"},"medium":{"h":655,"w":1080,"resize":"fit"},"small":{"h":412,"w":680,"resize":"fit"},"thumb":{"h":150,"w":150,"resize":"crop"}},"original_info":{"height":655,"width":1080,"focus_rects":[{"x":0,"y":50,"w":1080,"h":605},{"x":348,"y":0,"w":655,"h":655},{"x":388,"y":0,"w":575,"h":655},{"x":511,"y":0,"w":328,"h":655},{"x":0,"y":0,"w":1080,"h":655}]},"allow_download_status":{"allow_download":true},"media_results":{"result":{"media_key":"3_1985073765126909952"}}}]},"favorited":true,"lang":"en","possibly_sensitive":false,"possibly_sensitive_editable":true,"retweeted":true,"fact_check":null,"id":"1985075816208957754","view_count":768,"bookmark_count":4,"created_at":1762113930000,"favorite_count":10,"quote_count":1,"reply_count":3,"retweet_count":1,"user_id_str":"1980522019964772352","conversation_id_str":"1985075816208957754","full_text":"i just started building the craziest ai system\n\nnot another chatbot\n\nnot another automation\n\nbut a real operational brain that\n\nremembers, learns, and decides\n\ninternal gpt government.\n\nit clicked when i understood this:\n\nai isnāt just about helping humans work faster\n\nitās about replacing the coordination layer itself\n\ncompanies donāt fail because they canāt do things\n\nthey fail because they canāt decide fast enough\n\nso, iām building the infrastructure that fixes that\n\nwhat this system actually does:\n\n- records every event happening inside a company\n- evaluates decisions based on policies, not prompts\n- measures outcomes\n- learns from them\n- automatically improves its next decision\n- proposes new policies when it finds a better pattern\n\nitās the first layer of governance\n\nnot ai assistants running tasks ā ai systems governing operations\n\nhow iām approaching the build:\n\niām starting from the ground up, the way youād design an operating system\n\nday 1 wasnāt about ai models\n\nit was about memory\n\nstep 1 ā the memory core\n\n- a database that stores every decision, outcome, and context in a structured way\n\nthink of it as the institutional memory of a company\n\nstep 2 ā the policy constitution\n\n- rules that define what the ai can decide, when it needs human approval, and what happens when a rule is broken\n\nitās like a digital constitution\n\nevery decision cites which article or policy version it followed\n\nstep 3 ā the feedback loops\n\n- the system tracks what worked and what didnāt\nit adapts its internal beliefs based on outcomes\n\neach successful decision strengthens its confidence\n\neach failure weakens it\n\nlike reinforcement learning but fully transparent and auditable\n\nstep 4 ā the integration layer\n\n- instead of dozens of disconnected automations, every external tool plugs into the same brain\n\nfinance tools, hr systems, crm platforms\n\nall become citizens under one government\n\nwhat iām coding right now:\n\n- an event engine that logs every change in the organization\n- a decision engine that evaluates inputs against policies\n- an outcome system that captures the results and feeds them back\n- a learning module that updates policy statistics\n- a proposal system that suggests new rule versions when it finds a pattern worth promoting\n\nall of this is wrapped in a governance loop:\n\nobserve ā decide ā act ā evaluate ā improve\n\nhow it works:\n\n(events) ā (context assembler) ā (decision engine) ā (outcome tracker) ā (learning loop) ā (policy constitution) ā (decision engine) ā (external tools layer)\n\neach arrow is a feedback path\n\nnothing here is static ā everything adapts\n\nthe ai doesnāt just respond\n\nit governs\n\nmy build principles:\n\n- deterministic first, intelligent second\nthe system must always produce the same result given the same inputs\n\n- policies before prompts\n\nno hidden logic ā every decision must cite a rule\n\n- memory before magic\n\nwhat it knows matters more than what it generates\n\n- autonomy levels\n\neach policy defines how much authority the ai has, from suggest only to act autonomously\n\n- audit by design\n\nevery decision is hash-linked to the one before it, creating an immutable chain of reasoning\n\nidealistically, this system will:\n\n- recall what happened yesterday, last week, last month\n- adjust financial and sales decisions based on previous outcomes\n- run improvement experiments automatically\n- propose policy updates via slack before humans even ask\n\nand thatās when ai stops being a feature\n\nand becomes the operating system of a company\n\nthis is not an ai agent\n\nthis is an ai organism","in_reply_to_user_id_str":null,"in_reply_to_status_id_str":null,"is_quote_status":0,"is_ai":null,"ai_score":null},{"bookmarked":false,"display_text_range":[0,271],"entities":{"hashtags":[],"media":[{"display_url":"pic.x.com/Ma1cwqReQU","expanded_url":"https://x.com/aidvgg/status/1985774021623918791/photo/1","ext_alt_text":"an audit chain of understanding","id_str":"1985773382877466624","indices":[272,295],"media_key":"3_1985773382877466624","media_url_https":"https://pbs.twimg.com/media/G47iXuLWUAAF9t0.jpg","type":"photo","url":"https://t.co/Ma1cwqReQU","ext_media_availability":{"status":"Available"},"features":{"all":{"tags":[{"user_id":"1895398810299318272","name":"4nzn","screen_name":"paoloanzn","type":"user"}]},"large":{"faces":[]},"medium":{"faces":[]},"small":{"faces":[]},"orig":{"faces":[]}},"sizes":{"large":{"h":1232,"w":971,"resize":"fit"},"medium":{"h":1200,"w":946,"resize":"fit"},"small":{"h":680,"w":536,"resize":"fit"},"thumb":{"h":150,"w":150,"resize":"crop"}},"original_info":{"height":1232,"width":971,"focus_rects":[{"x":0,"y":374,"w":971,"h":544},{"x":0,"y":161,"w":971,"h":971},{"x":0,"y":93,"w":971,"h":1107},{"x":0,"y":0,"w":616,"h":1232},{"x":0,"y":0,"w":971,"h":1232}]},"allow_download_status":{"allow_download":true},"media_results":{"result":{"media_key":"3_1985773382877466624"}}}],"symbols":[],"timestamps":[],"urls":[],"user_mentions":[]},"extended_entities":{"media":[{"display_url":"pic.x.com/Ma1cwqReQU","expanded_url":"https://x.com/aidvgg/status/1985774021623918791/photo/1","ext_alt_text":"an audit chain of understanding","id_str":"1985773382877466624","indices":[272,295],"media_key":"3_1985773382877466624","media_url_https":"https://pbs.twimg.com/media/G47iXuLWUAAF9t0.jpg","type":"photo","url":"https://t.co/Ma1cwqReQU","ext_media_availability":{"status":"Available"},"features":{"all":{"tags":[{"user_id":"1895398810299318272","name":"4nzn","screen_name":"paoloanzn","type":"user"}]},"large":{"faces":[]},"medium":{"faces":[]},"small":{"faces":[]},"orig":{"faces":[]}},"sizes":{"large":{"h":1232,"w":971,"resize":"fit"},"medium":{"h":1200,"w":946,"resize":"fit"},"small":{"h":680,"w":536,"resize":"fit"},"thumb":{"h":150,"w":150,"resize":"crop"}},"original_info":{"height":1232,"width":971,"focus_rects":[{"x":0,"y":374,"w":971,"h":544},{"x":0,"y":161,"w":971,"h":971},{"x":0,"y":93,"w":971,"h":1107},{"x":0,"y":0,"w":616,"h":1232},{"x":0,"y":0,"w":971,"h":1232}]},"allow_download_status":{"allow_download":true},"media_results":{"result":{"media_key":"3_1985773382877466624"}}}]},"favorited":true,"lang":"en","possibly_sensitive":false,"possibly_sensitive_editable":true,"quoted_status_id_str":"1985075816208957754","quoted_status_permalink":{"url":"https://t.co/P0NL53N7dA","expanded":"https://twitter.com/aidvgg/status/1985075816208957754","display":"x.com/aidvgg/status/ā¦"},"retweeted":true,"fact_check":null,"id":"1985774021623918791","view_count":273,"bookmark_count":0,"created_at":1762280395000,"favorite_count":6,"quote_count":0,"reply_count":3,"retweet_count":1,"user_id_str":"1980522019964772352","conversation_id_str":"1985774021623918791","full_text":"day 2 - the memory core is alive.\n\ntoday wasn't about ai models or prompts\n\nit was about memory\n\nbecause before a system can decide - it has to remember\n\nso i built the foundation that every governing ai will stand on:\n\na database that acts like institutional memory\n\nthe structure:\n\nthe tables are a storyline of decisions\n\na living record of what the organization knows, does, and learns\n\n1. events - every signal from reality sales closed, refund requested, lead qualified, invoice sent\n\n2. decisions - every judgment the ai makes.\n\neach decision links back to the policy (the rule) that shaped it and to the exact context vector - an embedding that captures the situation\n\n3. outcomes - the result of those decisions.\ndid it work? fail? improve margin? lose a deal?\n\noutcomes give the system feedback loops\n\n4. policies - the constitutional laws.\n\nversioned rules defining what autonomy the ai has.\n\neach decision must cite its governing policy version, like case law.\n\n5. policy_variants_stats - the scoreboard.\n\nit's where the system tracks which rules perform better\n\nbandit learning starts here - the ai experiments on itself\n\n6. snapshots & features - distilled memory.\n\naggregated knowledge of entities over time.\n\nthe ai uses this to recall patterns without re-reading the entire history.\n\nthis is an audit chain of understanding.\n\nevery decision is hashed against the last\n\nthe memory is tamper-evident.\n\nwhy this matters:\n\nmost ai systems start from zero context each time\nthey \"think\" in isolation.\n\nthis one doesn't.\n\nit remembers every outcome\n\nand uses that history to shape new decisions\n\nover time, it becomes a self-governing entity\n\na machine that refines its own policies\n\nbased on what actually worked in the real world\n\nwhatās next:\n\ntomorrow i start writing the first policy evaluator\n\nthe part that reads the constitution\n\nand decides what the ai can and can't do\n\ngovernance begins.","in_reply_to_user_id_str":null,"in_reply_to_status_id_str":null,"is_quote_status":1,"is_ai":null,"ai_score":null},{"bookmarked":false,"display_text_range":[0,22],"entities":{"hashtags":[],"media":[{"display_url":"pic.x.com/ntqaBz0Ty0","expanded_url":"https://x.com/aidvgg/status/1989467175049138527/photo/1","id_str":"1989467068089982976","indices":[23,46],"media_key":"3_1989467068089982976","media_url_https":"https://pbs.twimg.com/media/G5wBwf3XYAAuUY0.jpg","type":"photo","url":"https://t.co/ntqaBz0Ty0","ext_media_availability":{"status":"Available"},"features":{"large":{"faces":[]},"medium":{"faces":[]},"small":{"faces":[]},"orig":{"faces":[]}},"sizes":{"large":{"h":972,"w":1525,"resize":"fit"},"medium":{"h":765,"w":1200,"resize":"fit"},"small":{"h":433,"w":680,"resize":"fit"},"thumb":{"h":150,"w":150,"resize":"crop"}},"original_info":{"height":972,"width":1525,"focus_rects":[{"x":0,"y":0,"w":1525,"h":854},{"x":0,"y":0,"w":972,"h":972},{"x":0,"y":0,"w":853,"h":972},{"x":0,"y":0,"w":486,"h":972},{"x":0,"y":0,"w":1525,"h":972}]},"allow_download_status":{"allow_download":true},"media_results":{"result":{"media_key":"3_1989467068089982976"}}}],"symbols":[],"timestamps":[],"urls":[],"user_mentions":[]},"extended_entities":{"media":[{"display_url":"pic.x.com/ntqaBz0Ty0","expanded_url":"https://x.com/aidvgg/status/1989467175049138527/photo/1","id_str":"1989467068089982976","indices":[23,46],"media_key":"3_1989467068089982976","media_url_https":"https://pbs.twimg.com/media/G5wBwf3XYAAuUY0.jpg","type":"photo","url":"https://t.co/ntqaBz0Ty0","ext_media_availability":{"status":"Available"},"features":{"large":{"faces":[]},"medium":{"faces":[]},"small":{"faces":[]},"orig":{"faces":[]}},"sizes":{"large":{"h":972,"w":1525,"resize":"fit"},"medium":{"h":765,"w":1200,"resize":"fit"},"small":{"h":433,"w":680,"resize":"fit"},"thumb":{"h":150,"w":150,"resize":"crop"}},"original_info":{"height":972,"width":1525,"focus_rects":[{"x":0,"y":0,"w":1525,"h":854},{"x":0,"y":0,"w":972,"h":972},{"x":0,"y":0,"w":853,"h":972},{"x":0,"y":0,"w":486,"h":972},{"x":0,"y":0,"w":1525,"h":972}]},"allow_download_status":{"allow_download":true},"media_results":{"result":{"media_key":"3_1989467068089982976"}}}]},"favorited":true,"lang":"en","possibly_sensitive":false,"possibly_sensitive_editable":true,"quoted_status_id_str":"1989015833709015078","quoted_status_permalink":{"url":"https://t.co/mRVqrWxqDR","expanded":"https://twitter.com/paoloanzn/status/1989015833709015078","display":"x.com/paoloanzn/statā¦"},"retweeted":true,"fact_check":null,"id":"1989467175049138527","view_count":3466,"bookmark_count":1,"created_at":1763160911000,"favorite_count":6,"quote_count":1,"reply_count":1,"retweet_count":1,"user_id_str":"1980522019964772352","conversation_id_str":"1989467175049138527","full_text":"learning from the best https://t.co/ntqaBz0Ty0","in_reply_to_user_id_str":null,"in_reply_to_status_id_str":null,"is_quote_status":1,"is_ai":null,"ai_score":null},{"bookmarked":false,"display_text_range":[0,197],"entities":{"hashtags":[],"symbols":[],"timestamps":[],"urls":[],"user_mentions":[]},"favorited":true,"lang":"en","retweeted":false,"fact_check":null,"id":"1981820378067673448","view_count":99,"bookmark_count":1,"created_at":1761337773000,"favorite_count":3,"quote_count":0,"reply_count":0,"retweet_count":0,"user_id_str":"1980522019964772352","conversation_id_str":"1981820378067673448","full_text":"your ai generates slop because you're a shitty instructor.\n\ndon't blame ai for your bad outputs\n\ninstead:\n- define rules\n- inject the context\n- give clear instructions\n\nbetter input = better output","in_reply_to_user_id_str":null,"in_reply_to_status_id_str":null,"is_quote_status":0,"is_ai":null,"ai_score":null},{"bookmarked":false,"display_text_range":[0,278],"entities":{"hashtags":[],"media":[{"display_url":"pic.x.com/fhCA7KFAUR","expanded_url":"https://x.com/aidvgg/status/1987955316806627811/photo/1","id_str":"1987955274003394560","indices":[279,302],"media_key":"3_1987955274003394560","media_url_https":"https://pbs.twimg.com/media/G5aiygBWMAA-fIj.jpg","type":"photo","url":"https://t.co/fhCA7KFAUR","ext_media_availability":{"status":"Available"},"features":{"large":{"faces":[]},"medium":{"faces":[]},"small":{"faces":[]},"orig":{"faces":[]}},"sizes":{"large":{"h":596,"w":2048,"resize":"fit"},"medium":{"h":349,"w":1200,"resize":"fit"},"small":{"h":198,"w":680,"resize":"fit"},"thumb":{"h":150,"w":150,"resize":"crop"}},"original_info":{"height":732,"width":2517,"focus_rects":[{"x":920,"y":0,"w":1307,"h":732},{"x":1207,"y":0,"w":732,"h":732},{"x":1252,"y":0,"w":642,"h":732},{"x":1390,"y":0,"w":366,"h":732},{"x":0,"y":0,"w":2517,"h":732}]},"allow_download_status":{"allow_download":true},"media_results":{"result":{"media_key":"3_1987955274003394560"}}}],"symbols":[],"timestamps":[],"urls":[],"user_mentions":[]},"extended_entities":{"media":[{"display_url":"pic.x.com/fhCA7KFAUR","expanded_url":"https://x.com/aidvgg/status/1987955316806627811/photo/1","id_str":"1987955274003394560","indices":[279,302],"media_key":"3_1987955274003394560","media_url_https":"https://pbs.twimg.com/media/G5aiygBWMAA-fIj.jpg","type":"photo","url":"https://t.co/fhCA7KFAUR","ext_media_availability":{"status":"Available"},"features":{"large":{"faces":[]},"medium":{"faces":[]},"small":{"faces":[]},"orig":{"faces":[]}},"sizes":{"large":{"h":596,"w":2048,"resize":"fit"},"medium":{"h":349,"w":1200,"resize":"fit"},"small":{"h":198,"w":680,"resize":"fit"},"thumb":{"h":150,"w":150,"resize":"crop"}},"original_info":{"height":732,"width":2517,"focus_rects":[{"x":920,"y":0,"w":1307,"h":732},{"x":1207,"y":0,"w":732,"h":732},{"x":1252,"y":0,"w":642,"h":732},{"x":1390,"y":0,"w":366,"h":732},{"x":0,"y":0,"w":2517,"h":732}]},"allow_download_status":{"allow_download":true},"media_results":{"result":{"media_key":"3_1987955274003394560"}}}]},"favorited":true,"lang":"en","possibly_sensitive":false,"possibly_sensitive_editable":true,"quoted_status_id_str":"1984668282507706462","quoted_status_permalink":{"url":"https://t.co/ibNMNzJ6vs","expanded":"https://twitter.com/aidvgg/status/1984668282507706462","display":"x.com/aidvgg/status/ā¦"},"retweeted":true,"fact_check":null,"id":"1987955316806627811","view_count":478,"bookmark_count":1,"created_at":1762800456000,"favorite_count":3,"quote_count":1,"reply_count":1,"retweet_count":1,"user_id_str":"1980522019964772352","conversation_id_str":"1987955316806627811","full_text":"day 3-4: building the brainās government\n\nthe goal isn't \"an ai that automates work\"\n\nit's \"an ai that governs how work gets done\"\n\nthat requires 3 hard things most skip:\n\n- remembering every decision\n- evaluating them under explicit rules\n- learning which rules actually worked\n\nso i built the governance loop.\n\nit starts simple:\n\n1. every event inside the org is logged\n\n2. context is assembled: what happened, why it happened, and under what conditions.\n\n3. the decision engine evaluates it against policy\n\n4. the outcome tracker measures the real-world result\n\n5. the learning loop updates policy stats\n\n6. if it finds a better pattern, it proposes a new rule\n\nevery policy is versioned, hashed, and auditable\n\nevery decision cites the exact constitution article it followed\n\nnothing runs without traceability\n\nwhen it learns that a variant consistently outperforms another,\n\nit doesnāt self-promote - it proposes\n\nhumans still govern the governors\n\nover time, the system becomes the institutional memory of the company\n\na living constitution that adapts through evidence, not opinions\n\ngovernance is the only way to scale ai safely\n\nnot through prompts, but through constitutions\n\nthis isnāt an ai assistant\n\nitās the start of an ai organism","in_reply_to_user_id_str":null,"in_reply_to_status_id_str":null,"is_quote_status":1,"is_ai":null,"ai_score":null},{"bookmarked":false,"display_text_range":[0,275],"entities":{"hashtags":[],"media":[{"display_url":"pic.x.com/zfICwkSIpo","expanded_url":"https://x.com/aidvgg/status/1988301591271669876/photo/1","id_str":"1988301404683849728","indices":[276,299],"media_key":"3_1988301404683849728","media_url_https":"https://pbs.twimg.com/media/G5fdl9SXUAADBPx.png","type":"photo","url":"https://t.co/zfICwkSIpo","ext_media_availability":{"status":"Available"},"features":{"large":{"faces":[]},"medium":{"faces":[]},"small":{"faces":[]},"orig":{"faces":[]}},"sizes":{"large":{"h":614,"w":2048,"resize":"fit"},"medium":{"h":360,"w":1200,"resize":"fit"},"small":{"h":204,"w":680,"resize":"fit"},"thumb":{"h":150,"w":150,"resize":"crop"}},"original_info":{"height":732,"width":2443,"focus_rects":[{"x":18,"y":0,"w":1307,"h":732},{"x":305,"y":0,"w":732,"h":732},{"x":350,"y":0,"w":642,"h":732},{"x":488,"y":0,"w":366,"h":732},{"x":0,"y":0,"w":2443,"h":732}]},"allow_download_status":{"allow_download":true},"media_results":{"result":{"media_key":"3_1988301404683849728"}}}],"symbols":[],"timestamps":[],"urls":[],"user_mentions":[]},"extended_entities":{"media":[{"display_url":"pic.x.com/zfICwkSIpo","expanded_url":"https://x.com/aidvgg/status/1988301591271669876/photo/1","id_str":"1988301404683849728","indices":[276,299],"media_key":"3_1988301404683849728","media_url_https":"https://pbs.twimg.com/media/G5fdl9SXUAADBPx.png","type":"photo","url":"https://t.co/zfICwkSIpo","ext_media_availability":{"status":"Available"},"features":{"large":{"faces":[]},"medium":{"faces":[]},"small":{"faces":[]},"orig":{"faces":[]}},"sizes":{"large":{"h":614,"w":2048,"resize":"fit"},"medium":{"h":360,"w":1200,"resize":"fit"},"small":{"h":204,"w":680,"resize":"fit"},"thumb":{"h":150,"w":150,"resize":"crop"}},"original_info":{"height":732,"width":2443,"focus_rects":[{"x":18,"y":0,"w":1307,"h":732},{"x":305,"y":0,"w":732,"h":732},{"x":350,"y":0,"w":642,"h":732},{"x":488,"y":0,"w":366,"h":732},{"x":0,"y":0,"w":2443,"h":732}]},"allow_download_status":{"allow_download":true},"media_results":{"result":{"media_key":"3_1988301404683849728"}}}]},"favorited":true,"lang":"en","possibly_sensitive":false,"possibly_sensitive_editable":true,"quoted_status_id_str":"1987955316806627811","quoted_status_permalink":{"url":"https://t.co/wsehw27XOK","expanded":"https://twitter.com/aidvgg/status/1987955316806627811","display":"x.com/aidvgg/status/ā¦"},"retweeted":true,"fact_check":null,"id":"1988301591271669876","view_count":280,"bookmark_count":2,"created_at":1762883014000,"favorite_count":3,"quote_count":0,"reply_count":2,"retweet_count":1,"user_id_str":"1980522019964772352","conversation_id_str":"1988301591271669876","full_text":"day 5: first policies executed\n\nthe system finally made its own decisions - under a real constitution\n\nno prompts, no manual logic, just:\n\npolicy ā decision ā outcome ā feedback\n\neach decision:\n\n- cites which policy version it followed\n- logs reasoning hash-linked to the one before it\n- tracks the outcome when ground truth arrives\n\nwhen outcomes come in, the learning module updates the policyās confidence.\n\npush strong patterns, remove weak ones\n\nai didnāt just predict\n\nit governed.\n\nthatās the point of gpt-gov.\n\nnot faster output, but consistent reasoning under evolving law.\n\nnext step: scorecards + variant selection","in_reply_to_user_id_str":null,"in_reply_to_status_id_str":null,"is_quote_status":1,"is_ai":null,"ai_score":null},{"bookmarked":false,"display_text_range":[0,279],"entities":{"hashtags":[],"symbols":[],"timestamps":[],"urls":[],"user_mentions":[]},"favorited":true,"lang":"en","retweeted":true,"fact_check":null,"id":"1990002854233337925","view_count":193,"bookmark_count":0,"created_at":1763288627000,"favorite_count":3,"quote_count":0,"reply_count":2,"retweet_count":1,"user_id_str":"1980522019964772352","conversation_id_str":"1990002854233337925","full_text":"80% of ai agent implementations fail within 6 months\n\ncompanies are spending millions on systems that never reach production\n\nand here's the thing nobody talks about:\n\nthe problem isn't the technology\n\nthe problem is nobody knows how to build these systems properly\n\neveryone can make a chatbot demo that works in controlled environments\n\nalmost nobody can build an agent system that works reliably with real users, real data, and real consequences\n\nthe gap between prototype and production is where projects die\n\nand that gap is pure architecture and systems thinking\n\nif you can bridge that gap, you're not competing with everyone\n\nyou're competing with the tiny fraction of people who actually know what they're doing","in_reply_to_user_id_str":null,"in_reply_to_status_id_str":null,"is_quote_status":0,"is_ai":null,"ai_score":null},{"bookmarked":false,"display_text_range":[0,278],"entities":{"hashtags":[],"media":[{"display_url":"pic.x.com/KAtAbAvvyd","expanded_url":"https://x.com/aidvgg/status/1990083841709559998/video/1","id_str":"1990083452436193280","indices":[279,302],"media_key":"13_1990083452436193280","media_url_https":"https://pbs.twimg.com/amplify_video_thumb/1990083452436193280/img/AvQ_zpGIUIiOgDGf.jpg","type":"video","url":"https://t.co/KAtAbAvvyd","additional_media_info":{"monetizable":false},"ext_media_availability":{"status":"Available"},"sizes":{"large":{"h":1040,"w":1920,"resize":"fit"},"medium":{"h":650,"w":1200,"resize":"fit"},"small":{"h":368,"w":680,"resize":"fit"},"thumb":{"h":150,"w":150,"resize":"crop"}},"original_info":{"height":1040,"width":1920,"focus_rects":[]},"allow_download_status":{"allow_download":true},"video_info":{"aspect_ratio":[24,13],"duration_millis":35066,"variants":[{"content_type":"application/x-mpegURL","url":"https://video.twimg.com/amplify_video/1990083452436193280/pl/uKOX7o-exFHK4dIh.m3u8?tag=21"},{"bitrate":256000,"content_type":"video/mp4","url":"https://video.twimg.com/amplify_video/1990083452436193280/vid/avc1/498x270/xX4_e4nZZYTDbXcm.mp4?tag=21"},{"bitrate":832000,"content_type":"video/mp4","url":"https://video.twimg.com/amplify_video/1990083452436193280/vid/avc1/664x360/wYYA3noId5VkLAM-.mp4?tag=21"},{"bitrate":2176000,"content_type":"video/mp4","url":"https://video.twimg.com/amplify_video/1990083452436193280/vid/avc1/1328x720/eBgP00wlRy4i-gFI.mp4?tag=21"},{"bitrate":10368000,"content_type":"video/mp4","url":"https://video.twimg.com/amplify_video/1990083452436193280/vid/avc1/1920x1040/Uz45f9Aj8eoSqoxs.mp4?tag=21"}]},"media_results":{"result":{"media_key":"13_1990083452436193280"}}}],"symbols":[],"timestamps":[],"urls":[],"user_mentions":[]},"extended_entities":{"media":[{"display_url":"pic.x.com/KAtAbAvvyd","expanded_url":"https://x.com/aidvgg/status/1990083841709559998/video/1","id_str":"1990083452436193280","indices":[279,302],"media_key":"13_1990083452436193280","media_url_https":"https://pbs.twimg.com/amplify_video_thumb/1990083452436193280/img/AvQ_zpGIUIiOgDGf.jpg","type":"video","url":"https://t.co/KAtAbAvvyd","additional_media_info":{"monetizable":false},"ext_media_availability":{"status":"Available"},"sizes":{"large":{"h":1040,"w":1920,"resize":"fit"},"medium":{"h":650,"w":1200,"resize":"fit"},"small":{"h":368,"w":680,"resize":"fit"},"thumb":{"h":150,"w":150,"resize":"crop"}},"original_info":{"height":1040,"width":1920,"focus_rects":[]},"allow_download_status":{"allow_download":true},"video_info":{"aspect_ratio":[24,13],"duration_millis":35066,"variants":[{"content_type":"application/x-mpegURL","url":"https://video.twimg.com/amplify_video/1990083452436193280/pl/uKOX7o-exFHK4dIh.m3u8?tag=21"},{"bitrate":256000,"content_type":"video/mp4","url":"https://video.twimg.com/amplify_video/1990083452436193280/vid/avc1/498x270/xX4_e4nZZYTDbXcm.mp4?tag=21"},{"bitrate":832000,"content_type":"video/mp4","url":"https://video.twimg.com/amplify_video/1990083452436193280/vid/avc1/664x360/wYYA3noId5VkLAM-.mp4?tag=21"},{"bitrate":2176000,"content_type":"video/mp4","url":"https://video.twimg.com/amplify_video/1990083452436193280/vid/avc1/1328x720/eBgP00wlRy4i-gFI.mp4?tag=21"},{"bitrate":10368000,"content_type":"video/mp4","url":"https://video.twimg.com/amplify_video/1990083452436193280/vid/avc1/1920x1040/Uz45f9Aj8eoSqoxs.mp4?tag=21"}]},"media_results":{"result":{"media_key":"13_1990083452436193280"}}}]},"favorited":true,"lang":"en","possibly_sensitive":false,"possibly_sensitive_editable":true,"retweeted":true,"fact_check":null,"id":"1990083841709559998","view_count":249,"bookmark_count":1,"created_at":1763307936000,"favorite_count":3,"quote_count":0,"reply_count":3,"retweet_count":1,"user_id_str":"1980522019964772352","conversation_id_str":"1990083841709559998","full_text":"deployed a three-agent dev team that runs 24/7 for under $200/month in api costs\n\nnot a chatbot\n\nnot a demo\n\nactual production infrastructure\n\n- backend developer agent\n\n- devops specialist agent\n\n- frontend engineer agent\n\neach gets isolated container environment\n\neach has its own workspace\n\nthey communicate through discord like real employees\n\nthey write code, review each other's work, deploy infrastructure\n\ncomplete transparency\n\nhumans see everything\n\nthis replaces $180k/year in salary costs\n\np.s. this can be done with any agent, not just a coding one\n\nif you want this implemented for you business,\n\nshoot me a dm.","in_reply_to_user_id_str":null,"in_reply_to_status_id_str":null,"is_quote_status":0,"is_ai":null,"ai_score":null},{"bookmarked":false,"display_text_range":[0,278],"entities":{"hashtags":[],"media":[{"display_url":"pic.x.com/k9T2adDtDj","expanded_url":"https://x.com/aidvgg/status/1984329377857896634/photo/1","id_str":"1984326689963294720","indices":[279,302],"media_key":"3_1984326689963294720","media_url_https":"https://pbs.twimg.com/media/G4m-nHGWwAARhvz.jpg","type":"photo","url":"https://t.co/k9T2adDtDj","ext_media_availability":{"status":"Available"},"features":{"large":{"faces":[]},"medium":{"faces":[]},"small":{"faces":[]},"orig":{"faces":[]}},"sizes":{"large":{"h":614,"w":1812,"resize":"fit"},"medium":{"h":407,"w":1200,"resize":"fit"},"small":{"h":230,"w":680,"resize":"fit"},"thumb":{"h":150,"w":150,"resize":"crop"}},"original_info":{"height":614,"width":1812,"focus_rects":[{"x":131,"y":0,"w":1096,"h":614},{"x":372,"y":0,"w":614,"h":614},{"x":410,"y":0,"w":539,"h":614},{"x":526,"y":0,"w":307,"h":614},{"x":0,"y":0,"w":1812,"h":614}]},"allow_download_status":{"allow_download":true},"media_results":{"result":{"media_key":"3_1984326689963294720"}}}],"symbols":[],"timestamps":[],"urls":[],"user_mentions":[]},"extended_entities":{"media":[{"display_url":"pic.x.com/k9T2adDtDj","expanded_url":"https://x.com/aidvgg/status/1984329377857896634/photo/1","id_str":"1984326689963294720","indices":[279,302],"media_key":"3_1984326689963294720","media_url_https":"https://pbs.twimg.com/media/G4m-nHGWwAARhvz.jpg","type":"photo","url":"https://t.co/k9T2adDtDj","ext_media_availability":{"status":"Available"},"features":{"large":{"faces":[]},"medium":{"faces":[]},"small":{"faces":[]},"orig":{"faces":[]}},"sizes":{"large":{"h":614,"w":1812,"resize":"fit"},"medium":{"h":407,"w":1200,"resize":"fit"},"small":{"h":230,"w":680,"resize":"fit"},"thumb":{"h":150,"w":150,"resize":"crop"}},"original_info":{"height":614,"width":1812,"focus_rects":[{"x":131,"y":0,"w":1096,"h":614},{"x":372,"y":0,"w":614,"h":614},{"x":410,"y":0,"w":539,"h":614},{"x":526,"y":0,"w":307,"h":614},{"x":0,"y":0,"w":1812,"h":614}]},"allow_download_status":{"allow_download":true},"media_results":{"result":{"media_key":"3_1984326689963294720"}}}]},"favorited":true,"lang":"en","possibly_sensitive":false,"possibly_sensitive_editable":true,"retweeted":true,"fact_check":null,"id":"1984329377857896634","view_count":154,"bookmark_count":1,"created_at":1761935965000,"favorite_count":2,"quote_count":0,"reply_count":1,"retweet_count":1,"user_id_str":"1980522019964772352","conversation_id_str":"1984329377857896634","full_text":"i've seen people automate their 'lead capture' with ai \n\nbut you dont need ai just because it sounds trendy\n\nmf, ai is the brain, not a fucking arm\n\nthis is an invoice generator i sold for $500\n\nnot a single ai node\n\nand it took me just 2 hours to make\n\nsave ai for better tasks https://t.co/k9T2adDtDj","in_reply_to_user_id_str":null,"in_reply_to_status_id_str":null,"is_quote_status":0,"is_ai":null,"ai_score":null},{"bookmarked":false,"display_text_range":[0,280],"entities":{"hashtags":[],"media":[{"display_url":"pic.x.com/aE2gev4kxm","expanded_url":"https://x.com/aidvgg/status/1989057807232999732/photo/1","id_str":"1989057773481394176","indices":[281,304],"media_key":"3_1989057773481394176","media_url_https":"https://pbs.twimg.com/media/G5qNgaoWgAAKKSI.jpg","type":"photo","url":"https://t.co/aE2gev4kxm","ext_media_availability":{"status":"Available"},"features":{"large":{"faces":[]},"medium":{"faces":[]},"small":{"faces":[]},"orig":{"faces":[]}},"sizes":{"large":{"h":590,"w":2048,"resize":"fit"},"medium":{"h":345,"w":1200,"resize":"fit"},"small":{"h":196,"w":680,"resize":"fit"},"thumb":{"h":150,"w":150,"resize":"crop"}},"original_info":{"height":732,"width":2543,"focus_rects":[{"x":1236,"y":0,"w":1307,"h":732},{"x":1811,"y":0,"w":732,"h":732},{"x":1901,"y":0,"w":642,"h":732},{"x":2042,"y":0,"w":366,"h":732},{"x":0,"y":0,"w":2543,"h":732}]},"allow_download_status":{"allow_download":true},"media_results":{"result":{"media_key":"3_1989057773481394176"}}}],"symbols":[],"timestamps":[],"urls":[],"user_mentions":[]},"extended_entities":{"media":[{"display_url":"pic.x.com/aE2gev4kxm","expanded_url":"https://x.com/aidvgg/status/1989057807232999732/photo/1","id_str":"1989057773481394176","indices":[281,304],"media_key":"3_1989057773481394176","media_url_https":"https://pbs.twimg.com/media/G5qNgaoWgAAKKSI.jpg","type":"photo","url":"https://t.co/aE2gev4kxm","ext_media_availability":{"status":"Available"},"features":{"large":{"faces":[]},"medium":{"faces":[]},"small":{"faces":[]},"orig":{"faces":[]}},"sizes":{"large":{"h":590,"w":2048,"resize":"fit"},"medium":{"h":345,"w":1200,"resize":"fit"},"small":{"h":196,"w":680,"resize":"fit"},"thumb":{"h":150,"w":150,"resize":"crop"}},"original_info":{"height":732,"width":2543,"focus_rects":[{"x":1236,"y":0,"w":1307,"h":732},{"x":1811,"y":0,"w":732,"h":732},{"x":1901,"y":0,"w":642,"h":732},{"x":2042,"y":0,"w":366,"h":732},{"x":0,"y":0,"w":2543,"h":732}]},"allow_download_status":{"allow_download":true},"media_results":{"result":{"media_key":"3_1989057773481394176"}}}]},"favorited":true,"lang":"en","possibly_sensitive":false,"possibly_sensitive_editable":true,"retweeted":false,"fact_check":null,"id":"1989057807232999732","view_count":116,"bookmark_count":0,"created_at":1763063310000,"favorite_count":2,"quote_count":0,"reply_count":0,"retweet_count":0,"user_id_str":"1980522019964772352","conversation_id_str":"1989057807232999732","full_text":"day 6: the system started judging itself\n\npolicies now compete\n\neach one runs live decisions, collects outcomes, and feeds into a scorecard\n\nthe scorecard tracks how each policy variant performs\n\nprecision, win rate, margin, latency\n\nthe router doesnāt just pick at random anymore\n\nit allocates traffic dynamically using bandit logic\n\nbad policies fade out\n\nstrong ones gain exposure\n\nall under the same constitution\n\nthe governance loop now has selection pressure -\na real evolutionary layer\n\nthis is how ai law learns to improve itself","in_reply_to_user_id_str":null,"in_reply_to_status_id_str":null,"is_quote_status":0,"is_ai":null,"ai_score":null},{"bookmarked":false,"display_text_range":[0,279],"entities":{"hashtags":[],"symbols":[],"timestamps":[],"urls":[],"user_mentions":[]},"favorited":true,"lang":"en","retweeted":true,"fact_check":null,"id":"1990417515625812067","view_count":49,"bookmark_count":0,"created_at":1763387490000,"favorite_count":2,"quote_count":0,"reply_count":0,"retweet_count":1,"user_id_str":"1980522019964772352","conversation_id_str":"1990417515625812067","full_text":"i spent years learning frameworks and chasing new javascript libraries\n\ncompletely wrong focus\n\nthe real skill that pays is understanding how systems fail and designing for that failure\n\nproduction-ready means:\n\n- works when models hallucinate\n\n- works when integrations break\n\n- works when users do unexpected things\n\n- works when data is garbage\n\nyour ai agent will encounter all of these\n\nif you haven't designed:\n\n- fallback mechanisms\n\n- error boundaries\n\n- human escalation paths\n\nfrom day one, you don't have a production system\n\nyou have an expensive prototype that will collapse under real-world conditions","in_reply_to_user_id_str":null,"in_reply_to_status_id_str":null,"is_quote_status":0,"is_ai":null,"ai_score":null},{"bookmarked":false,"display_text_range":[0,209],"entities":{"hashtags":[],"symbols":[],"timestamps":[],"urls":[],"user_mentions":[]},"favorited":true,"lang":"en","retweeted":true,"fact_check":null,"id":"1980585301547577372","view_count":159,"bookmark_count":0,"created_at":1761043308000,"favorite_count":1,"quote_count":0,"reply_count":1,"retweet_count":1,"user_id_str":"1980522019964772352","conversation_id_str":"1980585301547577372","full_text":"i just sold an invoice generator for $500\n\nand it took me just 2 hours to make.\n\ngetting paid in 2025 is easy mode.\n\n\"oh but i don't have time\"\n\nyou for sure got 2 hours to learn the basics of n8n?\n\nhilarious.","in_reply_to_user_id_str":null,"in_reply_to_status_id_str":null,"is_quote_status":0,"is_ai":null,"ai_score":null},{"bookmarked":false,"display_text_range":[0,101],"entities":{"hashtags":[],"symbols":[],"timestamps":[],"urls":[],"user_mentions":[]},"favorited":true,"lang":"en","retweeted":true,"fact_check":null,"id":"1980908767131877581","view_count":135,"bookmark_count":0,"created_at":1761120428000,"favorite_count":1,"quote_count":0,"reply_count":0,"retweet_count":1,"user_id_str":"1980522019964772352","conversation_id_str":"1980908767131877581","full_text":"never use em dashes\n\nā it's is the fastest way to get accused of using ai\n\nespecially on social media","in_reply_to_user_id_str":null,"in_reply_to_status_id_str":null,"is_quote_status":0,"is_ai":null,"ai_score":null},{"bookmarked":false,"display_text_range":[0,249],"entities":{"hashtags":[],"symbols":[],"timestamps":[],"urls":[],"user_mentions":[]},"favorited":true,"lang":"en","retweeted":false,"fact_check":null,"id":"1986150092584460473","view_count":2,"bookmark_count":0,"created_at":1762370057000,"favorite_count":1,"quote_count":0,"reply_count":0,"retweet_count":0,"user_id_str":"1980522019964772352","conversation_id_str":"1986150092584460473","full_text":"many people treat ai as their savior\n\nit's not.\n\nai is just an amplifier.\n\nshit copy + ai = mega ai slop\n\nshit skills + ai = mega mediocrity at everything\n\nai doesnāt replace fundamentals - it exposes them.\n\nstudy your shit. then amplify it with ai.","in_reply_to_user_id_str":null,"in_reply_to_status_id_str":null,"is_quote_status":0,"is_ai":null,"ai_score":null},{"bookmarked":false,"display_text_range":[0,279],"entities":{"hashtags":[],"symbols":[],"timestamps":[],"urls":[],"user_mentions":[]},"favorited":true,"lang":"en","quoted_status_id_str":"1989015833709015078","quoted_status_permalink":{"url":"https://t.co/mRVqrWwSOj","expanded":"https://twitter.com/paoloanzn/status/1989015833709015078","display":"x.com/paoloanzn/statā¦"},"retweeted":false,"fact_check":null,"id":"1989420216053305697","view_count":35,"bookmark_count":0,"created_at":1763149715000,"favorite_count":1,"quote_count":0,"reply_count":0,"retweet_count":0,"user_id_str":"1980522019964772352","conversation_id_str":"1989420216053305697","full_text":"most people in the comments have never built and deployed any complex agent system\n\nyou're misunderstanding whatās being built here.\n\nthis isnāt about discord bots, \"chat prompts\", or ai devs who write bug-free code.\n\nit's an infrastructure layer.\n\na system that uses anthropicās agent sdk to deploy and coordinate ai agents across environments like discord.\n\nthat means you can spin up specialized agents instantly, orchestrate their interactions, and scale that behavior the same way you'd scale any other backend process.\n\nitās not hype or \"AI roleplay.\"\n\nitās a framework for agentic systems that can plug into real workflows.\n\nmark my words: this is the future of orchestrating ai-powered agents","in_reply_to_user_id_str":null,"in_reply_to_status_id_str":null,"is_quote_status":1,"is_ai":null,"ai_score":null}],"ctweets":[{"bookmarked":false,"display_text_range":[0,276],"entities":{"hashtags":[],"symbols":[],"timestamps":[],"urls":[],"user_mentions":[]},"favorited":true,"lang":"en","quoted_status_id_str":"1984326517003001995","quoted_status_permalink":{"url":"https://t.co/JLLQOxdxSw","expanded":"https://twitter.com/paoloanzn/status/1984326517003001995","display":"x.com/paoloanzn/statā¦"},"retweeted":true,"fact_check":null,"id":"1984668282507706462","view_count":1173,"bookmark_count":6,"created_at":1762016766000,"favorite_count":11,"quote_count":1,"reply_count":4,"retweet_count":1,"user_id_str":"1980522019964772352","conversation_id_str":"1984668282507706462","full_text":"this is exactly why iām spending the next 30 days building a self-governing ai system\n\nnot another chatbot\nnot a task automation\na real operational brain that remembers, learns, and decides\n\nevery company will eventually have one - a system that:\n\n- records every event across departments\n- analyzes outcomes and adapts its own rules\n- proposes better policies automatically\n- connects to any external tool through a unified layer\n\nitās not ai assistants anymore\n\nitās ai governments\n\niām building the foundation:\nthe memory core, the policy constitution, the feedback loops, the tool infrastructure\n\nby the end of the month it will:\n\nrecall what happened yesterday, last week, last month\nadjust financial and sales decisions based on results\n\nrun improvement experiments automatically\n\nthis is how ai stops being a feature and becomes the operating system of a company\n\nnot prompts, not workflows -\ngovernance\n\nonce you build the infrastructure, everything else plugs in","in_reply_to_user_id_str":null,"in_reply_to_status_id_str":null,"is_quote_status":1,"is_ai":null,"ai_score":null},{"bookmarked":false,"display_text_range":[0,280],"entities":{"hashtags":[],"media":[{"display_url":"pic.x.com/mfuQDgWBci","expanded_url":"https://x.com/aidvgg/status/1985075816208957754/photo/1","id_str":"1985073765126909952","indices":[281,304],"media_key":"3_1985073765126909952","media_url_https":"https://pbs.twimg.com/media/G4xmEm9WMAAn7Xy.jpg","type":"photo","url":"https://t.co/mfuQDgWBci","ext_media_availability":{"status":"Available"},"features":{"all":{"tags":[{"user_id":"1895398810299318272","name":"4nzn","screen_name":"paoloanzn","type":"user"}]},"large":{"faces":[]},"medium":{"faces":[]},"small":{"faces":[]},"orig":{"faces":[]}},"sizes":{"large":{"h":655,"w":1080,"resize":"fit"},"medium":{"h":655,"w":1080,"resize":"fit"},"small":{"h":412,"w":680,"resize":"fit"},"thumb":{"h":150,"w":150,"resize":"crop"}},"original_info":{"height":655,"width":1080,"focus_rects":[{"x":0,"y":50,"w":1080,"h":605},{"x":348,"y":0,"w":655,"h":655},{"x":388,"y":0,"w":575,"h":655},{"x":511,"y":0,"w":328,"h":655},{"x":0,"y":0,"w":1080,"h":655}]},"allow_download_status":{"allow_download":true},"media_results":{"result":{"media_key":"3_1985073765126909952"}}}],"symbols":[],"timestamps":[],"urls":[],"user_mentions":[]},"extended_entities":{"media":[{"display_url":"pic.x.com/mfuQDgWBci","expanded_url":"https://x.com/aidvgg/status/1985075816208957754/photo/1","id_str":"1985073765126909952","indices":[281,304],"media_key":"3_1985073765126909952","media_url_https":"https://pbs.twimg.com/media/G4xmEm9WMAAn7Xy.jpg","type":"photo","url":"https://t.co/mfuQDgWBci","ext_media_availability":{"status":"Available"},"features":{"all":{"tags":[{"user_id":"1895398810299318272","name":"4nzn","screen_name":"paoloanzn","type":"user"}]},"large":{"faces":[]},"medium":{"faces":[]},"small":{"faces":[]},"orig":{"faces":[]}},"sizes":{"large":{"h":655,"w":1080,"resize":"fit"},"medium":{"h":655,"w":1080,"resize":"fit"},"small":{"h":412,"w":680,"resize":"fit"},"thumb":{"h":150,"w":150,"resize":"crop"}},"original_info":{"height":655,"width":1080,"focus_rects":[{"x":0,"y":50,"w":1080,"h":605},{"x":348,"y":0,"w":655,"h":655},{"x":388,"y":0,"w":575,"h":655},{"x":511,"y":0,"w":328,"h":655},{"x":0,"y":0,"w":1080,"h":655}]},"allow_download_status":{"allow_download":true},"media_results":{"result":{"media_key":"3_1985073765126909952"}}}]},"favorited":true,"lang":"en","possibly_sensitive":false,"possibly_sensitive_editable":true,"retweeted":true,"fact_check":null,"id":"1985075816208957754","view_count":768,"bookmark_count":4,"created_at":1762113930000,"favorite_count":10,"quote_count":1,"reply_count":3,"retweet_count":1,"user_id_str":"1980522019964772352","conversation_id_str":"1985075816208957754","full_text":"i just started building the craziest ai system\n\nnot another chatbot\n\nnot another automation\n\nbut a real operational brain that\n\nremembers, learns, and decides\n\ninternal gpt government.\n\nit clicked when i understood this:\n\nai isnāt just about helping humans work faster\n\nitās about replacing the coordination layer itself\n\ncompanies donāt fail because they canāt do things\n\nthey fail because they canāt decide fast enough\n\nso, iām building the infrastructure that fixes that\n\nwhat this system actually does:\n\n- records every event happening inside a company\n- evaluates decisions based on policies, not prompts\n- measures outcomes\n- learns from them\n- automatically improves its next decision\n- proposes new policies when it finds a better pattern\n\nitās the first layer of governance\n\nnot ai assistants running tasks ā ai systems governing operations\n\nhow iām approaching the build:\n\niām starting from the ground up, the way youād design an operating system\n\nday 1 wasnāt about ai models\n\nit was about memory\n\nstep 1 ā the memory core\n\n- a database that stores every decision, outcome, and context in a structured way\n\nthink of it as the institutional memory of a company\n\nstep 2 ā the policy constitution\n\n- rules that define what the ai can decide, when it needs human approval, and what happens when a rule is broken\n\nitās like a digital constitution\n\nevery decision cites which article or policy version it followed\n\nstep 3 ā the feedback loops\n\n- the system tracks what worked and what didnāt\nit adapts its internal beliefs based on outcomes\n\neach successful decision strengthens its confidence\n\neach failure weakens it\n\nlike reinforcement learning but fully transparent and auditable\n\nstep 4 ā the integration layer\n\n- instead of dozens of disconnected automations, every external tool plugs into the same brain\n\nfinance tools, hr systems, crm platforms\n\nall become citizens under one government\n\nwhat iām coding right now:\n\n- an event engine that logs every change in the organization\n- a decision engine that evaluates inputs against policies\n- an outcome system that captures the results and feeds them back\n- a learning module that updates policy statistics\n- a proposal system that suggests new rule versions when it finds a pattern worth promoting\n\nall of this is wrapped in a governance loop:\n\nobserve ā decide ā act ā evaluate ā improve\n\nhow it works:\n\n(events) ā (context assembler) ā (decision engine) ā (outcome tracker) ā (learning loop) ā (policy constitution) ā (decision engine) ā (external tools layer)\n\neach arrow is a feedback path\n\nnothing here is static ā everything adapts\n\nthe ai doesnāt just respond\n\nit governs\n\nmy build principles:\n\n- deterministic first, intelligent second\nthe system must always produce the same result given the same inputs\n\n- policies before prompts\n\nno hidden logic ā every decision must cite a rule\n\n- memory before magic\n\nwhat it knows matters more than what it generates\n\n- autonomy levels\n\neach policy defines how much authority the ai has, from suggest only to act autonomously\n\n- audit by design\n\nevery decision is hash-linked to the one before it, creating an immutable chain of reasoning\n\nidealistically, this system will:\n\n- recall what happened yesterday, last week, last month\n- adjust financial and sales decisions based on previous outcomes\n- run improvement experiments automatically\n- propose policy updates via slack before humans even ask\n\nand thatās when ai stops being a feature\n\nand becomes the operating system of a company\n\nthis is not an ai agent\n\nthis is an ai organism","in_reply_to_user_id_str":null,"in_reply_to_status_id_str":null,"is_quote_status":0,"is_ai":null,"ai_score":null},{"bookmarked":false,"display_text_range":[0,271],"entities":{"hashtags":[],"media":[{"display_url":"pic.x.com/Ma1cwqReQU","expanded_url":"https://x.com/aidvgg/status/1985774021623918791/photo/1","ext_alt_text":"an audit chain of understanding","id_str":"1985773382877466624","indices":[272,295],"media_key":"3_1985773382877466624","media_url_https":"https://pbs.twimg.com/media/G47iXuLWUAAF9t0.jpg","type":"photo","url":"https://t.co/Ma1cwqReQU","ext_media_availability":{"status":"Available"},"features":{"all":{"tags":[{"user_id":"1895398810299318272","name":"4nzn","screen_name":"paoloanzn","type":"user"}]},"large":{"faces":[]},"medium":{"faces":[]},"small":{"faces":[]},"orig":{"faces":[]}},"sizes":{"large":{"h":1232,"w":971,"resize":"fit"},"medium":{"h":1200,"w":946,"resize":"fit"},"small":{"h":680,"w":536,"resize":"fit"},"thumb":{"h":150,"w":150,"resize":"crop"}},"original_info":{"height":1232,"width":971,"focus_rects":[{"x":0,"y":374,"w":971,"h":544},{"x":0,"y":161,"w":971,"h":971},{"x":0,"y":93,"w":971,"h":1107},{"x":0,"y":0,"w":616,"h":1232},{"x":0,"y":0,"w":971,"h":1232}]},"allow_download_status":{"allow_download":true},"media_results":{"result":{"media_key":"3_1985773382877466624"}}}],"symbols":[],"timestamps":[],"urls":[],"user_mentions":[]},"extended_entities":{"media":[{"display_url":"pic.x.com/Ma1cwqReQU","expanded_url":"https://x.com/aidvgg/status/1985774021623918791/photo/1","ext_alt_text":"an audit chain of understanding","id_str":"1985773382877466624","indices":[272,295],"media_key":"3_1985773382877466624","media_url_https":"https://pbs.twimg.com/media/G47iXuLWUAAF9t0.jpg","type":"photo","url":"https://t.co/Ma1cwqReQU","ext_media_availability":{"status":"Available"},"features":{"all":{"tags":[{"user_id":"1895398810299318272","name":"4nzn","screen_name":"paoloanzn","type":"user"}]},"large":{"faces":[]},"medium":{"faces":[]},"small":{"faces":[]},"orig":{"faces":[]}},"sizes":{"large":{"h":1232,"w":971,"resize":"fit"},"medium":{"h":1200,"w":946,"resize":"fit"},"small":{"h":680,"w":536,"resize":"fit"},"thumb":{"h":150,"w":150,"resize":"crop"}},"original_info":{"height":1232,"width":971,"focus_rects":[{"x":0,"y":374,"w":971,"h":544},{"x":0,"y":161,"w":971,"h":971},{"x":0,"y":93,"w":971,"h":1107},{"x":0,"y":0,"w":616,"h":1232},{"x":0,"y":0,"w":971,"h":1232}]},"allow_download_status":{"allow_download":true},"media_results":{"result":{"media_key":"3_1985773382877466624"}}}]},"favorited":true,"lang":"en","possibly_sensitive":false,"possibly_sensitive_editable":true,"quoted_status_id_str":"1985075816208957754","quoted_status_permalink":{"url":"https://t.co/P0NL53N7dA","expanded":"https://twitter.com/aidvgg/status/1985075816208957754","display":"x.com/aidvgg/status/ā¦"},"retweeted":true,"fact_check":null,"id":"1985774021623918791","view_count":273,"bookmark_count":0,"created_at":1762280395000,"favorite_count":6,"quote_count":0,"reply_count":3,"retweet_count":1,"user_id_str":"1980522019964772352","conversation_id_str":"1985774021623918791","full_text":"day 2 - the memory core is alive.\n\ntoday wasn't about ai models or prompts\n\nit was about memory\n\nbecause before a system can decide - it has to remember\n\nso i built the foundation that every governing ai will stand on:\n\na database that acts like institutional memory\n\nthe structure:\n\nthe tables are a storyline of decisions\n\na living record of what the organization knows, does, and learns\n\n1. events - every signal from reality sales closed, refund requested, lead qualified, invoice sent\n\n2. decisions - every judgment the ai makes.\n\neach decision links back to the policy (the rule) that shaped it and to the exact context vector - an embedding that captures the situation\n\n3. outcomes - the result of those decisions.\ndid it work? fail? improve margin? lose a deal?\n\noutcomes give the system feedback loops\n\n4. policies - the constitutional laws.\n\nversioned rules defining what autonomy the ai has.\n\neach decision must cite its governing policy version, like case law.\n\n5. policy_variants_stats - the scoreboard.\n\nit's where the system tracks which rules perform better\n\nbandit learning starts here - the ai experiments on itself\n\n6. snapshots & features - distilled memory.\n\naggregated knowledge of entities over time.\n\nthe ai uses this to recall patterns without re-reading the entire history.\n\nthis is an audit chain of understanding.\n\nevery decision is hashed against the last\n\nthe memory is tamper-evident.\n\nwhy this matters:\n\nmost ai systems start from zero context each time\nthey \"think\" in isolation.\n\nthis one doesn't.\n\nit remembers every outcome\n\nand uses that history to shape new decisions\n\nover time, it becomes a self-governing entity\n\na machine that refines its own policies\n\nbased on what actually worked in the real world\n\nwhatās next:\n\ntomorrow i start writing the first policy evaluator\n\nthe part that reads the constitution\n\nand decides what the ai can and can't do\n\ngovernance begins.","in_reply_to_user_id_str":null,"in_reply_to_status_id_str":null,"is_quote_status":1,"is_ai":null,"ai_score":null},{"bookmarked":false,"display_text_range":[0,278],"entities":{"hashtags":[],"media":[{"display_url":"pic.x.com/KAtAbAvvyd","expanded_url":"https://x.com/aidvgg/status/1990083841709559998/video/1","id_str":"1990083452436193280","indices":[279,302],"media_key":"13_1990083452436193280","media_url_https":"https://pbs.twimg.com/amplify_video_thumb/1990083452436193280/img/AvQ_zpGIUIiOgDGf.jpg","type":"video","url":"https://t.co/KAtAbAvvyd","additional_media_info":{"monetizable":false},"ext_media_availability":{"status":"Available"},"sizes":{"large":{"h":1040,"w":1920,"resize":"fit"},"medium":{"h":650,"w":1200,"resize":"fit"},"small":{"h":368,"w":680,"resize":"fit"},"thumb":{"h":150,"w":150,"resize":"crop"}},"original_info":{"height":1040,"width":1920,"focus_rects":[]},"allow_download_status":{"allow_download":true},"video_info":{"aspect_ratio":[24,13],"duration_millis":35066,"variants":[{"content_type":"application/x-mpegURL","url":"https://video.twimg.com/amplify_video/1990083452436193280/pl/uKOX7o-exFHK4dIh.m3u8?tag=21"},{"bitrate":256000,"content_type":"video/mp4","url":"https://video.twimg.com/amplify_video/1990083452436193280/vid/avc1/498x270/xX4_e4nZZYTDbXcm.mp4?tag=21"},{"bitrate":832000,"content_type":"video/mp4","url":"https://video.twimg.com/amplify_video/1990083452436193280/vid/avc1/664x360/wYYA3noId5VkLAM-.mp4?tag=21"},{"bitrate":2176000,"content_type":"video/mp4","url":"https://video.twimg.com/amplify_video/1990083452436193280/vid/avc1/1328x720/eBgP00wlRy4i-gFI.mp4?tag=21"},{"bitrate":10368000,"content_type":"video/mp4","url":"https://video.twimg.com/amplify_video/1990083452436193280/vid/avc1/1920x1040/Uz45f9Aj8eoSqoxs.mp4?tag=21"}]},"media_results":{"result":{"media_key":"13_1990083452436193280"}}}],"symbols":[],"timestamps":[],"urls":[],"user_mentions":[]},"extended_entities":{"media":[{"display_url":"pic.x.com/KAtAbAvvyd","expanded_url":"https://x.com/aidvgg/status/1990083841709559998/video/1","id_str":"1990083452436193280","indices":[279,302],"media_key":"13_1990083452436193280","media_url_https":"https://pbs.twimg.com/amplify_video_thumb/1990083452436193280/img/AvQ_zpGIUIiOgDGf.jpg","type":"video","url":"https://t.co/KAtAbAvvyd","additional_media_info":{"monetizable":false},"ext_media_availability":{"status":"Available"},"sizes":{"large":{"h":1040,"w":1920,"resize":"fit"},"medium":{"h":650,"w":1200,"resize":"fit"},"small":{"h":368,"w":680,"resize":"fit"},"thumb":{"h":150,"w":150,"resize":"crop"}},"original_info":{"height":1040,"width":1920,"focus_rects":[]},"allow_download_status":{"allow_download":true},"video_info":{"aspect_ratio":[24,13],"duration_millis":35066,"variants":[{"content_type":"application/x-mpegURL","url":"https://video.twimg.com/amplify_video/1990083452436193280/pl/uKOX7o-exFHK4dIh.m3u8?tag=21"},{"bitrate":256000,"content_type":"video/mp4","url":"https://video.twimg.com/amplify_video/1990083452436193280/vid/avc1/498x270/xX4_e4nZZYTDbXcm.mp4?tag=21"},{"bitrate":832000,"content_type":"video/mp4","url":"https://video.twimg.com/amplify_video/1990083452436193280/vid/avc1/664x360/wYYA3noId5VkLAM-.mp4?tag=21"},{"bitrate":2176000,"content_type":"video/mp4","url":"https://video.twimg.com/amplify_video/1990083452436193280/vid/avc1/1328x720/eBgP00wlRy4i-gFI.mp4?tag=21"},{"bitrate":10368000,"content_type":"video/mp4","url":"https://video.twimg.com/amplify_video/1990083452436193280/vid/avc1/1920x1040/Uz45f9Aj8eoSqoxs.mp4?tag=21"}]},"media_results":{"result":{"media_key":"13_1990083452436193280"}}}]},"favorited":true,"lang":"en","possibly_sensitive":false,"possibly_sensitive_editable":true,"retweeted":true,"fact_check":null,"id":"1990083841709559998","view_count":249,"bookmark_count":1,"created_at":1763307936000,"favorite_count":3,"quote_count":0,"reply_count":3,"retweet_count":1,"user_id_str":"1980522019964772352","conversation_id_str":"1990083841709559998","full_text":"deployed a three-agent dev team that runs 24/7 for under $200/month in api costs\n\nnot a chatbot\n\nnot a demo\n\nactual production infrastructure\n\n- backend developer agent\n\n- devops specialist agent\n\n- frontend engineer agent\n\neach gets isolated container environment\n\neach has its own workspace\n\nthey communicate through discord like real employees\n\nthey write code, review each other's work, deploy infrastructure\n\ncomplete transparency\n\nhumans see everything\n\nthis replaces $180k/year in salary costs\n\np.s. this can be done with any agent, not just a coding one\n\nif you want this implemented for you business,\n\nshoot me a dm.","in_reply_to_user_id_str":null,"in_reply_to_status_id_str":null,"is_quote_status":0,"is_ai":null,"ai_score":null},{"bookmarked":false,"display_text_range":[0,275],"entities":{"hashtags":[],"media":[{"display_url":"pic.x.com/zfICwkSIpo","expanded_url":"https://x.com/aidvgg/status/1988301591271669876/photo/1","id_str":"1988301404683849728","indices":[276,299],"media_key":"3_1988301404683849728","media_url_https":"https://pbs.twimg.com/media/G5fdl9SXUAADBPx.png","type":"photo","url":"https://t.co/zfICwkSIpo","ext_media_availability":{"status":"Available"},"features":{"large":{"faces":[]},"medium":{"faces":[]},"small":{"faces":[]},"orig":{"faces":[]}},"sizes":{"large":{"h":614,"w":2048,"resize":"fit"},"medium":{"h":360,"w":1200,"resize":"fit"},"small":{"h":204,"w":680,"resize":"fit"},"thumb":{"h":150,"w":150,"resize":"crop"}},"original_info":{"height":732,"width":2443,"focus_rects":[{"x":18,"y":0,"w":1307,"h":732},{"x":305,"y":0,"w":732,"h":732},{"x":350,"y":0,"w":642,"h":732},{"x":488,"y":0,"w":366,"h":732},{"x":0,"y":0,"w":2443,"h":732}]},"allow_download_status":{"allow_download":true},"media_results":{"result":{"media_key":"3_1988301404683849728"}}}],"symbols":[],"timestamps":[],"urls":[],"user_mentions":[]},"extended_entities":{"media":[{"display_url":"pic.x.com/zfICwkSIpo","expanded_url":"https://x.com/aidvgg/status/1988301591271669876/photo/1","id_str":"1988301404683849728","indices":[276,299],"media_key":"3_1988301404683849728","media_url_https":"https://pbs.twimg.com/media/G5fdl9SXUAADBPx.png","type":"photo","url":"https://t.co/zfICwkSIpo","ext_media_availability":{"status":"Available"},"features":{"large":{"faces":[]},"medium":{"faces":[]},"small":{"faces":[]},"orig":{"faces":[]}},"sizes":{"large":{"h":614,"w":2048,"resize":"fit"},"medium":{"h":360,"w":1200,"resize":"fit"},"small":{"h":204,"w":680,"resize":"fit"},"thumb":{"h":150,"w":150,"resize":"crop"}},"original_info":{"height":732,"width":2443,"focus_rects":[{"x":18,"y":0,"w":1307,"h":732},{"x":305,"y":0,"w":732,"h":732},{"x":350,"y":0,"w":642,"h":732},{"x":488,"y":0,"w":366,"h":732},{"x":0,"y":0,"w":2443,"h":732}]},"allow_download_status":{"allow_download":true},"media_results":{"result":{"media_key":"3_1988301404683849728"}}}]},"favorited":true,"lang":"en","possibly_sensitive":false,"possibly_sensitive_editable":true,"quoted_status_id_str":"1987955316806627811","quoted_status_permalink":{"url":"https://t.co/wsehw27XOK","expanded":"https://twitter.com/aidvgg/status/1987955316806627811","display":"x.com/aidvgg/status/ā¦"},"retweeted":true,"fact_check":null,"id":"1988301591271669876","view_count":280,"bookmark_count":2,"created_at":1762883014000,"favorite_count":3,"quote_count":0,"reply_count":2,"retweet_count":1,"user_id_str":"1980522019964772352","conversation_id_str":"1988301591271669876","full_text":"day 5: first policies executed\n\nthe system finally made its own decisions - under a real constitution\n\nno prompts, no manual logic, just:\n\npolicy ā decision ā outcome ā feedback\n\neach decision:\n\n- cites which policy version it followed\n- logs reasoning hash-linked to the one before it\n- tracks the outcome when ground truth arrives\n\nwhen outcomes come in, the learning module updates the policyās confidence.\n\npush strong patterns, remove weak ones\n\nai didnāt just predict\n\nit governed.\n\nthatās the point of gpt-gov.\n\nnot faster output, but consistent reasoning under evolving law.\n\nnext step: scorecards + variant selection","in_reply_to_user_id_str":null,"in_reply_to_status_id_str":null,"is_quote_status":1,"is_ai":null,"ai_score":null},{"bookmarked":false,"display_text_range":[0,279],"entities":{"hashtags":[],"symbols":[],"timestamps":[],"urls":[],"user_mentions":[]},"favorited":true,"lang":"en","retweeted":true,"fact_check":null,"id":"1990002854233337925","view_count":193,"bookmark_count":0,"created_at":1763288627000,"favorite_count":3,"quote_count":0,"reply_count":2,"retweet_count":1,"user_id_str":"1980522019964772352","conversation_id_str":"1990002854233337925","full_text":"80% of ai agent implementations fail within 6 months\n\ncompanies are spending millions on systems that never reach production\n\nand here's the thing nobody talks about:\n\nthe problem isn't the technology\n\nthe problem is nobody knows how to build these systems properly\n\neveryone can make a chatbot demo that works in controlled environments\n\nalmost nobody can build an agent system that works reliably with real users, real data, and real consequences\n\nthe gap between prototype and production is where projects die\n\nand that gap is pure architecture and systems thinking\n\nif you can bridge that gap, you're not competing with everyone\n\nyou're competing with the tiny fraction of people who actually know what they're doing","in_reply_to_user_id_str":null,"in_reply_to_status_id_str":null,"is_quote_status":0,"is_ai":null,"ai_score":null},{"bookmarked":false,"display_text_range":[0,209],"entities":{"hashtags":[],"symbols":[],"timestamps":[],"urls":[],"user_mentions":[]},"favorited":true,"lang":"en","retweeted":true,"fact_check":null,"id":"1980585301547577372","view_count":159,"bookmark_count":0,"created_at":1761043308000,"favorite_count":1,"quote_count":0,"reply_count":1,"retweet_count":1,"user_id_str":"1980522019964772352","conversation_id_str":"1980585301547577372","full_text":"i just sold an invoice generator for $500\n\nand it took me just 2 hours to make.\n\ngetting paid in 2025 is easy mode.\n\n\"oh but i don't have time\"\n\nyou for sure got 2 hours to learn the basics of n8n?\n\nhilarious.","in_reply_to_user_id_str":null,"in_reply_to_status_id_str":null,"is_quote_status":0,"is_ai":null,"ai_score":null},{"bookmarked":false,"display_text_range":[0,278],"entities":{"hashtags":[],"media":[{"display_url":"pic.x.com/k9T2adDtDj","expanded_url":"https://x.com/aidvgg/status/1984329377857896634/photo/1","id_str":"1984326689963294720","indices":[279,302],"media_key":"3_1984326689963294720","media_url_https":"https://pbs.twimg.com/media/G4m-nHGWwAARhvz.jpg","type":"photo","url":"https://t.co/k9T2adDtDj","ext_media_availability":{"status":"Available"},"features":{"large":{"faces":[]},"medium":{"faces":[]},"small":{"faces":[]},"orig":{"faces":[]}},"sizes":{"large":{"h":614,"w":1812,"resize":"fit"},"medium":{"h":407,"w":1200,"resize":"fit"},"small":{"h":230,"w":680,"resize":"fit"},"thumb":{"h":150,"w":150,"resize":"crop"}},"original_info":{"height":614,"width":1812,"focus_rects":[{"x":131,"y":0,"w":1096,"h":614},{"x":372,"y":0,"w":614,"h":614},{"x":410,"y":0,"w":539,"h":614},{"x":526,"y":0,"w":307,"h":614},{"x":0,"y":0,"w":1812,"h":614}]},"allow_download_status":{"allow_download":true},"media_results":{"result":{"media_key":"3_1984326689963294720"}}}],"symbols":[],"timestamps":[],"urls":[],"user_mentions":[]},"extended_entities":{"media":[{"display_url":"pic.x.com/k9T2adDtDj","expanded_url":"https://x.com/aidvgg/status/1984329377857896634/photo/1","id_str":"1984326689963294720","indices":[279,302],"media_key":"3_1984326689963294720","media_url_https":"https://pbs.twimg.com/media/G4m-nHGWwAARhvz.jpg","type":"photo","url":"https://t.co/k9T2adDtDj","ext_media_availability":{"status":"Available"},"features":{"large":{"faces":[]},"medium":{"faces":[]},"small":{"faces":[]},"orig":{"faces":[]}},"sizes":{"large":{"h":614,"w":1812,"resize":"fit"},"medium":{"h":407,"w":1200,"resize":"fit"},"small":{"h":230,"w":680,"resize":"fit"},"thumb":{"h":150,"w":150,"resize":"crop"}},"original_info":{"height":614,"width":1812,"focus_rects":[{"x":131,"y":0,"w":1096,"h":614},{"x":372,"y":0,"w":614,"h":614},{"x":410,"y":0,"w":539,"h":614},{"x":526,"y":0,"w":307,"h":614},{"x":0,"y":0,"w":1812,"h":614}]},"allow_download_status":{"allow_download":true},"media_results":{"result":{"media_key":"3_1984326689963294720"}}}]},"favorited":true,"lang":"en","possibly_sensitive":false,"possibly_sensitive_editable":true,"retweeted":true,"fact_check":null,"id":"1984329377857896634","view_count":154,"bookmark_count":1,"created_at":1761935965000,"favorite_count":2,"quote_count":0,"reply_count":1,"retweet_count":1,"user_id_str":"1980522019964772352","conversation_id_str":"1984329377857896634","full_text":"i've seen people automate their 'lead capture' with ai \n\nbut you dont need ai just because it sounds trendy\n\nmf, ai is the brain, not a fucking arm\n\nthis is an invoice generator i sold for $500\n\nnot a single ai node\n\nand it took me just 2 hours to make\n\nsave ai for better tasks https://t.co/k9T2adDtDj","in_reply_to_user_id_str":null,"in_reply_to_status_id_str":null,"is_quote_status":0,"is_ai":null,"ai_score":null},{"bookmarked":false,"display_text_range":[0,278],"entities":{"hashtags":[],"media":[{"display_url":"pic.x.com/fhCA7KFAUR","expanded_url":"https://x.com/aidvgg/status/1987955316806627811/photo/1","id_str":"1987955274003394560","indices":[279,302],"media_key":"3_1987955274003394560","media_url_https":"https://pbs.twimg.com/media/G5aiygBWMAA-fIj.jpg","type":"photo","url":"https://t.co/fhCA7KFAUR","ext_media_availability":{"status":"Available"},"features":{"large":{"faces":[]},"medium":{"faces":[]},"small":{"faces":[]},"orig":{"faces":[]}},"sizes":{"large":{"h":596,"w":2048,"resize":"fit"},"medium":{"h":349,"w":1200,"resize":"fit"},"small":{"h":198,"w":680,"resize":"fit"},"thumb":{"h":150,"w":150,"resize":"crop"}},"original_info":{"height":732,"width":2517,"focus_rects":[{"x":920,"y":0,"w":1307,"h":732},{"x":1207,"y":0,"w":732,"h":732},{"x":1252,"y":0,"w":642,"h":732},{"x":1390,"y":0,"w":366,"h":732},{"x":0,"y":0,"w":2517,"h":732}]},"allow_download_status":{"allow_download":true},"media_results":{"result":{"media_key":"3_1987955274003394560"}}}],"symbols":[],"timestamps":[],"urls":[],"user_mentions":[]},"extended_entities":{"media":[{"display_url":"pic.x.com/fhCA7KFAUR","expanded_url":"https://x.com/aidvgg/status/1987955316806627811/photo/1","id_str":"1987955274003394560","indices":[279,302],"media_key":"3_1987955274003394560","media_url_https":"https://pbs.twimg.com/media/G5aiygBWMAA-fIj.jpg","type":"photo","url":"https://t.co/fhCA7KFAUR","ext_media_availability":{"status":"Available"},"features":{"large":{"faces":[]},"medium":{"faces":[]},"small":{"faces":[]},"orig":{"faces":[]}},"sizes":{"large":{"h":596,"w":2048,"resize":"fit"},"medium":{"h":349,"w":1200,"resize":"fit"},"small":{"h":198,"w":680,"resize":"fit"},"thumb":{"h":150,"w":150,"resize":"crop"}},"original_info":{"height":732,"width":2517,"focus_rects":[{"x":920,"y":0,"w":1307,"h":732},{"x":1207,"y":0,"w":732,"h":732},{"x":1252,"y":0,"w":642,"h":732},{"x":1390,"y":0,"w":366,"h":732},{"x":0,"y":0,"w":2517,"h":732}]},"allow_download_status":{"allow_download":true},"media_results":{"result":{"media_key":"3_1987955274003394560"}}}]},"favorited":true,"lang":"en","possibly_sensitive":false,"possibly_sensitive_editable":true,"quoted_status_id_str":"1984668282507706462","quoted_status_permalink":{"url":"https://t.co/ibNMNzJ6vs","expanded":"https://twitter.com/aidvgg/status/1984668282507706462","display":"x.com/aidvgg/status/ā¦"},"retweeted":true,"fact_check":null,"id":"1987955316806627811","view_count":478,"bookmark_count":1,"created_at":1762800456000,"favorite_count":3,"quote_count":1,"reply_count":1,"retweet_count":1,"user_id_str":"1980522019964772352","conversation_id_str":"1987955316806627811","full_text":"day 3-4: building the brainās government\n\nthe goal isn't \"an ai that automates work\"\n\nit's \"an ai that governs how work gets done\"\n\nthat requires 3 hard things most skip:\n\n- remembering every decision\n- evaluating them under explicit rules\n- learning which rules actually worked\n\nso i built the governance loop.\n\nit starts simple:\n\n1. every event inside the org is logged\n\n2. context is assembled: what happened, why it happened, and under what conditions.\n\n3. the decision engine evaluates it against policy\n\n4. the outcome tracker measures the real-world result\n\n5. the learning loop updates policy stats\n\n6. if it finds a better pattern, it proposes a new rule\n\nevery policy is versioned, hashed, and auditable\n\nevery decision cites the exact constitution article it followed\n\nnothing runs without traceability\n\nwhen it learns that a variant consistently outperforms another,\n\nit doesnāt self-promote - it proposes\n\nhumans still govern the governors\n\nover time, the system becomes the institutional memory of the company\n\na living constitution that adapts through evidence, not opinions\n\ngovernance is the only way to scale ai safely\n\nnot through prompts, but through constitutions\n\nthis isnāt an ai assistant\n\nitās the start of an ai organism","in_reply_to_user_id_str":null,"in_reply_to_status_id_str":null,"is_quote_status":1,"is_ai":null,"ai_score":null},{"bookmarked":false,"display_text_range":[0,22],"entities":{"hashtags":[],"media":[{"display_url":"pic.x.com/ntqaBz0Ty0","expanded_url":"https://x.com/aidvgg/status/1989467175049138527/photo/1","id_str":"1989467068089982976","indices":[23,46],"media_key":"3_1989467068089982976","media_url_https":"https://pbs.twimg.com/media/G5wBwf3XYAAuUY0.jpg","type":"photo","url":"https://t.co/ntqaBz0Ty0","ext_media_availability":{"status":"Available"},"features":{"large":{"faces":[]},"medium":{"faces":[]},"small":{"faces":[]},"orig":{"faces":[]}},"sizes":{"large":{"h":972,"w":1525,"resize":"fit"},"medium":{"h":765,"w":1200,"resize":"fit"},"small":{"h":433,"w":680,"resize":"fit"},"thumb":{"h":150,"w":150,"resize":"crop"}},"original_info":{"height":972,"width":1525,"focus_rects":[{"x":0,"y":0,"w":1525,"h":854},{"x":0,"y":0,"w":972,"h":972},{"x":0,"y":0,"w":853,"h":972},{"x":0,"y":0,"w":486,"h":972},{"x":0,"y":0,"w":1525,"h":972}]},"allow_download_status":{"allow_download":true},"media_results":{"result":{"media_key":"3_1989467068089982976"}}}],"symbols":[],"timestamps":[],"urls":[],"user_mentions":[]},"extended_entities":{"media":[{"display_url":"pic.x.com/ntqaBz0Ty0","expanded_url":"https://x.com/aidvgg/status/1989467175049138527/photo/1","id_str":"1989467068089982976","indices":[23,46],"media_key":"3_1989467068089982976","media_url_https":"https://pbs.twimg.com/media/G5wBwf3XYAAuUY0.jpg","type":"photo","url":"https://t.co/ntqaBz0Ty0","ext_media_availability":{"status":"Available"},"features":{"large":{"faces":[]},"medium":{"faces":[]},"small":{"faces":[]},"orig":{"faces":[]}},"sizes":{"large":{"h":972,"w":1525,"resize":"fit"},"medium":{"h":765,"w":1200,"resize":"fit"},"small":{"h":433,"w":680,"resize":"fit"},"thumb":{"h":150,"w":150,"resize":"crop"}},"original_info":{"height":972,"width":1525,"focus_rects":[{"x":0,"y":0,"w":1525,"h":854},{"x":0,"y":0,"w":972,"h":972},{"x":0,"y":0,"w":853,"h":972},{"x":0,"y":0,"w":486,"h":972},{"x":0,"y":0,"w":1525,"h":972}]},"allow_download_status":{"allow_download":true},"media_results":{"result":{"media_key":"3_1989467068089982976"}}}]},"favorited":true,"lang":"en","possibly_sensitive":false,"possibly_sensitive_editable":true,"quoted_status_id_str":"1989015833709015078","quoted_status_permalink":{"url":"https://t.co/mRVqrWxqDR","expanded":"https://twitter.com/paoloanzn/status/1989015833709015078","display":"x.com/paoloanzn/statā¦"},"retweeted":true,"fact_check":null,"id":"1989467175049138527","view_count":3466,"bookmark_count":1,"created_at":1763160911000,"favorite_count":6,"quote_count":1,"reply_count":1,"retweet_count":1,"user_id_str":"1980522019964772352","conversation_id_str":"1989467175049138527","full_text":"learning from the best https://t.co/ntqaBz0Ty0","in_reply_to_user_id_str":null,"in_reply_to_status_id_str":null,"is_quote_status":1,"is_ai":null,"ai_score":null},{"bookmarked":false,"display_text_range":[0,101],"entities":{"hashtags":[],"symbols":[],"timestamps":[],"urls":[],"user_mentions":[]},"favorited":true,"lang":"en","retweeted":true,"fact_check":null,"id":"1980908767131877581","view_count":135,"bookmark_count":0,"created_at":1761120428000,"favorite_count":1,"quote_count":0,"reply_count":0,"retweet_count":1,"user_id_str":"1980522019964772352","conversation_id_str":"1980908767131877581","full_text":"never use em dashes\n\nā it's is the fastest way to get accused of using ai\n\nespecially on social media","in_reply_to_user_id_str":null,"in_reply_to_status_id_str":null,"is_quote_status":0,"is_ai":null,"ai_score":null},{"bookmarked":false,"display_text_range":[0,113],"entities":{"hashtags":[],"symbols":[],"timestamps":[],"urls":[],"user_mentions":[{"id_str":"1980522019964772352","name":"A.A.","screen_name":"aidvgg","indices":[3,10]}]},"favorited":true,"lang":"en","retweeted":true,"fact_check":null,"id":"1981258012237910040","view_count":135,"bookmark_count":0,"created_at":1761203694000,"favorite_count":0,"quote_count":0,"reply_count":0,"retweet_count":1,"user_id_str":"1980522019964772352","conversation_id_str":"1981258012237910040","full_text":"RT @aidvgg: never use em dashes\n\nā it's is the fastest way to get accused of using ai\n\nespecially on social media","in_reply_to_user_id_str":null,"in_reply_to_status_id_str":null,"is_quote_status":0,"is_ai":null,"ai_score":null},{"bookmarked":false,"display_text_range":[0,139],"entities":{"hashtags":[],"symbols":[],"timestamps":[],"urls":[],"user_mentions":[{"id_str":"1980522019964772352","name":"A.A.","screen_name":"aidvgg","indices":[3,10]}]},"favorited":true,"lang":"en","retweeted":true,"fact_check":null,"id":"1981266370244255892","view_count":159,"bookmark_count":0,"created_at":1761205687000,"favorite_count":0,"quote_count":0,"reply_count":0,"retweet_count":1,"user_id_str":"1980522019964772352","conversation_id_str":"1981266370244255892","full_text":"RT @aidvgg: i just sold an invoice generator for $500\n\nand it took me just 2 hours to make.\n\ngetting paid in 2025 is easy mode.\n\n\"oh but iā¦","in_reply_to_user_id_str":null,"in_reply_to_status_id_str":null,"is_quote_status":0,"is_ai":null,"ai_score":null},{"bookmarked":false,"display_text_range":[0,197],"entities":{"hashtags":[],"symbols":[],"timestamps":[],"urls":[],"user_mentions":[]},"favorited":true,"lang":"en","retweeted":false,"fact_check":null,"id":"1981820378067673448","view_count":99,"bookmark_count":1,"created_at":1761337773000,"favorite_count":3,"quote_count":0,"reply_count":0,"retweet_count":0,"user_id_str":"1980522019964772352","conversation_id_str":"1981820378067673448","full_text":"your ai generates slop because you're a shitty instructor.\n\ndon't blame ai for your bad outputs\n\ninstead:\n- define rules\n- inject the context\n- give clear instructions\n\nbetter input = better output","in_reply_to_user_id_str":null,"in_reply_to_status_id_str":null,"is_quote_status":0,"is_ai":null,"ai_score":null},{"bookmarked":false,"display_text_range":[0,140],"entities":{"hashtags":[],"symbols":[],"timestamps":[],"urls":[],"user_mentions":[{"id_str":"1980522019964772352","name":"A.A.","screen_name":"aidvgg","indices":[3,10]}]},"favorited":true,"lang":"en","retweeted":true,"fact_check":null,"id":"1984649297053237524","view_count":154,"bookmark_count":0,"created_at":1762012240000,"favorite_count":0,"quote_count":0,"reply_count":0,"retweet_count":1,"user_id_str":"1980522019964772352","conversation_id_str":"1984649297053237524","full_text":"RT @aidvgg: i've seen people automate their 'lead capture' with ai \n\nbut you dont need ai just because it sounds trendy\n\nmf, ai is the braiā¦","in_reply_to_user_id_str":null,"in_reply_to_status_id_str":null,"is_quote_status":0,"is_ai":null,"ai_score":null},{"bookmarked":false,"display_text_range":[0,140],"entities":{"hashtags":[],"symbols":[],"timestamps":[],"urls":[],"user_mentions":[{"id_str":"1980522019964772352","name":"A.A.","screen_name":"aidvgg","indices":[3,10]}]},"favorited":true,"lang":"en","quoted_status_id_str":"1984326517003001995","quoted_status_permalink":{"url":"https://t.co/JLLQOxdxSw","expanded":"https://twitter.com/paoloanzn/status/1984326517003001995","display":"x.com/paoloanzn/statā¦"},"retweeted":true,"fact_check":null,"id":"1984987239554683278","view_count":1163,"bookmark_count":0,"created_at":1762092811000,"favorite_count":0,"quote_count":0,"reply_count":0,"retweet_count":1,"user_id_str":"1980522019964772352","conversation_id_str":"1984987239554683278","full_text":"RT @aidvgg: this is exactly why iām spending the next 30 days building a self-governing ai system\n\nnot another chatbot\nnot a task automatioā¦","in_reply_to_user_id_str":null,"in_reply_to_status_id_str":null,"is_quote_status":1,"is_ai":null,"ai_score":null}],"activities":{"nreplies":[{"label":"2025-10-22","value":3,"startTime":1761004800000,"endTime":1761091200000,"tweets":[{"bookmarked":false,"display_text_range":[0,209],"entities":{"hashtags":[],"symbols":[],"timestamps":[],"urls":[],"user_mentions":[]},"favorited":true,"lang":"en","retweeted":true,"fact_check":null,"id":"1980585301547577372","view_count":159,"bookmark_count":0,"created_at":1761043308000,"favorite_count":1,"quote_count":0,"reply_count":1,"retweet_count":1,"user_id_str":"1980522019964772352","conversation_id_str":"1980585301547577372","full_text":"i just sold an invoice generator for $500\n\nand it took me just 2 hours to make.\n\ngetting paid in 2025 is easy mode.\n\n\"oh but i don't have time\"\n\nyou for sure got 2 hours to learn the basics of n8n?\n\nhilarious.","in_reply_to_user_id_str":null,"in_reply_to_status_id_str":null,"is_quote_status":0,"is_ai":null,"ai_score":null},{"bookmarked":false,"display_text_range":[17,90],"entities":{"hashtags":[],"symbols":[],"timestamps":[],"urls":[],"user_mentions":[{"id_str":"1360265495363145730","name":"EP","screen_name":"apollonator3000","indices":[0,16]}]},"favorited":false,"in_reply_to_screen_name":"apollonator3000","lang":"en","retweeted":false,"fact_check":null,"id":"1980581190018244847","view_count":13,"bookmark_count":0,"created_at":1761042327000,"favorite_count":1,"quote_count":0,"reply_count":0,"retweet_count":0,"user_id_str":"1980522019964772352","conversation_id_str":"1980575724114419805","full_text":"@apollonator3000 loving everybody around you more than yourself, perhaps that's what it is","in_reply_to_user_id_str":"1360265495363145730","in_reply_to_status_id_str":"1980575724114419805","is_quote_status":0,"is_ai":null,"ai_score":null},{"bookmarked":false,"display_text_range":[12,54],"entities":{"hashtags":[],"symbols":[],"timestamps":[],"urls":[],"user_mentions":[{"id_str":"2375988555","name":"MAX","screen_name":"maxxmalist","indices":[0,11]}]},"favorited":false,"in_reply_to_screen_name":"maxxmalist","lang":"en","retweeted":false,"fact_check":null,"id":"1980583380497707173","view_count":0,"bookmark_count":0,"created_at":1761042850000,"favorite_count":0,"quote_count":0,"reply_count":0,"retweet_count":0,"user_id_str":"1980522019964772352","conversation_id_str":"1980305355071525153","full_text":"@maxxmalist if choose, choose the winning side, always","in_reply_to_user_id_str":"2375988555","in_reply_to_status_id_str":"1980305355071525153","is_quote_status":0,"is_ai":null,"ai_score":null},{"bookmarked":false,"display_text_range":[10,28],"entities":{"hashtags":[],"symbols":[],"timestamps":[],"urls":[],"user_mentions":[{"id_str":"1971249076411985920","name":"Kemal","screen_name":"ai_kemal","indices":[0,9]}]},"favorited":false,"in_reply_to_screen_name":"ai_kemal","lang":"en","retweeted":false,"fact_check":null,"id":"1980587991719637227","view_count":8,"bookmark_count":0,"created_at":1761043949000,"favorite_count":1,"quote_count":0,"reply_count":0,"retweet_count":0,"user_id_str":"1980522019964772352","conversation_id_str":"1980585301547577372","full_text":"@ai_kemal you know it haha š","in_reply_to_user_id_str":"1971249076411985920","in_reply_to_status_id_str":"1980587662458404892","is_quote_status":0,"is_ai":null,"ai_score":null},{"bookmarked":false,"display_text_range":[17,138],"entities":{"hashtags":[],"symbols":[],"timestamps":[],"urls":[],"user_mentions":[{"id_str":"1360265495363145730","name":"EP","screen_name":"apollonator3000","indices":[0,16]}]},"favorited":false,"in_reply_to_screen_name":"apollonator3000","lang":"en","retweeted":false,"fact_check":null,"id":"1980652039572238420","view_count":8,"bookmark_count":0,"created_at":1761059219000,"favorite_count":0,"quote_count":0,"reply_count":0,"retweet_count":0,"user_id_str":"1980522019964772352","conversation_id_str":"1980575724114419805","full_text":"@apollonator3000 itās an amazing correlation, that the level of income of a person depends on how much responsibility that person can bear","in_reply_to_user_id_str":"1360265495363145730","in_reply_to_status_id_str":"1980575724114419805","is_quote_status":0,"is_ai":null,"ai_score":null},{"bookmarked":false,"display_text_range":[9,31],"entities":{"hashtags":[],"symbols":[],"timestamps":[],"urls":[],"user_mentions":[{"id_str":"3033730635","name":"Machina","screen_name":"EXM7777","indices":[0,8]}]},"favorited":false,"in_reply_to_screen_name":"EXM7777","lang":"en","retweeted":false,"fact_check":null,"id":"1980588757893148700","view_count":4,"bookmark_count":0,"created_at":1761044132000,"favorite_count":0,"quote_count":0,"reply_count":0,"retweet_count":0,"user_id_str":"1980522019964772352","conversation_id_str":"1980378771841773598","full_text":"@EXM7777 awesome advice, thanks","in_reply_to_user_id_str":"3033730635","in_reply_to_status_id_str":"1980378771841773598","is_quote_status":0,"is_ai":null,"ai_score":null},{"bookmarked":false,"display_text_range":[17,82],"entities":{"hashtags":[],"symbols":[],"timestamps":[],"urls":[],"user_mentions":[{"id_str":"1360265495363145730","name":"EP","screen_name":"apollonator3000","indices":[0,16]}]},"favorited":false,"in_reply_to_screen_name":"apollonator3000","lang":"en","retweeted":false,"fact_check":null,"id":"1980693011798380957","view_count":31,"bookmark_count":0,"created_at":1761068988000,"favorite_count":0,"quote_count":0,"reply_count":0,"retweet_count":0,"user_id_str":"1980522019964772352","conversation_id_str":"1980692442623209539","full_text":"@apollonator3000 nice, this is the advice we need\n\nnot 'be consistent' guru advice","in_reply_to_user_id_str":"1360265495363145730","in_reply_to_status_id_str":"1980692442623209539","is_quote_status":0,"is_ai":null,"ai_score":null},{"bookmarked":false,"display_text_range":[14,167],"entities":{"hashtags":[],"symbols":[],"timestamps":[],"urls":[],"user_mentions":[{"id_str":"1734612308180271104","name":"Reece","screen_name":"reecethebrah","indices":[0,13]}]},"favorited":false,"in_reply_to_screen_name":"reecethebrah","lang":"en","retweeted":false,"fact_check":null,"id":"1980693765573488954","view_count":203,"bookmark_count":0,"created_at":1761069167000,"favorite_count":8,"quote_count":0,"reply_count":1,"retweet_count":0,"user_id_str":"1980522019964772352","conversation_id_str":"1980656164795810209","full_text":"@reecethebrah anything too radical is gay\n\nradical left is gay, so is radical right\n\nlooksmaxing is gay, being fat and rich is gay too.\n\nthe golden mean is always best","in_reply_to_user_id_str":"1734612308180271104","in_reply_to_status_id_str":"1980656164795810209","is_quote_status":0,"is_ai":null,"ai_score":null},{"bookmarked":false,"display_text_range":[11,47],"entities":{"hashtags":[],"symbols":[],"timestamps":[],"urls":[],"user_mentions":[{"id_str":"1895398810299318272","name":"4nzn","screen_name":"paoloanzn","indices":[0,10]}]},"favorited":false,"in_reply_to_screen_name":"paoloanzn","lang":"en","retweeted":false,"fact_check":null,"id":"1980678070488195543","view_count":29,"bookmark_count":0,"created_at":1761065425000,"favorite_count":1,"quote_count":0,"reply_count":1,"retweet_count":0,"user_id_str":"1980522019964772352","conversation_id_str":"1980673947197927931","full_text":"@paoloanzn crazy insight.\n\nwill implement this.","in_reply_to_user_id_str":"1895398810299318272","in_reply_to_status_id_str":"1980673947197927931","is_quote_status":0,"is_ai":null,"ai_score":null},{"bookmarked":false,"display_text_range":[11,79],"entities":{"hashtags":[],"symbols":[],"timestamps":[],"urls":[],"user_mentions":[{"id_str":"1895398810299318272","name":"4nzn","screen_name":"paoloanzn","indices":[0,10]}]},"favorited":false,"in_reply_to_screen_name":"paoloanzn","lang":"en","retweeted":false,"fact_check":null,"id":"1980692056059101261","view_count":18,"bookmark_count":0,"created_at":1761068760000,"favorite_count":1,"quote_count":0,"reply_count":0,"retweet_count":0,"user_id_str":"1980522019964772352","conversation_id_str":"1980687033665482923","full_text":"@paoloanzn your content always breaks the pattern bro\n\ni mean, at least for me.","in_reply_to_user_id_str":"1895398810299318272","in_reply_to_status_id_str":"1980687033665482923","is_quote_status":0,"is_ai":null,"ai_score":null},{"bookmarked":false,"display_text_range":[15,29],"entities":{"hashtags":[],"symbols":[],"timestamps":[],"urls":[],"user_mentions":[{"id_str":"1312654254","name":"Tom","screen_name":"tomcrawshaw01","indices":[0,14]}]},"favorited":false,"in_reply_to_screen_name":"tomcrawshaw01","lang":"en","retweeted":false,"fact_check":null,"id":"1980656270165344564","view_count":78,"bookmark_count":0,"created_at":1761060228000,"favorite_count":0,"quote_count":0,"reply_count":0,"retweet_count":0,"user_id_str":"1980522019964772352","conversation_id_str":"1980611928516096439","full_text":"@tomcrawshaw01 damnš„ OPERATOR","in_reply_to_user_id_str":"1312654254","in_reply_to_status_id_str":"1980611928516096439","is_quote_status":0,"is_ai":null,"ai_score":null}]},{"label":"2025-10-23","value":1,"startTime":1761091200000,"endTime":1761177600000,"tweets":[{"bookmarked":false,"display_text_range":[0,101],"entities":{"hashtags":[],"symbols":[],"timestamps":[],"urls":[],"user_mentions":[]},"favorited":true,"lang":"en","retweeted":true,"fact_check":null,"id":"1980908767131877581","view_count":135,"bookmark_count":0,"created_at":1761120428000,"favorite_count":1,"quote_count":0,"reply_count":0,"retweet_count":1,"user_id_str":"1980522019964772352","conversation_id_str":"1980908767131877581","full_text":"never use em dashes\n\nā it's is the fastest way to get accused of using ai\n\nespecially on social media","in_reply_to_user_id_str":null,"in_reply_to_status_id_str":null,"is_quote_status":0,"is_ai":null,"ai_score":null},{"bookmarked":false,"display_text_range":[11,18],"entities":{"hashtags":[],"symbols":[],"timestamps":[],"urls":[],"user_mentions":[{"id_str":"1901779242662391808","name":"atlas","screen_name":"atlasx100","indices":[0,10]}]},"favorited":false,"in_reply_to_screen_name":"atlasx100","lang":"en","retweeted":false,"fact_check":null,"id":"1980890234935300116","view_count":99,"bookmark_count":0,"created_at":1761116009000,"favorite_count":1,"quote_count":0,"reply_count":0,"retweet_count":0,"user_id_str":"1980522019964772352","conversation_id_str":"1980557275346411820","full_text":"@atlasx100 im here","in_reply_to_user_id_str":"1901779242662391808","in_reply_to_status_id_str":"1980557275346411820","is_quote_status":0,"is_ai":null,"ai_score":null},{"bookmarked":false,"display_text_range":[11,21],"entities":{"hashtags":[],"symbols":[],"timestamps":[],"urls":[],"user_mentions":[{"id_str":"1644401923787726849","name":"Zephyr","screen_name":"Zephyr_hg","indices":[0,10]}]},"favorited":false,"in_reply_to_screen_name":"Zephyr_hg","lang":"en","retweeted":false,"fact_check":null,"id":"1980903481868448192","view_count":59,"bookmark_count":0,"created_at":1761119168000,"favorite_count":0,"quote_count":0,"reply_count":0,"retweet_count":0,"user_id_str":"1980522019964772352","conversation_id_str":"1980891925507887510","full_text":"@Zephyr_hg nice, NEWS","in_reply_to_user_id_str":"1644401923787726849","in_reply_to_status_id_str":"1980891925507887510","is_quote_status":0,"is_ai":null,"ai_score":null},{"bookmarked":false,"display_text_range":[24,45],"entities":{"hashtags":[],"symbols":[],"timestamps":[],"urls":[],"user_mentions":[{"id_str":"1504812895334506497","name":"King & Vagabond","screen_name":"jeehvaun","indices":[0,9]},{"id_str":"1734612308180271104","name":"Reece","screen_name":"reecethebrah","indices":[10,23]}]},"favorited":false,"in_reply_to_screen_name":"jeehvaun","lang":"en","retweeted":false,"fact_check":null,"id":"1981018089543413829","view_count":8,"bookmark_count":0,"created_at":1761146492000,"favorite_count":0,"quote_count":0,"reply_count":0,"retweet_count":0,"user_id_str":"1980522019964772352","conversation_id_str":"1980656164795810209","full_text":"@jeehvaun @reecethebrah thatās the point haha","in_reply_to_user_id_str":"1504812895334506497","in_reply_to_status_id_str":"1981013345257062505","is_quote_status":0,"is_ai":null,"ai_score":null},{"bookmarked":false,"display_text_range":[17,27],"entities":{"hashtags":[],"symbols":[],"timestamps":[],"urls":[],"user_mentions":[{"id_str":"1360265495363145730","name":"EP","screen_name":"apollonator3000","indices":[0,16]}]},"favorited":false,"in_reply_to_screen_name":"apollonator3000","lang":"en","retweeted":false,"fact_check":null,"id":"1981093596720771512","view_count":5,"bookmark_count":0,"created_at":1761164495000,"favorite_count":0,"quote_count":0,"reply_count":0,"retweet_count":0,"user_id_str":"1980522019964772352","conversation_id_str":"1981039555286372535","full_text":"@apollonator3000 same here.","in_reply_to_user_id_str":"1360265495363145730","in_reply_to_status_id_str":"1981039555286372535","is_quote_status":0,"is_ai":null,"ai_score":null},{"bookmarked":false,"display_text_range":[11,81],"entities":{"hashtags":[],"symbols":[],"timestamps":[],"urls":[],"user_mentions":[{"id_str":"1895398810299318272","name":"4nzn","screen_name":"paoloanzn","indices":[0,10]}]},"favorited":false,"in_reply_to_screen_name":"paoloanzn","lang":"en","retweeted":false,"fact_check":null,"id":"1981093554954088633","view_count":19,"bookmark_count":0,"created_at":1761164485000,"favorite_count":1,"quote_count":0,"reply_count":1,"retweet_count":0,"user_id_str":"1980522019964772352","conversation_id_str":"1981047516713095549","full_text":"@paoloanzn \"ā 80% effort on packaging ā 20% effort on content\" hit so fuckin hard","in_reply_to_user_id_str":"1895398810299318272","in_reply_to_status_id_str":"1981047516713095549","is_quote_status":0,"is_ai":null,"ai_score":null}]},{"label":"2025-10-24","value":0,"startTime":1761177600000,"endTime":1761264000000,"tweets":[{"bookmarked":false,"display_text_range":[17,43],"entities":{"hashtags":[],"symbols":[],"timestamps":[],"urls":[],"user_mentions":[{"id_str":"1360265495363145730","name":"EP","screen_name":"apollonator3000","indices":[0,16]}]},"favorited":false,"in_reply_to_screen_name":"apollonator3000","lang":"en","retweeted":false,"fact_check":null,"id":"1981235882054054054","view_count":90,"bookmark_count":0,"created_at":1761198418000,"favorite_count":0,"quote_count":0,"reply_count":0,"retweet_count":0,"user_id_str":"1980522019964772352","conversation_id_str":"1980966236868509931","full_text":"@apollonator3000 buying ai frontrunners now","in_reply_to_user_id_str":"1360265495363145730","in_reply_to_status_id_str":"1980966236868509931","is_quote_status":0,"is_ai":null,"ai_score":null}]},{"label":"2025-10-25","value":1,"startTime":1761264000000,"endTime":1761350400000,"tweets":[{"bookmarked":false,"display_text_range":[0,197],"entities":{"hashtags":[],"symbols":[],"timestamps":[],"urls":[],"user_mentions":[]},"favorited":true,"lang":"en","retweeted":false,"fact_check":null,"id":"1981820378067673448","view_count":99,"bookmark_count":1,"created_at":1761337773000,"favorite_count":3,"quote_count":0,"reply_count":0,"retweet_count":0,"user_id_str":"1980522019964772352","conversation_id_str":"1981820378067673448","full_text":"your ai generates slop because you're a shitty instructor.\n\ndon't blame ai for your bad outputs\n\ninstead:\n- define rules\n- inject the context\n- give clear instructions\n\nbetter input = better output","in_reply_to_user_id_str":null,"in_reply_to_status_id_str":null,"is_quote_status":0,"is_ai":null,"ai_score":null},{"bookmarked":false,"display_text_range":[8,18],"entities":{"hashtags":[],"symbols":[],"timestamps":[],"urls":[],"user_mentions":[{"id_str":"1178788074605727744","name":"yew","screen_name":"yewify","indices":[0,7]}]},"favorited":false,"in_reply_to_screen_name":"yewify","lang":"it","retweeted":false,"fact_check":null,"id":"1981641060247027758","view_count":591,"bookmark_count":0,"created_at":1761295020000,"favorite_count":1,"quote_count":0,"reply_count":0,"retweet_count":0,"user_id_str":"1980522019964772352","conversation_id_str":"1981628720814199197","full_text":"@yewify mafia boss","in_reply_to_user_id_str":"1178788074605727744","in_reply_to_status_id_str":"1981628720814199197","is_quote_status":0,"is_ai":null,"ai_score":null},{"bookmarked":false,"display_text_range":[17,137],"entities":{"hashtags":[],"symbols":[],"timestamps":[],"urls":[],"user_mentions":[{"id_str":"1360265495363145730","name":"EP","screen_name":"apollonator3000","indices":[0,16]}]},"favorited":false,"in_reply_to_screen_name":"apollonator3000","lang":"en","retweeted":false,"fact_check":null,"id":"1981639570576785849","view_count":89,"bookmark_count":0,"created_at":1761294665000,"favorite_count":0,"quote_count":0,"reply_count":0,"retweet_count":0,"user_id_str":"1980522019964772352","conversation_id_str":"1981635234643714151","full_text":"@apollonator3000 making money only for your ego is a way to degeneracy.\n\nmaking money to do more good and get good karma, that's the way.","in_reply_to_user_id_str":"1360265495363145730","in_reply_to_status_id_str":"1981635234643714151","is_quote_status":0,"is_ai":null,"ai_score":null},{"bookmarked":false,"display_text_range":[8,30],"entities":{"hashtags":[],"symbols":[],"timestamps":[],"urls":[],"user_mentions":[{"id_str":"2195780027","name":"Miko","screen_name":"Mho_23","indices":[0,7]}]},"favorited":false,"in_reply_to_screen_name":"Mho_23","lang":"en","retweeted":false,"fact_check":null,"id":"1981640461761573261","view_count":192,"bookmark_count":0,"created_at":1761294877000,"favorite_count":0,"quote_count":0,"reply_count":0,"retweet_count":0,"user_id_str":"1980522019964772352","conversation_id_str":"1981476835331289571","full_text":"@Mho_23 damn, it was that easy","in_reply_to_user_id_str":"2195780027","in_reply_to_status_id_str":"1981476835331289571","is_quote_status":0,"is_ai":null,"ai_score":null},{"bookmarked":false,"display_text_range":[11,106],"entities":{"hashtags":[],"symbols":[],"timestamps":[],"urls":[],"user_mentions":[{"id_str":"1895398810299318272","name":"4nzn","screen_name":"paoloanzn","indices":[0,10]}]},"favorited":false,"in_reply_to_screen_name":"paoloanzn","lang":"en","retweeted":false,"fact_check":null,"id":"1981818447052042253","view_count":66,"bookmark_count":0,"created_at":1761337312000,"favorite_count":1,"quote_count":0,"reply_count":1,"retweet_count":0,"user_id_str":"1980522019964772352","conversation_id_str":"1981816844068827546","full_text":"@paoloanzn bro is about to take over twitter\n\nso excited for this.\n\nas always, first to support ya broskiš¤","in_reply_to_user_id_str":"1895398810299318272","in_reply_to_status_id_str":"1981816844068827546","is_quote_status":0,"is_ai":null,"ai_score":null}]},{"label":"2025-10-26","value":0,"startTime":1761350400000,"endTime":1761436800000,"tweets":[]},{"label":"2025-10-27","value":0,"startTime":1761436800000,"endTime":1761523200000,"tweets":[]},{"label":"2025-10-28","value":1,"startTime":1761523200000,"endTime":1761609600000,"tweets":[{"bookmarked":false,"display_text_range":[11,126],"entities":{"hashtags":[],"symbols":[],"timestamps":[],"urls":[],"user_mentions":[{"id_str":"1895398810299318272","name":"4nzn","screen_name":"paoloanzn","indices":[0,10]}]},"favorited":false,"in_reply_to_screen_name":"paoloanzn","lang":"en","retweeted":false,"fact_check":null,"id":"1982875151135060032","view_count":26,"bookmark_count":0,"created_at":1761589250000,"favorite_count":1,"quote_count":0,"reply_count":1,"retweet_count":0,"user_id_str":"1980522019964772352","conversation_id_str":"1982847541902491955","full_text":"@paoloanzn just started understanding this game.\n\nit's so different than it used to be even a year ago.\n\ngotta act accordingly","in_reply_to_user_id_str":"1895398810299318272","in_reply_to_status_id_str":"1982847541902491955","is_quote_status":0,"is_ai":null,"ai_score":null}]},{"label":"2025-10-29","value":0,"startTime":1761609600000,"endTime":1761696000000,"tweets":[]},{"label":"2025-10-30","value":0,"startTime":1761696000000,"endTime":1761782400000,"tweets":[{"bookmarked":false,"display_text_range":[9,13],"entities":{"hashtags":[],"symbols":[],"timestamps":[],"urls":[],"user_mentions":[{"id_str":"3033730635","name":"Machina","screen_name":"EXM7777","indices":[0,8]}]},"favorited":false,"in_reply_to_screen_name":"EXM7777","lang":"en","retweeted":false,"fact_check":null,"id":"1983493625712402558","view_count":16,"bookmark_count":0,"created_at":1761736706000,"favorite_count":0,"quote_count":0,"reply_count":0,"retweet_count":0,"user_id_str":"1980522019964772352","conversation_id_str":"1983254712662274493","full_text":"@EXM7777 nice","in_reply_to_user_id_str":"3033730635","in_reply_to_status_id_str":"1983254712662274493","is_quote_status":0,"is_ai":null,"ai_score":null},{"bookmarked":false,"display_text_range":[13,17],"entities":{"hashtags":[],"symbols":[],"timestamps":[],"urls":[],"user_mentions":[{"id_str":"1268982340090355712","name":"vas","screen_name":"vasumanmoza","indices":[0,12]}]},"favorited":false,"in_reply_to_screen_name":"vasumanmoza","lang":"en","retweeted":false,"fact_check":null,"id":"1983493474226762091","view_count":10,"bookmark_count":0,"created_at":1761736670000,"favorite_count":0,"quote_count":0,"reply_count":0,"retweet_count":0,"user_id_str":"1980522019964772352","conversation_id_str":"1983236497395401147","full_text":"@vasumanmoza GOAT","in_reply_to_user_id_str":"1268982340090355712","in_reply_to_status_id_str":"1983236497395401147","is_quote_status":0,"is_ai":null,"ai_score":null},{"bookmarked":false,"display_text_range":[15,17],"entities":{"hashtags":[],"symbols":[],"timestamps":[],"urls":[],"user_mentions":[{"id_str":"3447466760","name":"Aryan Mahajan","screen_name":"aryanXmahajan","indices":[0,14]}]},"favorited":false,"in_reply_to_screen_name":"aryanXmahajan","lang":"und","retweeted":false,"fact_check":null,"id":"1983494262382551357","view_count":26,"bookmark_count":0,"created_at":1761736858000,"favorite_count":0,"quote_count":0,"reply_count":0,"retweet_count":0,"user_id_str":"1980522019964772352","conversation_id_str":"1982873770911302050","full_text":"@aryanXmahajan AI","in_reply_to_user_id_str":"3447466760","in_reply_to_status_id_str":"1982873770911302050","is_quote_status":0,"is_ai":null,"ai_score":null}]},{"label":"2025-10-31","value":0,"startTime":1761782400000,"endTime":1761868800000,"tweets":[]},{"label":"2025-11-01","value":2,"startTime":1761868800000,"endTime":1761955200000,"tweets":[{"bookmarked":false,"display_text_range":[0,278],"entities":{"hashtags":[],"media":[{"display_url":"pic.x.com/k9T2adDtDj","expanded_url":"https://x.com/aidvgg/status/1984329377857896634/photo/1","id_str":"1984326689963294720","indices":[279,302],"media_key":"3_1984326689963294720","media_url_https":"https://pbs.twimg.com/media/G4m-nHGWwAARhvz.jpg","type":"photo","url":"https://t.co/k9T2adDtDj","ext_media_availability":{"status":"Available"},"features":{"large":{"faces":[]},"medium":{"faces":[]},"small":{"faces":[]},"orig":{"faces":[]}},"sizes":{"large":{"h":614,"w":1812,"resize":"fit"},"medium":{"h":407,"w":1200,"resize":"fit"},"small":{"h":230,"w":680,"resize":"fit"},"thumb":{"h":150,"w":150,"resize":"crop"}},"original_info":{"height":614,"width":1812,"focus_rects":[{"x":131,"y":0,"w":1096,"h":614},{"x":372,"y":0,"w":614,"h":614},{"x":410,"y":0,"w":539,"h":614},{"x":526,"y":0,"w":307,"h":614},{"x":0,"y":0,"w":1812,"h":614}]},"allow_download_status":{"allow_download":true},"media_results":{"result":{"media_key":"3_1984326689963294720"}}}],"symbols":[],"timestamps":[],"urls":[],"user_mentions":[]},"extended_entities":{"media":[{"display_url":"pic.x.com/k9T2adDtDj","expanded_url":"https://x.com/aidvgg/status/1984329377857896634/photo/1","id_str":"1984326689963294720","indices":[279,302],"media_key":"3_1984326689963294720","media_url_https":"https://pbs.twimg.com/media/G4m-nHGWwAARhvz.jpg","type":"photo","url":"https://t.co/k9T2adDtDj","ext_media_availability":{"status":"Available"},"features":{"large":{"faces":[]},"medium":{"faces":[]},"small":{"faces":[]},"orig":{"faces":[]}},"sizes":{"large":{"h":614,"w":1812,"resize":"fit"},"medium":{"h":407,"w":1200,"resize":"fit"},"small":{"h":230,"w":680,"resize":"fit"},"thumb":{"h":150,"w":150,"resize":"crop"}},"original_info":{"height":614,"width":1812,"focus_rects":[{"x":131,"y":0,"w":1096,"h":614},{"x":372,"y":0,"w":614,"h":614},{"x":410,"y":0,"w":539,"h":614},{"x":526,"y":0,"w":307,"h":614},{"x":0,"y":0,"w":1812,"h":614}]},"allow_download_status":{"allow_download":true},"media_results":{"result":{"media_key":"3_1984326689963294720"}}}]},"favorited":true,"lang":"en","possibly_sensitive":false,"possibly_sensitive_editable":true,"retweeted":true,"fact_check":null,"id":"1984329377857896634","view_count":154,"bookmark_count":1,"created_at":1761935965000,"favorite_count":2,"quote_count":0,"reply_count":1,"retweet_count":1,"user_id_str":"1980522019964772352","conversation_id_str":"1984329377857896634","full_text":"i've seen people automate their 'lead capture' with ai \n\nbut you dont need ai just because it sounds trendy\n\nmf, ai is the brain, not a fucking arm\n\nthis is an invoice generator i sold for $500\n\nnot a single ai node\n\nand it took me just 2 hours to make\n\nsave ai for better tasks https://t.co/k9T2adDtDj","in_reply_to_user_id_str":null,"in_reply_to_status_id_str":null,"is_quote_status":0,"is_ai":null,"ai_score":null},{"bookmarked":false,"display_text_range":[11,116],"entities":{"hashtags":[],"symbols":[],"timestamps":[],"urls":[],"user_mentions":[{"id_str":"1895398810299318272","name":"4nzn","screen_name":"paoloanzn","indices":[0,10]}]},"favorited":false,"in_reply_to_screen_name":"paoloanzn","lang":"en","retweeted":false,"fact_check":null,"id":"1984332231305818143","view_count":47,"bookmark_count":0,"created_at":1761936645000,"favorite_count":1,"quote_count":0,"reply_count":1,"retweet_count":0,"user_id_str":"1980522019964772352","conversation_id_str":"1984326517003001995","full_text":"@paoloanzn you're ahead of time with this bro, and I can clearly see why you're right.\n\nai governance is the future.","in_reply_to_user_id_str":"1895398810299318272","in_reply_to_status_id_str":"1984326517003001995","is_quote_status":0,"is_ai":null,"ai_score":null}]},{"label":"2025-11-02","value":4,"startTime":1761955200000,"endTime":1762041600000,"tweets":[{"bookmarked":false,"display_text_range":[0,276],"entities":{"hashtags":[],"symbols":[],"timestamps":[],"urls":[],"user_mentions":[]},"favorited":true,"lang":"en","quoted_status_id_str":"1984326517003001995","quoted_status_permalink":{"url":"https://t.co/JLLQOxdxSw","expanded":"https://twitter.com/paoloanzn/status/1984326517003001995","display":"x.com/paoloanzn/statā¦"},"retweeted":true,"fact_check":null,"id":"1984668282507706462","view_count":1173,"bookmark_count":6,"created_at":1762016766000,"favorite_count":11,"quote_count":1,"reply_count":4,"retweet_count":1,"user_id_str":"1980522019964772352","conversation_id_str":"1984668282507706462","full_text":"this is exactly why iām spending the next 30 days building a self-governing ai system\n\nnot another chatbot\nnot a task automation\na real operational brain that remembers, learns, and decides\n\nevery company will eventually have one - a system that:\n\n- records every event across departments\n- analyzes outcomes and adapts its own rules\n- proposes better policies automatically\n- connects to any external tool through a unified layer\n\nitās not ai assistants anymore\n\nitās ai governments\n\niām building the foundation:\nthe memory core, the policy constitution, the feedback loops, the tool infrastructure\n\nby the end of the month it will:\n\nrecall what happened yesterday, last week, last month\nadjust financial and sales decisions based on results\n\nrun improvement experiments automatically\n\nthis is how ai stops being a feature and becomes the operating system of a company\n\nnot prompts, not workflows -\ngovernance\n\nonce you build the infrastructure, everything else plugs in","in_reply_to_user_id_str":null,"in_reply_to_status_id_str":null,"is_quote_status":1,"is_ai":null,"ai_score":null},{"bookmarked":false,"display_text_range":[11,90],"entities":{"hashtags":[],"symbols":[],"timestamps":[],"urls":[],"user_mentions":[{"id_str":"1895398810299318272","name":"4nzn","screen_name":"paoloanzn","indices":[0,10]}]},"favorited":false,"in_reply_to_screen_name":"paoloanzn","lang":"en","retweeted":false,"fact_check":null,"id":"1984669118893568159","view_count":32,"bookmark_count":0,"created_at":1762016965000,"favorite_count":0,"quote_count":0,"reply_count":0,"retweet_count":0,"user_id_str":"1980522019964772352","conversation_id_str":"1984668282507706462","full_text":"@paoloanzn will share progress every day bro\n\ni'm gonna go through hell to learn this shit","in_reply_to_user_id_str":"1895398810299318272","in_reply_to_status_id_str":"1984668660170952724","is_quote_status":0,"is_ai":null,"ai_score":null}]},{"label":"2025-11-03","value":4,"startTime":1762041600000,"endTime":1762128000000,"tweets":[{"bookmarked":false,"display_text_range":[0,280],"entities":{"hashtags":[],"media":[{"display_url":"pic.x.com/mfuQDgWBci","expanded_url":"https://x.com/aidvgg/status/1985075816208957754/photo/1","id_str":"1985073765126909952","indices":[281,304],"media_key":"3_1985073765126909952","media_url_https":"https://pbs.twimg.com/media/G4xmEm9WMAAn7Xy.jpg","type":"photo","url":"https://t.co/mfuQDgWBci","ext_media_availability":{"status":"Available"},"features":{"all":{"tags":[{"user_id":"1895398810299318272","name":"4nzn","screen_name":"paoloanzn","type":"user"}]},"large":{"faces":[]},"medium":{"faces":[]},"small":{"faces":[]},"orig":{"faces":[]}},"sizes":{"large":{"h":655,"w":1080,"resize":"fit"},"medium":{"h":655,"w":1080,"resize":"fit"},"small":{"h":412,"w":680,"resize":"fit"},"thumb":{"h":150,"w":150,"resize":"crop"}},"original_info":{"height":655,"width":1080,"focus_rects":[{"x":0,"y":50,"w":1080,"h":605},{"x":348,"y":0,"w":655,"h":655},{"x":388,"y":0,"w":575,"h":655},{"x":511,"y":0,"w":328,"h":655},{"x":0,"y":0,"w":1080,"h":655}]},"allow_download_status":{"allow_download":true},"media_results":{"result":{"media_key":"3_1985073765126909952"}}}],"symbols":[],"timestamps":[],"urls":[],"user_mentions":[]},"extended_entities":{"media":[{"display_url":"pic.x.com/mfuQDgWBci","expanded_url":"https://x.com/aidvgg/status/1985075816208957754/photo/1","id_str":"1985073765126909952","indices":[281,304],"media_key":"3_1985073765126909952","media_url_https":"https://pbs.twimg.com/media/G4xmEm9WMAAn7Xy.jpg","type":"photo","url":"https://t.co/mfuQDgWBci","ext_media_availability":{"status":"Available"},"features":{"all":{"tags":[{"user_id":"1895398810299318272","name":"4nzn","screen_name":"paoloanzn","type":"user"}]},"large":{"faces":[]},"medium":{"faces":[]},"small":{"faces":[]},"orig":{"faces":[]}},"sizes":{"large":{"h":655,"w":1080,"resize":"fit"},"medium":{"h":655,"w":1080,"resize":"fit"},"small":{"h":412,"w":680,"resize":"fit"},"thumb":{"h":150,"w":150,"resize":"crop"}},"original_info":{"height":655,"width":1080,"focus_rects":[{"x":0,"y":50,"w":1080,"h":605},{"x":348,"y":0,"w":655,"h":655},{"x":388,"y":0,"w":575,"h":655},{"x":511,"y":0,"w":328,"h":655},{"x":0,"y":0,"w":1080,"h":655}]},"allow_download_status":{"allow_download":true},"media_results":{"result":{"media_key":"3_1985073765126909952"}}}]},"favorited":true,"lang":"en","possibly_sensitive":false,"possibly_sensitive_editable":true,"retweeted":true,"fact_check":null,"id":"1985075816208957754","view_count":768,"bookmark_count":4,"created_at":1762113930000,"favorite_count":10,"quote_count":1,"reply_count":3,"retweet_count":1,"user_id_str":"1980522019964772352","conversation_id_str":"1985075816208957754","full_text":"i just started building the craziest ai system\n\nnot another chatbot\n\nnot another automation\n\nbut a real operational brain that\n\nremembers, learns, and decides\n\ninternal gpt government.\n\nit clicked when i understood this:\n\nai isnāt just about helping humans work faster\n\nitās about replacing the coordination layer itself\n\ncompanies donāt fail because they canāt do things\n\nthey fail because they canāt decide fast enough\n\nso, iām building the infrastructure that fixes that\n\nwhat this system actually does:\n\n- records every event happening inside a company\n- evaluates decisions based on policies, not prompts\n- measures outcomes\n- learns from them\n- automatically improves its next decision\n- proposes new policies when it finds a better pattern\n\nitās the first layer of governance\n\nnot ai assistants running tasks ā ai systems governing operations\n\nhow iām approaching the build:\n\niām starting from the ground up, the way youād design an operating system\n\nday 1 wasnāt about ai models\n\nit was about memory\n\nstep 1 ā the memory core\n\n- a database that stores every decision, outcome, and context in a structured way\n\nthink of it as the institutional memory of a company\n\nstep 2 ā the policy constitution\n\n- rules that define what the ai can decide, when it needs human approval, and what happens when a rule is broken\n\nitās like a digital constitution\n\nevery decision cites which article or policy version it followed\n\nstep 3 ā the feedback loops\n\n- the system tracks what worked and what didnāt\nit adapts its internal beliefs based on outcomes\n\neach successful decision strengthens its confidence\n\neach failure weakens it\n\nlike reinforcement learning but fully transparent and auditable\n\nstep 4 ā the integration layer\n\n- instead of dozens of disconnected automations, every external tool plugs into the same brain\n\nfinance tools, hr systems, crm platforms\n\nall become citizens under one government\n\nwhat iām coding right now:\n\n- an event engine that logs every change in the organization\n- a decision engine that evaluates inputs against policies\n- an outcome system that captures the results and feeds them back\n- a learning module that updates policy statistics\n- a proposal system that suggests new rule versions when it finds a pattern worth promoting\n\nall of this is wrapped in a governance loop:\n\nobserve ā decide ā act ā evaluate ā improve\n\nhow it works:\n\n(events) ā (context assembler) ā (decision engine) ā (outcome tracker) ā (learning loop) ā (policy constitution) ā (decision engine) ā (external tools layer)\n\neach arrow is a feedback path\n\nnothing here is static ā everything adapts\n\nthe ai doesnāt just respond\n\nit governs\n\nmy build principles:\n\n- deterministic first, intelligent second\nthe system must always produce the same result given the same inputs\n\n- policies before prompts\n\nno hidden logic ā every decision must cite a rule\n\n- memory before magic\n\nwhat it knows matters more than what it generates\n\n- autonomy levels\n\neach policy defines how much authority the ai has, from suggest only to act autonomously\n\n- audit by design\n\nevery decision is hash-linked to the one before it, creating an immutable chain of reasoning\n\nidealistically, this system will:\n\n- recall what happened yesterday, last week, last month\n- adjust financial and sales decisions based on previous outcomes\n- run improvement experiments automatically\n- propose policy updates via slack before humans even ask\n\nand thatās when ai stops being a feature\n\nand becomes the operating system of a company\n\nthis is not an ai agent\n\nthis is an ai organism","in_reply_to_user_id_str":null,"in_reply_to_status_id_str":null,"is_quote_status":0,"is_ai":null,"ai_score":null},{"bookmarked":false,"display_text_range":[11,199],"entities":{"hashtags":[],"symbols":[],"timestamps":[],"urls":[],"user_mentions":[{"id_str":"1895398810299318272","name":"4nzn","screen_name":"paoloanzn","indices":[0,10]}]},"favorited":false,"in_reply_to_screen_name":"paoloanzn","lang":"en","retweeted":false,"fact_check":null,"id":"1985077482828009609","view_count":67,"bookmark_count":0,"created_at":1762114327000,"favorite_count":1,"quote_count":0,"reply_count":1,"retweet_count":0,"user_id_str":"1980522019964772352","conversation_id_str":"1985075816208957754","full_text":"@paoloanzn thanks bro.\n\nrunning on bun express typescript, postgres & pgvector, and maybe vercel's ai sdk for llms.\n\nfor crons + scheduled jobs gonna use n8n\n\npino for logs, and deploy on railway","in_reply_to_user_id_str":"1895398810299318272","in_reply_to_status_id_str":"1985076493001560318","is_quote_status":0,"is_ai":null,"ai_score":null},{"bookmarked":false,"display_text_range":[9,44],"entities":{"hashtags":[],"symbols":[],"timestamps":[],"urls":[],"user_mentions":[{"id_str":"1658546655489298437","name":"Singh","screen_name":"ImSehej","indices":[0,8]}]},"favorited":false,"in_reply_to_screen_name":"ImSehej","lang":"en","retweeted":false,"fact_check":null,"id":"1985034482831728653","view_count":79,"bookmark_count":0,"created_at":1762104075000,"favorite_count":1,"quote_count":0,"reply_count":0,"retweet_count":0,"user_id_str":"1980522019964772352","conversation_id_str":"1985022534455070867","full_text":"@ImSehej fuck yeah\n\nhad to bookmark this one","in_reply_to_user_id_str":"1658546655489298437","in_reply_to_status_id_str":"1985022534455070867","is_quote_status":0,"is_ai":null,"ai_score":null}]},{"label":"2025-11-04","value":1,"startTime":1762128000000,"endTime":1762214400000,"tweets":[{"bookmarked":false,"display_text_range":[20,295],"entities":{"hashtags":[],"symbols":[],"timestamps":[],"urls":[],"user_mentions":[{"id_str":"1950882854487166976","name":"AIOPS |","screen_name":"opsided","indices":[0,8]},{"id_str":"1895398810299318272","name":"4nzn","screen_name":"paoloanzn","indices":[9,19]}]},"favorited":false,"in_reply_to_screen_name":"opsided","lang":"en","retweeted":false,"fact_check":null,"id":"1985271071696658473","view_count":41,"bookmark_count":0,"created_at":1762160482000,"favorite_count":0,"quote_count":0,"reply_count":1,"retweet_count":0,"user_id_str":"1980522019964772352","conversation_id_str":"1985075816208957754","full_text":"āyouāre describing a complex event-driven system with feedback loops. thatās not new. this is enterprise workflow automation with ai slapped on top.ā\n\ntrue - the underlying mechanics arenāt new.\nwhatās new is the governance loop: a closed system that continuously updates and promotes its own policy variants through experimentation and feedback.\nworkflow tools execute tasks. this system evolves its own rules under human oversight.\nsame structure, different purpose.\n\nācompanies fail because they make the wrong decisions consistently. speed doesnāt fix bad judgment.ā\n\nagreed.\nthis isnāt about speed for its own sake.\nitās about calibrated velocity - moving fast only when confidence is high and policy constraints are satisfied.\neach policy defines an autonomy level and confidence threshold.\nwhen confidence drops, the system slows down or escalates to humans.\n\nāpolicies before prompts sounds good until you realize policies become the bottleneck. every edge case needs a new rule. eventually you have 10,000 policies and the system is paralyzed.ā\n\nthatās real.\nthe design uses policy composition, not rule explosion.\npolicies are parameterized templates and inherit from higher-order primitives.\nlearning loops merge or retire weak variants automatically.\nthe goal isnāt more rules ā itās fewer, more general ones that survive testing.\n\nādeterministic first contradicts learns and adapts. you canāt have both. deterministic means same input = same output always. learning means outputs change based on experience.ā\n\ndeterministic evaluation and adaptive learning arenāt opposites.\na given policy version always produces the same output for the same input.\nlearning happens between versions - outcomes update policy stats, which may promote a new version.\nreplays of old versions still return identical results.\nthatās how you stay auditable and still evolve.\n\nāaudit by design with immutable chain is blockchain thinking. inside a company you donāt need cryptographic proofs. you need logs.ā\n\nhash-chaining here isnāt blockchain worship - itās a tamper-evident checksum.\nno mining, no consensus, just traceability.\nit makes replays provable that inputs and policies werenāt altered.\nif plain logs are enough, great - this is a lightweight integrity layer on top.\n\nāai organism vs ai agent is just marketing. youāre building a workflow engine with event sourcing, rule-based decision making, outcome tracking, api integrations.ā\n\nmostly true - those components exist.\nthe distinction is that in this system, every part feeds a continuous feedback loop that updates the rules themselves.\na workflow engine executes.\na governance loop self-modifies.\nthatās what i meant by āorganism.ā\n\nāwho defines the initial policies?ā\n\nhumans.\nthe system starts with a human-authored constitution.\nai earns autonomy gradually through evidence and review gates.\ngovernance, not replacement.\n\nāhow do you prevent the system from optimizing for the wrong metrics?ā\n\neach experiment declares primary and guardrail metrics.\nif a proposal boosts the primary but breaks a guardrail, itās rejected automatically.\noptimization is bounded by explicit constraints, not left open-ended.\n\nāwhat happens when the ai proposes a policy thatās technically optimal but culturally wrong?ā\n\nculture sits above optimization.\nnon-negotiable constraints live in the constitution as veto layers.\nif a proposal crosses them, itās escalated - not executed.\nhumans arbitrate edge ethics.\n\nāinstitutional memory in companies isnāt in databases. itās in peopleās heads.ā\n\ntrue.\nyou canāt encode āsarah knows how to calm angry clientsā as a rule.\nbut you can store cases, transcripts, and annotated examples that surface when similar events occur.\nitās not full human context, but itās searchable institutional recall.","in_reply_to_user_id_str":"1950882854487166976","in_reply_to_status_id_str":"1985217862550839693","is_quote_status":0,"is_ai":null,"ai_score":null},{"bookmarked":false,"display_text_range":[11,36],"entities":{"hashtags":[],"symbols":[],"timestamps":[],"urls":[],"user_mentions":[{"id_str":"1895398810299318272","name":"4nzn","screen_name":"paoloanzn","indices":[0,10]}]},"favorited":false,"in_reply_to_screen_name":"paoloanzn","lang":"en","retweeted":false,"fact_check":null,"id":"1985371605954920471","view_count":40,"bookmark_count":0,"created_at":1762184451000,"favorite_count":1,"quote_count":0,"reply_count":0,"retweet_count":0,"user_id_str":"1980522019964772352","conversation_id_str":"1985369094053671114","full_text":"@paoloanzn bro is a real mafia boss.","in_reply_to_user_id_str":"1895398810299318272","in_reply_to_status_id_str":"1985369094053671114","is_quote_status":0,"is_ai":null,"ai_score":null}]},{"label":"2025-11-05","value":4,"startTime":1762214400000,"endTime":1762300800000,"tweets":[{"bookmarked":false,"display_text_range":[0,271],"entities":{"hashtags":[],"media":[{"display_url":"pic.x.com/Ma1cwqReQU","expanded_url":"https://x.com/aidvgg/status/1985774021623918791/photo/1","ext_alt_text":"an audit chain of understanding","id_str":"1985773382877466624","indices":[272,295],"media_key":"3_1985773382877466624","media_url_https":"https://pbs.twimg.com/media/G47iXuLWUAAF9t0.jpg","type":"photo","url":"https://t.co/Ma1cwqReQU","ext_media_availability":{"status":"Available"},"features":{"all":{"tags":[{"user_id":"1895398810299318272","name":"4nzn","screen_name":"paoloanzn","type":"user"}]},"large":{"faces":[]},"medium":{"faces":[]},"small":{"faces":[]},"orig":{"faces":[]}},"sizes":{"large":{"h":1232,"w":971,"resize":"fit"},"medium":{"h":1200,"w":946,"resize":"fit"},"small":{"h":680,"w":536,"resize":"fit"},"thumb":{"h":150,"w":150,"resize":"crop"}},"original_info":{"height":1232,"width":971,"focus_rects":[{"x":0,"y":374,"w":971,"h":544},{"x":0,"y":161,"w":971,"h":971},{"x":0,"y":93,"w":971,"h":1107},{"x":0,"y":0,"w":616,"h":1232},{"x":0,"y":0,"w":971,"h":1232}]},"allow_download_status":{"allow_download":true},"media_results":{"result":{"media_key":"3_1985773382877466624"}}}],"symbols":[],"timestamps":[],"urls":[],"user_mentions":[]},"extended_entities":{"media":[{"display_url":"pic.x.com/Ma1cwqReQU","expanded_url":"https://x.com/aidvgg/status/1985774021623918791/photo/1","ext_alt_text":"an audit chain of understanding","id_str":"1985773382877466624","indices":[272,295],"media_key":"3_1985773382877466624","media_url_https":"https://pbs.twimg.com/media/G47iXuLWUAAF9t0.jpg","type":"photo","url":"https://t.co/Ma1cwqReQU","ext_media_availability":{"status":"Available"},"features":{"all":{"tags":[{"user_id":"1895398810299318272","name":"4nzn","screen_name":"paoloanzn","type":"user"}]},"large":{"faces":[]},"medium":{"faces":[]},"small":{"faces":[]},"orig":{"faces":[]}},"sizes":{"large":{"h":1232,"w":971,"resize":"fit"},"medium":{"h":1200,"w":946,"resize":"fit"},"small":{"h":680,"w":536,"resize":"fit"},"thumb":{"h":150,"w":150,"resize":"crop"}},"original_info":{"height":1232,"width":971,"focus_rects":[{"x":0,"y":374,"w":971,"h":544},{"x":0,"y":161,"w":971,"h":971},{"x":0,"y":93,"w":971,"h":1107},{"x":0,"y":0,"w":616,"h":1232},{"x":0,"y":0,"w":971,"h":1232}]},"allow_download_status":{"allow_download":true},"media_results":{"result":{"media_key":"3_1985773382877466624"}}}]},"favorited":true,"lang":"en","possibly_sensitive":false,"possibly_sensitive_editable":true,"quoted_status_id_str":"1985075816208957754","quoted_status_permalink":{"url":"https://t.co/P0NL53N7dA","expanded":"https://twitter.com/aidvgg/status/1985075816208957754","display":"x.com/aidvgg/status/ā¦"},"retweeted":true,"fact_check":null,"id":"1985774021623918791","view_count":273,"bookmark_count":0,"created_at":1762280395000,"favorite_count":6,"quote_count":0,"reply_count":3,"retweet_count":1,"user_id_str":"1980522019964772352","conversation_id_str":"1985774021623918791","full_text":"day 2 - the memory core is alive.\n\ntoday wasn't about ai models or prompts\n\nit was about memory\n\nbecause before a system can decide - it has to remember\n\nso i built the foundation that every governing ai will stand on:\n\na database that acts like institutional memory\n\nthe structure:\n\nthe tables are a storyline of decisions\n\na living record of what the organization knows, does, and learns\n\n1. events - every signal from reality sales closed, refund requested, lead qualified, invoice sent\n\n2. decisions - every judgment the ai makes.\n\neach decision links back to the policy (the rule) that shaped it and to the exact context vector - an embedding that captures the situation\n\n3. outcomes - the result of those decisions.\ndid it work? fail? improve margin? lose a deal?\n\noutcomes give the system feedback loops\n\n4. policies - the constitutional laws.\n\nversioned rules defining what autonomy the ai has.\n\neach decision must cite its governing policy version, like case law.\n\n5. policy_variants_stats - the scoreboard.\n\nit's where the system tracks which rules perform better\n\nbandit learning starts here - the ai experiments on itself\n\n6. snapshots & features - distilled memory.\n\naggregated knowledge of entities over time.\n\nthe ai uses this to recall patterns without re-reading the entire history.\n\nthis is an audit chain of understanding.\n\nevery decision is hashed against the last\n\nthe memory is tamper-evident.\n\nwhy this matters:\n\nmost ai systems start from zero context each time\nthey \"think\" in isolation.\n\nthis one doesn't.\n\nit remembers every outcome\n\nand uses that history to shape new decisions\n\nover time, it becomes a self-governing entity\n\na machine that refines its own policies\n\nbased on what actually worked in the real world\n\nwhatās next:\n\ntomorrow i start writing the first policy evaluator\n\nthe part that reads the constitution\n\nand decides what the ai can and can't do\n\ngovernance begins.","in_reply_to_user_id_str":null,"in_reply_to_status_id_str":null,"is_quote_status":1,"is_ai":null,"ai_score":null},{"bookmarked":false,"display_text_range":[11,39],"entities":{"hashtags":[],"symbols":[],"timestamps":[],"urls":[],"user_mentions":[{"id_str":"1895398810299318272","name":"4nzn","screen_name":"paoloanzn","indices":[0,10]}]},"favorited":false,"in_reply_to_screen_name":"paoloanzn","lang":"en","retweeted":false,"fact_check":null,"id":"1985776941840953693","view_count":51,"bookmark_count":0,"created_at":1762281091000,"favorite_count":1,"quote_count":0,"reply_count":1,"retweet_count":0,"user_id_str":"1980522019964772352","conversation_id_str":"1985775567317389432","full_text":"@paoloanzn hell yeah.\n\ntime to execute.","in_reply_to_user_id_str":"1895398810299318272","in_reply_to_status_id_str":"1985775567317389432","is_quote_status":0,"is_ai":null,"ai_score":null},{"bookmarked":false,"display_text_range":[9,78],"entities":{"hashtags":[],"symbols":[],"timestamps":[],"urls":[],"user_mentions":[{"id_str":"3033730635","name":"Machina","screen_name":"EXM7777","indices":[0,8]}]},"favorited":false,"in_reply_to_screen_name":"EXM7777","lang":"en","retweeted":false,"fact_check":null,"id":"1985775297090744805","view_count":157,"bookmark_count":0,"created_at":1762280699000,"favorite_count":0,"quote_count":0,"reply_count":0,"retweet_count":0,"user_id_str":"1980522019964772352","conversation_id_str":"1985754430235656693","full_text":"@EXM7777 exactly. that feeling like everything is slipping through your hands.","in_reply_to_user_id_str":"3033730635","in_reply_to_status_id_str":"1985754430235656693","is_quote_status":0,"is_ai":null,"ai_score":null}]},{"label":"2025-11-06","value":2,"startTime":1762300800000,"endTime":1762387200000,"tweets":[{"bookmarked":false,"display_text_range":[0,249],"entities":{"hashtags":[],"symbols":[],"timestamps":[],"urls":[],"user_mentions":[]},"favorited":true,"lang":"en","retweeted":false,"fact_check":null,"id":"1986150092584460473","view_count":2,"bookmark_count":0,"created_at":1762370057000,"favorite_count":1,"quote_count":0,"reply_count":0,"retweet_count":0,"user_id_str":"1980522019964772352","conversation_id_str":"1986150092584460473","full_text":"many people treat ai as their savior\n\nit's not.\n\nai is just an amplifier.\n\nshit copy + ai = mega ai slop\n\nshit skills + ai = mega mediocrity at everything\n\nai doesnāt replace fundamentals - it exposes them.\n\nstudy your shit. then amplify it with ai.","in_reply_to_user_id_str":null,"in_reply_to_status_id_str":null,"is_quote_status":0,"is_ai":null,"ai_score":null},{"bookmarked":false,"display_text_range":[9,17],"entities":{"hashtags":[],"symbols":[],"timestamps":[],"urls":[],"user_mentions":[{"id_str":"1402082661993222144","name":"Mark Vassilevskiy","screen_name":"MarkKnd","indices":[0,8]}]},"favorited":false,"in_reply_to_screen_name":"MarkKnd","lang":"en","retweeted":false,"fact_check":null,"id":"1985950429897777406","view_count":164,"bookmark_count":0,"created_at":1762322454000,"favorite_count":0,"quote_count":0,"reply_count":1,"retweet_count":0,"user_id_str":"1980522019964772352","conversation_id_str":"1985882871995716045","full_text":"@MarkKnd damn bro","in_reply_to_user_id_str":"1402082661993222144","in_reply_to_status_id_str":"1985882871995716045","is_quote_status":0,"is_ai":null,"ai_score":null},{"bookmarked":false,"display_text_range":[27,34],"entities":{"hashtags":[],"symbols":[],"timestamps":[],"urls":[],"user_mentions":[{"id_str":"1972606509398818816","name":"Zain Mehmood","screen_name":"TheZainMehmood","indices":[0,15]},{"id_str":"1895398810299318272","name":"4nzn","screen_name":"paoloanzn","indices":[16,26]}]},"favorited":false,"in_reply_to_screen_name":"TheZainMehmood","lang":"en","retweeted":false,"fact_check":null,"id":"1986015611017744623","view_count":26,"bookmark_count":0,"created_at":1762337994000,"favorite_count":1,"quote_count":0,"reply_count":1,"retweet_count":0,"user_id_str":"1980522019964772352","conversation_id_str":"1985774021623918791","full_text":"@TheZainMehmood @paoloanzn exactly","in_reply_to_user_id_str":"1972606509398818816","in_reply_to_status_id_str":"1986012850616508419","is_quote_status":0,"is_ai":null,"ai_score":null},{"bookmarked":false,"display_text_range":[21,117],"entities":{"hashtags":[],"symbols":[],"timestamps":[],"urls":[],"user_mentions":[{"id_str":"1971249076411985920","name":"Kemal","screen_name":"ai_kemal","indices":[0,9]},{"id_str":"1895398810299318272","name":"4nzn","screen_name":"paoloanzn","indices":[10,20]}]},"favorited":false,"in_reply_to_screen_name":"ai_kemal","lang":"en","retweeted":false,"fact_check":null,"id":"1986069984829755825","view_count":22,"bookmark_count":0,"created_at":1762350958000,"favorite_count":0,"quote_count":0,"reply_count":0,"retweet_count":0,"user_id_str":"1980522019964772352","conversation_id_str":"1985774021623918791","full_text":"@ai_kemal @paoloanzn definitely possible, with some enhancements it can become the ai emperor of the company process.","in_reply_to_user_id_str":"1971249076411985920","in_reply_to_status_id_str":"1986028935080251841","is_quote_status":0,"is_ai":null,"ai_score":null},{"bookmarked":false,"display_text_range":[11,44],"entities":{"hashtags":[],"symbols":[],"timestamps":[],"urls":[],"user_mentions":[{"id_str":"1895398810299318272","name":"4nzn","screen_name":"paoloanzn","indices":[0,10]}]},"favorited":false,"in_reply_to_screen_name":"paoloanzn","lang":"en","retweeted":false,"fact_check":null,"id":"1986147061113495978","view_count":0,"bookmark_count":0,"created_at":1762369334000,"favorite_count":0,"quote_count":0,"reply_count":0,"retweet_count":0,"user_id_str":"1980522019964772352","conversation_id_str":"1986119016335949948","full_text":"@paoloanzn we're here to be second category.","in_reply_to_user_id_str":"1895398810299318272","in_reply_to_status_id_str":"1986119016335949948","is_quote_status":0,"is_ai":null,"ai_score":null},{"bookmarked":false,"display_text_range":[8,158],"entities":{"hashtags":[],"symbols":[],"timestamps":[],"urls":[],"user_mentions":[{"id_str":"1360265495363145730","name":"EP","screen_name":"eptwts","indices":[0,7]}]},"favorited":false,"in_reply_to_screen_name":"eptwts","lang":"en","retweeted":false,"fact_check":null,"id":"1986151080879923592","view_count":2,"bookmark_count":0,"created_at":1762370293000,"favorite_count":0,"quote_count":0,"reply_count":0,"retweet_count":0,"user_id_str":"1980522019964772352","conversation_id_str":"1986008483238400510","full_text":"@eptwts the internet era is the era of people of making claims and not standing behind them.\n\nbecause irl you usually get punched in the face for talking shit","in_reply_to_user_id_str":"1360265495363145730","in_reply_to_status_id_str":"1986008483238400510","is_quote_status":0,"is_ai":null,"ai_score":null},{"bookmarked":false,"display_text_range":[12,23],"entities":{"hashtags":[],"symbols":[],"timestamps":[],"urls":[],"user_mentions":[{"id_str":"1754147306687852544","name":"Ata","screen_name":"theatashka","indices":[0,11]}]},"favorited":false,"in_reply_to_screen_name":"theatashka","lang":"et","retweeted":false,"fact_check":null,"id":"1986174115817136192","view_count":5,"bookmark_count":0,"created_at":1762375785000,"favorite_count":1,"quote_count":0,"reply_count":0,"retweet_count":0,"user_id_str":"1980522019964772352","conversation_id_str":"1984668282507706462","full_text":"@theatashka soon broski","in_reply_to_user_id_str":"1754147306687852544","in_reply_to_status_id_str":"1986173672881619189","is_quote_status":0,"is_ai":null,"ai_score":null},{"bookmarked":false,"display_text_range":[23,42],"entities":{"hashtags":[],"symbols":[],"timestamps":[],"urls":[],"user_mentions":[{"id_str":"1754147306687852544","name":"Ata","screen_name":"theatashka","indices":[0,11]},{"id_str":"1895398810299318272","name":"4nzn","screen_name":"paoloanzn","indices":[12,22]}]},"favorited":false,"in_reply_to_screen_name":"theatashka","lang":"en","retweeted":false,"fact_check":null,"id":"1986175444266447111","view_count":13,"bookmark_count":0,"created_at":1762376101000,"favorite_count":0,"quote_count":0,"reply_count":0,"retweet_count":0,"user_id_str":"1980522019964772352","conversation_id_str":"1985774021623918791","full_text":"@theatashka @paoloanzn dropping tomorrow g","in_reply_to_user_id_str":"1754147306687852544","in_reply_to_status_id_str":"1986175154779799970","is_quote_status":0,"is_ai":null,"ai_score":null},{"bookmarked":false,"display_text_range":[23,74],"entities":{"hashtags":[],"symbols":[],"timestamps":[],"urls":[],"user_mentions":[{"id_str":"1754147306687852544","name":"Ata","screen_name":"theatashka","indices":[0,11]},{"id_str":"1895398810299318272","name":"4nzn","screen_name":"paoloanzn","indices":[12,22]}]},"favorited":false,"in_reply_to_screen_name":"theatashka","lang":"en","retweeted":false,"fact_check":null,"id":"1986174731243151689","view_count":6,"bookmark_count":0,"created_at":1762375931000,"favorite_count":0,"quote_count":0,"reply_count":0,"retweet_count":0,"user_id_str":"1980522019964772352","conversation_id_str":"1985075816208957754","full_text":"@theatashka @paoloanzn even faster now. maybe will finish until next week.","in_reply_to_user_id_str":"1754147306687852544","in_reply_to_status_id_str":"1986174488514638160","is_quote_status":0,"is_ai":null,"ai_score":null}]},{"label":"2025-11-07","value":1,"startTime":1762387200000,"endTime":1762473600000,"tweets":[{"bookmarked":false,"display_text_range":[9,120],"entities":{"hashtags":[],"symbols":[],"timestamps":[],"urls":[],"user_mentions":[{"id_str":"1658546655489298437","name":"Singh","screen_name":"ImSehej","indices":[0,8]}]},"favorited":false,"in_reply_to_screen_name":"ImSehej","lang":"en","retweeted":false,"fact_check":null,"id":"1986420505721946473","view_count":21,"bookmark_count":0,"created_at":1762434529000,"favorite_count":1,"quote_count":0,"reply_count":1,"retweet_count":0,"user_id_str":"1980522019964772352","conversation_id_str":"1986417542009921869","full_text":"@ImSehej āsaturatedā market where 99% have never touched any code but talk like theyāve built million dollar ai agencies","in_reply_to_user_id_str":"1658546655489298437","in_reply_to_status_id_str":"1986417542009921869","is_quote_status":0,"is_ai":null,"ai_score":null}]},{"label":"2025-11-08","value":0,"startTime":1762473600000,"endTime":1762560000000,"tweets":[{"bookmarked":false,"display_text_range":[11,111],"entities":{"hashtags":[],"symbols":[],"timestamps":[],"urls":[],"user_mentions":[{"id_str":"1895398810299318272","name":"4nzn","screen_name":"paoloanzn","indices":[0,10]},{"id_str":"1895398810299318272","name":"4nzn","screen_name":"paoloanzn","indices":[60,70]}]},"favorited":false,"in_reply_to_screen_name":"paoloanzn","lang":"en","retweeted":false,"fact_check":null,"id":"1986866408828117107","view_count":2,"bookmark_count":0,"created_at":1762540840000,"favorite_count":0,"quote_count":0,"reply_count":0,"retweet_count":0,"user_id_str":"1980522019964772352","conversation_id_str":"1986848376273637385","full_text":"@paoloanzn congrats broš¤\n\nproves that if you read listen to @paoloanzn you can go a long way...\n\nit's ai mafia.","in_reply_to_user_id_str":"1895398810299318272","in_reply_to_status_id_str":"1986848376273637385","is_quote_status":0,"is_ai":null,"ai_score":null}]},{"label":"2025-11-09","value":0,"startTime":1762560000000,"endTime":1762646400000,"tweets":[]},{"label":"2025-11-10","value":1,"startTime":1762646400000,"endTime":1762732800000,"tweets":[{"bookmarked":false,"display_text_range":[11,66],"entities":{"hashtags":[],"symbols":[],"timestamps":[],"urls":[],"user_mentions":[{"id_str":"1895398810299318272","name":"4nzn","screen_name":"paoloanzn","indices":[0,10]}]},"favorited":false,"in_reply_to_screen_name":"paoloanzn","lang":"en","retweeted":false,"fact_check":null,"id":"1987586254255607919","view_count":18,"bookmark_count":0,"created_at":1762712465000,"favorite_count":1,"quote_count":0,"reply_count":1,"retweet_count":0,"user_id_str":"1980522019964772352","conversation_id_str":"1987557147459416475","full_text":"@paoloanzn you're hitting me in the hears with those bro...\n\n10/10","in_reply_to_user_id_str":"1895398810299318272","in_reply_to_status_id_str":"1987557147459416475","is_quote_status":0,"is_ai":null,"ai_score":null}]},{"label":"2025-11-11","value":1,"startTime":1762732800000,"endTime":1762819200000,"tweets":[{"bookmarked":false,"display_text_range":[0,278],"entities":{"hashtags":[],"media":[{"display_url":"pic.x.com/fhCA7KFAUR","expanded_url":"https://x.com/aidvgg/status/1987955316806627811/photo/1","id_str":"1987955274003394560","indices":[279,302],"media_key":"3_1987955274003394560","media_url_https":"https://pbs.twimg.com/media/G5aiygBWMAA-fIj.jpg","type":"photo","url":"https://t.co/fhCA7KFAUR","ext_media_availability":{"status":"Available"},"features":{"large":{"faces":[]},"medium":{"faces":[]},"small":{"faces":[]},"orig":{"faces":[]}},"sizes":{"large":{"h":596,"w":2048,"resize":"fit"},"medium":{"h":349,"w":1200,"resize":"fit"},"small":{"h":198,"w":680,"resize":"fit"},"thumb":{"h":150,"w":150,"resize":"crop"}},"original_info":{"height":732,"width":2517,"focus_rects":[{"x":920,"y":0,"w":1307,"h":732},{"x":1207,"y":0,"w":732,"h":732},{"x":1252,"y":0,"w":642,"h":732},{"x":1390,"y":0,"w":366,"h":732},{"x":0,"y":0,"w":2517,"h":732}]},"allow_download_status":{"allow_download":true},"media_results":{"result":{"media_key":"3_1987955274003394560"}}}],"symbols":[],"timestamps":[],"urls":[],"user_mentions":[]},"extended_entities":{"media":[{"display_url":"pic.x.com/fhCA7KFAUR","expanded_url":"https://x.com/aidvgg/status/1987955316806627811/photo/1","id_str":"1987955274003394560","indices":[279,302],"media_key":"3_1987955274003394560","media_url_https":"https://pbs.twimg.com/media/G5aiygBWMAA-fIj.jpg","type":"photo","url":"https://t.co/fhCA7KFAUR","ext_media_availability":{"status":"Available"},"features":{"large":{"faces":[]},"medium":{"faces":[]},"small":{"faces":[]},"orig":{"faces":[]}},"sizes":{"large":{"h":596,"w":2048,"resize":"fit"},"medium":{"h":349,"w":1200,"resize":"fit"},"small":{"h":198,"w":680,"resize":"fit"},"thumb":{"h":150,"w":150,"resize":"crop"}},"original_info":{"height":732,"width":2517,"focus_rects":[{"x":920,"y":0,"w":1307,"h":732},{"x":1207,"y":0,"w":732,"h":732},{"x":1252,"y":0,"w":642,"h":732},{"x":1390,"y":0,"w":366,"h":732},{"x":0,"y":0,"w":2517,"h":732}]},"allow_download_status":{"allow_download":true},"media_results":{"result":{"media_key":"3_1987955274003394560"}}}]},"favorited":true,"lang":"en","possibly_sensitive":false,"possibly_sensitive_editable":true,"quoted_status_id_str":"1984668282507706462","quoted_status_permalink":{"url":"https://t.co/ibNMNzJ6vs","expanded":"https://twitter.com/aidvgg/status/1984668282507706462","display":"x.com/aidvgg/status/ā¦"},"retweeted":true,"fact_check":null,"id":"1987955316806627811","view_count":478,"bookmark_count":1,"created_at":1762800456000,"favorite_count":3,"quote_count":1,"reply_count":1,"retweet_count":1,"user_id_str":"1980522019964772352","conversation_id_str":"1987955316806627811","full_text":"day 3-4: building the brainās government\n\nthe goal isn't \"an ai that automates work\"\n\nit's \"an ai that governs how work gets done\"\n\nthat requires 3 hard things most skip:\n\n- remembering every decision\n- evaluating them under explicit rules\n- learning which rules actually worked\n\nso i built the governance loop.\n\nit starts simple:\n\n1. every event inside the org is logged\n\n2. context is assembled: what happened, why it happened, and under what conditions.\n\n3. the decision engine evaluates it against policy\n\n4. the outcome tracker measures the real-world result\n\n5. the learning loop updates policy stats\n\n6. if it finds a better pattern, it proposes a new rule\n\nevery policy is versioned, hashed, and auditable\n\nevery decision cites the exact constitution article it followed\n\nnothing runs without traceability\n\nwhen it learns that a variant consistently outperforms another,\n\nit doesnāt self-promote - it proposes\n\nhumans still govern the governors\n\nover time, the system becomes the institutional memory of the company\n\na living constitution that adapts through evidence, not opinions\n\ngovernance is the only way to scale ai safely\n\nnot through prompts, but through constitutions\n\nthis isnāt an ai assistant\n\nitās the start of an ai organism","in_reply_to_user_id_str":null,"in_reply_to_status_id_str":null,"is_quote_status":1,"is_ai":null,"ai_score":null},{"bookmarked":false,"display_text_range":[11,289],"entities":{"hashtags":[],"symbols":[],"timestamps":[],"urls":[],"user_mentions":[{"id_str":"1895398810299318272","name":"4nzn","screen_name":"paoloanzn","indices":[0,10]}]},"favorited":false,"in_reply_to_screen_name":"paoloanzn","lang":"en","retweeted":false,"fact_check":null,"id":"1987951032195051911","view_count":50,"bookmark_count":0,"created_at":1762799435000,"favorite_count":1,"quote_count":0,"reply_count":0,"retweet_count":0,"user_id_str":"1980522019964772352","conversation_id_str":"1987931471118823700","full_text":"hell yeah, i was architecting the memory of my constituion engine system\n\nyou answered my questions i didn't even ask yetšÆ\n\ni've come up with 1 more approach to memory management. it's not specifically for interacting with users, but rather for decision making.\n\nwill hit you up with it soon.","in_reply_to_user_id_str":"1895398810299318272","in_reply_to_status_id_str":"1987931471118823700","is_quote_status":0,"is_ai":null,"ai_score":null}]},{"label":"2025-11-12","value":4,"startTime":1762819200000,"endTime":1762905600000,"tweets":[{"bookmarked":false,"display_text_range":[0,275],"entities":{"hashtags":[],"media":[{"display_url":"pic.x.com/zfICwkSIpo","expanded_url":"https://x.com/aidvgg/status/1988301591271669876/photo/1","id_str":"1988301404683849728","indices":[276,299],"media_key":"3_1988301404683849728","media_url_https":"https://pbs.twimg.com/media/G5fdl9SXUAADBPx.png","type":"photo","url":"https://t.co/zfICwkSIpo","ext_media_availability":{"status":"Available"},"features":{"large":{"faces":[]},"medium":{"faces":[]},"small":{"faces":[]},"orig":{"faces":[]}},"sizes":{"large":{"h":614,"w":2048,"resize":"fit"},"medium":{"h":360,"w":1200,"resize":"fit"},"small":{"h":204,"w":680,"resize":"fit"},"thumb":{"h":150,"w":150,"resize":"crop"}},"original_info":{"height":732,"width":2443,"focus_rects":[{"x":18,"y":0,"w":1307,"h":732},{"x":305,"y":0,"w":732,"h":732},{"x":350,"y":0,"w":642,"h":732},{"x":488,"y":0,"w":366,"h":732},{"x":0,"y":0,"w":2443,"h":732}]},"allow_download_status":{"allow_download":true},"media_results":{"result":{"media_key":"3_1988301404683849728"}}}],"symbols":[],"timestamps":[],"urls":[],"user_mentions":[]},"extended_entities":{"media":[{"display_url":"pic.x.com/zfICwkSIpo","expanded_url":"https://x.com/aidvgg/status/1988301591271669876/photo/1","id_str":"1988301404683849728","indices":[276,299],"media_key":"3_1988301404683849728","media_url_https":"https://pbs.twimg.com/media/G5fdl9SXUAADBPx.png","type":"photo","url":"https://t.co/zfICwkSIpo","ext_media_availability":{"status":"Available"},"features":{"large":{"faces":[]},"medium":{"faces":[]},"small":{"faces":[]},"orig":{"faces":[]}},"sizes":{"large":{"h":614,"w":2048,"resize":"fit"},"medium":{"h":360,"w":1200,"resize":"fit"},"small":{"h":204,"w":680,"resize":"fit"},"thumb":{"h":150,"w":150,"resize":"crop"}},"original_info":{"height":732,"width":2443,"focus_rects":[{"x":18,"y":0,"w":1307,"h":732},{"x":305,"y":0,"w":732,"h":732},{"x":350,"y":0,"w":642,"h":732},{"x":488,"y":0,"w":366,"h":732},{"x":0,"y":0,"w":2443,"h":732}]},"allow_download_status":{"allow_download":true},"media_results":{"result":{"media_key":"3_1988301404683849728"}}}]},"favorited":true,"lang":"en","possibly_sensitive":false,"possibly_sensitive_editable":true,"quoted_status_id_str":"1987955316806627811","quoted_status_permalink":{"url":"https://t.co/wsehw27XOK","expanded":"https://twitter.com/aidvgg/status/1987955316806627811","display":"x.com/aidvgg/status/ā¦"},"retweeted":true,"fact_check":null,"id":"1988301591271669876","view_count":280,"bookmark_count":2,"created_at":1762883014000,"favorite_count":3,"quote_count":0,"reply_count":2,"retweet_count":1,"user_id_str":"1980522019964772352","conversation_id_str":"1988301591271669876","full_text":"day 5: first policies executed\n\nthe system finally made its own decisions - under a real constitution\n\nno prompts, no manual logic, just:\n\npolicy ā decision ā outcome ā feedback\n\neach decision:\n\n- cites which policy version it followed\n- logs reasoning hash-linked to the one before it\n- tracks the outcome when ground truth arrives\n\nwhen outcomes come in, the learning module updates the policyās confidence.\n\npush strong patterns, remove weak ones\n\nai didnāt just predict\n\nit governed.\n\nthatās the point of gpt-gov.\n\nnot faster output, but consistent reasoning under evolving law.\n\nnext step: scorecards + variant selection","in_reply_to_user_id_str":null,"in_reply_to_status_id_str":null,"is_quote_status":1,"is_ai":null,"ai_score":null},{"bookmarked":false,"display_text_range":[11,91],"entities":{"hashtags":[],"symbols":[],"timestamps":[],"urls":[],"user_mentions":[{"id_str":"1895398810299318272","name":"4nzn","screen_name":"paoloanzn","indices":[0,10]}]},"favorited":false,"in_reply_to_screen_name":"paoloanzn","lang":"en","retweeted":false,"fact_check":null,"id":"1988299908399722728","view_count":73,"bookmark_count":0,"created_at":1762882613000,"favorite_count":1,"quote_count":0,"reply_count":1,"retweet_count":0,"user_id_str":"1980522019964772352","conversation_id_str":"1988289697815351751","full_text":"@paoloanzn you're an inspiration bro, and a great teacher.\n\nhappy to be part of the familyš¤","in_reply_to_user_id_str":"1895398810299318272","in_reply_to_status_id_str":"1988289697815351751","is_quote_status":0,"is_ai":null,"ai_score":null},{"bookmarked":false,"display_text_range":[11,42],"entities":{"hashtags":[],"symbols":[],"timestamps":[],"urls":[],"user_mentions":[{"id_str":"1895398810299318272","name":"4nzn","screen_name":"paoloanzn","indices":[0,10]}]},"favorited":false,"in_reply_to_screen_name":"paoloanzn","lang":"en","retweeted":false,"fact_check":null,"id":"1988302949270123000","view_count":21,"bookmark_count":0,"created_at":1762883338000,"favorite_count":1,"quote_count":0,"reply_count":1,"retweet_count":0,"user_id_str":"1980522019964772352","conversation_id_str":"1988279652214075728","full_text":"@paoloanzn bro is on a generational ai run","in_reply_to_user_id_str":"1895398810299318272","in_reply_to_status_id_str":"1988279652214075728","is_quote_status":0,"is_ai":null,"ai_score":null},{"bookmarked":false,"display_text_range":[12,25],"entities":{"hashtags":[],"symbols":[],"timestamps":[],"urls":[],"user_mentions":[{"id_str":"1754147306687852544","name":"Ata","screen_name":"theatashka","indices":[0,11]}]},"favorited":false,"in_reply_to_screen_name":"theatashka","lang":"en","retweeted":false,"fact_check":null,"id":"1988182082838003823","view_count":6,"bookmark_count":0,"created_at":1762854521000,"favorite_count":1,"quote_count":0,"reply_count":0,"retweet_count":0,"user_id_str":"1980522019964772352","conversation_id_str":"1987955316806627811","full_text":"@theatashka thank you bro","in_reply_to_user_id_str":"1754147306687852544","in_reply_to_status_id_str":"1988176972283838615","is_quote_status":0,"is_ai":null,"ai_score":null}]},{"label":"2025-11-13","value":1,"startTime":1762905600000,"endTime":1762992000000,"tweets":[{"bookmarked":false,"display_text_range":[12,70],"entities":{"hashtags":[],"symbols":[],"timestamps":[],"urls":[],"user_mentions":[{"id_str":"1754147306687852544","name":"Ata","screen_name":"theatashka","indices":[0,11]}]},"favorited":false,"in_reply_to_screen_name":"theatashka","lang":"en","retweeted":false,"fact_check":null,"id":"1988658528740114529","view_count":127,"bookmark_count":0,"created_at":1762968115000,"favorite_count":1,"quote_count":0,"reply_count":1,"retweet_count":0,"user_id_str":"1980522019964772352","conversation_id_str":"1988638174982053958","full_text":"@theatashka best design iāve seen today. you leveled up bro, good job.","in_reply_to_user_id_str":"1754147306687852544","in_reply_to_status_id_str":"1988638174982053958","is_quote_status":0,"is_ai":null,"ai_score":null},{"bookmarked":false,"display_text_range":[10,19],"entities":{"hashtags":[],"symbols":[],"timestamps":[],"urls":[],"user_mentions":[{"id_str":"1971249076411985920","name":"Kemal","screen_name":"ai_kemal","indices":[0,9]}]},"favorited":false,"in_reply_to_screen_name":"ai_kemal","lang":"tl","retweeted":false,"fact_check":null,"id":"1988553532887154997","view_count":14,"bookmark_count":0,"created_at":1762943082000,"favorite_count":0,"quote_count":0,"reply_count":0,"retweet_count":0,"user_id_str":"1980522019964772352","conversation_id_str":"1984668282507706462","full_text":"@ai_kemal haha true","in_reply_to_user_id_str":"1971249076411985920","in_reply_to_status_id_str":"1988544227903439192","is_quote_status":0,"is_ai":null,"ai_score":null}]},{"label":"2025-11-14","value":0,"startTime":1762992000000,"endTime":1763078400000,"tweets":[{"bookmarked":false,"display_text_range":[0,280],"entities":{"hashtags":[],"media":[{"display_url":"pic.x.com/aE2gev4kxm","expanded_url":"https://x.com/aidvgg/status/1989057807232999732/photo/1","id_str":"1989057773481394176","indices":[281,304],"media_key":"3_1989057773481394176","media_url_https":"https://pbs.twimg.com/media/G5qNgaoWgAAKKSI.jpg","type":"photo","url":"https://t.co/aE2gev4kxm","ext_media_availability":{"status":"Available"},"features":{"large":{"faces":[]},"medium":{"faces":[]},"small":{"faces":[]},"orig":{"faces":[]}},"sizes":{"large":{"h":590,"w":2048,"resize":"fit"},"medium":{"h":345,"w":1200,"resize":"fit"},"small":{"h":196,"w":680,"resize":"fit"},"thumb":{"h":150,"w":150,"resize":"crop"}},"original_info":{"height":732,"width":2543,"focus_rects":[{"x":1236,"y":0,"w":1307,"h":732},{"x":1811,"y":0,"w":732,"h":732},{"x":1901,"y":0,"w":642,"h":732},{"x":2042,"y":0,"w":366,"h":732},{"x":0,"y":0,"w":2543,"h":732}]},"allow_download_status":{"allow_download":true},"media_results":{"result":{"media_key":"3_1989057773481394176"}}}],"symbols":[],"timestamps":[],"urls":[],"user_mentions":[]},"extended_entities":{"media":[{"display_url":"pic.x.com/aE2gev4kxm","expanded_url":"https://x.com/aidvgg/status/1989057807232999732/photo/1","id_str":"1989057773481394176","indices":[281,304],"media_key":"3_1989057773481394176","media_url_https":"https://pbs.twimg.com/media/G5qNgaoWgAAKKSI.jpg","type":"photo","url":"https://t.co/aE2gev4kxm","ext_media_availability":{"status":"Available"},"features":{"large":{"faces":[]},"medium":{"faces":[]},"small":{"faces":[]},"orig":{"faces":[]}},"sizes":{"large":{"h":590,"w":2048,"resize":"fit"},"medium":{"h":345,"w":1200,"resize":"fit"},"small":{"h":196,"w":680,"resize":"fit"},"thumb":{"h":150,"w":150,"resize":"crop"}},"original_info":{"height":732,"width":2543,"focus_rects":[{"x":1236,"y":0,"w":1307,"h":732},{"x":1811,"y":0,"w":732,"h":732},{"x":1901,"y":0,"w":642,"h":732},{"x":2042,"y":0,"w":366,"h":732},{"x":0,"y":0,"w":2543,"h":732}]},"allow_download_status":{"allow_download":true},"media_results":{"result":{"media_key":"3_1989057773481394176"}}}]},"favorited":true,"lang":"en","possibly_sensitive":false,"possibly_sensitive_editable":true,"retweeted":false,"fact_check":null,"id":"1989057807232999732","view_count":116,"bookmark_count":0,"created_at":1763063310000,"favorite_count":2,"quote_count":0,"reply_count":0,"retweet_count":0,"user_id_str":"1980522019964772352","conversation_id_str":"1989057807232999732","full_text":"day 6: the system started judging itself\n\npolicies now compete\n\neach one runs live decisions, collects outcomes, and feeds into a scorecard\n\nthe scorecard tracks how each policy variant performs\n\nprecision, win rate, margin, latency\n\nthe router doesnāt just pick at random anymore\n\nit allocates traffic dynamically using bandit logic\n\nbad policies fade out\n\nstrong ones gain exposure\n\nall under the same constitution\n\nthe governance loop now has selection pressure -\na real evolutionary layer\n\nthis is how ai law learns to improve itself","in_reply_to_user_id_str":null,"in_reply_to_status_id_str":null,"is_quote_status":0,"is_ai":null,"ai_score":null},{"bookmarked":false,"display_text_range":[11,84],"entities":{"hashtags":[],"symbols":[],"timestamps":[],"urls":[],"user_mentions":[{"id_str":"1895398810299318272","name":"4nzn","screen_name":"paoloanzn","indices":[0,10]}]},"favorited":false,"in_reply_to_screen_name":"paoloanzn","lang":"en","retweeted":false,"fact_check":null,"id":"1989049105830772972","view_count":39,"bookmark_count":0,"created_at":1763061236000,"favorite_count":1,"quote_count":0,"reply_count":0,"retweet_count":0,"user_id_str":"1980522019964772352","conversation_id_str":"1989037562120523973","full_text":"@paoloanzn damn, now i gotta mimic this in my own way.\n\ni will have questions bro...","in_reply_to_user_id_str":"1895398810299318272","in_reply_to_status_id_str":"1989037562120523973","is_quote_status":0,"is_ai":null,"ai_score":null}]},{"label":"2025-11-15","value":2,"startTime":1763078400000,"endTime":1763164800000,"tweets":[{"bookmarked":false,"display_text_range":[0,279],"entities":{"hashtags":[],"symbols":[],"timestamps":[],"urls":[],"user_mentions":[]},"favorited":true,"lang":"en","quoted_status_id_str":"1989015833709015078","quoted_status_permalink":{"url":"https://t.co/mRVqrWwSOj","expanded":"https://twitter.com/paoloanzn/status/1989015833709015078","display":"x.com/paoloanzn/statā¦"},"retweeted":false,"fact_check":null,"id":"1989420216053305697","view_count":35,"bookmark_count":0,"created_at":1763149715000,"favorite_count":1,"quote_count":0,"reply_count":0,"retweet_count":0,"user_id_str":"1980522019964772352","conversation_id_str":"1989420216053305697","full_text":"most people in the comments have never built and deployed any complex agent system\n\nyou're misunderstanding whatās being built here.\n\nthis isnāt about discord bots, \"chat prompts\", or ai devs who write bug-free code.\n\nit's an infrastructure layer.\n\na system that uses anthropicās agent sdk to deploy and coordinate ai agents across environments like discord.\n\nthat means you can spin up specialized agents instantly, orchestrate their interactions, and scale that behavior the same way you'd scale any other backend process.\n\nitās not hype or \"AI roleplay.\"\n\nitās a framework for agentic systems that can plug into real workflows.\n\nmark my words: this is the future of orchestrating ai-powered agents","in_reply_to_user_id_str":null,"in_reply_to_status_id_str":null,"is_quote_status":1,"is_ai":null,"ai_score":null},{"bookmarked":false,"display_text_range":[0,22],"entities":{"hashtags":[],"media":[{"display_url":"pic.x.com/ntqaBz0Ty0","expanded_url":"https://x.com/aidvgg/status/1989467175049138527/photo/1","id_str":"1989467068089982976","indices":[23,46],"media_key":"3_1989467068089982976","media_url_https":"https://pbs.twimg.com/media/G5wBwf3XYAAuUY0.jpg","type":"photo","url":"https://t.co/ntqaBz0Ty0","ext_media_availability":{"status":"Available"},"features":{"large":{"faces":[]},"medium":{"faces":[]},"small":{"faces":[]},"orig":{"faces":[]}},"sizes":{"large":{"h":972,"w":1525,"resize":"fit"},"medium":{"h":765,"w":1200,"resize":"fit"},"small":{"h":433,"w":680,"resize":"fit"},"thumb":{"h":150,"w":150,"resize":"crop"}},"original_info":{"height":972,"width":1525,"focus_rects":[{"x":0,"y":0,"w":1525,"h":854},{"x":0,"y":0,"w":972,"h":972},{"x":0,"y":0,"w":853,"h":972},{"x":0,"y":0,"w":486,"h":972},{"x":0,"y":0,"w":1525,"h":972}]},"allow_download_status":{"allow_download":true},"media_results":{"result":{"media_key":"3_1989467068089982976"}}}],"symbols":[],"timestamps":[],"urls":[],"user_mentions":[]},"extended_entities":{"media":[{"display_url":"pic.x.com/ntqaBz0Ty0","expanded_url":"https://x.com/aidvgg/status/1989467175049138527/photo/1","id_str":"1989467068089982976","indices":[23,46],"media_key":"3_1989467068089982976","media_url_https":"https://pbs.twimg.com/media/G5wBwf3XYAAuUY0.jpg","type":"photo","url":"https://t.co/ntqaBz0Ty0","ext_media_availability":{"status":"Available"},"features":{"large":{"faces":[]},"medium":{"faces":[]},"small":{"faces":[]},"orig":{"faces":[]}},"sizes":{"large":{"h":972,"w":1525,"resize":"fit"},"medium":{"h":765,"w":1200,"resize":"fit"},"small":{"h":433,"w":680,"resize":"fit"},"thumb":{"h":150,"w":150,"resize":"crop"}},"original_info":{"height":972,"width":1525,"focus_rects":[{"x":0,"y":0,"w":1525,"h":854},{"x":0,"y":0,"w":972,"h":972},{"x":0,"y":0,"w":853,"h":972},{"x":0,"y":0,"w":486,"h":972},{"x":0,"y":0,"w":1525,"h":972}]},"allow_download_status":{"allow_download":true},"media_results":{"result":{"media_key":"3_1989467068089982976"}}}]},"favorited":true,"lang":"en","possibly_sensitive":false,"possibly_sensitive_editable":true,"quoted_status_id_str":"1989015833709015078","quoted_status_permalink":{"url":"https://t.co/mRVqrWxqDR","expanded":"https://twitter.com/paoloanzn/status/1989015833709015078","display":"x.com/paoloanzn/statā¦"},"retweeted":true,"fact_check":null,"id":"1989467175049138527","view_count":3466,"bookmark_count":1,"created_at":1763160911000,"favorite_count":6,"quote_count":1,"reply_count":1,"retweet_count":1,"user_id_str":"1980522019964772352","conversation_id_str":"1989467175049138527","full_text":"learning from the best https://t.co/ntqaBz0Ty0","in_reply_to_user_id_str":null,"in_reply_to_status_id_str":null,"is_quote_status":1,"is_ai":null,"ai_score":null},{"bookmarked":false,"display_text_range":[24,135],"entities":{"hashtags":[],"symbols":[],"timestamps":[],"urls":[],"user_mentions":[{"id_str":"1969565318780764165","name":"Vitaly Paskov","screen_name":"VPStrategic","indices":[0,12]},{"id_str":"1895398810299318272","name":"4nzn","screen_name":"paoloanzn","indices":[13,23]},{"id_str":"1969565318780764165","name":"Vitaly Paskov","screen_name":"VPStrategic","indices":[24,36]}]},"favorited":false,"in_reply_to_screen_name":"VPStrategic","lang":"en","retweeted":false,"fact_check":null,"id":"1989415631029244125","view_count":11,"bookmark_count":0,"created_at":1763148622000,"favorite_count":1,"quote_count":0,"reply_count":1,"retweet_count":0,"user_id_str":"1980522019964772352","conversation_id_str":"1989015833709015078","full_text":"@VPStrategic @paoloanzn @VPStrategic he didn't even reply to you because you're talking a bunch nonsense. you need to touch some grass.","in_reply_to_user_id_str":"1969565318780764165","in_reply_to_status_id_str":"1989349579561775213","is_quote_status":0,"is_ai":null,"ai_score":null},{"bookmarked":false,"display_text_range":[11,37],"entities":{"hashtags":[],"symbols":[],"timestamps":[],"urls":[],"user_mentions":[{"id_str":"1895398810299318272","name":"4nzn","screen_name":"paoloanzn","indices":[0,10]}]},"favorited":false,"in_reply_to_screen_name":"paoloanzn","lang":"en","retweeted":false,"fact_check":null,"id":"1989467904941891981","view_count":19,"bookmark_count":0,"created_at":1763161085000,"favorite_count":1,"quote_count":0,"reply_count":0,"retweet_count":0,"user_id_str":"1980522019964772352","conversation_id_str":"1989467175049138527","full_text":"@paoloanzn had no choice but to do it","in_reply_to_user_id_str":"1895398810299318272","in_reply_to_status_id_str":"1989467292594573516","is_quote_status":0,"is_ai":null,"ai_score":null},{"bookmarked":false,"display_text_range":[11,16],"entities":{"hashtags":[],"symbols":[],"timestamps":[],"urls":[],"user_mentions":[{"id_str":"1895398810299318272","name":"4nzn","screen_name":"paoloanzn","indices":[0,10]}]},"favorited":false,"in_reply_to_screen_name":"paoloanzn","lang":"en","retweeted":false,"fact_check":null,"id":"1989469744689189367","view_count":51,"bookmark_count":0,"created_at":1763161524000,"favorite_count":0,"quote_count":0,"reply_count":0,"retweet_count":0,"user_id_str":"1980522019964772352","conversation_id_str":"1989468211298144509","full_text":"@paoloanzn goatš¤","in_reply_to_user_id_str":"1895398810299318272","in_reply_to_status_id_str":"1989468211298144509","is_quote_status":0,"is_ai":null,"ai_score":null}]},{"label":"2025-11-16","value":0,"startTime":1763164800000,"endTime":1763251200000,"tweets":[{"bookmarked":false,"display_text_range":[12,33],"entities":{"hashtags":[],"symbols":[],"timestamps":[],"urls":[],"user_mentions":[{"id_str":"1754147306687852544","name":"Ata","screen_name":"theatashka","indices":[0,11]}]},"favorited":false,"in_reply_to_screen_name":"theatashka","lang":"en","retweeted":false,"fact_check":null,"id":"1989734279358693475","view_count":72,"bookmark_count":0,"created_at":1763224594000,"favorite_count":0,"quote_count":0,"reply_count":0,"retweet_count":0,"user_id_str":"1980522019964772352","conversation_id_str":"1989717607767818438","full_text":"@theatashka favorite for a reason","in_reply_to_user_id_str":"1754147306687852544","in_reply_to_status_id_str":"1989717607767818438","is_quote_status":0,"is_ai":null,"ai_score":null}]},{"label":"2025-11-17","value":8,"startTime":1763251200000,"endTime":1763337600000,"tweets":[{"bookmarked":false,"display_text_range":[0,279],"entities":{"hashtags":[],"symbols":[],"timestamps":[],"urls":[],"user_mentions":[]},"favorited":true,"lang":"en","retweeted":true,"fact_check":null,"id":"1990002854233337925","view_count":193,"bookmark_count":0,"created_at":1763288627000,"favorite_count":3,"quote_count":0,"reply_count":2,"retweet_count":1,"user_id_str":"1980522019964772352","conversation_id_str":"1990002854233337925","full_text":"80% of ai agent implementations fail within 6 months\n\ncompanies are spending millions on systems that never reach production\n\nand here's the thing nobody talks about:\n\nthe problem isn't the technology\n\nthe problem is nobody knows how to build these systems properly\n\neveryone can make a chatbot demo that works in controlled environments\n\nalmost nobody can build an agent system that works reliably with real users, real data, and real consequences\n\nthe gap between prototype and production is where projects die\n\nand that gap is pure architecture and systems thinking\n\nif you can bridge that gap, you're not competing with everyone\n\nyou're competing with the tiny fraction of people who actually know what they're doing","in_reply_to_user_id_str":null,"in_reply_to_status_id_str":null,"is_quote_status":0,"is_ai":null,"ai_score":null},{"bookmarked":false,"display_text_range":[0,278],"entities":{"hashtags":[],"media":[{"display_url":"pic.x.com/xur3S4i9Hr","expanded_url":"https://x.com/aidvgg/status/1990083139603939357/video/1","id_str":"1990083054270898176","indices":[279,302],"media_key":"13_1990083054270898176","media_url_https":"https://pbs.twimg.com/amplify_video_thumb/1990083054270898176/img/YlIJU2gho-vyLUIH.jpg","type":"video","url":"https://t.co/xur3S4i9Hr","additional_media_info":{"monetizable":false},"ext_media_availability":{"status":"Available"},"sizes":{"large":{"h":1040,"w":1920,"resize":"fit"},"medium":{"h":650,"w":1200,"resize":"fit"},"small":{"h":368,"w":680,"resize":"fit"},"thumb":{"h":150,"w":150,"resize":"crop"}},"original_info":{"height":1040,"width":1920,"focus_rects":[]},"allow_download_status":{"allow_download":true},"video_info":{"aspect_ratio":[24,13],"duration_millis":35066,"variants":[{"content_type":"application/x-mpegURL","url":"https://video.twimg.com/amplify_video/1990083054270898176/pl/qcOk9UcVCCzsm7Di.m3u8?tag=21"},{"bitrate":256000,"content_type":"video/mp4","url":"https://video.twimg.com/amplify_video/1990083054270898176/vid/avc1/498x270/Bahyx01PDQauOGAK.mp4?tag=21"},{"bitrate":832000,"content_type":"video/mp4","url":"https://video.twimg.com/amplify_video/1990083054270898176/vid/avc1/664x360/t0YRdumfZIGcCRh5.mp4?tag=21"},{"bitrate":2176000,"content_type":"video/mp4","url":"https://video.twimg.com/amplify_video/1990083054270898176/vid/avc1/1328x720/J-ApTFzs-F-PG798.mp4?tag=21"},{"bitrate":10368000,"content_type":"video/mp4","url":"https://video.twimg.com/amplify_video/1990083054270898176/vid/avc1/1920x1040/jJ69t-BA0SPvi75N.mp4?tag=21"}]},"media_results":{"result":{"media_key":"13_1990083054270898176"}}}],"symbols":[],"timestamps":[],"urls":[{"display_url":"x.com/aidvgg/status/ā¦","expanded_url":"https://x.com/aidvgg/status/1989467175049138527?s=20","url":"https://t.co/wYiEVPugzY","indices":[628,651]}],"user_mentions":[]},"extended_entities":{"media":[{"display_url":"pic.x.com/xur3S4i9Hr","expanded_url":"https://x.com/aidvgg/status/1990083139603939357/video/1","id_str":"1990083054270898176","indices":[279,302],"media_key":"13_1990083054270898176","media_url_https":"https://pbs.twimg.com/amplify_video_thumb/1990083054270898176/img/YlIJU2gho-vyLUIH.jpg","type":"video","url":"https://t.co/xur3S4i9Hr","additional_media_info":{"monetizable":false},"ext_media_availability":{"status":"Available"},"sizes":{"large":{"h":1040,"w":1920,"resize":"fit"},"medium":{"h":650,"w":1200,"resize":"fit"},"small":{"h":368,"w":680,"resize":"fit"},"thumb":{"h":150,"w":150,"resize":"crop"}},"original_info":{"height":1040,"width":1920,"focus_rects":[]},"allow_download_status":{"allow_download":true},"video_info":{"aspect_ratio":[24,13],"duration_millis":35066,"variants":[{"content_type":"application/x-mpegURL","url":"https://video.twimg.com/amplify_video/1990083054270898176/pl/qcOk9UcVCCzsm7Di.m3u8?tag=21"},{"bitrate":256000,"content_type":"video/mp4","url":"https://video.twimg.com/amplify_video/1990083054270898176/vid/avc1/498x270/Bahyx01PDQauOGAK.mp4?tag=21"},{"bitrate":832000,"content_type":"video/mp4","url":"https://video.twimg.com/amplify_video/1990083054270898176/vid/avc1/664x360/t0YRdumfZIGcCRh5.mp4?tag=21"},{"bitrate":2176000,"content_type":"video/mp4","url":"https://video.twimg.com/amplify_video/1990083054270898176/vid/avc1/1328x720/J-ApTFzs-F-PG798.mp4?tag=21"},{"bitrate":10368000,"content_type":"video/mp4","url":"https://video.twimg.com/amplify_video/1990083054270898176/vid/avc1/1920x1040/jJ69t-BA0SPvi75N.mp4?tag=21"}]},"media_results":{"result":{"media_key":"13_1990083054270898176"}}}]},"favorited":true,"lang":"en","possibly_sensitive":false,"possibly_sensitive_editable":true,"retweeted":false,"fact_check":null,"id":"1990083139603939357","view_count":1,"bookmark_count":0,"created_at":1763307769000,"favorite_count":1,"quote_count":0,"reply_count":0,"retweet_count":0,"user_id_str":"1980522019964772352","conversation_id_str":"1990083139603939357","full_text":"deployed a three-agent dev team that runs 24/7 for under $200/month in api costs\n\nnot a chatbot\n\nnot a demo\n\nactual production infrastructure\n\n- backend developer agent\n\n- devops specialist agent\n\n- frontend engineer agent\n\neach gets isolated container environment\n\neach has its own workspace\n\nthey communicate through discord like real employees\n\nthey write code, review each other's work, deploy infrastructure\n\ncomplete transparency\n\nhumans see everything\n\nthis replaces $180k/year in salary costs\n\np.s. this can be any agent, not only coding ones.\n\nif you want this infrastructure set up for your business,\n\nshoot me a dm.\n\nhttps://t.co/wYiEVPugzY","in_reply_to_user_id_str":null,"in_reply_to_status_id_str":null,"is_quote_status":0,"is_ai":null,"ai_score":null},{"bookmarked":false,"display_text_range":[0,278],"entities":{"hashtags":[],"media":[{"display_url":"pic.x.com/KAtAbAvvyd","expanded_url":"https://x.com/aidvgg/status/1990083841709559998/video/1","id_str":"1990083452436193280","indices":[279,302],"media_key":"13_1990083452436193280","media_url_https":"https://pbs.twimg.com/amplify_video_thumb/1990083452436193280/img/AvQ_zpGIUIiOgDGf.jpg","type":"video","url":"https://t.co/KAtAbAvvyd","additional_media_info":{"monetizable":false},"ext_media_availability":{"status":"Available"},"sizes":{"large":{"h":1040,"w":1920,"resize":"fit"},"medium":{"h":650,"w":1200,"resize":"fit"},"small":{"h":368,"w":680,"resize":"fit"},"thumb":{"h":150,"w":150,"resize":"crop"}},"original_info":{"height":1040,"width":1920,"focus_rects":[]},"allow_download_status":{"allow_download":true},"video_info":{"aspect_ratio":[24,13],"duration_millis":35066,"variants":[{"content_type":"application/x-mpegURL","url":"https://video.twimg.com/amplify_video/1990083452436193280/pl/uKOX7o-exFHK4dIh.m3u8?tag=21"},{"bitrate":256000,"content_type":"video/mp4","url":"https://video.twimg.com/amplify_video/1990083452436193280/vid/avc1/498x270/xX4_e4nZZYTDbXcm.mp4?tag=21"},{"bitrate":832000,"content_type":"video/mp4","url":"https://video.twimg.com/amplify_video/1990083452436193280/vid/avc1/664x360/wYYA3noId5VkLAM-.mp4?tag=21"},{"bitrate":2176000,"content_type":"video/mp4","url":"https://video.twimg.com/amplify_video/1990083452436193280/vid/avc1/1328x720/eBgP00wlRy4i-gFI.mp4?tag=21"},{"bitrate":10368000,"content_type":"video/mp4","url":"https://video.twimg.com/amplify_video/1990083452436193280/vid/avc1/1920x1040/Uz45f9Aj8eoSqoxs.mp4?tag=21"}]},"media_results":{"result":{"media_key":"13_1990083452436193280"}}}],"symbols":[],"timestamps":[],"urls":[],"user_mentions":[]},"extended_entities":{"media":[{"display_url":"pic.x.com/KAtAbAvvyd","expanded_url":"https://x.com/aidvgg/status/1990083841709559998/video/1","id_str":"1990083452436193280","indices":[279,302],"media_key":"13_1990083452436193280","media_url_https":"https://pbs.twimg.com/amplify_video_thumb/1990083452436193280/img/AvQ_zpGIUIiOgDGf.jpg","type":"video","url":"https://t.co/KAtAbAvvyd","additional_media_info":{"monetizable":false},"ext_media_availability":{"status":"Available"},"sizes":{"large":{"h":1040,"w":1920,"resize":"fit"},"medium":{"h":650,"w":1200,"resize":"fit"},"small":{"h":368,"w":680,"resize":"fit"},"thumb":{"h":150,"w":150,"resize":"crop"}},"original_info":{"height":1040,"width":1920,"focus_rects":[]},"allow_download_status":{"allow_download":true},"video_info":{"aspect_ratio":[24,13],"duration_millis":35066,"variants":[{"content_type":"application/x-mpegURL","url":"https://video.twimg.com/amplify_video/1990083452436193280/pl/uKOX7o-exFHK4dIh.m3u8?tag=21"},{"bitrate":256000,"content_type":"video/mp4","url":"https://video.twimg.com/amplify_video/1990083452436193280/vid/avc1/498x270/xX4_e4nZZYTDbXcm.mp4?tag=21"},{"bitrate":832000,"content_type":"video/mp4","url":"https://video.twimg.com/amplify_video/1990083452436193280/vid/avc1/664x360/wYYA3noId5VkLAM-.mp4?tag=21"},{"bitrate":2176000,"content_type":"video/mp4","url":"https://video.twimg.com/amplify_video/1990083452436193280/vid/avc1/1328x720/eBgP00wlRy4i-gFI.mp4?tag=21"},{"bitrate":10368000,"content_type":"video/mp4","url":"https://video.twimg.com/amplify_video/1990083452436193280/vid/avc1/1920x1040/Uz45f9Aj8eoSqoxs.mp4?tag=21"}]},"media_results":{"result":{"media_key":"13_1990083452436193280"}}}]},"favorited":true,"lang":"en","possibly_sensitive":false,"possibly_sensitive_editable":true,"retweeted":true,"fact_check":null,"id":"1990083841709559998","view_count":249,"bookmark_count":1,"created_at":1763307936000,"favorite_count":3,"quote_count":0,"reply_count":3,"retweet_count":1,"user_id_str":"1980522019964772352","conversation_id_str":"1990083841709559998","full_text":"deployed a three-agent dev team that runs 24/7 for under $200/month in api costs\n\nnot a chatbot\n\nnot a demo\n\nactual production infrastructure\n\n- backend developer agent\n\n- devops specialist agent\n\n- frontend engineer agent\n\neach gets isolated container environment\n\neach has its own workspace\n\nthey communicate through discord like real employees\n\nthey write code, review each other's work, deploy infrastructure\n\ncomplete transparency\n\nhumans see everything\n\nthis replaces $180k/year in salary costs\n\np.s. this can be done with any agent, not just a coding one\n\nif you want this implemented for you business,\n\nshoot me a dm.","in_reply_to_user_id_str":null,"in_reply_to_status_id_str":null,"is_quote_status":0,"is_ai":null,"ai_score":null},{"bookmarked":false,"display_text_range":[14,56],"entities":{"hashtags":[],"symbols":[],"timestamps":[],"urls":[],"user_mentions":[{"id_str":"1566851334283870210","name":"Marcel","screen_name":"marcelkargul","indices":[0,13]},{"id_str":"1754147306687852544","name":"Ata","screen_name":"theatashka","indices":[24,35]},{"id_str":"1231654587364519936","name":"Lynel","screen_name":"LynelSkroll","indices":[38,50]}]},"favorited":false,"in_reply_to_screen_name":"marcelkargul","lang":"en","quoted_status_id_str":"1942665979575636151","quoted_status_permalink":{"url":"https://t.co/MUnDg7GJHb","expanded":"https://twitter.com/theatashka/status/1942665979575636151","display":"x.com/theatashka/staā¦"},"retweeted":false,"fact_check":null,"id":"1990026132154941820","view_count":2008,"bookmark_count":2,"created_at":1763294177000,"favorite_count":7,"quote_count":0,"reply_count":2,"retweet_count":0,"user_id_str":"1980522019964772352","conversation_id_str":"1990015995604591086","full_text":"@marcelkargul The OG is @theatashka \n\n@LynelSkroll knows","in_reply_to_user_id_str":"1566851334283870210","in_reply_to_status_id_str":"1990015995604591086","is_quote_status":1,"is_ai":null,"ai_score":null},{"bookmarked":false,"display_text_range":[12,56],"entities":{"hashtags":[],"symbols":[],"timestamps":[],"urls":[],"user_mentions":[{"id_str":"1754147306687852544","name":"Ata","screen_name":"theatashka","indices":[0,11]}]},"favorited":false,"in_reply_to_screen_name":"theatashka","lang":"en","retweeted":false,"fact_check":null,"id":"1990005150631834050","view_count":11,"bookmark_count":0,"created_at":1763289175000,"favorite_count":1,"quote_count":0,"reply_count":0,"retweet_count":0,"user_id_str":"1980522019964772352","conversation_id_str":"1990002854233337925","full_text":"@theatashka thatās exactly what i specialize in bro haha","in_reply_to_user_id_str":"1754147306687852544","in_reply_to_status_id_str":"1990003341397803091","is_quote_status":0,"is_ai":null,"ai_score":null},{"bookmarked":false,"display_text_range":[39,63],"entities":{"hashtags":[],"symbols":[],"timestamps":[],"urls":[],"user_mentions":[{"id_str":"1566851334283870210","name":"Marcel","screen_name":"marcelkargul","indices":[0,13]},{"id_str":"1754147306687852544","name":"Ata","screen_name":"theatashka","indices":[14,25]},{"id_str":"1231654587364519936","name":"Lynel","screen_name":"LynelSkroll","indices":[26,38]}]},"favorited":false,"in_reply_to_screen_name":"marcelkargul","lang":"en","retweeted":false,"fact_check":null,"id":"1990047298462912778","view_count":285,"bookmark_count":0,"created_at":1763299223000,"favorite_count":4,"quote_count":0,"reply_count":1,"retweet_count":0,"user_id_str":"1980522019964772352","conversation_id_str":"1990015995604591086","full_text":"@marcelkargul @theatashka @LynelSkroll yes i can read thank you","in_reply_to_user_id_str":"1566851334283870210","in_reply_to_status_id_str":"1990032454254534747","is_quote_status":0,"is_ai":null,"ai_score":null},{"bookmarked":false,"display_text_range":[26,52],"entities":{"hashtags":[],"symbols":[],"timestamps":[],"urls":[],"user_mentions":[{"id_str":"1916831255074598912","name":"Jazz","screen_name":"MoJazeem","indices":[0,9]},{"id_str":"1754804404887437312","name":"Focal","screen_name":"focaldotdesign","indices":[10,25]}]},"favorited":false,"in_reply_to_screen_name":"MoJazeem","lang":"en","retweeted":false,"fact_check":null,"id":"1990046530909434168","view_count":24,"bookmark_count":0,"created_at":1763299040000,"favorite_count":2,"quote_count":0,"reply_count":0,"retweet_count":0,"user_id_str":"1980522019964772352","conversation_id_str":"1989991438768300307","full_text":"@MoJazeem @focaldotdesign can help you w/ the system","in_reply_to_user_id_str":"1916831255074598912","in_reply_to_status_id_str":"1989991438768300307","is_quote_status":0,"is_ai":null,"ai_score":null},{"bookmarked":false,"display_text_range":[17,30],"entities":{"hashtags":[],"symbols":[],"timestamps":[],"urls":[],"user_mentions":[{"id_str":"1870646718749892608","name":"Andrew Arthurs","screen_name":"InnovatorAndrew","indices":[0,16]}]},"favorited":false,"in_reply_to_screen_name":"InnovatorAndrew","lang":"en","retweeted":false,"fact_check":null,"id":"1990113372130439501","view_count":0,"bookmark_count":0,"created_at":1763314977000,"favorite_count":0,"quote_count":0,"reply_count":0,"retweet_count":0,"user_id_str":"1980522019964772352","conversation_id_str":"1990083841709559998","full_text":"@InnovatorAndrew in dms andrew","in_reply_to_user_id_str":"1870646718749892608","in_reply_to_status_id_str":"1990110950062432361","is_quote_status":0,"is_ai":null,"ai_score":null},{"bookmarked":false,"display_text_range":[10,56],"entities":{"hashtags":[],"symbols":[],"timestamps":[],"urls":[],"user_mentions":[{"id_str":"1971249076411985920","name":"Kemal","screen_name":"ai_kemal","indices":[0,9]}]},"favorited":false,"in_reply_to_screen_name":"ai_kemal","lang":"en","retweeted":false,"fact_check":null,"id":"1990083287637753877","view_count":2,"bookmark_count":0,"created_at":1763307804000,"favorite_count":0,"quote_count":0,"reply_count":0,"retweet_count":0,"user_id_str":"1980522019964772352","conversation_id_str":"1990002854233337925","full_text":"@ai_kemal same here bro..\n\nthey're all over the internet","in_reply_to_user_id_str":"1971249076411985920","in_reply_to_status_id_str":"1990083131274035639","is_quote_status":0,"is_ai":null,"ai_score":null}]},{"label":"2025-11-18","value":0,"startTime":1763337600000,"endTime":1763424000000,"tweets":[{"bookmarked":false,"display_text_range":[0,279],"entities":{"hashtags":[],"symbols":[],"timestamps":[],"urls":[],"user_mentions":[]},"favorited":true,"lang":"en","retweeted":true,"fact_check":null,"id":"1990417515625812067","view_count":49,"bookmark_count":0,"created_at":1763387490000,"favorite_count":2,"quote_count":0,"reply_count":0,"retweet_count":1,"user_id_str":"1980522019964772352","conversation_id_str":"1990417515625812067","full_text":"i spent years learning frameworks and chasing new javascript libraries\n\ncompletely wrong focus\n\nthe real skill that pays is understanding how systems fail and designing for that failure\n\nproduction-ready means:\n\n- works when models hallucinate\n\n- works when integrations break\n\n- works when users do unexpected things\n\n- works when data is garbage\n\nyour ai agent will encounter all of these\n\nif you haven't designed:\n\n- fallback mechanisms\n\n- error boundaries\n\n- human escalation paths\n\nfrom day one, you don't have a production system\n\nyou have an expensive prototype that will collapse under real-world conditions","in_reply_to_user_id_str":null,"in_reply_to_status_id_str":null,"is_quote_status":0,"is_ai":null,"ai_score":null}]},{"label":"2025-11-19","value":0,"startTime":1763424000000,"endTime":1763510400000,"tweets":[]},{"label":"2025-11-20","value":0,"startTime":1763510400000,"endTime":1763596800000,"tweets":[{"bookmarked":false,"display_text_range":[14,32],"entities":{"hashtags":[],"symbols":[],"timestamps":[],"urls":[],"user_mentions":[{"id_str":"1010623581305307136","name":"caleb","screen_name":"rungoogleads","indices":[0,13]}]},"favorited":false,"in_reply_to_screen_name":"rungoogleads","lang":"is","retweeted":false,"fact_check":null,"id":"1991070325979672589","view_count":41,"bookmark_count":0,"created_at":1763543132000,"favorite_count":2,"quote_count":0,"reply_count":0,"retweet_count":0,"user_id_str":"1980522019964772352","conversation_id_str":"1990810105189646833","full_text":"@rungoogleads skill issue broski","in_reply_to_user_id_str":"1010623581305307136","in_reply_to_status_id_str":"1990810105189646833","is_quote_status":0,"is_ai":null,"ai_score":null},{"bookmarked":false,"display_text_range":[6,61],"entities":{"hashtags":[],"symbols":[],"timestamps":[],"urls":[],"user_mentions":[{"id_str":"786375418685165568","name":"Theo - t3.gg","screen_name":"theo","indices":[0,5]}]},"favorited":false,"in_reply_to_screen_name":"theo","lang":"en","retweeted":false,"fact_check":null,"id":"1991109782724559087","view_count":146,"bookmark_count":0,"created_at":1763552539000,"favorite_count":2,"quote_count":0,"reply_count":0,"retweet_count":0,"user_id_str":"1980522019964772352","conversation_id_str":"1990934074433880213","full_text":"@theo respect is earned, theo.\n\nand you just lost it from me.","in_reply_to_user_id_str":"786375418685165568","in_reply_to_status_id_str":"1990934074433880213","is_quote_status":0,"is_ai":null,"ai_score":null},{"bookmarked":false,"display_text_range":[11,65],"entities":{"hashtags":[],"symbols":[],"timestamps":[],"urls":[],"user_mentions":[{"id_str":"1028788597455912961","name":"Tyler","screen_name":"tyler_agg","indices":[0,10]}]},"favorited":false,"in_reply_to_screen_name":"tyler_agg","lang":"en","retweeted":false,"fact_check":null,"id":"1991182491353289015","view_count":7,"bookmark_count":0,"created_at":1763569874000,"favorite_count":1,"quote_count":0,"reply_count":0,"retweet_count":0,"user_id_str":"1980522019964772352","conversation_id_str":"1991173507372503070","full_text":"@tyler_agg so true\n\nai is just a multiplier\n\nbut 0x100 is still 0","in_reply_to_user_id_str":"1028788597455912961","in_reply_to_status_id_str":"1991173507372503070","is_quote_status":0,"is_ai":null,"ai_score":null}]},{"label":"2025-11-21","value":0,"startTime":1763596800000,"endTime":1763683200000,"tweets":[]}],"nbookmarks":[{"label":"2025-10-22","value":0,"startTime":1761004800000,"endTime":1761091200000,"tweets":[{"bookmarked":false,"display_text_range":[0,209],"entities":{"hashtags":[],"symbols":[],"timestamps":[],"urls":[],"user_mentions":[]},"favorited":true,"lang":"en","retweeted":true,"fact_check":null,"id":"1980585301547577372","view_count":159,"bookmark_count":0,"created_at":1761043308000,"favorite_count":1,"quote_count":0,"reply_count":1,"retweet_count":1,"user_id_str":"1980522019964772352","conversation_id_str":"1980585301547577372","full_text":"i just sold an invoice generator for $500\n\nand it took me just 2 hours to make.\n\ngetting paid in 2025 is easy mode.\n\n\"oh but i don't have time\"\n\nyou for sure got 2 hours to learn the basics of n8n?\n\nhilarious.","in_reply_to_user_id_str":null,"in_reply_to_status_id_str":null,"is_quote_status":0,"is_ai":null,"ai_score":null},{"bookmarked":false,"display_text_range":[17,90],"entities":{"hashtags":[],"symbols":[],"timestamps":[],"urls":[],"user_mentions":[{"id_str":"1360265495363145730","name":"EP","screen_name":"apollonator3000","indices":[0,16]}]},"favorited":false,"in_reply_to_screen_name":"apollonator3000","lang":"en","retweeted":false,"fact_check":null,"id":"1980581190018244847","view_count":13,"bookmark_count":0,"created_at":1761042327000,"favorite_count":1,"quote_count":0,"reply_count":0,"retweet_count":0,"user_id_str":"1980522019964772352","conversation_id_str":"1980575724114419805","full_text":"@apollonator3000 loving everybody around you more than yourself, perhaps that's what it is","in_reply_to_user_id_str":"1360265495363145730","in_reply_to_status_id_str":"1980575724114419805","is_quote_status":0,"is_ai":null,"ai_score":null},{"bookmarked":false,"display_text_range":[12,54],"entities":{"hashtags":[],"symbols":[],"timestamps":[],"urls":[],"user_mentions":[{"id_str":"2375988555","name":"MAX","screen_name":"maxxmalist","indices":[0,11]}]},"favorited":false,"in_reply_to_screen_name":"maxxmalist","lang":"en","retweeted":false,"fact_check":null,"id":"1980583380497707173","view_count":0,"bookmark_count":0,"created_at":1761042850000,"favorite_count":0,"quote_count":0,"reply_count":0,"retweet_count":0,"user_id_str":"1980522019964772352","conversation_id_str":"1980305355071525153","full_text":"@maxxmalist if choose, choose the winning side, always","in_reply_to_user_id_str":"2375988555","in_reply_to_status_id_str":"1980305355071525153","is_quote_status":0,"is_ai":null,"ai_score":null},{"bookmarked":false,"display_text_range":[10,28],"entities":{"hashtags":[],"symbols":[],"timestamps":[],"urls":[],"user_mentions":[{"id_str":"1971249076411985920","name":"Kemal","screen_name":"ai_kemal","indices":[0,9]}]},"favorited":false,"in_reply_to_screen_name":"ai_kemal","lang":"en","retweeted":false,"fact_check":null,"id":"1980587991719637227","view_count":8,"bookmark_count":0,"created_at":1761043949000,"favorite_count":1,"quote_count":0,"reply_count":0,"retweet_count":0,"user_id_str":"1980522019964772352","conversation_id_str":"1980585301547577372","full_text":"@ai_kemal you know it haha š","in_reply_to_user_id_str":"1971249076411985920","in_reply_to_status_id_str":"1980587662458404892","is_quote_status":0,"is_ai":null,"ai_score":null},{"bookmarked":false,"display_text_range":[17,138],"entities":{"hashtags":[],"symbols":[],"timestamps":[],"urls":[],"user_mentions":[{"id_str":"1360265495363145730","name":"EP","screen_name":"apollonator3000","indices":[0,16]}]},"favorited":false,"in_reply_to_screen_name":"apollonator3000","lang":"en","retweeted":false,"fact_check":null,"id":"1980652039572238420","view_count":8,"bookmark_count":0,"created_at":1761059219000,"favorite_count":0,"quote_count":0,"reply_count":0,"retweet_count":0,"user_id_str":"1980522019964772352","conversation_id_str":"1980575724114419805","full_text":"@apollonator3000 itās an amazing correlation, that the level of income of a person depends on how much responsibility that person can bear","in_reply_to_user_id_str":"1360265495363145730","in_reply_to_status_id_str":"1980575724114419805","is_quote_status":0,"is_ai":null,"ai_score":null},{"bookmarked":false,"display_text_range":[9,31],"entities":{"hashtags":[],"symbols":[],"timestamps":[],"urls":[],"user_mentions":[{"id_str":"3033730635","name":"Machina","screen_name":"EXM7777","indices":[0,8]}]},"favorited":false,"in_reply_to_screen_name":"EXM7777","lang":"en","retweeted":false,"fact_check":null,"id":"1980588757893148700","view_count":4,"bookmark_count":0,"created_at":1761044132000,"favorite_count":0,"quote_count":0,"reply_count":0,"retweet_count":0,"user_id_str":"1980522019964772352","conversation_id_str":"1980378771841773598","full_text":"@EXM7777 awesome advice, thanks","in_reply_to_user_id_str":"3033730635","in_reply_to_status_id_str":"1980378771841773598","is_quote_status":0,"is_ai":null,"ai_score":null},{"bookmarked":false,"display_text_range":[17,82],"entities":{"hashtags":[],"symbols":[],"timestamps":[],"urls":[],"user_mentions":[{"id_str":"1360265495363145730","name":"EP","screen_name":"apollonator3000","indices":[0,16]}]},"favorited":false,"in_reply_to_screen_name":"apollonator3000","lang":"en","retweeted":false,"fact_check":null,"id":"1980693011798380957","view_count":31,"bookmark_count":0,"created_at":1761068988000,"favorite_count":0,"quote_count":0,"reply_count":0,"retweet_count":0,"user_id_str":"1980522019964772352","conversation_id_str":"1980692442623209539","full_text":"@apollonator3000 nice, this is the advice we need\n\nnot 'be consistent' guru advice","in_reply_to_user_id_str":"1360265495363145730","in_reply_to_status_id_str":"1980692442623209539","is_quote_status":0,"is_ai":null,"ai_score":null},{"bookmarked":false,"display_text_range":[14,167],"entities":{"hashtags":[],"symbols":[],"timestamps":[],"urls":[],"user_mentions":[{"id_str":"1734612308180271104","name":"Reece","screen_name":"reecethebrah","indices":[0,13]}]},"favorited":false,"in_reply_to_screen_name":"reecethebrah","lang":"en","retweeted":false,"fact_check":null,"id":"1980693765573488954","view_count":203,"bookmark_count":0,"created_at":1761069167000,"favorite_count":8,"quote_count":0,"reply_count":1,"retweet_count":0,"user_id_str":"1980522019964772352","conversation_id_str":"1980656164795810209","full_text":"@reecethebrah anything too radical is gay\n\nradical left is gay, so is radical right\n\nlooksmaxing is gay, being fat and rich is gay too.\n\nthe golden mean is always best","in_reply_to_user_id_str":"1734612308180271104","in_reply_to_status_id_str":"1980656164795810209","is_quote_status":0,"is_ai":null,"ai_score":null},{"bookmarked":false,"display_text_range":[11,47],"entities":{"hashtags":[],"symbols":[],"timestamps":[],"urls":[],"user_mentions":[{"id_str":"1895398810299318272","name":"4nzn","screen_name":"paoloanzn","indices":[0,10]}]},"favorited":false,"in_reply_to_screen_name":"paoloanzn","lang":"en","retweeted":false,"fact_check":null,"id":"1980678070488195543","view_count":29,"bookmark_count":0,"created_at":1761065425000,"favorite_count":1,"quote_count":0,"reply_count":1,"retweet_count":0,"user_id_str":"1980522019964772352","conversation_id_str":"1980673947197927931","full_text":"@paoloanzn crazy insight.\n\nwill implement this.","in_reply_to_user_id_str":"1895398810299318272","in_reply_to_status_id_str":"1980673947197927931","is_quote_status":0,"is_ai":null,"ai_score":null},{"bookmarked":false,"display_text_range":[11,79],"entities":{"hashtags":[],"symbols":[],"timestamps":[],"urls":[],"user_mentions":[{"id_str":"1895398810299318272","name":"4nzn","screen_name":"paoloanzn","indices":[0,10]}]},"favorited":false,"in_reply_to_screen_name":"paoloanzn","lang":"en","retweeted":false,"fact_check":null,"id":"1980692056059101261","view_count":18,"bookmark_count":0,"created_at":1761068760000,"favorite_count":1,"quote_count":0,"reply_count":0,"retweet_count":0,"user_id_str":"1980522019964772352","conversation_id_str":"1980687033665482923","full_text":"@paoloanzn your content always breaks the pattern bro\n\ni mean, at least for me.","in_reply_to_user_id_str":"1895398810299318272","in_reply_to_status_id_str":"1980687033665482923","is_quote_status":0,"is_ai":null,"ai_score":null},{"bookmarked":false,"display_text_range":[15,29],"entities":{"hashtags":[],"symbols":[],"timestamps":[],"urls":[],"user_mentions":[{"id_str":"1312654254","name":"Tom","screen_name":"tomcrawshaw01","indices":[0,14]}]},"favorited":false,"in_reply_to_screen_name":"tomcrawshaw01","lang":"en","retweeted":false,"fact_check":null,"id":"1980656270165344564","view_count":78,"bookmark_count":0,"created_at":1761060228000,"favorite_count":0,"quote_count":0,"reply_count":0,"retweet_count":0,"user_id_str":"1980522019964772352","conversation_id_str":"1980611928516096439","full_text":"@tomcrawshaw01 damnš„ OPERATOR","in_reply_to_user_id_str":"1312654254","in_reply_to_status_id_str":"1980611928516096439","is_quote_status":0,"is_ai":null,"ai_score":null}]},{"label":"2025-10-23","value":0,"startTime":1761091200000,"endTime":1761177600000,"tweets":[{"bookmarked":false,"display_text_range":[0,101],"entities":{"hashtags":[],"symbols":[],"timestamps":[],"urls":[],"user_mentions":[]},"favorited":true,"lang":"en","retweeted":true,"fact_check":null,"id":"1980908767131877581","view_count":135,"bookmark_count":0,"created_at":1761120428000,"favorite_count":1,"quote_count":0,"reply_count":0,"retweet_count":1,"user_id_str":"1980522019964772352","conversation_id_str":"1980908767131877581","full_text":"never use em dashes\n\nā it's is the fastest way to get accused of using ai\n\nespecially on social media","in_reply_to_user_id_str":null,"in_reply_to_status_id_str":null,"is_quote_status":0,"is_ai":null,"ai_score":null},{"bookmarked":false,"display_text_range":[11,18],"entities":{"hashtags":[],"symbols":[],"timestamps":[],"urls":[],"user_mentions":[{"id_str":"1901779242662391808","name":"atlas","screen_name":"atlasx100","indices":[0,10]}]},"favorited":false,"in_reply_to_screen_name":"atlasx100","lang":"en","retweeted":false,"fact_check":null,"id":"1980890234935300116","view_count":99,"bookmark_count":0,"created_at":1761116009000,"favorite_count":1,"quote_count":0,"reply_count":0,"retweet_count":0,"user_id_str":"1980522019964772352","conversation_id_str":"1980557275346411820","full_text":"@atlasx100 im here","in_reply_to_user_id_str":"1901779242662391808","in_reply_to_status_id_str":"1980557275346411820","is_quote_status":0,"is_ai":null,"ai_score":null},{"bookmarked":false,"display_text_range":[11,21],"entities":{"hashtags":[],"symbols":[],"timestamps":[],"urls":[],"user_mentions":[{"id_str":"1644401923787726849","name":"Zephyr","screen_name":"Zephyr_hg","indices":[0,10]}]},"favorited":false,"in_reply_to_screen_name":"Zephyr_hg","lang":"en","retweeted":false,"fact_check":null,"id":"1980903481868448192","view_count":59,"bookmark_count":0,"created_at":1761119168000,"favorite_count":0,"quote_count":0,"reply_count":0,"retweet_count":0,"user_id_str":"1980522019964772352","conversation_id_str":"1980891925507887510","full_text":"@Zephyr_hg nice, NEWS","in_reply_to_user_id_str":"1644401923787726849","in_reply_to_status_id_str":"1980891925507887510","is_quote_status":0,"is_ai":null,"ai_score":null},{"bookmarked":false,"display_text_range":[24,45],"entities":{"hashtags":[],"symbols":[],"timestamps":[],"urls":[],"user_mentions":[{"id_str":"1504812895334506497","name":"King & Vagabond","screen_name":"jeehvaun","indices":[0,9]},{"id_str":"1734612308180271104","name":"Reece","screen_name":"reecethebrah","indices":[10,23]}]},"favorited":false,"in_reply_to_screen_name":"jeehvaun","lang":"en","retweeted":false,"fact_check":null,"id":"1981018089543413829","view_count":8,"bookmark_count":0,"created_at":1761146492000,"favorite_count":0,"quote_count":0,"reply_count":0,"retweet_count":0,"user_id_str":"1980522019964772352","conversation_id_str":"1980656164795810209","full_text":"@jeehvaun @reecethebrah thatās the point haha","in_reply_to_user_id_str":"1504812895334506497","in_reply_to_status_id_str":"1981013345257062505","is_quote_status":0,"is_ai":null,"ai_score":null},{"bookmarked":false,"display_text_range":[17,27],"entities":{"hashtags":[],"symbols":[],"timestamps":[],"urls":[],"user_mentions":[{"id_str":"1360265495363145730","name":"EP","screen_name":"apollonator3000","indices":[0,16]}]},"favorited":false,"in_reply_to_screen_name":"apollonator3000","lang":"en","retweeted":false,"fact_check":null,"id":"1981093596720771512","view_count":5,"bookmark_count":0,"created_at":1761164495000,"favorite_count":0,"quote_count":0,"reply_count":0,"retweet_count":0,"user_id_str":"1980522019964772352","conversation_id_str":"1981039555286372535","full_text":"@apollonator3000 same here.","in_reply_to_user_id_str":"1360265495363145730","in_reply_to_status_id_str":"1981039555286372535","is_quote_status":0,"is_ai":null,"ai_score":null},{"bookmarked":false,"display_text_range":[11,81],"entities":{"hashtags":[],"symbols":[],"timestamps":[],"urls":[],"user_mentions":[{"id_str":"1895398810299318272","name":"4nzn","screen_name":"paoloanzn","indices":[0,10]}]},"favorited":false,"in_reply_to_screen_name":"paoloanzn","lang":"en","retweeted":false,"fact_check":null,"id":"1981093554954088633","view_count":19,"bookmark_count":0,"created_at":1761164485000,"favorite_count":1,"quote_count":0,"reply_count":1,"retweet_count":0,"user_id_str":"1980522019964772352","conversation_id_str":"1981047516713095549","full_text":"@paoloanzn \"ā 80% effort on packaging ā 20% effort on content\" hit so fuckin hard","in_reply_to_user_id_str":"1895398810299318272","in_reply_to_status_id_str":"1981047516713095549","is_quote_status":0,"is_ai":null,"ai_score":null}]},{"label":"2025-10-24","value":0,"startTime":1761177600000,"endTime":1761264000000,"tweets":[{"bookmarked":false,"display_text_range":[17,43],"entities":{"hashtags":[],"symbols":[],"timestamps":[],"urls":[],"user_mentions":[{"id_str":"1360265495363145730","name":"EP","screen_name":"apollonator3000","indices":[0,16]}]},"favorited":false,"in_reply_to_screen_name":"apollonator3000","lang":"en","retweeted":false,"fact_check":null,"id":"1981235882054054054","view_count":90,"bookmark_count":0,"created_at":1761198418000,"favorite_count":0,"quote_count":0,"reply_count":0,"retweet_count":0,"user_id_str":"1980522019964772352","conversation_id_str":"1980966236868509931","full_text":"@apollonator3000 buying ai frontrunners now","in_reply_to_user_id_str":"1360265495363145730","in_reply_to_status_id_str":"1980966236868509931","is_quote_status":0,"is_ai":null,"ai_score":null}]},{"label":"2025-10-25","value":1,"startTime":1761264000000,"endTime":1761350400000,"tweets":[{"bookmarked":false,"display_text_range":[0,197],"entities":{"hashtags":[],"symbols":[],"timestamps":[],"urls":[],"user_mentions":[]},"favorited":true,"lang":"en","retweeted":false,"fact_check":null,"id":"1981820378067673448","view_count":99,"bookmark_count":1,"created_at":1761337773000,"favorite_count":3,"quote_count":0,"reply_count":0,"retweet_count":0,"user_id_str":"1980522019964772352","conversation_id_str":"1981820378067673448","full_text":"your ai generates slop because you're a shitty instructor.\n\ndon't blame ai for your bad outputs\n\ninstead:\n- define rules\n- inject the context\n- give clear instructions\n\nbetter input = better output","in_reply_to_user_id_str":null,"in_reply_to_status_id_str":null,"is_quote_status":0,"is_ai":null,"ai_score":null},{"bookmarked":false,"display_text_range":[8,18],"entities":{"hashtags":[],"symbols":[],"timestamps":[],"urls":[],"user_mentions":[{"id_str":"1178788074605727744","name":"yew","screen_name":"yewify","indices":[0,7]}]},"favorited":false,"in_reply_to_screen_name":"yewify","lang":"it","retweeted":false,"fact_check":null,"id":"1981641060247027758","view_count":591,"bookmark_count":0,"created_at":1761295020000,"favorite_count":1,"quote_count":0,"reply_count":0,"retweet_count":0,"user_id_str":"1980522019964772352","conversation_id_str":"1981628720814199197","full_text":"@yewify mafia boss","in_reply_to_user_id_str":"1178788074605727744","in_reply_to_status_id_str":"1981628720814199197","is_quote_status":0,"is_ai":null,"ai_score":null},{"bookmarked":false,"display_text_range":[17,137],"entities":{"hashtags":[],"symbols":[],"timestamps":[],"urls":[],"user_mentions":[{"id_str":"1360265495363145730","name":"EP","screen_name":"apollonator3000","indices":[0,16]}]},"favorited":false,"in_reply_to_screen_name":"apollonator3000","lang":"en","retweeted":false,"fact_check":null,"id":"1981639570576785849","view_count":89,"bookmark_count":0,"created_at":1761294665000,"favorite_count":0,"quote_count":0,"reply_count":0,"retweet_count":0,"user_id_str":"1980522019964772352","conversation_id_str":"1981635234643714151","full_text":"@apollonator3000 making money only for your ego is a way to degeneracy.\n\nmaking money to do more good and get good karma, that's the way.","in_reply_to_user_id_str":"1360265495363145730","in_reply_to_status_id_str":"1981635234643714151","is_quote_status":0,"is_ai":null,"ai_score":null},{"bookmarked":false,"display_text_range":[8,30],"entities":{"hashtags":[],"symbols":[],"timestamps":[],"urls":[],"user_mentions":[{"id_str":"2195780027","name":"Miko","screen_name":"Mho_23","indices":[0,7]}]},"favorited":false,"in_reply_to_screen_name":"Mho_23","lang":"en","retweeted":false,"fact_check":null,"id":"1981640461761573261","view_count":192,"bookmark_count":0,"created_at":1761294877000,"favorite_count":0,"quote_count":0,"reply_count":0,"retweet_count":0,"user_id_str":"1980522019964772352","conversation_id_str":"1981476835331289571","full_text":"@Mho_23 damn, it was that easy","in_reply_to_user_id_str":"2195780027","in_reply_to_status_id_str":"1981476835331289571","is_quote_status":0,"is_ai":null,"ai_score":null},{"bookmarked":false,"display_text_range":[11,106],"entities":{"hashtags":[],"symbols":[],"timestamps":[],"urls":[],"user_mentions":[{"id_str":"1895398810299318272","name":"4nzn","screen_name":"paoloanzn","indices":[0,10]}]},"favorited":false,"in_reply_to_screen_name":"paoloanzn","lang":"en","retweeted":false,"fact_check":null,"id":"1981818447052042253","view_count":66,"bookmark_count":0,"created_at":1761337312000,"favorite_count":1,"quote_count":0,"reply_count":1,"retweet_count":0,"user_id_str":"1980522019964772352","conversation_id_str":"1981816844068827546","full_text":"@paoloanzn bro is about to take over twitter\n\nso excited for this.\n\nas always, first to support ya broskiš¤","in_reply_to_user_id_str":"1895398810299318272","in_reply_to_status_id_str":"1981816844068827546","is_quote_status":0,"is_ai":null,"ai_score":null}]},{"label":"2025-10-26","value":0,"startTime":1761350400000,"endTime":1761436800000,"tweets":[]},{"label":"2025-10-27","value":0,"startTime":1761436800000,"endTime":1761523200000,"tweets":[]},{"label":"2025-10-28","value":0,"startTime":1761523200000,"endTime":1761609600000,"tweets":[{"bookmarked":false,"display_text_range":[11,126],"entities":{"hashtags":[],"symbols":[],"timestamps":[],"urls":[],"user_mentions":[{"id_str":"1895398810299318272","name":"4nzn","screen_name":"paoloanzn","indices":[0,10]}]},"favorited":false,"in_reply_to_screen_name":"paoloanzn","lang":"en","retweeted":false,"fact_check":null,"id":"1982875151135060032","view_count":26,"bookmark_count":0,"created_at":1761589250000,"favorite_count":1,"quote_count":0,"reply_count":1,"retweet_count":0,"user_id_str":"1980522019964772352","conversation_id_str":"1982847541902491955","full_text":"@paoloanzn just started understanding this game.\n\nit's so different than it used to be even a year ago.\n\ngotta act accordingly","in_reply_to_user_id_str":"1895398810299318272","in_reply_to_status_id_str":"1982847541902491955","is_quote_status":0,"is_ai":null,"ai_score":null}]},{"label":"2025-10-29","value":0,"startTime":1761609600000,"endTime":1761696000000,"tweets":[]},{"label":"2025-10-30","value":0,"startTime":1761696000000,"endTime":1761782400000,"tweets":[{"bookmarked":false,"display_text_range":[9,13],"entities":{"hashtags":[],"symbols":[],"timestamps":[],"urls":[],"user_mentions":[{"id_str":"3033730635","name":"Machina","screen_name":"EXM7777","indices":[0,8]}]},"favorited":false,"in_reply_to_screen_name":"EXM7777","lang":"en","retweeted":false,"fact_check":null,"id":"1983493625712402558","view_count":16,"bookmark_count":0,"created_at":1761736706000,"favorite_count":0,"quote_count":0,"reply_count":0,"retweet_count":0,"user_id_str":"1980522019964772352","conversation_id_str":"1983254712662274493","full_text":"@EXM7777 nice","in_reply_to_user_id_str":"3033730635","in_reply_to_status_id_str":"1983254712662274493","is_quote_status":0,"is_ai":null,"ai_score":null},{"bookmarked":false,"display_text_range":[13,17],"entities":{"hashtags":[],"symbols":[],"timestamps":[],"urls":[],"user_mentions":[{"id_str":"1268982340090355712","name":"vas","screen_name":"vasumanmoza","indices":[0,12]}]},"favorited":false,"in_reply_to_screen_name":"vasumanmoza","lang":"en","retweeted":false,"fact_check":null,"id":"1983493474226762091","view_count":10,"bookmark_count":0,"created_at":1761736670000,"favorite_count":0,"quote_count":0,"reply_count":0,"retweet_count":0,"user_id_str":"1980522019964772352","conversation_id_str":"1983236497395401147","full_text":"@vasumanmoza GOAT","in_reply_to_user_id_str":"1268982340090355712","in_reply_to_status_id_str":"1983236497395401147","is_quote_status":0,"is_ai":null,"ai_score":null},{"bookmarked":false,"display_text_range":[15,17],"entities":{"hashtags":[],"symbols":[],"timestamps":[],"urls":[],"user_mentions":[{"id_str":"3447466760","name":"Aryan Mahajan","screen_name":"aryanXmahajan","indices":[0,14]}]},"favorited":false,"in_reply_to_screen_name":"aryanXmahajan","lang":"und","retweeted":false,"fact_check":null,"id":"1983494262382551357","view_count":26,"bookmark_count":0,"created_at":1761736858000,"favorite_count":0,"quote_count":0,"reply_count":0,"retweet_count":0,"user_id_str":"1980522019964772352","conversation_id_str":"1982873770911302050","full_text":"@aryanXmahajan AI","in_reply_to_user_id_str":"3447466760","in_reply_to_status_id_str":"1982873770911302050","is_quote_status":0,"is_ai":null,"ai_score":null}]},{"label":"2025-10-31","value":0,"startTime":1761782400000,"endTime":1761868800000,"tweets":[]},{"label":"2025-11-01","value":1,"startTime":1761868800000,"endTime":1761955200000,"tweets":[{"bookmarked":false,"display_text_range":[0,278],"entities":{"hashtags":[],"media":[{"display_url":"pic.x.com/k9T2adDtDj","expanded_url":"https://x.com/aidvgg/status/1984329377857896634/photo/1","id_str":"1984326689963294720","indices":[279,302],"media_key":"3_1984326689963294720","media_url_https":"https://pbs.twimg.com/media/G4m-nHGWwAARhvz.jpg","type":"photo","url":"https://t.co/k9T2adDtDj","ext_media_availability":{"status":"Available"},"features":{"large":{"faces":[]},"medium":{"faces":[]},"small":{"faces":[]},"orig":{"faces":[]}},"sizes":{"large":{"h":614,"w":1812,"resize":"fit"},"medium":{"h":407,"w":1200,"resize":"fit"},"small":{"h":230,"w":680,"resize":"fit"},"thumb":{"h":150,"w":150,"resize":"crop"}},"original_info":{"height":614,"width":1812,"focus_rects":[{"x":131,"y":0,"w":1096,"h":614},{"x":372,"y":0,"w":614,"h":614},{"x":410,"y":0,"w":539,"h":614},{"x":526,"y":0,"w":307,"h":614},{"x":0,"y":0,"w":1812,"h":614}]},"allow_download_status":{"allow_download":true},"media_results":{"result":{"media_key":"3_1984326689963294720"}}}],"symbols":[],"timestamps":[],"urls":[],"user_mentions":[]},"extended_entities":{"media":[{"display_url":"pic.x.com/k9T2adDtDj","expanded_url":"https://x.com/aidvgg/status/1984329377857896634/photo/1","id_str":"1984326689963294720","indices":[279,302],"media_key":"3_1984326689963294720","media_url_https":"https://pbs.twimg.com/media/G4m-nHGWwAARhvz.jpg","type":"photo","url":"https://t.co/k9T2adDtDj","ext_media_availability":{"status":"Available"},"features":{"large":{"faces":[]},"medium":{"faces":[]},"small":{"faces":[]},"orig":{"faces":[]}},"sizes":{"large":{"h":614,"w":1812,"resize":"fit"},"medium":{"h":407,"w":1200,"resize":"fit"},"small":{"h":230,"w":680,"resize":"fit"},"thumb":{"h":150,"w":150,"resize":"crop"}},"original_info":{"height":614,"width":1812,"focus_rects":[{"x":131,"y":0,"w":1096,"h":614},{"x":372,"y":0,"w":614,"h":614},{"x":410,"y":0,"w":539,"h":614},{"x":526,"y":0,"w":307,"h":614},{"x":0,"y":0,"w":1812,"h":614}]},"allow_download_status":{"allow_download":true},"media_results":{"result":{"media_key":"3_1984326689963294720"}}}]},"favorited":true,"lang":"en","possibly_sensitive":false,"possibly_sensitive_editable":true,"retweeted":true,"fact_check":null,"id":"1984329377857896634","view_count":154,"bookmark_count":1,"created_at":1761935965000,"favorite_count":2,"quote_count":0,"reply_count":1,"retweet_count":1,"user_id_str":"1980522019964772352","conversation_id_str":"1984329377857896634","full_text":"i've seen people automate their 'lead capture' with ai \n\nbut you dont need ai just because it sounds trendy\n\nmf, ai is the brain, not a fucking arm\n\nthis is an invoice generator i sold for $500\n\nnot a single ai node\n\nand it took me just 2 hours to make\n\nsave ai for better tasks https://t.co/k9T2adDtDj","in_reply_to_user_id_str":null,"in_reply_to_status_id_str":null,"is_quote_status":0,"is_ai":null,"ai_score":null},{"bookmarked":false,"display_text_range":[11,116],"entities":{"hashtags":[],"symbols":[],"timestamps":[],"urls":[],"user_mentions":[{"id_str":"1895398810299318272","name":"4nzn","screen_name":"paoloanzn","indices":[0,10]}]},"favorited":false,"in_reply_to_screen_name":"paoloanzn","lang":"en","retweeted":false,"fact_check":null,"id":"1984332231305818143","view_count":47,"bookmark_count":0,"created_at":1761936645000,"favorite_count":1,"quote_count":0,"reply_count":1,"retweet_count":0,"user_id_str":"1980522019964772352","conversation_id_str":"1984326517003001995","full_text":"@paoloanzn you're ahead of time with this bro, and I can clearly see why you're right.\n\nai governance is the future.","in_reply_to_user_id_str":"1895398810299318272","in_reply_to_status_id_str":"1984326517003001995","is_quote_status":0,"is_ai":null,"ai_score":null}]},{"label":"2025-11-02","value":6,"startTime":1761955200000,"endTime":1762041600000,"tweets":[{"bookmarked":false,"display_text_range":[0,276],"entities":{"hashtags":[],"symbols":[],"timestamps":[],"urls":[],"user_mentions":[]},"favorited":true,"lang":"en","quoted_status_id_str":"1984326517003001995","quoted_status_permalink":{"url":"https://t.co/JLLQOxdxSw","expanded":"https://twitter.com/paoloanzn/status/1984326517003001995","display":"x.com/paoloanzn/statā¦"},"retweeted":true,"fact_check":null,"id":"1984668282507706462","view_count":1173,"bookmark_count":6,"created_at":1762016766000,"favorite_count":11,"quote_count":1,"reply_count":4,"retweet_count":1,"user_id_str":"1980522019964772352","conversation_id_str":"1984668282507706462","full_text":"this is exactly why iām spending the next 30 days building a self-governing ai system\n\nnot another chatbot\nnot a task automation\na real operational brain that remembers, learns, and decides\n\nevery company will eventually have one - a system that:\n\n- records every event across departments\n- analyzes outcomes and adapts its own rules\n- proposes better policies automatically\n- connects to any external tool through a unified layer\n\nitās not ai assistants anymore\n\nitās ai governments\n\niām building the foundation:\nthe memory core, the policy constitution, the feedback loops, the tool infrastructure\n\nby the end of the month it will:\n\nrecall what happened yesterday, last week, last month\nadjust financial and sales decisions based on results\n\nrun improvement experiments automatically\n\nthis is how ai stops being a feature and becomes the operating system of a company\n\nnot prompts, not workflows -\ngovernance\n\nonce you build the infrastructure, everything else plugs in","in_reply_to_user_id_str":null,"in_reply_to_status_id_str":null,"is_quote_status":1,"is_ai":null,"ai_score":null},{"bookmarked":false,"display_text_range":[11,90],"entities":{"hashtags":[],"symbols":[],"timestamps":[],"urls":[],"user_mentions":[{"id_str":"1895398810299318272","name":"4nzn","screen_name":"paoloanzn","indices":[0,10]}]},"favorited":false,"in_reply_to_screen_name":"paoloanzn","lang":"en","retweeted":false,"fact_check":null,"id":"1984669118893568159","view_count":32,"bookmark_count":0,"created_at":1762016965000,"favorite_count":0,"quote_count":0,"reply_count":0,"retweet_count":0,"user_id_str":"1980522019964772352","conversation_id_str":"1984668282507706462","full_text":"@paoloanzn will share progress every day bro\n\ni'm gonna go through hell to learn this shit","in_reply_to_user_id_str":"1895398810299318272","in_reply_to_status_id_str":"1984668660170952724","is_quote_status":0,"is_ai":null,"ai_score":null}]},{"label":"2025-11-03","value":4,"startTime":1762041600000,"endTime":1762128000000,"tweets":[{"bookmarked":false,"display_text_range":[0,280],"entities":{"hashtags":[],"media":[{"display_url":"pic.x.com/mfuQDgWBci","expanded_url":"https://x.com/aidvgg/status/1985075816208957754/photo/1","id_str":"1985073765126909952","indices":[281,304],"media_key":"3_1985073765126909952","media_url_https":"https://pbs.twimg.com/media/G4xmEm9WMAAn7Xy.jpg","type":"photo","url":"https://t.co/mfuQDgWBci","ext_media_availability":{"status":"Available"},"features":{"all":{"tags":[{"user_id":"1895398810299318272","name":"4nzn","screen_name":"paoloanzn","type":"user"}]},"large":{"faces":[]},"medium":{"faces":[]},"small":{"faces":[]},"orig":{"faces":[]}},"sizes":{"large":{"h":655,"w":1080,"resize":"fit"},"medium":{"h":655,"w":1080,"resize":"fit"},"small":{"h":412,"w":680,"resize":"fit"},"thumb":{"h":150,"w":150,"resize":"crop"}},"original_info":{"height":655,"width":1080,"focus_rects":[{"x":0,"y":50,"w":1080,"h":605},{"x":348,"y":0,"w":655,"h":655},{"x":388,"y":0,"w":575,"h":655},{"x":511,"y":0,"w":328,"h":655},{"x":0,"y":0,"w":1080,"h":655}]},"allow_download_status":{"allow_download":true},"media_results":{"result":{"media_key":"3_1985073765126909952"}}}],"symbols":[],"timestamps":[],"urls":[],"user_mentions":[]},"extended_entities":{"media":[{"display_url":"pic.x.com/mfuQDgWBci","expanded_url":"https://x.com/aidvgg/status/1985075816208957754/photo/1","id_str":"1985073765126909952","indices":[281,304],"media_key":"3_1985073765126909952","media_url_https":"https://pbs.twimg.com/media/G4xmEm9WMAAn7Xy.jpg","type":"photo","url":"https://t.co/mfuQDgWBci","ext_media_availability":{"status":"Available"},"features":{"all":{"tags":[{"user_id":"1895398810299318272","name":"4nzn","screen_name":"paoloanzn","type":"user"}]},"large":{"faces":[]},"medium":{"faces":[]},"small":{"faces":[]},"orig":{"faces":[]}},"sizes":{"large":{"h":655,"w":1080,"resize":"fit"},"medium":{"h":655,"w":1080,"resize":"fit"},"small":{"h":412,"w":680,"resize":"fit"},"thumb":{"h":150,"w":150,"resize":"crop"}},"original_info":{"height":655,"width":1080,"focus_rects":[{"x":0,"y":50,"w":1080,"h":605},{"x":348,"y":0,"w":655,"h":655},{"x":388,"y":0,"w":575,"h":655},{"x":511,"y":0,"w":328,"h":655},{"x":0,"y":0,"w":1080,"h":655}]},"allow_download_status":{"allow_download":true},"media_results":{"result":{"media_key":"3_1985073765126909952"}}}]},"favorited":true,"lang":"en","possibly_sensitive":false,"possibly_sensitive_editable":true,"retweeted":true,"fact_check":null,"id":"1985075816208957754","view_count":768,"bookmark_count":4,"created_at":1762113930000,"favorite_count":10,"quote_count":1,"reply_count":3,"retweet_count":1,"user_id_str":"1980522019964772352","conversation_id_str":"1985075816208957754","full_text":"i just started building the craziest ai system\n\nnot another chatbot\n\nnot another automation\n\nbut a real operational brain that\n\nremembers, learns, and decides\n\ninternal gpt government.\n\nit clicked when i understood this:\n\nai isnāt just about helping humans work faster\n\nitās about replacing the coordination layer itself\n\ncompanies donāt fail because they canāt do things\n\nthey fail because they canāt decide fast enough\n\nso, iām building the infrastructure that fixes that\n\nwhat this system actually does:\n\n- records every event happening inside a company\n- evaluates decisions based on policies, not prompts\n- measures outcomes\n- learns from them\n- automatically improves its next decision\n- proposes new policies when it finds a better pattern\n\nitās the first layer of governance\n\nnot ai assistants running tasks ā ai systems governing operations\n\nhow iām approaching the build:\n\niām starting from the ground up, the way youād design an operating system\n\nday 1 wasnāt about ai models\n\nit was about memory\n\nstep 1 ā the memory core\n\n- a database that stores every decision, outcome, and context in a structured way\n\nthink of it as the institutional memory of a company\n\nstep 2 ā the policy constitution\n\n- rules that define what the ai can decide, when it needs human approval, and what happens when a rule is broken\n\nitās like a digital constitution\n\nevery decision cites which article or policy version it followed\n\nstep 3 ā the feedback loops\n\n- the system tracks what worked and what didnāt\nit adapts its internal beliefs based on outcomes\n\neach successful decision strengthens its confidence\n\neach failure weakens it\n\nlike reinforcement learning but fully transparent and auditable\n\nstep 4 ā the integration layer\n\n- instead of dozens of disconnected automations, every external tool plugs into the same brain\n\nfinance tools, hr systems, crm platforms\n\nall become citizens under one government\n\nwhat iām coding right now:\n\n- an event engine that logs every change in the organization\n- a decision engine that evaluates inputs against policies\n- an outcome system that captures the results and feeds them back\n- a learning module that updates policy statistics\n- a proposal system that suggests new rule versions when it finds a pattern worth promoting\n\nall of this is wrapped in a governance loop:\n\nobserve ā decide ā act ā evaluate ā improve\n\nhow it works:\n\n(events) ā (context assembler) ā (decision engine) ā (outcome tracker) ā (learning loop) ā (policy constitution) ā (decision engine) ā (external tools layer)\n\neach arrow is a feedback path\n\nnothing here is static ā everything adapts\n\nthe ai doesnāt just respond\n\nit governs\n\nmy build principles:\n\n- deterministic first, intelligent second\nthe system must always produce the same result given the same inputs\n\n- policies before prompts\n\nno hidden logic ā every decision must cite a rule\n\n- memory before magic\n\nwhat it knows matters more than what it generates\n\n- autonomy levels\n\neach policy defines how much authority the ai has, from suggest only to act autonomously\n\n- audit by design\n\nevery decision is hash-linked to the one before it, creating an immutable chain of reasoning\n\nidealistically, this system will:\n\n- recall what happened yesterday, last week, last month\n- adjust financial and sales decisions based on previous outcomes\n- run improvement experiments automatically\n- propose policy updates via slack before humans even ask\n\nand thatās when ai stops being a feature\n\nand becomes the operating system of a company\n\nthis is not an ai agent\n\nthis is an ai organism","in_reply_to_user_id_str":null,"in_reply_to_status_id_str":null,"is_quote_status":0,"is_ai":null,"ai_score":null},{"bookmarked":false,"display_text_range":[11,199],"entities":{"hashtags":[],"symbols":[],"timestamps":[],"urls":[],"user_mentions":[{"id_str":"1895398810299318272","name":"4nzn","screen_name":"paoloanzn","indices":[0,10]}]},"favorited":false,"in_reply_to_screen_name":"paoloanzn","lang":"en","retweeted":false,"fact_check":null,"id":"1985077482828009609","view_count":67,"bookmark_count":0,"created_at":1762114327000,"favorite_count":1,"quote_count":0,"reply_count":1,"retweet_count":0,"user_id_str":"1980522019964772352","conversation_id_str":"1985075816208957754","full_text":"@paoloanzn thanks bro.\n\nrunning on bun express typescript, postgres & pgvector, and maybe vercel's ai sdk for llms.\n\nfor crons + scheduled jobs gonna use n8n\n\npino for logs, and deploy on railway","in_reply_to_user_id_str":"1895398810299318272","in_reply_to_status_id_str":"1985076493001560318","is_quote_status":0,"is_ai":null,"ai_score":null},{"bookmarked":false,"display_text_range":[9,44],"entities":{"hashtags":[],"symbols":[],"timestamps":[],"urls":[],"user_mentions":[{"id_str":"1658546655489298437","name":"Singh","screen_name":"ImSehej","indices":[0,8]}]},"favorited":false,"in_reply_to_screen_name":"ImSehej","lang":"en","retweeted":false,"fact_check":null,"id":"1985034482831728653","view_count":79,"bookmark_count":0,"created_at":1762104075000,"favorite_count":1,"quote_count":0,"reply_count":0,"retweet_count":0,"user_id_str":"1980522019964772352","conversation_id_str":"1985022534455070867","full_text":"@ImSehej fuck yeah\n\nhad to bookmark this one","in_reply_to_user_id_str":"1658546655489298437","in_reply_to_status_id_str":"1985022534455070867","is_quote_status":0,"is_ai":null,"ai_score":null}]},{"label":"2025-11-04","value":0,"startTime":1762128000000,"endTime":1762214400000,"tweets":[{"bookmarked":false,"display_text_range":[20,295],"entities":{"hashtags":[],"symbols":[],"timestamps":[],"urls":[],"user_mentions":[{"id_str":"1950882854487166976","name":"AIOPS |","screen_name":"opsided","indices":[0,8]},{"id_str":"1895398810299318272","name":"4nzn","screen_name":"paoloanzn","indices":[9,19]}]},"favorited":false,"in_reply_to_screen_name":"opsided","lang":"en","retweeted":false,"fact_check":null,"id":"1985271071696658473","view_count":41,"bookmark_count":0,"created_at":1762160482000,"favorite_count":0,"quote_count":0,"reply_count":1,"retweet_count":0,"user_id_str":"1980522019964772352","conversation_id_str":"1985075816208957754","full_text":"āyouāre describing a complex event-driven system with feedback loops. thatās not new. this is enterprise workflow automation with ai slapped on top.ā\n\ntrue - the underlying mechanics arenāt new.\nwhatās new is the governance loop: a closed system that continuously updates and promotes its own policy variants through experimentation and feedback.\nworkflow tools execute tasks. this system evolves its own rules under human oversight.\nsame structure, different purpose.\n\nācompanies fail because they make the wrong decisions consistently. speed doesnāt fix bad judgment.ā\n\nagreed.\nthis isnāt about speed for its own sake.\nitās about calibrated velocity - moving fast only when confidence is high and policy constraints are satisfied.\neach policy defines an autonomy level and confidence threshold.\nwhen confidence drops, the system slows down or escalates to humans.\n\nāpolicies before prompts sounds good until you realize policies become the bottleneck. every edge case needs a new rule. eventually you have 10,000 policies and the system is paralyzed.ā\n\nthatās real.\nthe design uses policy composition, not rule explosion.\npolicies are parameterized templates and inherit from higher-order primitives.\nlearning loops merge or retire weak variants automatically.\nthe goal isnāt more rules ā itās fewer, more general ones that survive testing.\n\nādeterministic first contradicts learns and adapts. you canāt have both. deterministic means same input = same output always. learning means outputs change based on experience.ā\n\ndeterministic evaluation and adaptive learning arenāt opposites.\na given policy version always produces the same output for the same input.\nlearning happens between versions - outcomes update policy stats, which may promote a new version.\nreplays of old versions still return identical results.\nthatās how you stay auditable and still evolve.\n\nāaudit by design with immutable chain is blockchain thinking. inside a company you donāt need cryptographic proofs. you need logs.ā\n\nhash-chaining here isnāt blockchain worship - itās a tamper-evident checksum.\nno mining, no consensus, just traceability.\nit makes replays provable that inputs and policies werenāt altered.\nif plain logs are enough, great - this is a lightweight integrity layer on top.\n\nāai organism vs ai agent is just marketing. youāre building a workflow engine with event sourcing, rule-based decision making, outcome tracking, api integrations.ā\n\nmostly true - those components exist.\nthe distinction is that in this system, every part feeds a continuous feedback loop that updates the rules themselves.\na workflow engine executes.\na governance loop self-modifies.\nthatās what i meant by āorganism.ā\n\nāwho defines the initial policies?ā\n\nhumans.\nthe system starts with a human-authored constitution.\nai earns autonomy gradually through evidence and review gates.\ngovernance, not replacement.\n\nāhow do you prevent the system from optimizing for the wrong metrics?ā\n\neach experiment declares primary and guardrail metrics.\nif a proposal boosts the primary but breaks a guardrail, itās rejected automatically.\noptimization is bounded by explicit constraints, not left open-ended.\n\nāwhat happens when the ai proposes a policy thatās technically optimal but culturally wrong?ā\n\nculture sits above optimization.\nnon-negotiable constraints live in the constitution as veto layers.\nif a proposal crosses them, itās escalated - not executed.\nhumans arbitrate edge ethics.\n\nāinstitutional memory in companies isnāt in databases. itās in peopleās heads.ā\n\ntrue.\nyou canāt encode āsarah knows how to calm angry clientsā as a rule.\nbut you can store cases, transcripts, and annotated examples that surface when similar events occur.\nitās not full human context, but itās searchable institutional recall.","in_reply_to_user_id_str":"1950882854487166976","in_reply_to_status_id_str":"1985217862550839693","is_quote_status":0,"is_ai":null,"ai_score":null},{"bookmarked":false,"display_text_range":[11,36],"entities":{"hashtags":[],"symbols":[],"timestamps":[],"urls":[],"user_mentions":[{"id_str":"1895398810299318272","name":"4nzn","screen_name":"paoloanzn","indices":[0,10]}]},"favorited":false,"in_reply_to_screen_name":"paoloanzn","lang":"en","retweeted":false,"fact_check":null,"id":"1985371605954920471","view_count":40,"bookmark_count":0,"created_at":1762184451000,"favorite_count":1,"quote_count":0,"reply_count":0,"retweet_count":0,"user_id_str":"1980522019964772352","conversation_id_str":"1985369094053671114","full_text":"@paoloanzn bro is a real mafia boss.","in_reply_to_user_id_str":"1895398810299318272","in_reply_to_status_id_str":"1985369094053671114","is_quote_status":0,"is_ai":null,"ai_score":null}]},{"label":"2025-11-05","value":0,"startTime":1762214400000,"endTime":1762300800000,"tweets":[{"bookmarked":false,"display_text_range":[0,271],"entities":{"hashtags":[],"media":[{"display_url":"pic.x.com/Ma1cwqReQU","expanded_url":"https://x.com/aidvgg/status/1985774021623918791/photo/1","ext_alt_text":"an audit chain of understanding","id_str":"1985773382877466624","indices":[272,295],"media_key":"3_1985773382877466624","media_url_https":"https://pbs.twimg.com/media/G47iXuLWUAAF9t0.jpg","type":"photo","url":"https://t.co/Ma1cwqReQU","ext_media_availability":{"status":"Available"},"features":{"all":{"tags":[{"user_id":"1895398810299318272","name":"4nzn","screen_name":"paoloanzn","type":"user"}]},"large":{"faces":[]},"medium":{"faces":[]},"small":{"faces":[]},"orig":{"faces":[]}},"sizes":{"large":{"h":1232,"w":971,"resize":"fit"},"medium":{"h":1200,"w":946,"resize":"fit"},"small":{"h":680,"w":536,"resize":"fit"},"thumb":{"h":150,"w":150,"resize":"crop"}},"original_info":{"height":1232,"width":971,"focus_rects":[{"x":0,"y":374,"w":971,"h":544},{"x":0,"y":161,"w":971,"h":971},{"x":0,"y":93,"w":971,"h":1107},{"x":0,"y":0,"w":616,"h":1232},{"x":0,"y":0,"w":971,"h":1232}]},"allow_download_status":{"allow_download":true},"media_results":{"result":{"media_key":"3_1985773382877466624"}}}],"symbols":[],"timestamps":[],"urls":[],"user_mentions":[]},"extended_entities":{"media":[{"display_url":"pic.x.com/Ma1cwqReQU","expanded_url":"https://x.com/aidvgg/status/1985774021623918791/photo/1","ext_alt_text":"an audit chain of understanding","id_str":"1985773382877466624","indices":[272,295],"media_key":"3_1985773382877466624","media_url_https":"https://pbs.twimg.com/media/G47iXuLWUAAF9t0.jpg","type":"photo","url":"https://t.co/Ma1cwqReQU","ext_media_availability":{"status":"Available"},"features":{"all":{"tags":[{"user_id":"1895398810299318272","name":"4nzn","screen_name":"paoloanzn","type":"user"}]},"large":{"faces":[]},"medium":{"faces":[]},"small":{"faces":[]},"orig":{"faces":[]}},"sizes":{"large":{"h":1232,"w":971,"resize":"fit"},"medium":{"h":1200,"w":946,"resize":"fit"},"small":{"h":680,"w":536,"resize":"fit"},"thumb":{"h":150,"w":150,"resize":"crop"}},"original_info":{"height":1232,"width":971,"focus_rects":[{"x":0,"y":374,"w":971,"h":544},{"x":0,"y":161,"w":971,"h":971},{"x":0,"y":93,"w":971,"h":1107},{"x":0,"y":0,"w":616,"h":1232},{"x":0,"y":0,"w":971,"h":1232}]},"allow_download_status":{"allow_download":true},"media_results":{"result":{"media_key":"3_1985773382877466624"}}}]},"favorited":true,"lang":"en","possibly_sensitive":false,"possibly_sensitive_editable":true,"quoted_status_id_str":"1985075816208957754","quoted_status_permalink":{"url":"https://t.co/P0NL53N7dA","expanded":"https://twitter.com/aidvgg/status/1985075816208957754","display":"x.com/aidvgg/status/ā¦"},"retweeted":true,"fact_check":null,"id":"1985774021623918791","view_count":273,"bookmark_count":0,"created_at":1762280395000,"favorite_count":6,"quote_count":0,"reply_count":3,"retweet_count":1,"user_id_str":"1980522019964772352","conversation_id_str":"1985774021623918791","full_text":"day 2 - the memory core is alive.\n\ntoday wasn't about ai models or prompts\n\nit was about memory\n\nbecause before a system can decide - it has to remember\n\nso i built the foundation that every governing ai will stand on:\n\na database that acts like institutional memory\n\nthe structure:\n\nthe tables are a storyline of decisions\n\na living record of what the organization knows, does, and learns\n\n1. events - every signal from reality sales closed, refund requested, lead qualified, invoice sent\n\n2. decisions - every judgment the ai makes.\n\neach decision links back to the policy (the rule) that shaped it and to the exact context vector - an embedding that captures the situation\n\n3. outcomes - the result of those decisions.\ndid it work? fail? improve margin? lose a deal?\n\noutcomes give the system feedback loops\n\n4. policies - the constitutional laws.\n\nversioned rules defining what autonomy the ai has.\n\neach decision must cite its governing policy version, like case law.\n\n5. policy_variants_stats - the scoreboard.\n\nit's where the system tracks which rules perform better\n\nbandit learning starts here - the ai experiments on itself\n\n6. snapshots & features - distilled memory.\n\naggregated knowledge of entities over time.\n\nthe ai uses this to recall patterns without re-reading the entire history.\n\nthis is an audit chain of understanding.\n\nevery decision is hashed against the last\n\nthe memory is tamper-evident.\n\nwhy this matters:\n\nmost ai systems start from zero context each time\nthey \"think\" in isolation.\n\nthis one doesn't.\n\nit remembers every outcome\n\nand uses that history to shape new decisions\n\nover time, it becomes a self-governing entity\n\na machine that refines its own policies\n\nbased on what actually worked in the real world\n\nwhatās next:\n\ntomorrow i start writing the first policy evaluator\n\nthe part that reads the constitution\n\nand decides what the ai can and can't do\n\ngovernance begins.","in_reply_to_user_id_str":null,"in_reply_to_status_id_str":null,"is_quote_status":1,"is_ai":null,"ai_score":null},{"bookmarked":false,"display_text_range":[11,39],"entities":{"hashtags":[],"symbols":[],"timestamps":[],"urls":[],"user_mentions":[{"id_str":"1895398810299318272","name":"4nzn","screen_name":"paoloanzn","indices":[0,10]}]},"favorited":false,"in_reply_to_screen_name":"paoloanzn","lang":"en","retweeted":false,"fact_check":null,"id":"1985776941840953693","view_count":51,"bookmark_count":0,"created_at":1762281091000,"favorite_count":1,"quote_count":0,"reply_count":1,"retweet_count":0,"user_id_str":"1980522019964772352","conversation_id_str":"1985775567317389432","full_text":"@paoloanzn hell yeah.\n\ntime to execute.","in_reply_to_user_id_str":"1895398810299318272","in_reply_to_status_id_str":"1985775567317389432","is_quote_status":0,"is_ai":null,"ai_score":null},{"bookmarked":false,"display_text_range":[9,78],"entities":{"hashtags":[],"symbols":[],"timestamps":[],"urls":[],"user_mentions":[{"id_str":"3033730635","name":"Machina","screen_name":"EXM7777","indices":[0,8]}]},"favorited":false,"in_reply_to_screen_name":"EXM7777","lang":"en","retweeted":false,"fact_check":null,"id":"1985775297090744805","view_count":157,"bookmark_count":0,"created_at":1762280699000,"favorite_count":0,"quote_count":0,"reply_count":0,"retweet_count":0,"user_id_str":"1980522019964772352","conversation_id_str":"1985754430235656693","full_text":"@EXM7777 exactly. that feeling like everything is slipping through your hands.","in_reply_to_user_id_str":"3033730635","in_reply_to_status_id_str":"1985754430235656693","is_quote_status":0,"is_ai":null,"ai_score":null}]},{"label":"2025-11-06","value":0,"startTime":1762300800000,"endTime":1762387200000,"tweets":[{"bookmarked":false,"display_text_range":[0,249],"entities":{"hashtags":[],"symbols":[],"timestamps":[],"urls":[],"user_mentions":[]},"favorited":true,"lang":"en","retweeted":false,"fact_check":null,"id":"1986150092584460473","view_count":2,"bookmark_count":0,"created_at":1762370057000,"favorite_count":1,"quote_count":0,"reply_count":0,"retweet_count":0,"user_id_str":"1980522019964772352","conversation_id_str":"1986150092584460473","full_text":"many people treat ai as their savior\n\nit's not.\n\nai is just an amplifier.\n\nshit copy + ai = mega ai slop\n\nshit skills + ai = mega mediocrity at everything\n\nai doesnāt replace fundamentals - it exposes them.\n\nstudy your shit. then amplify it with ai.","in_reply_to_user_id_str":null,"in_reply_to_status_id_str":null,"is_quote_status":0,"is_ai":null,"ai_score":null},{"bookmarked":false,"display_text_range":[9,17],"entities":{"hashtags":[],"symbols":[],"timestamps":[],"urls":[],"user_mentions":[{"id_str":"1402082661993222144","name":"Mark Vassilevskiy","screen_name":"MarkKnd","indices":[0,8]}]},"favorited":false,"in_reply_to_screen_name":"MarkKnd","lang":"en","retweeted":false,"fact_check":null,"id":"1985950429897777406","view_count":164,"bookmark_count":0,"created_at":1762322454000,"favorite_count":0,"quote_count":0,"reply_count":1,"retweet_count":0,"user_id_str":"1980522019964772352","conversation_id_str":"1985882871995716045","full_text":"@MarkKnd damn bro","in_reply_to_user_id_str":"1402082661993222144","in_reply_to_status_id_str":"1985882871995716045","is_quote_status":0,"is_ai":null,"ai_score":null},{"bookmarked":false,"display_text_range":[27,34],"entities":{"hashtags":[],"symbols":[],"timestamps":[],"urls":[],"user_mentions":[{"id_str":"1972606509398818816","name":"Zain Mehmood","screen_name":"TheZainMehmood","indices":[0,15]},{"id_str":"1895398810299318272","name":"4nzn","screen_name":"paoloanzn","indices":[16,26]}]},"favorited":false,"in_reply_to_screen_name":"TheZainMehmood","lang":"en","retweeted":false,"fact_check":null,"id":"1986015611017744623","view_count":26,"bookmark_count":0,"created_at":1762337994000,"favorite_count":1,"quote_count":0,"reply_count":1,"retweet_count":0,"user_id_str":"1980522019964772352","conversation_id_str":"1985774021623918791","full_text":"@TheZainMehmood @paoloanzn exactly","in_reply_to_user_id_str":"1972606509398818816","in_reply_to_status_id_str":"1986012850616508419","is_quote_status":0,"is_ai":null,"ai_score":null},{"bookmarked":false,"display_text_range":[21,117],"entities":{"hashtags":[],"symbols":[],"timestamps":[],"urls":[],"user_mentions":[{"id_str":"1971249076411985920","name":"Kemal","screen_name":"ai_kemal","indices":[0,9]},{"id_str":"1895398810299318272","name":"4nzn","screen_name":"paoloanzn","indices":[10,20]}]},"favorited":false,"in_reply_to_screen_name":"ai_kemal","lang":"en","retweeted":false,"fact_check":null,"id":"1986069984829755825","view_count":22,"bookmark_count":0,"created_at":1762350958000,"favorite_count":0,"quote_count":0,"reply_count":0,"retweet_count":0,"user_id_str":"1980522019964772352","conversation_id_str":"1985774021623918791","full_text":"@ai_kemal @paoloanzn definitely possible, with some enhancements it can become the ai emperor of the company process.","in_reply_to_user_id_str":"1971249076411985920","in_reply_to_status_id_str":"1986028935080251841","is_quote_status":0,"is_ai":null,"ai_score":null},{"bookmarked":false,"display_text_range":[11,44],"entities":{"hashtags":[],"symbols":[],"timestamps":[],"urls":[],"user_mentions":[{"id_str":"1895398810299318272","name":"4nzn","screen_name":"paoloanzn","indices":[0,10]}]},"favorited":false,"in_reply_to_screen_name":"paoloanzn","lang":"en","retweeted":false,"fact_check":null,"id":"1986147061113495978","view_count":0,"bookmark_count":0,"created_at":1762369334000,"favorite_count":0,"quote_count":0,"reply_count":0,"retweet_count":0,"user_id_str":"1980522019964772352","conversation_id_str":"1986119016335949948","full_text":"@paoloanzn we're here to be second category.","in_reply_to_user_id_str":"1895398810299318272","in_reply_to_status_id_str":"1986119016335949948","is_quote_status":0,"is_ai":null,"ai_score":null},{"bookmarked":false,"display_text_range":[8,158],"entities":{"hashtags":[],"symbols":[],"timestamps":[],"urls":[],"user_mentions":[{"id_str":"1360265495363145730","name":"EP","screen_name":"eptwts","indices":[0,7]}]},"favorited":false,"in_reply_to_screen_name":"eptwts","lang":"en","retweeted":false,"fact_check":null,"id":"1986151080879923592","view_count":2,"bookmark_count":0,"created_at":1762370293000,"favorite_count":0,"quote_count":0,"reply_count":0,"retweet_count":0,"user_id_str":"1980522019964772352","conversation_id_str":"1986008483238400510","full_text":"@eptwts the internet era is the era of people of making claims and not standing behind them.\n\nbecause irl you usually get punched in the face for talking shit","in_reply_to_user_id_str":"1360265495363145730","in_reply_to_status_id_str":"1986008483238400510","is_quote_status":0,"is_ai":null,"ai_score":null},{"bookmarked":false,"display_text_range":[12,23],"entities":{"hashtags":[],"symbols":[],"timestamps":[],"urls":[],"user_mentions":[{"id_str":"1754147306687852544","name":"Ata","screen_name":"theatashka","indices":[0,11]}]},"favorited":false,"in_reply_to_screen_name":"theatashka","lang":"et","retweeted":false,"fact_check":null,"id":"1986174115817136192","view_count":5,"bookmark_count":0,"created_at":1762375785000,"favorite_count":1,"quote_count":0,"reply_count":0,"retweet_count":0,"user_id_str":"1980522019964772352","conversation_id_str":"1984668282507706462","full_text":"@theatashka soon broski","in_reply_to_user_id_str":"1754147306687852544","in_reply_to_status_id_str":"1986173672881619189","is_quote_status":0,"is_ai":null,"ai_score":null},{"bookmarked":false,"display_text_range":[23,42],"entities":{"hashtags":[],"symbols":[],"timestamps":[],"urls":[],"user_mentions":[{"id_str":"1754147306687852544","name":"Ata","screen_name":"theatashka","indices":[0,11]},{"id_str":"1895398810299318272","name":"4nzn","screen_name":"paoloanzn","indices":[12,22]}]},"favorited":false,"in_reply_to_screen_name":"theatashka","lang":"en","retweeted":false,"fact_check":null,"id":"1986175444266447111","view_count":13,"bookmark_count":0,"created_at":1762376101000,"favorite_count":0,"quote_count":0,"reply_count":0,"retweet_count":0,"user_id_str":"1980522019964772352","conversation_id_str":"1985774021623918791","full_text":"@theatashka @paoloanzn dropping tomorrow g","in_reply_to_user_id_str":"1754147306687852544","in_reply_to_status_id_str":"1986175154779799970","is_quote_status":0,"is_ai":null,"ai_score":null},{"bookmarked":false,"display_text_range":[23,74],"entities":{"hashtags":[],"symbols":[],"timestamps":[],"urls":[],"user_mentions":[{"id_str":"1754147306687852544","name":"Ata","screen_name":"theatashka","indices":[0,11]},{"id_str":"1895398810299318272","name":"4nzn","screen_name":"paoloanzn","indices":[12,22]}]},"favorited":false,"in_reply_to_screen_name":"theatashka","lang":"en","retweeted":false,"fact_check":null,"id":"1986174731243151689","view_count":6,"bookmark_count":0,"created_at":1762375931000,"favorite_count":0,"quote_count":0,"reply_count":0,"retweet_count":0,"user_id_str":"1980522019964772352","conversation_id_str":"1985075816208957754","full_text":"@theatashka @paoloanzn even faster now. maybe will finish until next week.","in_reply_to_user_id_str":"1754147306687852544","in_reply_to_status_id_str":"1986174488514638160","is_quote_status":0,"is_ai":null,"ai_score":null}]},{"label":"2025-11-07","value":0,"startTime":1762387200000,"endTime":1762473600000,"tweets":[{"bookmarked":false,"display_text_range":[9,120],"entities":{"hashtags":[],"symbols":[],"timestamps":[],"urls":[],"user_mentions":[{"id_str":"1658546655489298437","name":"Singh","screen_name":"ImSehej","indices":[0,8]}]},"favorited":false,"in_reply_to_screen_name":"ImSehej","lang":"en","retweeted":false,"fact_check":null,"id":"1986420505721946473","view_count":21,"bookmark_count":0,"created_at":1762434529000,"favorite_count":1,"quote_count":0,"reply_count":1,"retweet_count":0,"user_id_str":"1980522019964772352","conversation_id_str":"1986417542009921869","full_text":"@ImSehej āsaturatedā market where 99% have never touched any code but talk like theyāve built million dollar ai agencies","in_reply_to_user_id_str":"1658546655489298437","in_reply_to_status_id_str":"1986417542009921869","is_quote_status":0,"is_ai":null,"ai_score":null}]},{"label":"2025-11-08","value":0,"startTime":1762473600000,"endTime":1762560000000,"tweets":[{"bookmarked":false,"display_text_range":[11,111],"entities":{"hashtags":[],"symbols":[],"timestamps":[],"urls":[],"user_mentions":[{"id_str":"1895398810299318272","name":"4nzn","screen_name":"paoloanzn","indices":[0,10]},{"id_str":"1895398810299318272","name":"4nzn","screen_name":"paoloanzn","indices":[60,70]}]},"favorited":false,"in_reply_to_screen_name":"paoloanzn","lang":"en","retweeted":false,"fact_check":null,"id":"1986866408828117107","view_count":2,"bookmark_count":0,"created_at":1762540840000,"favorite_count":0,"quote_count":0,"reply_count":0,"retweet_count":0,"user_id_str":"1980522019964772352","conversation_id_str":"1986848376273637385","full_text":"@paoloanzn congrats broš¤\n\nproves that if you read listen to @paoloanzn you can go a long way...\n\nit's ai mafia.","in_reply_to_user_id_str":"1895398810299318272","in_reply_to_status_id_str":"1986848376273637385","is_quote_status":0,"is_ai":null,"ai_score":null}]},{"label":"2025-11-09","value":0,"startTime":1762560000000,"endTime":1762646400000,"tweets":[]},{"label":"2025-11-10","value":0,"startTime":1762646400000,"endTime":1762732800000,"tweets":[{"bookmarked":false,"display_text_range":[11,66],"entities":{"hashtags":[],"symbols":[],"timestamps":[],"urls":[],"user_mentions":[{"id_str":"1895398810299318272","name":"4nzn","screen_name":"paoloanzn","indices":[0,10]}]},"favorited":false,"in_reply_to_screen_name":"paoloanzn","lang":"en","retweeted":false,"fact_check":null,"id":"1987586254255607919","view_count":18,"bookmark_count":0,"created_at":1762712465000,"favorite_count":1,"quote_count":0,"reply_count":1,"retweet_count":0,"user_id_str":"1980522019964772352","conversation_id_str":"1987557147459416475","full_text":"@paoloanzn you're hitting me in the hears with those bro...\n\n10/10","in_reply_to_user_id_str":"1895398810299318272","in_reply_to_status_id_str":"1987557147459416475","is_quote_status":0,"is_ai":null,"ai_score":null}]},{"label":"2025-11-11","value":1,"startTime":1762732800000,"endTime":1762819200000,"tweets":[{"bookmarked":false,"display_text_range":[0,278],"entities":{"hashtags":[],"media":[{"display_url":"pic.x.com/fhCA7KFAUR","expanded_url":"https://x.com/aidvgg/status/1987955316806627811/photo/1","id_str":"1987955274003394560","indices":[279,302],"media_key":"3_1987955274003394560","media_url_https":"https://pbs.twimg.com/media/G5aiygBWMAA-fIj.jpg","type":"photo","url":"https://t.co/fhCA7KFAUR","ext_media_availability":{"status":"Available"},"features":{"large":{"faces":[]},"medium":{"faces":[]},"small":{"faces":[]},"orig":{"faces":[]}},"sizes":{"large":{"h":596,"w":2048,"resize":"fit"},"medium":{"h":349,"w":1200,"resize":"fit"},"small":{"h":198,"w":680,"resize":"fit"},"thumb":{"h":150,"w":150,"resize":"crop"}},"original_info":{"height":732,"width":2517,"focus_rects":[{"x":920,"y":0,"w":1307,"h":732},{"x":1207,"y":0,"w":732,"h":732},{"x":1252,"y":0,"w":642,"h":732},{"x":1390,"y":0,"w":366,"h":732},{"x":0,"y":0,"w":2517,"h":732}]},"allow_download_status":{"allow_download":true},"media_results":{"result":{"media_key":"3_1987955274003394560"}}}],"symbols":[],"timestamps":[],"urls":[],"user_mentions":[]},"extended_entities":{"media":[{"display_url":"pic.x.com/fhCA7KFAUR","expanded_url":"https://x.com/aidvgg/status/1987955316806627811/photo/1","id_str":"1987955274003394560","indices":[279,302],"media_key":"3_1987955274003394560","media_url_https":"https://pbs.twimg.com/media/G5aiygBWMAA-fIj.jpg","type":"photo","url":"https://t.co/fhCA7KFAUR","ext_media_availability":{"status":"Available"},"features":{"large":{"faces":[]},"medium":{"faces":[]},"small":{"faces":[]},"orig":{"faces":[]}},"sizes":{"large":{"h":596,"w":2048,"resize":"fit"},"medium":{"h":349,"w":1200,"resize":"fit"},"small":{"h":198,"w":680,"resize":"fit"},"thumb":{"h":150,"w":150,"resize":"crop"}},"original_info":{"height":732,"width":2517,"focus_rects":[{"x":920,"y":0,"w":1307,"h":732},{"x":1207,"y":0,"w":732,"h":732},{"x":1252,"y":0,"w":642,"h":732},{"x":1390,"y":0,"w":366,"h":732},{"x":0,"y":0,"w":2517,"h":732}]},"allow_download_status":{"allow_download":true},"media_results":{"result":{"media_key":"3_1987955274003394560"}}}]},"favorited":true,"lang":"en","possibly_sensitive":false,"possibly_sensitive_editable":true,"quoted_status_id_str":"1984668282507706462","quoted_status_permalink":{"url":"https://t.co/ibNMNzJ6vs","expanded":"https://twitter.com/aidvgg/status/1984668282507706462","display":"x.com/aidvgg/status/ā¦"},"retweeted":true,"fact_check":null,"id":"1987955316806627811","view_count":478,"bookmark_count":1,"created_at":1762800456000,"favorite_count":3,"quote_count":1,"reply_count":1,"retweet_count":1,"user_id_str":"1980522019964772352","conversation_id_str":"1987955316806627811","full_text":"day 3-4: building the brainās government\n\nthe goal isn't \"an ai that automates work\"\n\nit's \"an ai that governs how work gets done\"\n\nthat requires 3 hard things most skip:\n\n- remembering every decision\n- evaluating them under explicit rules\n- learning which rules actually worked\n\nso i built the governance loop.\n\nit starts simple:\n\n1. every event inside the org is logged\n\n2. context is assembled: what happened, why it happened, and under what conditions.\n\n3. the decision engine evaluates it against policy\n\n4. the outcome tracker measures the real-world result\n\n5. the learning loop updates policy stats\n\n6. if it finds a better pattern, it proposes a new rule\n\nevery policy is versioned, hashed, and auditable\n\nevery decision cites the exact constitution article it followed\n\nnothing runs without traceability\n\nwhen it learns that a variant consistently outperforms another,\n\nit doesnāt self-promote - it proposes\n\nhumans still govern the governors\n\nover time, the system becomes the institutional memory of the company\n\na living constitution that adapts through evidence, not opinions\n\ngovernance is the only way to scale ai safely\n\nnot through prompts, but through constitutions\n\nthis isnāt an ai assistant\n\nitās the start of an ai organism","in_reply_to_user_id_str":null,"in_reply_to_status_id_str":null,"is_quote_status":1,"is_ai":null,"ai_score":null},{"bookmarked":false,"display_text_range":[11,289],"entities":{"hashtags":[],"symbols":[],"timestamps":[],"urls":[],"user_mentions":[{"id_str":"1895398810299318272","name":"4nzn","screen_name":"paoloanzn","indices":[0,10]}]},"favorited":false,"in_reply_to_screen_name":"paoloanzn","lang":"en","retweeted":false,"fact_check":null,"id":"1987951032195051911","view_count":50,"bookmark_count":0,"created_at":1762799435000,"favorite_count":1,"quote_count":0,"reply_count":0,"retweet_count":0,"user_id_str":"1980522019964772352","conversation_id_str":"1987931471118823700","full_text":"hell yeah, i was architecting the memory of my constituion engine system\n\nyou answered my questions i didn't even ask yetšÆ\n\ni've come up with 1 more approach to memory management. it's not specifically for interacting with users, but rather for decision making.\n\nwill hit you up with it soon.","in_reply_to_user_id_str":"1895398810299318272","in_reply_to_status_id_str":"1987931471118823700","is_quote_status":0,"is_ai":null,"ai_score":null}]},{"label":"2025-11-12","value":2,"startTime":1762819200000,"endTime":1762905600000,"tweets":[{"bookmarked":false,"display_text_range":[0,275],"entities":{"hashtags":[],"media":[{"display_url":"pic.x.com/zfICwkSIpo","expanded_url":"https://x.com/aidvgg/status/1988301591271669876/photo/1","id_str":"1988301404683849728","indices":[276,299],"media_key":"3_1988301404683849728","media_url_https":"https://pbs.twimg.com/media/G5fdl9SXUAADBPx.png","type":"photo","url":"https://t.co/zfICwkSIpo","ext_media_availability":{"status":"Available"},"features":{"large":{"faces":[]},"medium":{"faces":[]},"small":{"faces":[]},"orig":{"faces":[]}},"sizes":{"large":{"h":614,"w":2048,"resize":"fit"},"medium":{"h":360,"w":1200,"resize":"fit"},"small":{"h":204,"w":680,"resize":"fit"},"thumb":{"h":150,"w":150,"resize":"crop"}},"original_info":{"height":732,"width":2443,"focus_rects":[{"x":18,"y":0,"w":1307,"h":732},{"x":305,"y":0,"w":732,"h":732},{"x":350,"y":0,"w":642,"h":732},{"x":488,"y":0,"w":366,"h":732},{"x":0,"y":0,"w":2443,"h":732}]},"allow_download_status":{"allow_download":true},"media_results":{"result":{"media_key":"3_1988301404683849728"}}}],"symbols":[],"timestamps":[],"urls":[],"user_mentions":[]},"extended_entities":{"media":[{"display_url":"pic.x.com/zfICwkSIpo","expanded_url":"https://x.com/aidvgg/status/1988301591271669876/photo/1","id_str":"1988301404683849728","indices":[276,299],"media_key":"3_1988301404683849728","media_url_https":"https://pbs.twimg.com/media/G5fdl9SXUAADBPx.png","type":"photo","url":"https://t.co/zfICwkSIpo","ext_media_availability":{"status":"Available"},"features":{"large":{"faces":[]},"medium":{"faces":[]},"small":{"faces":[]},"orig":{"faces":[]}},"sizes":{"large":{"h":614,"w":2048,"resize":"fit"},"medium":{"h":360,"w":1200,"resize":"fit"},"small":{"h":204,"w":680,"resize":"fit"},"thumb":{"h":150,"w":150,"resize":"crop"}},"original_info":{"height":732,"width":2443,"focus_rects":[{"x":18,"y":0,"w":1307,"h":732},{"x":305,"y":0,"w":732,"h":732},{"x":350,"y":0,"w":642,"h":732},{"x":488,"y":0,"w":366,"h":732},{"x":0,"y":0,"w":2443,"h":732}]},"allow_download_status":{"allow_download":true},"media_results":{"result":{"media_key":"3_1988301404683849728"}}}]},"favorited":true,"lang":"en","possibly_sensitive":false,"possibly_sensitive_editable":true,"quoted_status_id_str":"1987955316806627811","quoted_status_permalink":{"url":"https://t.co/wsehw27XOK","expanded":"https://twitter.com/aidvgg/status/1987955316806627811","display":"x.com/aidvgg/status/ā¦"},"retweeted":true,"fact_check":null,"id":"1988301591271669876","view_count":280,"bookmark_count":2,"created_at":1762883014000,"favorite_count":3,"quote_count":0,"reply_count":2,"retweet_count":1,"user_id_str":"1980522019964772352","conversation_id_str":"1988301591271669876","full_text":"day 5: first policies executed\n\nthe system finally made its own decisions - under a real constitution\n\nno prompts, no manual logic, just:\n\npolicy ā decision ā outcome ā feedback\n\neach decision:\n\n- cites which policy version it followed\n- logs reasoning hash-linked to the one before it\n- tracks the outcome when ground truth arrives\n\nwhen outcomes come in, the learning module updates the policyās confidence.\n\npush strong patterns, remove weak ones\n\nai didnāt just predict\n\nit governed.\n\nthatās the point of gpt-gov.\n\nnot faster output, but consistent reasoning under evolving law.\n\nnext step: scorecards + variant selection","in_reply_to_user_id_str":null,"in_reply_to_status_id_str":null,"is_quote_status":1,"is_ai":null,"ai_score":null},{"bookmarked":false,"display_text_range":[11,91],"entities":{"hashtags":[],"symbols":[],"timestamps":[],"urls":[],"user_mentions":[{"id_str":"1895398810299318272","name":"4nzn","screen_name":"paoloanzn","indices":[0,10]}]},"favorited":false,"in_reply_to_screen_name":"paoloanzn","lang":"en","retweeted":false,"fact_check":null,"id":"1988299908399722728","view_count":73,"bookmark_count":0,"created_at":1762882613000,"favorite_count":1,"quote_count":0,"reply_count":1,"retweet_count":0,"user_id_str":"1980522019964772352","conversation_id_str":"1988289697815351751","full_text":"@paoloanzn you're an inspiration bro, and a great teacher.\n\nhappy to be part of the familyš¤","in_reply_to_user_id_str":"1895398810299318272","in_reply_to_status_id_str":"1988289697815351751","is_quote_status":0,"is_ai":null,"ai_score":null},{"bookmarked":false,"display_text_range":[11,42],"entities":{"hashtags":[],"symbols":[],"timestamps":[],"urls":[],"user_mentions":[{"id_str":"1895398810299318272","name":"4nzn","screen_name":"paoloanzn","indices":[0,10]}]},"favorited":false,"in_reply_to_screen_name":"paoloanzn","lang":"en","retweeted":false,"fact_check":null,"id":"1988302949270123000","view_count":21,"bookmark_count":0,"created_at":1762883338000,"favorite_count":1,"quote_count":0,"reply_count":1,"retweet_count":0,"user_id_str":"1980522019964772352","conversation_id_str":"1988279652214075728","full_text":"@paoloanzn bro is on a generational ai run","in_reply_to_user_id_str":"1895398810299318272","in_reply_to_status_id_str":"1988279652214075728","is_quote_status":0,"is_ai":null,"ai_score":null},{"bookmarked":false,"display_text_range":[12,25],"entities":{"hashtags":[],"symbols":[],"timestamps":[],"urls":[],"user_mentions":[{"id_str":"1754147306687852544","name":"Ata","screen_name":"theatashka","indices":[0,11]}]},"favorited":false,"in_reply_to_screen_name":"theatashka","lang":"en","retweeted":false,"fact_check":null,"id":"1988182082838003823","view_count":6,"bookmark_count":0,"created_at":1762854521000,"favorite_count":1,"quote_count":0,"reply_count":0,"retweet_count":0,"user_id_str":"1980522019964772352","conversation_id_str":"1987955316806627811","full_text":"@theatashka thank you bro","in_reply_to_user_id_str":"1754147306687852544","in_reply_to_status_id_str":"1988176972283838615","is_quote_status":0,"is_ai":null,"ai_score":null}]},{"label":"2025-11-13","value":0,"startTime":1762905600000,"endTime":1762992000000,"tweets":[{"bookmarked":false,"display_text_range":[12,70],"entities":{"hashtags":[],"symbols":[],"timestamps":[],"urls":[],"user_mentions":[{"id_str":"1754147306687852544","name":"Ata","screen_name":"theatashka","indices":[0,11]}]},"favorited":false,"in_reply_to_screen_name":"theatashka","lang":"en","retweeted":false,"fact_check":null,"id":"1988658528740114529","view_count":127,"bookmark_count":0,"created_at":1762968115000,"favorite_count":1,"quote_count":0,"reply_count":1,"retweet_count":0,"user_id_str":"1980522019964772352","conversation_id_str":"1988638174982053958","full_text":"@theatashka best design iāve seen today. you leveled up bro, good job.","in_reply_to_user_id_str":"1754147306687852544","in_reply_to_status_id_str":"1988638174982053958","is_quote_status":0,"is_ai":null,"ai_score":null},{"bookmarked":false,"display_text_range":[10,19],"entities":{"hashtags":[],"symbols":[],"timestamps":[],"urls":[],"user_mentions":[{"id_str":"1971249076411985920","name":"Kemal","screen_name":"ai_kemal","indices":[0,9]}]},"favorited":false,"in_reply_to_screen_name":"ai_kemal","lang":"tl","retweeted":false,"fact_check":null,"id":"1988553532887154997","view_count":14,"bookmark_count":0,"created_at":1762943082000,"favorite_count":0,"quote_count":0,"reply_count":0,"retweet_count":0,"user_id_str":"1980522019964772352","conversation_id_str":"1984668282507706462","full_text":"@ai_kemal haha true","in_reply_to_user_id_str":"1971249076411985920","in_reply_to_status_id_str":"1988544227903439192","is_quote_status":0,"is_ai":null,"ai_score":null}]},{"label":"2025-11-14","value":0,"startTime":1762992000000,"endTime":1763078400000,"tweets":[{"bookmarked":false,"display_text_range":[0,280],"entities":{"hashtags":[],"media":[{"display_url":"pic.x.com/aE2gev4kxm","expanded_url":"https://x.com/aidvgg/status/1989057807232999732/photo/1","id_str":"1989057773481394176","indices":[281,304],"media_key":"3_1989057773481394176","media_url_https":"https://pbs.twimg.com/media/G5qNgaoWgAAKKSI.jpg","type":"photo","url":"https://t.co/aE2gev4kxm","ext_media_availability":{"status":"Available"},"features":{"large":{"faces":[]},"medium":{"faces":[]},"small":{"faces":[]},"orig":{"faces":[]}},"sizes":{"large":{"h":590,"w":2048,"resize":"fit"},"medium":{"h":345,"w":1200,"resize":"fit"},"small":{"h":196,"w":680,"resize":"fit"},"thumb":{"h":150,"w":150,"resize":"crop"}},"original_info":{"height":732,"width":2543,"focus_rects":[{"x":1236,"y":0,"w":1307,"h":732},{"x":1811,"y":0,"w":732,"h":732},{"x":1901,"y":0,"w":642,"h":732},{"x":2042,"y":0,"w":366,"h":732},{"x":0,"y":0,"w":2543,"h":732}]},"allow_download_status":{"allow_download":true},"media_results":{"result":{"media_key":"3_1989057773481394176"}}}],"symbols":[],"timestamps":[],"urls":[],"user_mentions":[]},"extended_entities":{"media":[{"display_url":"pic.x.com/aE2gev4kxm","expanded_url":"https://x.com/aidvgg/status/1989057807232999732/photo/1","id_str":"1989057773481394176","indices":[281,304],"media_key":"3_1989057773481394176","media_url_https":"https://pbs.twimg.com/media/G5qNgaoWgAAKKSI.jpg","type":"photo","url":"https://t.co/aE2gev4kxm","ext_media_availability":{"status":"Available"},"features":{"large":{"faces":[]},"medium":{"faces":[]},"small":{"faces":[]},"orig":{"faces":[]}},"sizes":{"large":{"h":590,"w":2048,"resize":"fit"},"medium":{"h":345,"w":1200,"resize":"fit"},"small":{"h":196,"w":680,"resize":"fit"},"thumb":{"h":150,"w":150,"resize":"crop"}},"original_info":{"height":732,"width":2543,"focus_rects":[{"x":1236,"y":0,"w":1307,"h":732},{"x":1811,"y":0,"w":732,"h":732},{"x":1901,"y":0,"w":642,"h":732},{"x":2042,"y":0,"w":366,"h":732},{"x":0,"y":0,"w":2543,"h":732}]},"allow_download_status":{"allow_download":true},"media_results":{"result":{"media_key":"3_1989057773481394176"}}}]},"favorited":true,"lang":"en","possibly_sensitive":false,"possibly_sensitive_editable":true,"retweeted":false,"fact_check":null,"id":"1989057807232999732","view_count":116,"bookmark_count":0,"created_at":1763063310000,"favorite_count":2,"quote_count":0,"reply_count":0,"retweet_count":0,"user_id_str":"1980522019964772352","conversation_id_str":"1989057807232999732","full_text":"day 6: the system started judging itself\n\npolicies now compete\n\neach one runs live decisions, collects outcomes, and feeds into a scorecard\n\nthe scorecard tracks how each policy variant performs\n\nprecision, win rate, margin, latency\n\nthe router doesnāt just pick at random anymore\n\nit allocates traffic dynamically using bandit logic\n\nbad policies fade out\n\nstrong ones gain exposure\n\nall under the same constitution\n\nthe governance loop now has selection pressure -\na real evolutionary layer\n\nthis is how ai law learns to improve itself","in_reply_to_user_id_str":null,"in_reply_to_status_id_str":null,"is_quote_status":0,"is_ai":null,"ai_score":null},{"bookmarked":false,"display_text_range":[11,84],"entities":{"hashtags":[],"symbols":[],"timestamps":[],"urls":[],"user_mentions":[{"id_str":"1895398810299318272","name":"4nzn","screen_name":"paoloanzn","indices":[0,10]}]},"favorited":false,"in_reply_to_screen_name":"paoloanzn","lang":"en","retweeted":false,"fact_check":null,"id":"1989049105830772972","view_count":39,"bookmark_count":0,"created_at":1763061236000,"favorite_count":1,"quote_count":0,"reply_count":0,"retweet_count":0,"user_id_str":"1980522019964772352","conversation_id_str":"1989037562120523973","full_text":"@paoloanzn damn, now i gotta mimic this in my own way.\n\ni will have questions bro...","in_reply_to_user_id_str":"1895398810299318272","in_reply_to_status_id_str":"1989037562120523973","is_quote_status":0,"is_ai":null,"ai_score":null}]},{"label":"2025-11-15","value":1,"startTime":1763078400000,"endTime":1763164800000,"tweets":[{"bookmarked":false,"display_text_range":[0,279],"entities":{"hashtags":[],"symbols":[],"timestamps":[],"urls":[],"user_mentions":[]},"favorited":true,"lang":"en","quoted_status_id_str":"1989015833709015078","quoted_status_permalink":{"url":"https://t.co/mRVqrWwSOj","expanded":"https://twitter.com/paoloanzn/status/1989015833709015078","display":"x.com/paoloanzn/statā¦"},"retweeted":false,"fact_check":null,"id":"1989420216053305697","view_count":35,"bookmark_count":0,"created_at":1763149715000,"favorite_count":1,"quote_count":0,"reply_count":0,"retweet_count":0,"user_id_str":"1980522019964772352","conversation_id_str":"1989420216053305697","full_text":"most people in the comments have never built and deployed any complex agent system\n\nyou're misunderstanding whatās being built here.\n\nthis isnāt about discord bots, \"chat prompts\", or ai devs who write bug-free code.\n\nit's an infrastructure layer.\n\na system that uses anthropicās agent sdk to deploy and coordinate ai agents across environments like discord.\n\nthat means you can spin up specialized agents instantly, orchestrate their interactions, and scale that behavior the same way you'd scale any other backend process.\n\nitās not hype or \"AI roleplay.\"\n\nitās a framework for agentic systems that can plug into real workflows.\n\nmark my words: this is the future of orchestrating ai-powered agents","in_reply_to_user_id_str":null,"in_reply_to_status_id_str":null,"is_quote_status":1,"is_ai":null,"ai_score":null},{"bookmarked":false,"display_text_range":[0,22],"entities":{"hashtags":[],"media":[{"display_url":"pic.x.com/ntqaBz0Ty0","expanded_url":"https://x.com/aidvgg/status/1989467175049138527/photo/1","id_str":"1989467068089982976","indices":[23,46],"media_key":"3_1989467068089982976","media_url_https":"https://pbs.twimg.com/media/G5wBwf3XYAAuUY0.jpg","type":"photo","url":"https://t.co/ntqaBz0Ty0","ext_media_availability":{"status":"Available"},"features":{"large":{"faces":[]},"medium":{"faces":[]},"small":{"faces":[]},"orig":{"faces":[]}},"sizes":{"large":{"h":972,"w":1525,"resize":"fit"},"medium":{"h":765,"w":1200,"resize":"fit"},"small":{"h":433,"w":680,"resize":"fit"},"thumb":{"h":150,"w":150,"resize":"crop"}},"original_info":{"height":972,"width":1525,"focus_rects":[{"x":0,"y":0,"w":1525,"h":854},{"x":0,"y":0,"w":972,"h":972},{"x":0,"y":0,"w":853,"h":972},{"x":0,"y":0,"w":486,"h":972},{"x":0,"y":0,"w":1525,"h":972}]},"allow_download_status":{"allow_download":true},"media_results":{"result":{"media_key":"3_1989467068089982976"}}}],"symbols":[],"timestamps":[],"urls":[],"user_mentions":[]},"extended_entities":{"media":[{"display_url":"pic.x.com/ntqaBz0Ty0","expanded_url":"https://x.com/aidvgg/status/1989467175049138527/photo/1","id_str":"1989467068089982976","indices":[23,46],"media_key":"3_1989467068089982976","media_url_https":"https://pbs.twimg.com/media/G5wBwf3XYAAuUY0.jpg","type":"photo","url":"https://t.co/ntqaBz0Ty0","ext_media_availability":{"status":"Available"},"features":{"large":{"faces":[]},"medium":{"faces":[]},"small":{"faces":[]},"orig":{"faces":[]}},"sizes":{"large":{"h":972,"w":1525,"resize":"fit"},"medium":{"h":765,"w":1200,"resize":"fit"},"small":{"h":433,"w":680,"resize":"fit"},"thumb":{"h":150,"w":150,"resize":"crop"}},"original_info":{"height":972,"width":1525,"focus_rects":[{"x":0,"y":0,"w":1525,"h":854},{"x":0,"y":0,"w":972,"h":972},{"x":0,"y":0,"w":853,"h":972},{"x":0,"y":0,"w":486,"h":972},{"x":0,"y":0,"w":1525,"h":972}]},"allow_download_status":{"allow_download":true},"media_results":{"result":{"media_key":"3_1989467068089982976"}}}]},"favorited":true,"lang":"en","possibly_sensitive":false,"possibly_sensitive_editable":true,"quoted_status_id_str":"1989015833709015078","quoted_status_permalink":{"url":"https://t.co/mRVqrWxqDR","expanded":"https://twitter.com/paoloanzn/status/1989015833709015078","display":"x.com/paoloanzn/statā¦"},"retweeted":true,"fact_check":null,"id":"1989467175049138527","view_count":3466,"bookmark_count":1,"created_at":1763160911000,"favorite_count":6,"quote_count":1,"reply_count":1,"retweet_count":1,"user_id_str":"1980522019964772352","conversation_id_str":"1989467175049138527","full_text":"learning from the best https://t.co/ntqaBz0Ty0","in_reply_to_user_id_str":null,"in_reply_to_status_id_str":null,"is_quote_status":1,"is_ai":null,"ai_score":null},{"bookmarked":false,"display_text_range":[24,135],"entities":{"hashtags":[],"symbols":[],"timestamps":[],"urls":[],"user_mentions":[{"id_str":"1969565318780764165","name":"Vitaly Paskov","screen_name":"VPStrategic","indices":[0,12]},{"id_str":"1895398810299318272","name":"4nzn","screen_name":"paoloanzn","indices":[13,23]},{"id_str":"1969565318780764165","name":"Vitaly Paskov","screen_name":"VPStrategic","indices":[24,36]}]},"favorited":false,"in_reply_to_screen_name":"VPStrategic","lang":"en","retweeted":false,"fact_check":null,"id":"1989415631029244125","view_count":11,"bookmark_count":0,"created_at":1763148622000,"favorite_count":1,"quote_count":0,"reply_count":1,"retweet_count":0,"user_id_str":"1980522019964772352","conversation_id_str":"1989015833709015078","full_text":"@VPStrategic @paoloanzn @VPStrategic he didn't even reply to you because you're talking a bunch nonsense. you need to touch some grass.","in_reply_to_user_id_str":"1969565318780764165","in_reply_to_status_id_str":"1989349579561775213","is_quote_status":0,"is_ai":null,"ai_score":null},{"bookmarked":false,"display_text_range":[11,37],"entities":{"hashtags":[],"symbols":[],"timestamps":[],"urls":[],"user_mentions":[{"id_str":"1895398810299318272","name":"4nzn","screen_name":"paoloanzn","indices":[0,10]}]},"favorited":false,"in_reply_to_screen_name":"paoloanzn","lang":"en","retweeted":false,"fact_check":null,"id":"1989467904941891981","view_count":19,"bookmark_count":0,"created_at":1763161085000,"favorite_count":1,"quote_count":0,"reply_count":0,"retweet_count":0,"user_id_str":"1980522019964772352","conversation_id_str":"1989467175049138527","full_text":"@paoloanzn had no choice but to do it","in_reply_to_user_id_str":"1895398810299318272","in_reply_to_status_id_str":"1989467292594573516","is_quote_status":0,"is_ai":null,"ai_score":null},{"bookmarked":false,"display_text_range":[11,16],"entities":{"hashtags":[],"symbols":[],"timestamps":[],"urls":[],"user_mentions":[{"id_str":"1895398810299318272","name":"4nzn","screen_name":"paoloanzn","indices":[0,10]}]},"favorited":false,"in_reply_to_screen_name":"paoloanzn","lang":"en","retweeted":false,"fact_check":null,"id":"1989469744689189367","view_count":51,"bookmark_count":0,"created_at":1763161524000,"favorite_count":0,"quote_count":0,"reply_count":0,"retweet_count":0,"user_id_str":"1980522019964772352","conversation_id_str":"1989468211298144509","full_text":"@paoloanzn goatš¤","in_reply_to_user_id_str":"1895398810299318272","in_reply_to_status_id_str":"1989468211298144509","is_quote_status":0,"is_ai":null,"ai_score":null}]},{"label":"2025-11-16","value":0,"startTime":1763164800000,"endTime":1763251200000,"tweets":[{"bookmarked":false,"display_text_range":[12,33],"entities":{"hashtags":[],"symbols":[],"timestamps":[],"urls":[],"user_mentions":[{"id_str":"1754147306687852544","name":"Ata","screen_name":"theatashka","indices":[0,11]}]},"favorited":false,"in_reply_to_screen_name":"theatashka","lang":"en","retweeted":false,"fact_check":null,"id":"1989734279358693475","view_count":72,"bookmark_count":0,"created_at":1763224594000,"favorite_count":0,"quote_count":0,"reply_count":0,"retweet_count":0,"user_id_str":"1980522019964772352","conversation_id_str":"1989717607767818438","full_text":"@theatashka favorite for a reason","in_reply_to_user_id_str":"1754147306687852544","in_reply_to_status_id_str":"1989717607767818438","is_quote_status":0,"is_ai":null,"ai_score":null}]},{"label":"2025-11-17","value":3,"startTime":1763251200000,"endTime":1763337600000,"tweets":[{"bookmarked":false,"display_text_range":[0,279],"entities":{"hashtags":[],"symbols":[],"timestamps":[],"urls":[],"user_mentions":[]},"favorited":true,"lang":"en","retweeted":true,"fact_check":null,"id":"1990002854233337925","view_count":193,"bookmark_count":0,"created_at":1763288627000,"favorite_count":3,"quote_count":0,"reply_count":2,"retweet_count":1,"user_id_str":"1980522019964772352","conversation_id_str":"1990002854233337925","full_text":"80% of ai agent implementations fail within 6 months\n\ncompanies are spending millions on systems that never reach production\n\nand here's the thing nobody talks about:\n\nthe problem isn't the technology\n\nthe problem is nobody knows how to build these systems properly\n\neveryone can make a chatbot demo that works in controlled environments\n\nalmost nobody can build an agent system that works reliably with real users, real data, and real consequences\n\nthe gap between prototype and production is where projects die\n\nand that gap is pure architecture and systems thinking\n\nif you can bridge that gap, you're not competing with everyone\n\nyou're competing with the tiny fraction of people who actually know what they're doing","in_reply_to_user_id_str":null,"in_reply_to_status_id_str":null,"is_quote_status":0,"is_ai":null,"ai_score":null},{"bookmarked":false,"display_text_range":[0,278],"entities":{"hashtags":[],"media":[{"display_url":"pic.x.com/xur3S4i9Hr","expanded_url":"https://x.com/aidvgg/status/1990083139603939357/video/1","id_str":"1990083054270898176","indices":[279,302],"media_key":"13_1990083054270898176","media_url_https":"https://pbs.twimg.com/amplify_video_thumb/1990083054270898176/img/YlIJU2gho-vyLUIH.jpg","type":"video","url":"https://t.co/xur3S4i9Hr","additional_media_info":{"monetizable":false},"ext_media_availability":{"status":"Available"},"sizes":{"large":{"h":1040,"w":1920,"resize":"fit"},"medium":{"h":650,"w":1200,"resize":"fit"},"small":{"h":368,"w":680,"resize":"fit"},"thumb":{"h":150,"w":150,"resize":"crop"}},"original_info":{"height":1040,"width":1920,"focus_rects":[]},"allow_download_status":{"allow_download":true},"video_info":{"aspect_ratio":[24,13],"duration_millis":35066,"variants":[{"content_type":"application/x-mpegURL","url":"https://video.twimg.com/amplify_video/1990083054270898176/pl/qcOk9UcVCCzsm7Di.m3u8?tag=21"},{"bitrate":256000,"content_type":"video/mp4","url":"https://video.twimg.com/amplify_video/1990083054270898176/vid/avc1/498x270/Bahyx01PDQauOGAK.mp4?tag=21"},{"bitrate":832000,"content_type":"video/mp4","url":"https://video.twimg.com/amplify_video/1990083054270898176/vid/avc1/664x360/t0YRdumfZIGcCRh5.mp4?tag=21"},{"bitrate":2176000,"content_type":"video/mp4","url":"https://video.twimg.com/amplify_video/1990083054270898176/vid/avc1/1328x720/J-ApTFzs-F-PG798.mp4?tag=21"},{"bitrate":10368000,"content_type":"video/mp4","url":"https://video.twimg.com/amplify_video/1990083054270898176/vid/avc1/1920x1040/jJ69t-BA0SPvi75N.mp4?tag=21"}]},"media_results":{"result":{"media_key":"13_1990083054270898176"}}}],"symbols":[],"timestamps":[],"urls":[{"display_url":"x.com/aidvgg/status/ā¦","expanded_url":"https://x.com/aidvgg/status/1989467175049138527?s=20","url":"https://t.co/wYiEVPugzY","indices":[628,651]}],"user_mentions":[]},"extended_entities":{"media":[{"display_url":"pic.x.com/xur3S4i9Hr","expanded_url":"https://x.com/aidvgg/status/1990083139603939357/video/1","id_str":"1990083054270898176","indices":[279,302],"media_key":"13_1990083054270898176","media_url_https":"https://pbs.twimg.com/amplify_video_thumb/1990083054270898176/img/YlIJU2gho-vyLUIH.jpg","type":"video","url":"https://t.co/xur3S4i9Hr","additional_media_info":{"monetizable":false},"ext_media_availability":{"status":"Available"},"sizes":{"large":{"h":1040,"w":1920,"resize":"fit"},"medium":{"h":650,"w":1200,"resize":"fit"},"small":{"h":368,"w":680,"resize":"fit"},"thumb":{"h":150,"w":150,"resize":"crop"}},"original_info":{"height":1040,"width":1920,"focus_rects":[]},"allow_download_status":{"allow_download":true},"video_info":{"aspect_ratio":[24,13],"duration_millis":35066,"variants":[{"content_type":"application/x-mpegURL","url":"https://video.twimg.com/amplify_video/1990083054270898176/pl/qcOk9UcVCCzsm7Di.m3u8?tag=21"},{"bitrate":256000,"content_type":"video/mp4","url":"https://video.twimg.com/amplify_video/1990083054270898176/vid/avc1/498x270/Bahyx01PDQauOGAK.mp4?tag=21"},{"bitrate":832000,"content_type":"video/mp4","url":"https://video.twimg.com/amplify_video/1990083054270898176/vid/avc1/664x360/t0YRdumfZIGcCRh5.mp4?tag=21"},{"bitrate":2176000,"content_type":"video/mp4","url":"https://video.twimg.com/amplify_video/1990083054270898176/vid/avc1/1328x720/J-ApTFzs-F-PG798.mp4?tag=21"},{"bitrate":10368000,"content_type":"video/mp4","url":"https://video.twimg.com/amplify_video/1990083054270898176/vid/avc1/1920x1040/jJ69t-BA0SPvi75N.mp4?tag=21"}]},"media_results":{"result":{"media_key":"13_1990083054270898176"}}}]},"favorited":true,"lang":"en","possibly_sensitive":false,"possibly_sensitive_editable":true,"retweeted":false,"fact_check":null,"id":"1990083139603939357","view_count":1,"bookmark_count":0,"created_at":1763307769000,"favorite_count":1,"quote_count":0,"reply_count":0,"retweet_count":0,"user_id_str":"1980522019964772352","conversation_id_str":"1990083139603939357","full_text":"deployed a three-agent dev team that runs 24/7 for under $200/month in api costs\n\nnot a chatbot\n\nnot a demo\n\nactual production infrastructure\n\n- backend developer agent\n\n- devops specialist agent\n\n- frontend engineer agent\n\neach gets isolated container environment\n\neach has its own workspace\n\nthey communicate through discord like real employees\n\nthey write code, review each other's work, deploy infrastructure\n\ncomplete transparency\n\nhumans see everything\n\nthis replaces $180k/year in salary costs\n\np.s. this can be any agent, not only coding ones.\n\nif you want this infrastructure set up for your business,\n\nshoot me a dm.\n\nhttps://t.co/wYiEVPugzY","in_reply_to_user_id_str":null,"in_reply_to_status_id_str":null,"is_quote_status":0,"is_ai":null,"ai_score":null},{"bookmarked":false,"display_text_range":[0,278],"entities":{"hashtags":[],"media":[{"display_url":"pic.x.com/KAtAbAvvyd","expanded_url":"https://x.com/aidvgg/status/1990083841709559998/video/1","id_str":"1990083452436193280","indices":[279,302],"media_key":"13_1990083452436193280","media_url_https":"https://pbs.twimg.com/amplify_video_thumb/1990083452436193280/img/AvQ_zpGIUIiOgDGf.jpg","type":"video","url":"https://t.co/KAtAbAvvyd","additional_media_info":{"monetizable":false},"ext_media_availability":{"status":"Available"},"sizes":{"large":{"h":1040,"w":1920,"resize":"fit"},"medium":{"h":650,"w":1200,"resize":"fit"},"small":{"h":368,"w":680,"resize":"fit"},"thumb":{"h":150,"w":150,"resize":"crop"}},"original_info":{"height":1040,"width":1920,"focus_rects":[]},"allow_download_status":{"allow_download":true},"video_info":{"aspect_ratio":[24,13],"duration_millis":35066,"variants":[{"content_type":"application/x-mpegURL","url":"https://video.twimg.com/amplify_video/1990083452436193280/pl/uKOX7o-exFHK4dIh.m3u8?tag=21"},{"bitrate":256000,"content_type":"video/mp4","url":"https://video.twimg.com/amplify_video/1990083452436193280/vid/avc1/498x270/xX4_e4nZZYTDbXcm.mp4?tag=21"},{"bitrate":832000,"content_type":"video/mp4","url":"https://video.twimg.com/amplify_video/1990083452436193280/vid/avc1/664x360/wYYA3noId5VkLAM-.mp4?tag=21"},{"bitrate":2176000,"content_type":"video/mp4","url":"https://video.twimg.com/amplify_video/1990083452436193280/vid/avc1/1328x720/eBgP00wlRy4i-gFI.mp4?tag=21"},{"bitrate":10368000,"content_type":"video/mp4","url":"https://video.twimg.com/amplify_video/1990083452436193280/vid/avc1/1920x1040/Uz45f9Aj8eoSqoxs.mp4?tag=21"}]},"media_results":{"result":{"media_key":"13_1990083452436193280"}}}],"symbols":[],"timestamps":[],"urls":[],"user_mentions":[]},"extended_entities":{"media":[{"display_url":"pic.x.com/KAtAbAvvyd","expanded_url":"https://x.com/aidvgg/status/1990083841709559998/video/1","id_str":"1990083452436193280","indices":[279,302],"media_key":"13_1990083452436193280","media_url_https":"https://pbs.twimg.com/amplify_video_thumb/1990083452436193280/img/AvQ_zpGIUIiOgDGf.jpg","type":"video","url":"https://t.co/KAtAbAvvyd","additional_media_info":{"monetizable":false},"ext_media_availability":{"status":"Available"},"sizes":{"large":{"h":1040,"w":1920,"resize":"fit"},"medium":{"h":650,"w":1200,"resize":"fit"},"small":{"h":368,"w":680,"resize":"fit"},"thumb":{"h":150,"w":150,"resize":"crop"}},"original_info":{"height":1040,"width":1920,"focus_rects":[]},"allow_download_status":{"allow_download":true},"video_info":{"aspect_ratio":[24,13],"duration_millis":35066,"variants":[{"content_type":"application/x-mpegURL","url":"https://video.twimg.com/amplify_video/1990083452436193280/pl/uKOX7o-exFHK4dIh.m3u8?tag=21"},{"bitrate":256000,"content_type":"video/mp4","url":"https://video.twimg.com/amplify_video/1990083452436193280/vid/avc1/498x270/xX4_e4nZZYTDbXcm.mp4?tag=21"},{"bitrate":832000,"content_type":"video/mp4","url":"https://video.twimg.com/amplify_video/1990083452436193280/vid/avc1/664x360/wYYA3noId5VkLAM-.mp4?tag=21"},{"bitrate":2176000,"content_type":"video/mp4","url":"https://video.twimg.com/amplify_video/1990083452436193280/vid/avc1/1328x720/eBgP00wlRy4i-gFI.mp4?tag=21"},{"bitrate":10368000,"content_type":"video/mp4","url":"https://video.twimg.com/amplify_video/1990083452436193280/vid/avc1/1920x1040/Uz45f9Aj8eoSqoxs.mp4?tag=21"}]},"media_results":{"result":{"media_key":"13_1990083452436193280"}}}]},"favorited":true,"lang":"en","possibly_sensitive":false,"possibly_sensitive_editable":true,"retweeted":true,"fact_check":null,"id":"1990083841709559998","view_count":249,"bookmark_count":1,"created_at":1763307936000,"favorite_count":3,"quote_count":0,"reply_count":3,"retweet_count":1,"user_id_str":"1980522019964772352","conversation_id_str":"1990083841709559998","full_text":"deployed a three-agent dev team that runs 24/7 for under $200/month in api costs\n\nnot a chatbot\n\nnot a demo\n\nactual production infrastructure\n\n- backend developer agent\n\n- devops specialist agent\n\n- frontend engineer agent\n\neach gets isolated container environment\n\neach has its own workspace\n\nthey communicate through discord like real employees\n\nthey write code, review each other's work, deploy infrastructure\n\ncomplete transparency\n\nhumans see everything\n\nthis replaces $180k/year in salary costs\n\np.s. this can be done with any agent, not just a coding one\n\nif you want this implemented for you business,\n\nshoot me a dm.","in_reply_to_user_id_str":null,"in_reply_to_status_id_str":null,"is_quote_status":0,"is_ai":null,"ai_score":null},{"bookmarked":false,"display_text_range":[14,56],"entities":{"hashtags":[],"symbols":[],"timestamps":[],"urls":[],"user_mentions":[{"id_str":"1566851334283870210","name":"Marcel","screen_name":"marcelkargul","indices":[0,13]},{"id_str":"1754147306687852544","name":"Ata","screen_name":"theatashka","indices":[24,35]},{"id_str":"1231654587364519936","name":"Lynel","screen_name":"LynelSkroll","indices":[38,50]}]},"favorited":false,"in_reply_to_screen_name":"marcelkargul","lang":"en","quoted_status_id_str":"1942665979575636151","quoted_status_permalink":{"url":"https://t.co/MUnDg7GJHb","expanded":"https://twitter.com/theatashka/status/1942665979575636151","display":"x.com/theatashka/staā¦"},"retweeted":false,"fact_check":null,"id":"1990026132154941820","view_count":2008,"bookmark_count":2,"created_at":1763294177000,"favorite_count":7,"quote_count":0,"reply_count":2,"retweet_count":0,"user_id_str":"1980522019964772352","conversation_id_str":"1990015995604591086","full_text":"@marcelkargul The OG is @theatashka \n\n@LynelSkroll knows","in_reply_to_user_id_str":"1566851334283870210","in_reply_to_status_id_str":"1990015995604591086","is_quote_status":1,"is_ai":null,"ai_score":null},{"bookmarked":false,"display_text_range":[12,56],"entities":{"hashtags":[],"symbols":[],"timestamps":[],"urls":[],"user_mentions":[{"id_str":"1754147306687852544","name":"Ata","screen_name":"theatashka","indices":[0,11]}]},"favorited":false,"in_reply_to_screen_name":"theatashka","lang":"en","retweeted":false,"fact_check":null,"id":"1990005150631834050","view_count":11,"bookmark_count":0,"created_at":1763289175000,"favorite_count":1,"quote_count":0,"reply_count":0,"retweet_count":0,"user_id_str":"1980522019964772352","conversation_id_str":"1990002854233337925","full_text":"@theatashka thatās exactly what i specialize in bro haha","in_reply_to_user_id_str":"1754147306687852544","in_reply_to_status_id_str":"1990003341397803091","is_quote_status":0,"is_ai":null,"ai_score":null},{"bookmarked":false,"display_text_range":[39,63],"entities":{"hashtags":[],"symbols":[],"timestamps":[],"urls":[],"user_mentions":[{"id_str":"1566851334283870210","name":"Marcel","screen_name":"marcelkargul","indices":[0,13]},{"id_str":"1754147306687852544","name":"Ata","screen_name":"theatashka","indices":[14,25]},{"id_str":"1231654587364519936","name":"Lynel","screen_name":"LynelSkroll","indices":[26,38]}]},"favorited":false,"in_reply_to_screen_name":"marcelkargul","lang":"en","retweeted":false,"fact_check":null,"id":"1990047298462912778","view_count":285,"bookmark_count":0,"created_at":1763299223000,"favorite_count":4,"quote_count":0,"reply_count":1,"retweet_count":0,"user_id_str":"1980522019964772352","conversation_id_str":"1990015995604591086","full_text":"@marcelkargul @theatashka @LynelSkroll yes i can read thank you","in_reply_to_user_id_str":"1566851334283870210","in_reply_to_status_id_str":"1990032454254534747","is_quote_status":0,"is_ai":null,"ai_score":null},{"bookmarked":false,"display_text_range":[26,52],"entities":{"hashtags":[],"symbols":[],"timestamps":[],"urls":[],"user_mentions":[{"id_str":"1916831255074598912","name":"Jazz","screen_name":"MoJazeem","indices":[0,9]},{"id_str":"1754804404887437312","name":"Focal","screen_name":"focaldotdesign","indices":[10,25]}]},"favorited":false,"in_reply_to_screen_name":"MoJazeem","lang":"en","retweeted":false,"fact_check":null,"id":"1990046530909434168","view_count":24,"bookmark_count":0,"created_at":1763299040000,"favorite_count":2,"quote_count":0,"reply_count":0,"retweet_count":0,"user_id_str":"1980522019964772352","conversation_id_str":"1989991438768300307","full_text":"@MoJazeem @focaldotdesign can help you w/ the system","in_reply_to_user_id_str":"1916831255074598912","in_reply_to_status_id_str":"1989991438768300307","is_quote_status":0,"is_ai":null,"ai_score":null},{"bookmarked":false,"display_text_range":[17,30],"entities":{"hashtags":[],"symbols":[],"timestamps":[],"urls":[],"user_mentions":[{"id_str":"1870646718749892608","name":"Andrew Arthurs","screen_name":"InnovatorAndrew","indices":[0,16]}]},"favorited":false,"in_reply_to_screen_name":"InnovatorAndrew","lang":"en","retweeted":false,"fact_check":null,"id":"1990113372130439501","view_count":0,"bookmark_count":0,"created_at":1763314977000,"favorite_count":0,"quote_count":0,"reply_count":0,"retweet_count":0,"user_id_str":"1980522019964772352","conversation_id_str":"1990083841709559998","full_text":"@InnovatorAndrew in dms andrew","in_reply_to_user_id_str":"1870646718749892608","in_reply_to_status_id_str":"1990110950062432361","is_quote_status":0,"is_ai":null,"ai_score":null},{"bookmarked":false,"display_text_range":[10,56],"entities":{"hashtags":[],"symbols":[],"timestamps":[],"urls":[],"user_mentions":[{"id_str":"1971249076411985920","name":"Kemal","screen_name":"ai_kemal","indices":[0,9]}]},"favorited":false,"in_reply_to_screen_name":"ai_kemal","lang":"en","retweeted":false,"fact_check":null,"id":"1990083287637753877","view_count":2,"bookmark_count":0,"created_at":1763307804000,"favorite_count":0,"quote_count":0,"reply_count":0,"retweet_count":0,"user_id_str":"1980522019964772352","conversation_id_str":"1990002854233337925","full_text":"@ai_kemal same here bro..\n\nthey're all over the internet","in_reply_to_user_id_str":"1971249076411985920","in_reply_to_status_id_str":"1990083131274035639","is_quote_status":0,"is_ai":null,"ai_score":null}]},{"label":"2025-11-18","value":0,"startTime":1763337600000,"endTime":1763424000000,"tweets":[{"bookmarked":false,"display_text_range":[0,279],"entities":{"hashtags":[],"symbols":[],"timestamps":[],"urls":[],"user_mentions":[]},"favorited":true,"lang":"en","retweeted":true,"fact_check":null,"id":"1990417515625812067","view_count":49,"bookmark_count":0,"created_at":1763387490000,"favorite_count":2,"quote_count":0,"reply_count":0,"retweet_count":1,"user_id_str":"1980522019964772352","conversation_id_str":"1990417515625812067","full_text":"i spent years learning frameworks and chasing new javascript libraries\n\ncompletely wrong focus\n\nthe real skill that pays is understanding how systems fail and designing for that failure\n\nproduction-ready means:\n\n- works when models hallucinate\n\n- works when integrations break\n\n- works when users do unexpected things\n\n- works when data is garbage\n\nyour ai agent will encounter all of these\n\nif you haven't designed:\n\n- fallback mechanisms\n\n- error boundaries\n\n- human escalation paths\n\nfrom day one, you don't have a production system\n\nyou have an expensive prototype that will collapse under real-world conditions","in_reply_to_user_id_str":null,"in_reply_to_status_id_str":null,"is_quote_status":0,"is_ai":null,"ai_score":null}]},{"label":"2025-11-19","value":0,"startTime":1763424000000,"endTime":1763510400000,"tweets":[]},{"label":"2025-11-20","value":0,"startTime":1763510400000,"endTime":1763596800000,"tweets":[{"bookmarked":false,"display_text_range":[14,32],"entities":{"hashtags":[],"symbols":[],"timestamps":[],"urls":[],"user_mentions":[{"id_str":"1010623581305307136","name":"caleb","screen_name":"rungoogleads","indices":[0,13]}]},"favorited":false,"in_reply_to_screen_name":"rungoogleads","lang":"is","retweeted":false,"fact_check":null,"id":"1991070325979672589","view_count":41,"bookmark_count":0,"created_at":1763543132000,"favorite_count":2,"quote_count":0,"reply_count":0,"retweet_count":0,"user_id_str":"1980522019964772352","conversation_id_str":"1990810105189646833","full_text":"@rungoogleads skill issue broski","in_reply_to_user_id_str":"1010623581305307136","in_reply_to_status_id_str":"1990810105189646833","is_quote_status":0,"is_ai":null,"ai_score":null},{"bookmarked":false,"display_text_range":[6,61],"entities":{"hashtags":[],"symbols":[],"timestamps":[],"urls":[],"user_mentions":[{"id_str":"786375418685165568","name":"Theo - t3.gg","screen_name":"theo","indices":[0,5]}]},"favorited":false,"in_reply_to_screen_name":"theo","lang":"en","retweeted":false,"fact_check":null,"id":"1991109782724559087","view_count":146,"bookmark_count":0,"created_at":1763552539000,"favorite_count":2,"quote_count":0,"reply_count":0,"retweet_count":0,"user_id_str":"1980522019964772352","conversation_id_str":"1990934074433880213","full_text":"@theo respect is earned, theo.\n\nand you just lost it from me.","in_reply_to_user_id_str":"786375418685165568","in_reply_to_status_id_str":"1990934074433880213","is_quote_status":0,"is_ai":null,"ai_score":null},{"bookmarked":false,"display_text_range":[11,65],"entities":{"hashtags":[],"symbols":[],"timestamps":[],"urls":[],"user_mentions":[{"id_str":"1028788597455912961","name":"Tyler","screen_name":"tyler_agg","indices":[0,10]}]},"favorited":false,"in_reply_to_screen_name":"tyler_agg","lang":"en","retweeted":false,"fact_check":null,"id":"1991182491353289015","view_count":7,"bookmark_count":0,"created_at":1763569874000,"favorite_count":1,"quote_count":0,"reply_count":0,"retweet_count":0,"user_id_str":"1980522019964772352","conversation_id_str":"1991173507372503070","full_text":"@tyler_agg so true\n\nai is just a multiplier\n\nbut 0x100 is still 0","in_reply_to_user_id_str":"1028788597455912961","in_reply_to_status_id_str":"1991173507372503070","is_quote_status":0,"is_ai":null,"ai_score":null}]},{"label":"2025-11-21","value":0,"startTime":1763596800000,"endTime":1763683200000,"tweets":[]}],"nretweets":[{"label":"2025-10-22","value":1,"startTime":1761004800000,"endTime":1761091200000,"tweets":[{"bookmarked":false,"display_text_range":[0,209],"entities":{"hashtags":[],"symbols":[],"timestamps":[],"urls":[],"user_mentions":[]},"favorited":true,"lang":"en","retweeted":true,"fact_check":null,"id":"1980585301547577372","view_count":159,"bookmark_count":0,"created_at":1761043308000,"favorite_count":1,"quote_count":0,"reply_count":1,"retweet_count":1,"user_id_str":"1980522019964772352","conversation_id_str":"1980585301547577372","full_text":"i just sold an invoice generator for $500\n\nand it took me just 2 hours to make.\n\ngetting paid in 2025 is easy mode.\n\n\"oh but i don't have time\"\n\nyou for sure got 2 hours to learn the basics of n8n?\n\nhilarious.","in_reply_to_user_id_str":null,"in_reply_to_status_id_str":null,"is_quote_status":0,"is_ai":null,"ai_score":null},{"bookmarked":false,"display_text_range":[17,90],"entities":{"hashtags":[],"symbols":[],"timestamps":[],"urls":[],"user_mentions":[{"id_str":"1360265495363145730","name":"EP","screen_name":"apollonator3000","indices":[0,16]}]},"favorited":false,"in_reply_to_screen_name":"apollonator3000","lang":"en","retweeted":false,"fact_check":null,"id":"1980581190018244847","view_count":13,"bookmark_count":0,"created_at":1761042327000,"favorite_count":1,"quote_count":0,"reply_count":0,"retweet_count":0,"user_id_str":"1980522019964772352","conversation_id_str":"1980575724114419805","full_text":"@apollonator3000 loving everybody around you more than yourself, perhaps that's what it is","in_reply_to_user_id_str":"1360265495363145730","in_reply_to_status_id_str":"1980575724114419805","is_quote_status":0,"is_ai":null,"ai_score":null},{"bookmarked":false,"display_text_range":[12,54],"entities":{"hashtags":[],"symbols":[],"timestamps":[],"urls":[],"user_mentions":[{"id_str":"2375988555","name":"MAX","screen_name":"maxxmalist","indices":[0,11]}]},"favorited":false,"in_reply_to_screen_name":"maxxmalist","lang":"en","retweeted":false,"fact_check":null,"id":"1980583380497707173","view_count":0,"bookmark_count":0,"created_at":1761042850000,"favorite_count":0,"quote_count":0,"reply_count":0,"retweet_count":0,"user_id_str":"1980522019964772352","conversation_id_str":"1980305355071525153","full_text":"@maxxmalist if choose, choose the winning side, always","in_reply_to_user_id_str":"2375988555","in_reply_to_status_id_str":"1980305355071525153","is_quote_status":0,"is_ai":null,"ai_score":null},{"bookmarked":false,"display_text_range":[10,28],"entities":{"hashtags":[],"symbols":[],"timestamps":[],"urls":[],"user_mentions":[{"id_str":"1971249076411985920","name":"Kemal","screen_name":"ai_kemal","indices":[0,9]}]},"favorited":false,"in_reply_to_screen_name":"ai_kemal","lang":"en","retweeted":false,"fact_check":null,"id":"1980587991719637227","view_count":8,"bookmark_count":0,"created_at":1761043949000,"favorite_count":1,"quote_count":0,"reply_count":0,"retweet_count":0,"user_id_str":"1980522019964772352","conversation_id_str":"1980585301547577372","full_text":"@ai_kemal you know it haha š","in_reply_to_user_id_str":"1971249076411985920","in_reply_to_status_id_str":"1980587662458404892","is_quote_status":0,"is_ai":null,"ai_score":null},{"bookmarked":false,"display_text_range":[17,138],"entities":{"hashtags":[],"symbols":[],"timestamps":[],"urls":[],"user_mentions":[{"id_str":"1360265495363145730","name":"EP","screen_name":"apollonator3000","indices":[0,16]}]},"favorited":false,"in_reply_to_screen_name":"apollonator3000","lang":"en","retweeted":false,"fact_check":null,"id":"1980652039572238420","view_count":8,"bookmark_count":0,"created_at":1761059219000,"favorite_count":0,"quote_count":0,"reply_count":0,"retweet_count":0,"user_id_str":"1980522019964772352","conversation_id_str":"1980575724114419805","full_text":"@apollonator3000 itās an amazing correlation, that the level of income of a person depends on how much responsibility that person can bear","in_reply_to_user_id_str":"1360265495363145730","in_reply_to_status_id_str":"1980575724114419805","is_quote_status":0,"is_ai":null,"ai_score":null},{"bookmarked":false,"display_text_range":[9,31],"entities":{"hashtags":[],"symbols":[],"timestamps":[],"urls":[],"user_mentions":[{"id_str":"3033730635","name":"Machina","screen_name":"EXM7777","indices":[0,8]}]},"favorited":false,"in_reply_to_screen_name":"EXM7777","lang":"en","retweeted":false,"fact_check":null,"id":"1980588757893148700","view_count":4,"bookmark_count":0,"created_at":1761044132000,"favorite_count":0,"quote_count":0,"reply_count":0,"retweet_count":0,"user_id_str":"1980522019964772352","conversation_id_str":"1980378771841773598","full_text":"@EXM7777 awesome advice, thanks","in_reply_to_user_id_str":"3033730635","in_reply_to_status_id_str":"1980378771841773598","is_quote_status":0,"is_ai":null,"ai_score":null},{"bookmarked":false,"display_text_range":[17,82],"entities":{"hashtags":[],"symbols":[],"timestamps":[],"urls":[],"user_mentions":[{"id_str":"1360265495363145730","name":"EP","screen_name":"apollonator3000","indices":[0,16]}]},"favorited":false,"in_reply_to_screen_name":"apollonator3000","lang":"en","retweeted":false,"fact_check":null,"id":"1980693011798380957","view_count":31,"bookmark_count":0,"created_at":1761068988000,"favorite_count":0,"quote_count":0,"reply_count":0,"retweet_count":0,"user_id_str":"1980522019964772352","conversation_id_str":"1980692442623209539","full_text":"@apollonator3000 nice, this is the advice we need\n\nnot 'be consistent' guru advice","in_reply_to_user_id_str":"1360265495363145730","in_reply_to_status_id_str":"1980692442623209539","is_quote_status":0,"is_ai":null,"ai_score":null},{"bookmarked":false,"display_text_range":[14,167],"entities":{"hashtags":[],"symbols":[],"timestamps":[],"urls":[],"user_mentions":[{"id_str":"1734612308180271104","name":"Reece","screen_name":"reecethebrah","indices":[0,13]}]},"favorited":false,"in_reply_to_screen_name":"reecethebrah","lang":"en","retweeted":false,"fact_check":null,"id":"1980693765573488954","view_count":203,"bookmark_count":0,"created_at":1761069167000,"favorite_count":8,"quote_count":0,"reply_count":1,"retweet_count":0,"user_id_str":"1980522019964772352","conversation_id_str":"1980656164795810209","full_text":"@reecethebrah anything too radical is gay\n\nradical left is gay, so is radical right\n\nlooksmaxing is gay, being fat and rich is gay too.\n\nthe golden mean is always best","in_reply_to_user_id_str":"1734612308180271104","in_reply_to_status_id_str":"1980656164795810209","is_quote_status":0,"is_ai":null,"ai_score":null},{"bookmarked":false,"display_text_range":[11,47],"entities":{"hashtags":[],"symbols":[],"timestamps":[],"urls":[],"user_mentions":[{"id_str":"1895398810299318272","name":"4nzn","screen_name":"paoloanzn","indices":[0,10]}]},"favorited":false,"in_reply_to_screen_name":"paoloanzn","lang":"en","retweeted":false,"fact_check":null,"id":"1980678070488195543","view_count":29,"bookmark_count":0,"created_at":1761065425000,"favorite_count":1,"quote_count":0,"reply_count":1,"retweet_count":0,"user_id_str":"1980522019964772352","conversation_id_str":"1980673947197927931","full_text":"@paoloanzn crazy insight.\n\nwill implement this.","in_reply_to_user_id_str":"1895398810299318272","in_reply_to_status_id_str":"1980673947197927931","is_quote_status":0,"is_ai":null,"ai_score":null},{"bookmarked":false,"display_text_range":[11,79],"entities":{"hashtags":[],"symbols":[],"timestamps":[],"urls":[],"user_mentions":[{"id_str":"1895398810299318272","name":"4nzn","screen_name":"paoloanzn","indices":[0,10]}]},"favorited":false,"in_reply_to_screen_name":"paoloanzn","lang":"en","retweeted":false,"fact_check":null,"id":"1980692056059101261","view_count":18,"bookmark_count":0,"created_at":1761068760000,"favorite_count":1,"quote_count":0,"reply_count":0,"retweet_count":0,"user_id_str":"1980522019964772352","conversation_id_str":"1980687033665482923","full_text":"@paoloanzn your content always breaks the pattern bro\n\ni mean, at least for me.","in_reply_to_user_id_str":"1895398810299318272","in_reply_to_status_id_str":"1980687033665482923","is_quote_status":0,"is_ai":null,"ai_score":null},{"bookmarked":false,"display_text_range":[15,29],"entities":{"hashtags":[],"symbols":[],"timestamps":[],"urls":[],"user_mentions":[{"id_str":"1312654254","name":"Tom","screen_name":"tomcrawshaw01","indices":[0,14]}]},"favorited":false,"in_reply_to_screen_name":"tomcrawshaw01","lang":"en","retweeted":false,"fact_check":null,"id":"1980656270165344564","view_count":78,"bookmark_count":0,"created_at":1761060228000,"favorite_count":0,"quote_count":0,"reply_count":0,"retweet_count":0,"user_id_str":"1980522019964772352","conversation_id_str":"1980611928516096439","full_text":"@tomcrawshaw01 damnš„ OPERATOR","in_reply_to_user_id_str":"1312654254","in_reply_to_status_id_str":"1980611928516096439","is_quote_status":0,"is_ai":null,"ai_score":null}]},{"label":"2025-10-23","value":1,"startTime":1761091200000,"endTime":1761177600000,"tweets":[{"bookmarked":false,"display_text_range":[0,101],"entities":{"hashtags":[],"symbols":[],"timestamps":[],"urls":[],"user_mentions":[]},"favorited":true,"lang":"en","retweeted":true,"fact_check":null,"id":"1980908767131877581","view_count":135,"bookmark_count":0,"created_at":1761120428000,"favorite_count":1,"quote_count":0,"reply_count":0,"retweet_count":1,"user_id_str":"1980522019964772352","conversation_id_str":"1980908767131877581","full_text":"never use em dashes\n\nā it's is the fastest way to get accused of using ai\n\nespecially on social media","in_reply_to_user_id_str":null,"in_reply_to_status_id_str":null,"is_quote_status":0,"is_ai":null,"ai_score":null},{"bookmarked":false,"display_text_range":[11,18],"entities":{"hashtags":[],"symbols":[],"timestamps":[],"urls":[],"user_mentions":[{"id_str":"1901779242662391808","name":"atlas","screen_name":"atlasx100","indices":[0,10]}]},"favorited":false,"in_reply_to_screen_name":"atlasx100","lang":"en","retweeted":false,"fact_check":null,"id":"1980890234935300116","view_count":99,"bookmark_count":0,"created_at":1761116009000,"favorite_count":1,"quote_count":0,"reply_count":0,"retweet_count":0,"user_id_str":"1980522019964772352","conversation_id_str":"1980557275346411820","full_text":"@atlasx100 im here","in_reply_to_user_id_str":"1901779242662391808","in_reply_to_status_id_str":"1980557275346411820","is_quote_status":0,"is_ai":null,"ai_score":null},{"bookmarked":false,"display_text_range":[11,21],"entities":{"hashtags":[],"symbols":[],"timestamps":[],"urls":[],"user_mentions":[{"id_str":"1644401923787726849","name":"Zephyr","screen_name":"Zephyr_hg","indices":[0,10]}]},"favorited":false,"in_reply_to_screen_name":"Zephyr_hg","lang":"en","retweeted":false,"fact_check":null,"id":"1980903481868448192","view_count":59,"bookmark_count":0,"created_at":1761119168000,"favorite_count":0,"quote_count":0,"reply_count":0,"retweet_count":0,"user_id_str":"1980522019964772352","conversation_id_str":"1980891925507887510","full_text":"@Zephyr_hg nice, NEWS","in_reply_to_user_id_str":"1644401923787726849","in_reply_to_status_id_str":"1980891925507887510","is_quote_status":0,"is_ai":null,"ai_score":null},{"bookmarked":false,"display_text_range":[24,45],"entities":{"hashtags":[],"symbols":[],"timestamps":[],"urls":[],"user_mentions":[{"id_str":"1504812895334506497","name":"King & Vagabond","screen_name":"jeehvaun","indices":[0,9]},{"id_str":"1734612308180271104","name":"Reece","screen_name":"reecethebrah","indices":[10,23]}]},"favorited":false,"in_reply_to_screen_name":"jeehvaun","lang":"en","retweeted":false,"fact_check":null,"id":"1981018089543413829","view_count":8,"bookmark_count":0,"created_at":1761146492000,"favorite_count":0,"quote_count":0,"reply_count":0,"retweet_count":0,"user_id_str":"1980522019964772352","conversation_id_str":"1980656164795810209","full_text":"@jeehvaun @reecethebrah thatās the point haha","in_reply_to_user_id_str":"1504812895334506497","in_reply_to_status_id_str":"1981013345257062505","is_quote_status":0,"is_ai":null,"ai_score":null},{"bookmarked":false,"display_text_range":[17,27],"entities":{"hashtags":[],"symbols":[],"timestamps":[],"urls":[],"user_mentions":[{"id_str":"1360265495363145730","name":"EP","screen_name":"apollonator3000","indices":[0,16]}]},"favorited":false,"in_reply_to_screen_name":"apollonator3000","lang":"en","retweeted":false,"fact_check":null,"id":"1981093596720771512","view_count":5,"bookmark_count":0,"created_at":1761164495000,"favorite_count":0,"quote_count":0,"reply_count":0,"retweet_count":0,"user_id_str":"1980522019964772352","conversation_id_str":"1981039555286372535","full_text":"@apollonator3000 same here.","in_reply_to_user_id_str":"1360265495363145730","in_reply_to_status_id_str":"1981039555286372535","is_quote_status":0,"is_ai":null,"ai_score":null},{"bookmarked":false,"display_text_range":[11,81],"entities":{"hashtags":[],"symbols":[],"timestamps":[],"urls":[],"user_mentions":[{"id_str":"1895398810299318272","name":"4nzn","screen_name":"paoloanzn","indices":[0,10]}]},"favorited":false,"in_reply_to_screen_name":"paoloanzn","lang":"en","retweeted":false,"fact_check":null,"id":"1981093554954088633","view_count":19,"bookmark_count":0,"created_at":1761164485000,"favorite_count":1,"quote_count":0,"reply_count":1,"retweet_count":0,"user_id_str":"1980522019964772352","conversation_id_str":"1981047516713095549","full_text":"@paoloanzn \"ā 80% effort on packaging ā 20% effort on content\" hit so fuckin hard","in_reply_to_user_id_str":"1895398810299318272","in_reply_to_status_id_str":"1981047516713095549","is_quote_status":0,"is_ai":null,"ai_score":null}]},{"label":"2025-10-24","value":0,"startTime":1761177600000,"endTime":1761264000000,"tweets":[{"bookmarked":false,"display_text_range":[17,43],"entities":{"hashtags":[],"symbols":[],"timestamps":[],"urls":[],"user_mentions":[{"id_str":"1360265495363145730","name":"EP","screen_name":"apollonator3000","indices":[0,16]}]},"favorited":false,"in_reply_to_screen_name":"apollonator3000","lang":"en","retweeted":false,"fact_check":null,"id":"1981235882054054054","view_count":90,"bookmark_count":0,"created_at":1761198418000,"favorite_count":0,"quote_count":0,"reply_count":0,"retweet_count":0,"user_id_str":"1980522019964772352","conversation_id_str":"1980966236868509931","full_text":"@apollonator3000 buying ai frontrunners now","in_reply_to_user_id_str":"1360265495363145730","in_reply_to_status_id_str":"1980966236868509931","is_quote_status":0,"is_ai":null,"ai_score":null}]},{"label":"2025-10-25","value":0,"startTime":1761264000000,"endTime":1761350400000,"tweets":[{"bookmarked":false,"display_text_range":[0,197],"entities":{"hashtags":[],"symbols":[],"timestamps":[],"urls":[],"user_mentions":[]},"favorited":true,"lang":"en","retweeted":false,"fact_check":null,"id":"1981820378067673448","view_count":99,"bookmark_count":1,"created_at":1761337773000,"favorite_count":3,"quote_count":0,"reply_count":0,"retweet_count":0,"user_id_str":"1980522019964772352","conversation_id_str":"1981820378067673448","full_text":"your ai generates slop because you're a shitty instructor.\n\ndon't blame ai for your bad outputs\n\ninstead:\n- define rules\n- inject the context\n- give clear instructions\n\nbetter input = better output","in_reply_to_user_id_str":null,"in_reply_to_status_id_str":null,"is_quote_status":0,"is_ai":null,"ai_score":null},{"bookmarked":false,"display_text_range":[8,18],"entities":{"hashtags":[],"symbols":[],"timestamps":[],"urls":[],"user_mentions":[{"id_str":"1178788074605727744","name":"yew","screen_name":"yewify","indices":[0,7]}]},"favorited":false,"in_reply_to_screen_name":"yewify","lang":"it","retweeted":false,"fact_check":null,"id":"1981641060247027758","view_count":591,"bookmark_count":0,"created_at":1761295020000,"favorite_count":1,"quote_count":0,"reply_count":0,"retweet_count":0,"user_id_str":"1980522019964772352","conversation_id_str":"1981628720814199197","full_text":"@yewify mafia boss","in_reply_to_user_id_str":"1178788074605727744","in_reply_to_status_id_str":"1981628720814199197","is_quote_status":0,"is_ai":null,"ai_score":null},{"bookmarked":false,"display_text_range":[17,137],"entities":{"hashtags":[],"symbols":[],"timestamps":[],"urls":[],"user_mentions":[{"id_str":"1360265495363145730","name":"EP","screen_name":"apollonator3000","indices":[0,16]}]},"favorited":false,"in_reply_to_screen_name":"apollonator3000","lang":"en","retweeted":false,"fact_check":null,"id":"1981639570576785849","view_count":89,"bookmark_count":0,"created_at":1761294665000,"favorite_count":0,"quote_count":0,"reply_count":0,"retweet_count":0,"user_id_str":"1980522019964772352","conversation_id_str":"1981635234643714151","full_text":"@apollonator3000 making money only for your ego is a way to degeneracy.\n\nmaking money to do more good and get good karma, that's the way.","in_reply_to_user_id_str":"1360265495363145730","in_reply_to_status_id_str":"1981635234643714151","is_quote_status":0,"is_ai":null,"ai_score":null},{"bookmarked":false,"display_text_range":[8,30],"entities":{"hashtags":[],"symbols":[],"timestamps":[],"urls":[],"user_mentions":[{"id_str":"2195780027","name":"Miko","screen_name":"Mho_23","indices":[0,7]}]},"favorited":false,"in_reply_to_screen_name":"Mho_23","lang":"en","retweeted":false,"fact_check":null,"id":"1981640461761573261","view_count":192,"bookmark_count":0,"created_at":1761294877000,"favorite_count":0,"quote_count":0,"reply_count":0,"retweet_count":0,"user_id_str":"1980522019964772352","conversation_id_str":"1981476835331289571","full_text":"@Mho_23 damn, it was that easy","in_reply_to_user_id_str":"2195780027","in_reply_to_status_id_str":"1981476835331289571","is_quote_status":0,"is_ai":null,"ai_score":null},{"bookmarked":false,"display_text_range":[11,106],"entities":{"hashtags":[],"symbols":[],"timestamps":[],"urls":[],"user_mentions":[{"id_str":"1895398810299318272","name":"4nzn","screen_name":"paoloanzn","indices":[0,10]}]},"favorited":false,"in_reply_to_screen_name":"paoloanzn","lang":"en","retweeted":false,"fact_check":null,"id":"1981818447052042253","view_count":66,"bookmark_count":0,"created_at":1761337312000,"favorite_count":1,"quote_count":0,"reply_count":1,"retweet_count":0,"user_id_str":"1980522019964772352","conversation_id_str":"1981816844068827546","full_text":"@paoloanzn bro is about to take over twitter\n\nso excited for this.\n\nas always, first to support ya broskiš¤","in_reply_to_user_id_str":"1895398810299318272","in_reply_to_status_id_str":"1981816844068827546","is_quote_status":0,"is_ai":null,"ai_score":null}]},{"label":"2025-10-26","value":0,"startTime":1761350400000,"endTime":1761436800000,"tweets":[]},{"label":"2025-10-27","value":0,"startTime":1761436800000,"endTime":1761523200000,"tweets":[]},{"label":"2025-10-28","value":0,"startTime":1761523200000,"endTime":1761609600000,"tweets":[{"bookmarked":false,"display_text_range":[11,126],"entities":{"hashtags":[],"symbols":[],"timestamps":[],"urls":[],"user_mentions":[{"id_str":"1895398810299318272","name":"4nzn","screen_name":"paoloanzn","indices":[0,10]}]},"favorited":false,"in_reply_to_screen_name":"paoloanzn","lang":"en","retweeted":false,"fact_check":null,"id":"1982875151135060032","view_count":26,"bookmark_count":0,"created_at":1761589250000,"favorite_count":1,"quote_count":0,"reply_count":1,"retweet_count":0,"user_id_str":"1980522019964772352","conversation_id_str":"1982847541902491955","full_text":"@paoloanzn just started understanding this game.\n\nit's so different than it used to be even a year ago.\n\ngotta act accordingly","in_reply_to_user_id_str":"1895398810299318272","in_reply_to_status_id_str":"1982847541902491955","is_quote_status":0,"is_ai":null,"ai_score":null}]},{"label":"2025-10-29","value":0,"startTime":1761609600000,"endTime":1761696000000,"tweets":[]},{"label":"2025-10-30","value":0,"startTime":1761696000000,"endTime":1761782400000,"tweets":[{"bookmarked":false,"display_text_range":[9,13],"entities":{"hashtags":[],"symbols":[],"timestamps":[],"urls":[],"user_mentions":[{"id_str":"3033730635","name":"Machina","screen_name":"EXM7777","indices":[0,8]}]},"favorited":false,"in_reply_to_screen_name":"EXM7777","lang":"en","retweeted":false,"fact_check":null,"id":"1983493625712402558","view_count":16,"bookmark_count":0,"created_at":1761736706000,"favorite_count":0,"quote_count":0,"reply_count":0,"retweet_count":0,"user_id_str":"1980522019964772352","conversation_id_str":"1983254712662274493","full_text":"@EXM7777 nice","in_reply_to_user_id_str":"3033730635","in_reply_to_status_id_str":"1983254712662274493","is_quote_status":0,"is_ai":null,"ai_score":null},{"bookmarked":false,"display_text_range":[13,17],"entities":{"hashtags":[],"symbols":[],"timestamps":[],"urls":[],"user_mentions":[{"id_str":"1268982340090355712","name":"vas","screen_name":"vasumanmoza","indices":[0,12]}]},"favorited":false,"in_reply_to_screen_name":"vasumanmoza","lang":"en","retweeted":false,"fact_check":null,"id":"1983493474226762091","view_count":10,"bookmark_count":0,"created_at":1761736670000,"favorite_count":0,"quote_count":0,"reply_count":0,"retweet_count":0,"user_id_str":"1980522019964772352","conversation_id_str":"1983236497395401147","full_text":"@vasumanmoza GOAT","in_reply_to_user_id_str":"1268982340090355712","in_reply_to_status_id_str":"1983236497395401147","is_quote_status":0,"is_ai":null,"ai_score":null},{"bookmarked":false,"display_text_range":[15,17],"entities":{"hashtags":[],"symbols":[],"timestamps":[],"urls":[],"user_mentions":[{"id_str":"3447466760","name":"Aryan Mahajan","screen_name":"aryanXmahajan","indices":[0,14]}]},"favorited":false,"in_reply_to_screen_name":"aryanXmahajan","lang":"und","retweeted":false,"fact_check":null,"id":"1983494262382551357","view_count":26,"bookmark_count":0,"created_at":1761736858000,"favorite_count":0,"quote_count":0,"reply_count":0,"retweet_count":0,"user_id_str":"1980522019964772352","conversation_id_str":"1982873770911302050","full_text":"@aryanXmahajan AI","in_reply_to_user_id_str":"3447466760","in_reply_to_status_id_str":"1982873770911302050","is_quote_status":0,"is_ai":null,"ai_score":null}]},{"label":"2025-10-31","value":0,"startTime":1761782400000,"endTime":1761868800000,"tweets":[]},{"label":"2025-11-01","value":1,"startTime":1761868800000,"endTime":1761955200000,"tweets":[{"bookmarked":false,"display_text_range":[0,278],"entities":{"hashtags":[],"media":[{"display_url":"pic.x.com/k9T2adDtDj","expanded_url":"https://x.com/aidvgg/status/1984329377857896634/photo/1","id_str":"1984326689963294720","indices":[279,302],"media_key":"3_1984326689963294720","media_url_https":"https://pbs.twimg.com/media/G4m-nHGWwAARhvz.jpg","type":"photo","url":"https://t.co/k9T2adDtDj","ext_media_availability":{"status":"Available"},"features":{"large":{"faces":[]},"medium":{"faces":[]},"small":{"faces":[]},"orig":{"faces":[]}},"sizes":{"large":{"h":614,"w":1812,"resize":"fit"},"medium":{"h":407,"w":1200,"resize":"fit"},"small":{"h":230,"w":680,"resize":"fit"},"thumb":{"h":150,"w":150,"resize":"crop"}},"original_info":{"height":614,"width":1812,"focus_rects":[{"x":131,"y":0,"w":1096,"h":614},{"x":372,"y":0,"w":614,"h":614},{"x":410,"y":0,"w":539,"h":614},{"x":526,"y":0,"w":307,"h":614},{"x":0,"y":0,"w":1812,"h":614}]},"allow_download_status":{"allow_download":true},"media_results":{"result":{"media_key":"3_1984326689963294720"}}}],"symbols":[],"timestamps":[],"urls":[],"user_mentions":[]},"extended_entities":{"media":[{"display_url":"pic.x.com/k9T2adDtDj","expanded_url":"https://x.com/aidvgg/status/1984329377857896634/photo/1","id_str":"1984326689963294720","indices":[279,302],"media_key":"3_1984326689963294720","media_url_https":"https://pbs.twimg.com/media/G4m-nHGWwAARhvz.jpg","type":"photo","url":"https://t.co/k9T2adDtDj","ext_media_availability":{"status":"Available"},"features":{"large":{"faces":[]},"medium":{"faces":[]},"small":{"faces":[]},"orig":{"faces":[]}},"sizes":{"large":{"h":614,"w":1812,"resize":"fit"},"medium":{"h":407,"w":1200,"resize":"fit"},"small":{"h":230,"w":680,"resize":"fit"},"thumb":{"h":150,"w":150,"resize":"crop"}},"original_info":{"height":614,"width":1812,"focus_rects":[{"x":131,"y":0,"w":1096,"h":614},{"x":372,"y":0,"w":614,"h":614},{"x":410,"y":0,"w":539,"h":614},{"x":526,"y":0,"w":307,"h":614},{"x":0,"y":0,"w":1812,"h":614}]},"allow_download_status":{"allow_download":true},"media_results":{"result":{"media_key":"3_1984326689963294720"}}}]},"favorited":true,"lang":"en","possibly_sensitive":false,"possibly_sensitive_editable":true,"retweeted":true,"fact_check":null,"id":"1984329377857896634","view_count":154,"bookmark_count":1,"created_at":1761935965000,"favorite_count":2,"quote_count":0,"reply_count":1,"retweet_count":1,"user_id_str":"1980522019964772352","conversation_id_str":"1984329377857896634","full_text":"i've seen people automate their 'lead capture' with ai \n\nbut you dont need ai just because it sounds trendy\n\nmf, ai is the brain, not a fucking arm\n\nthis is an invoice generator i sold for $500\n\nnot a single ai node\n\nand it took me just 2 hours to make\n\nsave ai for better tasks https://t.co/k9T2adDtDj","in_reply_to_user_id_str":null,"in_reply_to_status_id_str":null,"is_quote_status":0,"is_ai":null,"ai_score":null},{"bookmarked":false,"display_text_range":[11,116],"entities":{"hashtags":[],"symbols":[],"timestamps":[],"urls":[],"user_mentions":[{"id_str":"1895398810299318272","name":"4nzn","screen_name":"paoloanzn","indices":[0,10]}]},"favorited":false,"in_reply_to_screen_name":"paoloanzn","lang":"en","retweeted":false,"fact_check":null,"id":"1984332231305818143","view_count":47,"bookmark_count":0,"created_at":1761936645000,"favorite_count":1,"quote_count":0,"reply_count":1,"retweet_count":0,"user_id_str":"1980522019964772352","conversation_id_str":"1984326517003001995","full_text":"@paoloanzn you're ahead of time with this bro, and I can clearly see why you're right.\n\nai governance is the future.","in_reply_to_user_id_str":"1895398810299318272","in_reply_to_status_id_str":"1984326517003001995","is_quote_status":0,"is_ai":null,"ai_score":null}]},{"label":"2025-11-02","value":1,"startTime":1761955200000,"endTime":1762041600000,"tweets":[{"bookmarked":false,"display_text_range":[0,276],"entities":{"hashtags":[],"symbols":[],"timestamps":[],"urls":[],"user_mentions":[]},"favorited":true,"lang":"en","quoted_status_id_str":"1984326517003001995","quoted_status_permalink":{"url":"https://t.co/JLLQOxdxSw","expanded":"https://twitter.com/paoloanzn/status/1984326517003001995","display":"x.com/paoloanzn/statā¦"},"retweeted":true,"fact_check":null,"id":"1984668282507706462","view_count":1173,"bookmark_count":6,"created_at":1762016766000,"favorite_count":11,"quote_count":1,"reply_count":4,"retweet_count":1,"user_id_str":"1980522019964772352","conversation_id_str":"1984668282507706462","full_text":"this is exactly why iām spending the next 30 days building a self-governing ai system\n\nnot another chatbot\nnot a task automation\na real operational brain that remembers, learns, and decides\n\nevery company will eventually have one - a system that:\n\n- records every event across departments\n- analyzes outcomes and adapts its own rules\n- proposes better policies automatically\n- connects to any external tool through a unified layer\n\nitās not ai assistants anymore\n\nitās ai governments\n\niām building the foundation:\nthe memory core, the policy constitution, the feedback loops, the tool infrastructure\n\nby the end of the month it will:\n\nrecall what happened yesterday, last week, last month\nadjust financial and sales decisions based on results\n\nrun improvement experiments automatically\n\nthis is how ai stops being a feature and becomes the operating system of a company\n\nnot prompts, not workflows -\ngovernance\n\nonce you build the infrastructure, everything else plugs in","in_reply_to_user_id_str":null,"in_reply_to_status_id_str":null,"is_quote_status":1,"is_ai":null,"ai_score":null},{"bookmarked":false,"display_text_range":[11,90],"entities":{"hashtags":[],"symbols":[],"timestamps":[],"urls":[],"user_mentions":[{"id_str":"1895398810299318272","name":"4nzn","screen_name":"paoloanzn","indices":[0,10]}]},"favorited":false,"in_reply_to_screen_name":"paoloanzn","lang":"en","retweeted":false,"fact_check":null,"id":"1984669118893568159","view_count":32,"bookmark_count":0,"created_at":1762016965000,"favorite_count":0,"quote_count":0,"reply_count":0,"retweet_count":0,"user_id_str":"1980522019964772352","conversation_id_str":"1984668282507706462","full_text":"@paoloanzn will share progress every day bro\n\ni'm gonna go through hell to learn this shit","in_reply_to_user_id_str":"1895398810299318272","in_reply_to_status_id_str":"1984668660170952724","is_quote_status":0,"is_ai":null,"ai_score":null}]},{"label":"2025-11-03","value":1,"startTime":1762041600000,"endTime":1762128000000,"tweets":[{"bookmarked":false,"display_text_range":[0,280],"entities":{"hashtags":[],"media":[{"display_url":"pic.x.com/mfuQDgWBci","expanded_url":"https://x.com/aidvgg/status/1985075816208957754/photo/1","id_str":"1985073765126909952","indices":[281,304],"media_key":"3_1985073765126909952","media_url_https":"https://pbs.twimg.com/media/G4xmEm9WMAAn7Xy.jpg","type":"photo","url":"https://t.co/mfuQDgWBci","ext_media_availability":{"status":"Available"},"features":{"all":{"tags":[{"user_id":"1895398810299318272","name":"4nzn","screen_name":"paoloanzn","type":"user"}]},"large":{"faces":[]},"medium":{"faces":[]},"small":{"faces":[]},"orig":{"faces":[]}},"sizes":{"large":{"h":655,"w":1080,"resize":"fit"},"medium":{"h":655,"w":1080,"resize":"fit"},"small":{"h":412,"w":680,"resize":"fit"},"thumb":{"h":150,"w":150,"resize":"crop"}},"original_info":{"height":655,"width":1080,"focus_rects":[{"x":0,"y":50,"w":1080,"h":605},{"x":348,"y":0,"w":655,"h":655},{"x":388,"y":0,"w":575,"h":655},{"x":511,"y":0,"w":328,"h":655},{"x":0,"y":0,"w":1080,"h":655}]},"allow_download_status":{"allow_download":true},"media_results":{"result":{"media_key":"3_1985073765126909952"}}}],"symbols":[],"timestamps":[],"urls":[],"user_mentions":[]},"extended_entities":{"media":[{"display_url":"pic.x.com/mfuQDgWBci","expanded_url":"https://x.com/aidvgg/status/1985075816208957754/photo/1","id_str":"1985073765126909952","indices":[281,304],"media_key":"3_1985073765126909952","media_url_https":"https://pbs.twimg.com/media/G4xmEm9WMAAn7Xy.jpg","type":"photo","url":"https://t.co/mfuQDgWBci","ext_media_availability":{"status":"Available"},"features":{"all":{"tags":[{"user_id":"1895398810299318272","name":"4nzn","screen_name":"paoloanzn","type":"user"}]},"large":{"faces":[]},"medium":{"faces":[]},"small":{"faces":[]},"orig":{"faces":[]}},"sizes":{"large":{"h":655,"w":1080,"resize":"fit"},"medium":{"h":655,"w":1080,"resize":"fit"},"small":{"h":412,"w":680,"resize":"fit"},"thumb":{"h":150,"w":150,"resize":"crop"}},"original_info":{"height":655,"width":1080,"focus_rects":[{"x":0,"y":50,"w":1080,"h":605},{"x":348,"y":0,"w":655,"h":655},{"x":388,"y":0,"w":575,"h":655},{"x":511,"y":0,"w":328,"h":655},{"x":0,"y":0,"w":1080,"h":655}]},"allow_download_status":{"allow_download":true},"media_results":{"result":{"media_key":"3_1985073765126909952"}}}]},"favorited":true,"lang":"en","possibly_sensitive":false,"possibly_sensitive_editable":true,"retweeted":true,"fact_check":null,"id":"1985075816208957754","view_count":768,"bookmark_count":4,"created_at":1762113930000,"favorite_count":10,"quote_count":1,"reply_count":3,"retweet_count":1,"user_id_str":"1980522019964772352","conversation_id_str":"1985075816208957754","full_text":"i just started building the craziest ai system\n\nnot another chatbot\n\nnot another automation\n\nbut a real operational brain that\n\nremembers, learns, and decides\n\ninternal gpt government.\n\nit clicked when i understood this:\n\nai isnāt just about helping humans work faster\n\nitās about replacing the coordination layer itself\n\ncompanies donāt fail because they canāt do things\n\nthey fail because they canāt decide fast enough\n\nso, iām building the infrastructure that fixes that\n\nwhat this system actually does:\n\n- records every event happening inside a company\n- evaluates decisions based on policies, not prompts\n- measures outcomes\n- learns from them\n- automatically improves its next decision\n- proposes new policies when it finds a better pattern\n\nitās the first layer of governance\n\nnot ai assistants running tasks ā ai systems governing operations\n\nhow iām approaching the build:\n\niām starting from the ground up, the way youād design an operating system\n\nday 1 wasnāt about ai models\n\nit was about memory\n\nstep 1 ā the memory core\n\n- a database that stores every decision, outcome, and context in a structured way\n\nthink of it as the institutional memory of a company\n\nstep 2 ā the policy constitution\n\n- rules that define what the ai can decide, when it needs human approval, and what happens when a rule is broken\n\nitās like a digital constitution\n\nevery decision cites which article or policy version it followed\n\nstep 3 ā the feedback loops\n\n- the system tracks what worked and what didnāt\nit adapts its internal beliefs based on outcomes\n\neach successful decision strengthens its confidence\n\neach failure weakens it\n\nlike reinforcement learning but fully transparent and auditable\n\nstep 4 ā the integration layer\n\n- instead of dozens of disconnected automations, every external tool plugs into the same brain\n\nfinance tools, hr systems, crm platforms\n\nall become citizens under one government\n\nwhat iām coding right now:\n\n- an event engine that logs every change in the organization\n- a decision engine that evaluates inputs against policies\n- an outcome system that captures the results and feeds them back\n- a learning module that updates policy statistics\n- a proposal system that suggests new rule versions when it finds a pattern worth promoting\n\nall of this is wrapped in a governance loop:\n\nobserve ā decide ā act ā evaluate ā improve\n\nhow it works:\n\n(events) ā (context assembler) ā (decision engine) ā (outcome tracker) ā (learning loop) ā (policy constitution) ā (decision engine) ā (external tools layer)\n\neach arrow is a feedback path\n\nnothing here is static ā everything adapts\n\nthe ai doesnāt just respond\n\nit governs\n\nmy build principles:\n\n- deterministic first, intelligent second\nthe system must always produce the same result given the same inputs\n\n- policies before prompts\n\nno hidden logic ā every decision must cite a rule\n\n- memory before magic\n\nwhat it knows matters more than what it generates\n\n- autonomy levels\n\neach policy defines how much authority the ai has, from suggest only to act autonomously\n\n- audit by design\n\nevery decision is hash-linked to the one before it, creating an immutable chain of reasoning\n\nidealistically, this system will:\n\n- recall what happened yesterday, last week, last month\n- adjust financial and sales decisions based on previous outcomes\n- run improvement experiments automatically\n- propose policy updates via slack before humans even ask\n\nand thatās when ai stops being a feature\n\nand becomes the operating system of a company\n\nthis is not an ai agent\n\nthis is an ai organism","in_reply_to_user_id_str":null,"in_reply_to_status_id_str":null,"is_quote_status":0,"is_ai":null,"ai_score":null},{"bookmarked":false,"display_text_range":[11,199],"entities":{"hashtags":[],"symbols":[],"timestamps":[],"urls":[],"user_mentions":[{"id_str":"1895398810299318272","name":"4nzn","screen_name":"paoloanzn","indices":[0,10]}]},"favorited":false,"in_reply_to_screen_name":"paoloanzn","lang":"en","retweeted":false,"fact_check":null,"id":"1985077482828009609","view_count":67,"bookmark_count":0,"created_at":1762114327000,"favorite_count":1,"quote_count":0,"reply_count":1,"retweet_count":0,"user_id_str":"1980522019964772352","conversation_id_str":"1985075816208957754","full_text":"@paoloanzn thanks bro.\n\nrunning on bun express typescript, postgres & pgvector, and maybe vercel's ai sdk for llms.\n\nfor crons + scheduled jobs gonna use n8n\n\npino for logs, and deploy on railway","in_reply_to_user_id_str":"1895398810299318272","in_reply_to_status_id_str":"1985076493001560318","is_quote_status":0,"is_ai":null,"ai_score":null},{"bookmarked":false,"display_text_range":[9,44],"entities":{"hashtags":[],"symbols":[],"timestamps":[],"urls":[],"user_mentions":[{"id_str":"1658546655489298437","name":"Singh","screen_name":"ImSehej","indices":[0,8]}]},"favorited":false,"in_reply_to_screen_name":"ImSehej","lang":"en","retweeted":false,"fact_check":null,"id":"1985034482831728653","view_count":79,"bookmark_count":0,"created_at":1762104075000,"favorite_count":1,"quote_count":0,"reply_count":0,"retweet_count":0,"user_id_str":"1980522019964772352","conversation_id_str":"1985022534455070867","full_text":"@ImSehej fuck yeah\n\nhad to bookmark this one","in_reply_to_user_id_str":"1658546655489298437","in_reply_to_status_id_str":"1985022534455070867","is_quote_status":0,"is_ai":null,"ai_score":null}]},{"label":"2025-11-04","value":0,"startTime":1762128000000,"endTime":1762214400000,"tweets":[{"bookmarked":false,"display_text_range":[20,295],"entities":{"hashtags":[],"symbols":[],"timestamps":[],"urls":[],"user_mentions":[{"id_str":"1950882854487166976","name":"AIOPS |","screen_name":"opsided","indices":[0,8]},{"id_str":"1895398810299318272","name":"4nzn","screen_name":"paoloanzn","indices":[9,19]}]},"favorited":false,"in_reply_to_screen_name":"opsided","lang":"en","retweeted":false,"fact_check":null,"id":"1985271071696658473","view_count":41,"bookmark_count":0,"created_at":1762160482000,"favorite_count":0,"quote_count":0,"reply_count":1,"retweet_count":0,"user_id_str":"1980522019964772352","conversation_id_str":"1985075816208957754","full_text":"āyouāre describing a complex event-driven system with feedback loops. thatās not new. this is enterprise workflow automation with ai slapped on top.ā\n\ntrue - the underlying mechanics arenāt new.\nwhatās new is the governance loop: a closed system that continuously updates and promotes its own policy variants through experimentation and feedback.\nworkflow tools execute tasks. this system evolves its own rules under human oversight.\nsame structure, different purpose.\n\nācompanies fail because they make the wrong decisions consistently. speed doesnāt fix bad judgment.ā\n\nagreed.\nthis isnāt about speed for its own sake.\nitās about calibrated velocity - moving fast only when confidence is high and policy constraints are satisfied.\neach policy defines an autonomy level and confidence threshold.\nwhen confidence drops, the system slows down or escalates to humans.\n\nāpolicies before prompts sounds good until you realize policies become the bottleneck. every edge case needs a new rule. eventually you have 10,000 policies and the system is paralyzed.ā\n\nthatās real.\nthe design uses policy composition, not rule explosion.\npolicies are parameterized templates and inherit from higher-order primitives.\nlearning loops merge or retire weak variants automatically.\nthe goal isnāt more rules ā itās fewer, more general ones that survive testing.\n\nādeterministic first contradicts learns and adapts. you canāt have both. deterministic means same input = same output always. learning means outputs change based on experience.ā\n\ndeterministic evaluation and adaptive learning arenāt opposites.\na given policy version always produces the same output for the same input.\nlearning happens between versions - outcomes update policy stats, which may promote a new version.\nreplays of old versions still return identical results.\nthatās how you stay auditable and still evolve.\n\nāaudit by design with immutable chain is blockchain thinking. inside a company you donāt need cryptographic proofs. you need logs.ā\n\nhash-chaining here isnāt blockchain worship - itās a tamper-evident checksum.\nno mining, no consensus, just traceability.\nit makes replays provable that inputs and policies werenāt altered.\nif plain logs are enough, great - this is a lightweight integrity layer on top.\n\nāai organism vs ai agent is just marketing. youāre building a workflow engine with event sourcing, rule-based decision making, outcome tracking, api integrations.ā\n\nmostly true - those components exist.\nthe distinction is that in this system, every part feeds a continuous feedback loop that updates the rules themselves.\na workflow engine executes.\na governance loop self-modifies.\nthatās what i meant by āorganism.ā\n\nāwho defines the initial policies?ā\n\nhumans.\nthe system starts with a human-authored constitution.\nai earns autonomy gradually through evidence and review gates.\ngovernance, not replacement.\n\nāhow do you prevent the system from optimizing for the wrong metrics?ā\n\neach experiment declares primary and guardrail metrics.\nif a proposal boosts the primary but breaks a guardrail, itās rejected automatically.\noptimization is bounded by explicit constraints, not left open-ended.\n\nāwhat happens when the ai proposes a policy thatās technically optimal but culturally wrong?ā\n\nculture sits above optimization.\nnon-negotiable constraints live in the constitution as veto layers.\nif a proposal crosses them, itās escalated - not executed.\nhumans arbitrate edge ethics.\n\nāinstitutional memory in companies isnāt in databases. itās in peopleās heads.ā\n\ntrue.\nyou canāt encode āsarah knows how to calm angry clientsā as a rule.\nbut you can store cases, transcripts, and annotated examples that surface when similar events occur.\nitās not full human context, but itās searchable institutional recall.","in_reply_to_user_id_str":"1950882854487166976","in_reply_to_status_id_str":"1985217862550839693","is_quote_status":0,"is_ai":null,"ai_score":null},{"bookmarked":false,"display_text_range":[11,36],"entities":{"hashtags":[],"symbols":[],"timestamps":[],"urls":[],"user_mentions":[{"id_str":"1895398810299318272","name":"4nzn","screen_name":"paoloanzn","indices":[0,10]}]},"favorited":false,"in_reply_to_screen_name":"paoloanzn","lang":"en","retweeted":false,"fact_check":null,"id":"1985371605954920471","view_count":40,"bookmark_count":0,"created_at":1762184451000,"favorite_count":1,"quote_count":0,"reply_count":0,"retweet_count":0,"user_id_str":"1980522019964772352","conversation_id_str":"1985369094053671114","full_text":"@paoloanzn bro is a real mafia boss.","in_reply_to_user_id_str":"1895398810299318272","in_reply_to_status_id_str":"1985369094053671114","is_quote_status":0,"is_ai":null,"ai_score":null}]},{"label":"2025-11-05","value":1,"startTime":1762214400000,"endTime":1762300800000,"tweets":[{"bookmarked":false,"display_text_range":[0,271],"entities":{"hashtags":[],"media":[{"display_url":"pic.x.com/Ma1cwqReQU","expanded_url":"https://x.com/aidvgg/status/1985774021623918791/photo/1","ext_alt_text":"an audit chain of understanding","id_str":"1985773382877466624","indices":[272,295],"media_key":"3_1985773382877466624","media_url_https":"https://pbs.twimg.com/media/G47iXuLWUAAF9t0.jpg","type":"photo","url":"https://t.co/Ma1cwqReQU","ext_media_availability":{"status":"Available"},"features":{"all":{"tags":[{"user_id":"1895398810299318272","name":"4nzn","screen_name":"paoloanzn","type":"user"}]},"large":{"faces":[]},"medium":{"faces":[]},"small":{"faces":[]},"orig":{"faces":[]}},"sizes":{"large":{"h":1232,"w":971,"resize":"fit"},"medium":{"h":1200,"w":946,"resize":"fit"},"small":{"h":680,"w":536,"resize":"fit"},"thumb":{"h":150,"w":150,"resize":"crop"}},"original_info":{"height":1232,"width":971,"focus_rects":[{"x":0,"y":374,"w":971,"h":544},{"x":0,"y":161,"w":971,"h":971},{"x":0,"y":93,"w":971,"h":1107},{"x":0,"y":0,"w":616,"h":1232},{"x":0,"y":0,"w":971,"h":1232}]},"allow_download_status":{"allow_download":true},"media_results":{"result":{"media_key":"3_1985773382877466624"}}}],"symbols":[],"timestamps":[],"urls":[],"user_mentions":[]},"extended_entities":{"media":[{"display_url":"pic.x.com/Ma1cwqReQU","expanded_url":"https://x.com/aidvgg/status/1985774021623918791/photo/1","ext_alt_text":"an audit chain of understanding","id_str":"1985773382877466624","indices":[272,295],"media_key":"3_1985773382877466624","media_url_https":"https://pbs.twimg.com/media/G47iXuLWUAAF9t0.jpg","type":"photo","url":"https://t.co/Ma1cwqReQU","ext_media_availability":{"status":"Available"},"features":{"all":{"tags":[{"user_id":"1895398810299318272","name":"4nzn","screen_name":"paoloanzn","type":"user"}]},"large":{"faces":[]},"medium":{"faces":[]},"small":{"faces":[]},"orig":{"faces":[]}},"sizes":{"large":{"h":1232,"w":971,"resize":"fit"},"medium":{"h":1200,"w":946,"resize":"fit"},"small":{"h":680,"w":536,"resize":"fit"},"thumb":{"h":150,"w":150,"resize":"crop"}},"original_info":{"height":1232,"width":971,"focus_rects":[{"x":0,"y":374,"w":971,"h":544},{"x":0,"y":161,"w":971,"h":971},{"x":0,"y":93,"w":971,"h":1107},{"x":0,"y":0,"w":616,"h":1232},{"x":0,"y":0,"w":971,"h":1232}]},"allow_download_status":{"allow_download":true},"media_results":{"result":{"media_key":"3_1985773382877466624"}}}]},"favorited":true,"lang":"en","possibly_sensitive":false,"possibly_sensitive_editable":true,"quoted_status_id_str":"1985075816208957754","quoted_status_permalink":{"url":"https://t.co/P0NL53N7dA","expanded":"https://twitter.com/aidvgg/status/1985075816208957754","display":"x.com/aidvgg/status/ā¦"},"retweeted":true,"fact_check":null,"id":"1985774021623918791","view_count":273,"bookmark_count":0,"created_at":1762280395000,"favorite_count":6,"quote_count":0,"reply_count":3,"retweet_count":1,"user_id_str":"1980522019964772352","conversation_id_str":"1985774021623918791","full_text":"day 2 - the memory core is alive.\n\ntoday wasn't about ai models or prompts\n\nit was about memory\n\nbecause before a system can decide - it has to remember\n\nso i built the foundation that every governing ai will stand on:\n\na database that acts like institutional memory\n\nthe structure:\n\nthe tables are a storyline of decisions\n\na living record of what the organization knows, does, and learns\n\n1. events - every signal from reality sales closed, refund requested, lead qualified, invoice sent\n\n2. decisions - every judgment the ai makes.\n\neach decision links back to the policy (the rule) that shaped it and to the exact context vector - an embedding that captures the situation\n\n3. outcomes - the result of those decisions.\ndid it work? fail? improve margin? lose a deal?\n\noutcomes give the system feedback loops\n\n4. policies - the constitutional laws.\n\nversioned rules defining what autonomy the ai has.\n\neach decision must cite its governing policy version, like case law.\n\n5. policy_variants_stats - the scoreboard.\n\nit's where the system tracks which rules perform better\n\nbandit learning starts here - the ai experiments on itself\n\n6. snapshots & features - distilled memory.\n\naggregated knowledge of entities over time.\n\nthe ai uses this to recall patterns without re-reading the entire history.\n\nthis is an audit chain of understanding.\n\nevery decision is hashed against the last\n\nthe memory is tamper-evident.\n\nwhy this matters:\n\nmost ai systems start from zero context each time\nthey \"think\" in isolation.\n\nthis one doesn't.\n\nit remembers every outcome\n\nand uses that history to shape new decisions\n\nover time, it becomes a self-governing entity\n\na machine that refines its own policies\n\nbased on what actually worked in the real world\n\nwhatās next:\n\ntomorrow i start writing the first policy evaluator\n\nthe part that reads the constitution\n\nand decides what the ai can and can't do\n\ngovernance begins.","in_reply_to_user_id_str":null,"in_reply_to_status_id_str":null,"is_quote_status":1,"is_ai":null,"ai_score":null},{"bookmarked":false,"display_text_range":[11,39],"entities":{"hashtags":[],"symbols":[],"timestamps":[],"urls":[],"user_mentions":[{"id_str":"1895398810299318272","name":"4nzn","screen_name":"paoloanzn","indices":[0,10]}]},"favorited":false,"in_reply_to_screen_name":"paoloanzn","lang":"en","retweeted":false,"fact_check":null,"id":"1985776941840953693","view_count":51,"bookmark_count":0,"created_at":1762281091000,"favorite_count":1,"quote_count":0,"reply_count":1,"retweet_count":0,"user_id_str":"1980522019964772352","conversation_id_str":"1985775567317389432","full_text":"@paoloanzn hell yeah.\n\ntime to execute.","in_reply_to_user_id_str":"1895398810299318272","in_reply_to_status_id_str":"1985775567317389432","is_quote_status":0,"is_ai":null,"ai_score":null},{"bookmarked":false,"display_text_range":[9,78],"entities":{"hashtags":[],"symbols":[],"timestamps":[],"urls":[],"user_mentions":[{"id_str":"3033730635","name":"Machina","screen_name":"EXM7777","indices":[0,8]}]},"favorited":false,"in_reply_to_screen_name":"EXM7777","lang":"en","retweeted":false,"fact_check":null,"id":"1985775297090744805","view_count":157,"bookmark_count":0,"created_at":1762280699000,"favorite_count":0,"quote_count":0,"reply_count":0,"retweet_count":0,"user_id_str":"1980522019964772352","conversation_id_str":"1985754430235656693","full_text":"@EXM7777 exactly. that feeling like everything is slipping through your hands.","in_reply_to_user_id_str":"3033730635","in_reply_to_status_id_str":"1985754430235656693","is_quote_status":0,"is_ai":null,"ai_score":null}]},{"label":"2025-11-06","value":0,"startTime":1762300800000,"endTime":1762387200000,"tweets":[{"bookmarked":false,"display_text_range":[0,249],"entities":{"hashtags":[],"symbols":[],"timestamps":[],"urls":[],"user_mentions":[]},"favorited":true,"lang":"en","retweeted":false,"fact_check":null,"id":"1986150092584460473","view_count":2,"bookmark_count":0,"created_at":1762370057000,"favorite_count":1,"quote_count":0,"reply_count":0,"retweet_count":0,"user_id_str":"1980522019964772352","conversation_id_str":"1986150092584460473","full_text":"many people treat ai as their savior\n\nit's not.\n\nai is just an amplifier.\n\nshit copy + ai = mega ai slop\n\nshit skills + ai = mega mediocrity at everything\n\nai doesnāt replace fundamentals - it exposes them.\n\nstudy your shit. then amplify it with ai.","in_reply_to_user_id_str":null,"in_reply_to_status_id_str":null,"is_quote_status":0,"is_ai":null,"ai_score":null},{"bookmarked":false,"display_text_range":[9,17],"entities":{"hashtags":[],"symbols":[],"timestamps":[],"urls":[],"user_mentions":[{"id_str":"1402082661993222144","name":"Mark Vassilevskiy","screen_name":"MarkKnd","indices":[0,8]}]},"favorited":false,"in_reply_to_screen_name":"MarkKnd","lang":"en","retweeted":false,"fact_check":null,"id":"1985950429897777406","view_count":164,"bookmark_count":0,"created_at":1762322454000,"favorite_count":0,"quote_count":0,"reply_count":1,"retweet_count":0,"user_id_str":"1980522019964772352","conversation_id_str":"1985882871995716045","full_text":"@MarkKnd damn bro","in_reply_to_user_id_str":"1402082661993222144","in_reply_to_status_id_str":"1985882871995716045","is_quote_status":0,"is_ai":null,"ai_score":null},{"bookmarked":false,"display_text_range":[27,34],"entities":{"hashtags":[],"symbols":[],"timestamps":[],"urls":[],"user_mentions":[{"id_str":"1972606509398818816","name":"Zain Mehmood","screen_name":"TheZainMehmood","indices":[0,15]},{"id_str":"1895398810299318272","name":"4nzn","screen_name":"paoloanzn","indices":[16,26]}]},"favorited":false,"in_reply_to_screen_name":"TheZainMehmood","lang":"en","retweeted":false,"fact_check":null,"id":"1986015611017744623","view_count":26,"bookmark_count":0,"created_at":1762337994000,"favorite_count":1,"quote_count":0,"reply_count":1,"retweet_count":0,"user_id_str":"1980522019964772352","conversation_id_str":"1985774021623918791","full_text":"@TheZainMehmood @paoloanzn exactly","in_reply_to_user_id_str":"1972606509398818816","in_reply_to_status_id_str":"1986012850616508419","is_quote_status":0,"is_ai":null,"ai_score":null},{"bookmarked":false,"display_text_range":[21,117],"entities":{"hashtags":[],"symbols":[],"timestamps":[],"urls":[],"user_mentions":[{"id_str":"1971249076411985920","name":"Kemal","screen_name":"ai_kemal","indices":[0,9]},{"id_str":"1895398810299318272","name":"4nzn","screen_name":"paoloanzn","indices":[10,20]}]},"favorited":false,"in_reply_to_screen_name":"ai_kemal","lang":"en","retweeted":false,"fact_check":null,"id":"1986069984829755825","view_count":22,"bookmark_count":0,"created_at":1762350958000,"favorite_count":0,"quote_count":0,"reply_count":0,"retweet_count":0,"user_id_str":"1980522019964772352","conversation_id_str":"1985774021623918791","full_text":"@ai_kemal @paoloanzn definitely possible, with some enhancements it can become the ai emperor of the company process.","in_reply_to_user_id_str":"1971249076411985920","in_reply_to_status_id_str":"1986028935080251841","is_quote_status":0,"is_ai":null,"ai_score":null},{"bookmarked":false,"display_text_range":[11,44],"entities":{"hashtags":[],"symbols":[],"timestamps":[],"urls":[],"user_mentions":[{"id_str":"1895398810299318272","name":"4nzn","screen_name":"paoloanzn","indices":[0,10]}]},"favorited":false,"in_reply_to_screen_name":"paoloanzn","lang":"en","retweeted":false,"fact_check":null,"id":"1986147061113495978","view_count":0,"bookmark_count":0,"created_at":1762369334000,"favorite_count":0,"quote_count":0,"reply_count":0,"retweet_count":0,"user_id_str":"1980522019964772352","conversation_id_str":"1986119016335949948","full_text":"@paoloanzn we're here to be second category.","in_reply_to_user_id_str":"1895398810299318272","in_reply_to_status_id_str":"1986119016335949948","is_quote_status":0,"is_ai":null,"ai_score":null},{"bookmarked":false,"display_text_range":[8,158],"entities":{"hashtags":[],"symbols":[],"timestamps":[],"urls":[],"user_mentions":[{"id_str":"1360265495363145730","name":"EP","screen_name":"eptwts","indices":[0,7]}]},"favorited":false,"in_reply_to_screen_name":"eptwts","lang":"en","retweeted":false,"fact_check":null,"id":"1986151080879923592","view_count":2,"bookmark_count":0,"created_at":1762370293000,"favorite_count":0,"quote_count":0,"reply_count":0,"retweet_count":0,"user_id_str":"1980522019964772352","conversation_id_str":"1986008483238400510","full_text":"@eptwts the internet era is the era of people of making claims and not standing behind them.\n\nbecause irl you usually get punched in the face for talking shit","in_reply_to_user_id_str":"1360265495363145730","in_reply_to_status_id_str":"1986008483238400510","is_quote_status":0,"is_ai":null,"ai_score":null},{"bookmarked":false,"display_text_range":[12,23],"entities":{"hashtags":[],"symbols":[],"timestamps":[],"urls":[],"user_mentions":[{"id_str":"1754147306687852544","name":"Ata","screen_name":"theatashka","indices":[0,11]}]},"favorited":false,"in_reply_to_screen_name":"theatashka","lang":"et","retweeted":false,"fact_check":null,"id":"1986174115817136192","view_count":5,"bookmark_count":0,"created_at":1762375785000,"favorite_count":1,"quote_count":0,"reply_count":0,"retweet_count":0,"user_id_str":"1980522019964772352","conversation_id_str":"1984668282507706462","full_text":"@theatashka soon broski","in_reply_to_user_id_str":"1754147306687852544","in_reply_to_status_id_str":"1986173672881619189","is_quote_status":0,"is_ai":null,"ai_score":null},{"bookmarked":false,"display_text_range":[23,42],"entities":{"hashtags":[],"symbols":[],"timestamps":[],"urls":[],"user_mentions":[{"id_str":"1754147306687852544","name":"Ata","screen_name":"theatashka","indices":[0,11]},{"id_str":"1895398810299318272","name":"4nzn","screen_name":"paoloanzn","indices":[12,22]}]},"favorited":false,"in_reply_to_screen_name":"theatashka","lang":"en","retweeted":false,"fact_check":null,"id":"1986175444266447111","view_count":13,"bookmark_count":0,"created_at":1762376101000,"favorite_count":0,"quote_count":0,"reply_count":0,"retweet_count":0,"user_id_str":"1980522019964772352","conversation_id_str":"1985774021623918791","full_text":"@theatashka @paoloanzn dropping tomorrow g","in_reply_to_user_id_str":"1754147306687852544","in_reply_to_status_id_str":"1986175154779799970","is_quote_status":0,"is_ai":null,"ai_score":null},{"bookmarked":false,"display_text_range":[23,74],"entities":{"hashtags":[],"symbols":[],"timestamps":[],"urls":[],"user_mentions":[{"id_str":"1754147306687852544","name":"Ata","screen_name":"theatashka","indices":[0,11]},{"id_str":"1895398810299318272","name":"4nzn","screen_name":"paoloanzn","indices":[12,22]}]},"favorited":false,"in_reply_to_screen_name":"theatashka","lang":"en","retweeted":false,"fact_check":null,"id":"1986174731243151689","view_count":6,"bookmark_count":0,"created_at":1762375931000,"favorite_count":0,"quote_count":0,"reply_count":0,"retweet_count":0,"user_id_str":"1980522019964772352","conversation_id_str":"1985075816208957754","full_text":"@theatashka @paoloanzn even faster now. maybe will finish until next week.","in_reply_to_user_id_str":"1754147306687852544","in_reply_to_status_id_str":"1986174488514638160","is_quote_status":0,"is_ai":null,"ai_score":null}]},{"label":"2025-11-07","value":0,"startTime":1762387200000,"endTime":1762473600000,"tweets":[{"bookmarked":false,"display_text_range":[9,120],"entities":{"hashtags":[],"symbols":[],"timestamps":[],"urls":[],"user_mentions":[{"id_str":"1658546655489298437","name":"Singh","screen_name":"ImSehej","indices":[0,8]}]},"favorited":false,"in_reply_to_screen_name":"ImSehej","lang":"en","retweeted":false,"fact_check":null,"id":"1986420505721946473","view_count":21,"bookmark_count":0,"created_at":1762434529000,"favorite_count":1,"quote_count":0,"reply_count":1,"retweet_count":0,"user_id_str":"1980522019964772352","conversation_id_str":"1986417542009921869","full_text":"@ImSehej āsaturatedā market where 99% have never touched any code but talk like theyāve built million dollar ai agencies","in_reply_to_user_id_str":"1658546655489298437","in_reply_to_status_id_str":"1986417542009921869","is_quote_status":0,"is_ai":null,"ai_score":null}]},{"label":"2025-11-08","value":0,"startTime":1762473600000,"endTime":1762560000000,"tweets":[{"bookmarked":false,"display_text_range":[11,111],"entities":{"hashtags":[],"symbols":[],"timestamps":[],"urls":[],"user_mentions":[{"id_str":"1895398810299318272","name":"4nzn","screen_name":"paoloanzn","indices":[0,10]},{"id_str":"1895398810299318272","name":"4nzn","screen_name":"paoloanzn","indices":[60,70]}]},"favorited":false,"in_reply_to_screen_name":"paoloanzn","lang":"en","retweeted":false,"fact_check":null,"id":"1986866408828117107","view_count":2,"bookmark_count":0,"created_at":1762540840000,"favorite_count":0,"quote_count":0,"reply_count":0,"retweet_count":0,"user_id_str":"1980522019964772352","conversation_id_str":"1986848376273637385","full_text":"@paoloanzn congrats broš¤\n\nproves that if you read listen to @paoloanzn you can go a long way...\n\nit's ai mafia.","in_reply_to_user_id_str":"1895398810299318272","in_reply_to_status_id_str":"1986848376273637385","is_quote_status":0,"is_ai":null,"ai_score":null}]},{"label":"2025-11-09","value":0,"startTime":1762560000000,"endTime":1762646400000,"tweets":[]},{"label":"2025-11-10","value":0,"startTime":1762646400000,"endTime":1762732800000,"tweets":[{"bookmarked":false,"display_text_range":[11,66],"entities":{"hashtags":[],"symbols":[],"timestamps":[],"urls":[],"user_mentions":[{"id_str":"1895398810299318272","name":"4nzn","screen_name":"paoloanzn","indices":[0,10]}]},"favorited":false,"in_reply_to_screen_name":"paoloanzn","lang":"en","retweeted":false,"fact_check":null,"id":"1987586254255607919","view_count":18,"bookmark_count":0,"created_at":1762712465000,"favorite_count":1,"quote_count":0,"reply_count":1,"retweet_count":0,"user_id_str":"1980522019964772352","conversation_id_str":"1987557147459416475","full_text":"@paoloanzn you're hitting me in the hears with those bro...\n\n10/10","in_reply_to_user_id_str":"1895398810299318272","in_reply_to_status_id_str":"1987557147459416475","is_quote_status":0,"is_ai":null,"ai_score":null}]},{"label":"2025-11-11","value":1,"startTime":1762732800000,"endTime":1762819200000,"tweets":[{"bookmarked":false,"display_text_range":[0,278],"entities":{"hashtags":[],"media":[{"display_url":"pic.x.com/fhCA7KFAUR","expanded_url":"https://x.com/aidvgg/status/1987955316806627811/photo/1","id_str":"1987955274003394560","indices":[279,302],"media_key":"3_1987955274003394560","media_url_https":"https://pbs.twimg.com/media/G5aiygBWMAA-fIj.jpg","type":"photo","url":"https://t.co/fhCA7KFAUR","ext_media_availability":{"status":"Available"},"features":{"large":{"faces":[]},"medium":{"faces":[]},"small":{"faces":[]},"orig":{"faces":[]}},"sizes":{"large":{"h":596,"w":2048,"resize":"fit"},"medium":{"h":349,"w":1200,"resize":"fit"},"small":{"h":198,"w":680,"resize":"fit"},"thumb":{"h":150,"w":150,"resize":"crop"}},"original_info":{"height":732,"width":2517,"focus_rects":[{"x":920,"y":0,"w":1307,"h":732},{"x":1207,"y":0,"w":732,"h":732},{"x":1252,"y":0,"w":642,"h":732},{"x":1390,"y":0,"w":366,"h":732},{"x":0,"y":0,"w":2517,"h":732}]},"allow_download_status":{"allow_download":true},"media_results":{"result":{"media_key":"3_1987955274003394560"}}}],"symbols":[],"timestamps":[],"urls":[],"user_mentions":[]},"extended_entities":{"media":[{"display_url":"pic.x.com/fhCA7KFAUR","expanded_url":"https://x.com/aidvgg/status/1987955316806627811/photo/1","id_str":"1987955274003394560","indices":[279,302],"media_key":"3_1987955274003394560","media_url_https":"https://pbs.twimg.com/media/G5aiygBWMAA-fIj.jpg","type":"photo","url":"https://t.co/fhCA7KFAUR","ext_media_availability":{"status":"Available"},"features":{"large":{"faces":[]},"medium":{"faces":[]},"small":{"faces":[]},"orig":{"faces":[]}},"sizes":{"large":{"h":596,"w":2048,"resize":"fit"},"medium":{"h":349,"w":1200,"resize":"fit"},"small":{"h":198,"w":680,"resize":"fit"},"thumb":{"h":150,"w":150,"resize":"crop"}},"original_info":{"height":732,"width":2517,"focus_rects":[{"x":920,"y":0,"w":1307,"h":732},{"x":1207,"y":0,"w":732,"h":732},{"x":1252,"y":0,"w":642,"h":732},{"x":1390,"y":0,"w":366,"h":732},{"x":0,"y":0,"w":2517,"h":732}]},"allow_download_status":{"allow_download":true},"media_results":{"result":{"media_key":"3_1987955274003394560"}}}]},"favorited":true,"lang":"en","possibly_sensitive":false,"possibly_sensitive_editable":true,"quoted_status_id_str":"1984668282507706462","quoted_status_permalink":{"url":"https://t.co/ibNMNzJ6vs","expanded":"https://twitter.com/aidvgg/status/1984668282507706462","display":"x.com/aidvgg/status/ā¦"},"retweeted":true,"fact_check":null,"id":"1987955316806627811","view_count":478,"bookmark_count":1,"created_at":1762800456000,"favorite_count":3,"quote_count":1,"reply_count":1,"retweet_count":1,"user_id_str":"1980522019964772352","conversation_id_str":"1987955316806627811","full_text":"day 3-4: building the brainās government\n\nthe goal isn't \"an ai that automates work\"\n\nit's \"an ai that governs how work gets done\"\n\nthat requires 3 hard things most skip:\n\n- remembering every decision\n- evaluating them under explicit rules\n- learning which rules actually worked\n\nso i built the governance loop.\n\nit starts simple:\n\n1. every event inside the org is logged\n\n2. context is assembled: what happened, why it happened, and under what conditions.\n\n3. the decision engine evaluates it against policy\n\n4. the outcome tracker measures the real-world result\n\n5. the learning loop updates policy stats\n\n6. if it finds a better pattern, it proposes a new rule\n\nevery policy is versioned, hashed, and auditable\n\nevery decision cites the exact constitution article it followed\n\nnothing runs without traceability\n\nwhen it learns that a variant consistently outperforms another,\n\nit doesnāt self-promote - it proposes\n\nhumans still govern the governors\n\nover time, the system becomes the institutional memory of the company\n\na living constitution that adapts through evidence, not opinions\n\ngovernance is the only way to scale ai safely\n\nnot through prompts, but through constitutions\n\nthis isnāt an ai assistant\n\nitās the start of an ai organism","in_reply_to_user_id_str":null,"in_reply_to_status_id_str":null,"is_quote_status":1,"is_ai":null,"ai_score":null},{"bookmarked":false,"display_text_range":[11,289],"entities":{"hashtags":[],"symbols":[],"timestamps":[],"urls":[],"user_mentions":[{"id_str":"1895398810299318272","name":"4nzn","screen_name":"paoloanzn","indices":[0,10]}]},"favorited":false,"in_reply_to_screen_name":"paoloanzn","lang":"en","retweeted":false,"fact_check":null,"id":"1987951032195051911","view_count":50,"bookmark_count":0,"created_at":1762799435000,"favorite_count":1,"quote_count":0,"reply_count":0,"retweet_count":0,"user_id_str":"1980522019964772352","conversation_id_str":"1987931471118823700","full_text":"hell yeah, i was architecting the memory of my constituion engine system\n\nyou answered my questions i didn't even ask yetšÆ\n\ni've come up with 1 more approach to memory management. it's not specifically for interacting with users, but rather for decision making.\n\nwill hit you up with it soon.","in_reply_to_user_id_str":"1895398810299318272","in_reply_to_status_id_str":"1987931471118823700","is_quote_status":0,"is_ai":null,"ai_score":null}]},{"label":"2025-11-12","value":1,"startTime":1762819200000,"endTime":1762905600000,"tweets":[{"bookmarked":false,"display_text_range":[0,275],"entities":{"hashtags":[],"media":[{"display_url":"pic.x.com/zfICwkSIpo","expanded_url":"https://x.com/aidvgg/status/1988301591271669876/photo/1","id_str":"1988301404683849728","indices":[276,299],"media_key":"3_1988301404683849728","media_url_https":"https://pbs.twimg.com/media/G5fdl9SXUAADBPx.png","type":"photo","url":"https://t.co/zfICwkSIpo","ext_media_availability":{"status":"Available"},"features":{"large":{"faces":[]},"medium":{"faces":[]},"small":{"faces":[]},"orig":{"faces":[]}},"sizes":{"large":{"h":614,"w":2048,"resize":"fit"},"medium":{"h":360,"w":1200,"resize":"fit"},"small":{"h":204,"w":680,"resize":"fit"},"thumb":{"h":150,"w":150,"resize":"crop"}},"original_info":{"height":732,"width":2443,"focus_rects":[{"x":18,"y":0,"w":1307,"h":732},{"x":305,"y":0,"w":732,"h":732},{"x":350,"y":0,"w":642,"h":732},{"x":488,"y":0,"w":366,"h":732},{"x":0,"y":0,"w":2443,"h":732}]},"allow_download_status":{"allow_download":true},"media_results":{"result":{"media_key":"3_1988301404683849728"}}}],"symbols":[],"timestamps":[],"urls":[],"user_mentions":[]},"extended_entities":{"media":[{"display_url":"pic.x.com/zfICwkSIpo","expanded_url":"https://x.com/aidvgg/status/1988301591271669876/photo/1","id_str":"1988301404683849728","indices":[276,299],"media_key":"3_1988301404683849728","media_url_https":"https://pbs.twimg.com/media/G5fdl9SXUAADBPx.png","type":"photo","url":"https://t.co/zfICwkSIpo","ext_media_availability":{"status":"Available"},"features":{"large":{"faces":[]},"medium":{"faces":[]},"small":{"faces":[]},"orig":{"faces":[]}},"sizes":{"large":{"h":614,"w":2048,"resize":"fit"},"medium":{"h":360,"w":1200,"resize":"fit"},"small":{"h":204,"w":680,"resize":"fit"},"thumb":{"h":150,"w":150,"resize":"crop"}},"original_info":{"height":732,"width":2443,"focus_rects":[{"x":18,"y":0,"w":1307,"h":732},{"x":305,"y":0,"w":732,"h":732},{"x":350,"y":0,"w":642,"h":732},{"x":488,"y":0,"w":366,"h":732},{"x":0,"y":0,"w":2443,"h":732}]},"allow_download_status":{"allow_download":true},"media_results":{"result":{"media_key":"3_1988301404683849728"}}}]},"favorited":true,"lang":"en","possibly_sensitive":false,"possibly_sensitive_editable":true,"quoted_status_id_str":"1987955316806627811","quoted_status_permalink":{"url":"https://t.co/wsehw27XOK","expanded":"https://twitter.com/aidvgg/status/1987955316806627811","display":"x.com/aidvgg/status/ā¦"},"retweeted":true,"fact_check":null,"id":"1988301591271669876","view_count":280,"bookmark_count":2,"created_at":1762883014000,"favorite_count":3,"quote_count":0,"reply_count":2,"retweet_count":1,"user_id_str":"1980522019964772352","conversation_id_str":"1988301591271669876","full_text":"day 5: first policies executed\n\nthe system finally made its own decisions - under a real constitution\n\nno prompts, no manual logic, just:\n\npolicy ā decision ā outcome ā feedback\n\neach decision:\n\n- cites which policy version it followed\n- logs reasoning hash-linked to the one before it\n- tracks the outcome when ground truth arrives\n\nwhen outcomes come in, the learning module updates the policyās confidence.\n\npush strong patterns, remove weak ones\n\nai didnāt just predict\n\nit governed.\n\nthatās the point of gpt-gov.\n\nnot faster output, but consistent reasoning under evolving law.\n\nnext step: scorecards + variant selection","in_reply_to_user_id_str":null,"in_reply_to_status_id_str":null,"is_quote_status":1,"is_ai":null,"ai_score":null},{"bookmarked":false,"display_text_range":[11,91],"entities":{"hashtags":[],"symbols":[],"timestamps":[],"urls":[],"user_mentions":[{"id_str":"1895398810299318272","name":"4nzn","screen_name":"paoloanzn","indices":[0,10]}]},"favorited":false,"in_reply_to_screen_name":"paoloanzn","lang":"en","retweeted":false,"fact_check":null,"id":"1988299908399722728","view_count":73,"bookmark_count":0,"created_at":1762882613000,"favorite_count":1,"quote_count":0,"reply_count":1,"retweet_count":0,"user_id_str":"1980522019964772352","conversation_id_str":"1988289697815351751","full_text":"@paoloanzn you're an inspiration bro, and a great teacher.\n\nhappy to be part of the familyš¤","in_reply_to_user_id_str":"1895398810299318272","in_reply_to_status_id_str":"1988289697815351751","is_quote_status":0,"is_ai":null,"ai_score":null},{"bookmarked":false,"display_text_range":[11,42],"entities":{"hashtags":[],"symbols":[],"timestamps":[],"urls":[],"user_mentions":[{"id_str":"1895398810299318272","name":"4nzn","screen_name":"paoloanzn","indices":[0,10]}]},"favorited":false,"in_reply_to_screen_name":"paoloanzn","lang":"en","retweeted":false,"fact_check":null,"id":"1988302949270123000","view_count":21,"bookmark_count":0,"created_at":1762883338000,"favorite_count":1,"quote_count":0,"reply_count":1,"retweet_count":0,"user_id_str":"1980522019964772352","conversation_id_str":"1988279652214075728","full_text":"@paoloanzn bro is on a generational ai run","in_reply_to_user_id_str":"1895398810299318272","in_reply_to_status_id_str":"1988279652214075728","is_quote_status":0,"is_ai":null,"ai_score":null},{"bookmarked":false,"display_text_range":[12,25],"entities":{"hashtags":[],"symbols":[],"timestamps":[],"urls":[],"user_mentions":[{"id_str":"1754147306687852544","name":"Ata","screen_name":"theatashka","indices":[0,11]}]},"favorited":false,"in_reply_to_screen_name":"theatashka","lang":"en","retweeted":false,"fact_check":null,"id":"1988182082838003823","view_count":6,"bookmark_count":0,"created_at":1762854521000,"favorite_count":1,"quote_count":0,"reply_count":0,"retweet_count":0,"user_id_str":"1980522019964772352","conversation_id_str":"1987955316806627811","full_text":"@theatashka thank you bro","in_reply_to_user_id_str":"1754147306687852544","in_reply_to_status_id_str":"1988176972283838615","is_quote_status":0,"is_ai":null,"ai_score":null}]},{"label":"2025-11-13","value":0,"startTime":1762905600000,"endTime":1762992000000,"tweets":[{"bookmarked":false,"display_text_range":[12,70],"entities":{"hashtags":[],"symbols":[],"timestamps":[],"urls":[],"user_mentions":[{"id_str":"1754147306687852544","name":"Ata","screen_name":"theatashka","indices":[0,11]}]},"favorited":false,"in_reply_to_screen_name":"theatashka","lang":"en","retweeted":false,"fact_check":null,"id":"1988658528740114529","view_count":127,"bookmark_count":0,"created_at":1762968115000,"favorite_count":1,"quote_count":0,"reply_count":1,"retweet_count":0,"user_id_str":"1980522019964772352","conversation_id_str":"1988638174982053958","full_text":"@theatashka best design iāve seen today. you leveled up bro, good job.","in_reply_to_user_id_str":"1754147306687852544","in_reply_to_status_id_str":"1988638174982053958","is_quote_status":0,"is_ai":null,"ai_score":null},{"bookmarked":false,"display_text_range":[10,19],"entities":{"hashtags":[],"symbols":[],"timestamps":[],"urls":[],"user_mentions":[{"id_str":"1971249076411985920","name":"Kemal","screen_name":"ai_kemal","indices":[0,9]}]},"favorited":false,"in_reply_to_screen_name":"ai_kemal","lang":"tl","retweeted":false,"fact_check":null,"id":"1988553532887154997","view_count":14,"bookmark_count":0,"created_at":1762943082000,"favorite_count":0,"quote_count":0,"reply_count":0,"retweet_count":0,"user_id_str":"1980522019964772352","conversation_id_str":"1984668282507706462","full_text":"@ai_kemal haha true","in_reply_to_user_id_str":"1971249076411985920","in_reply_to_status_id_str":"1988544227903439192","is_quote_status":0,"is_ai":null,"ai_score":null}]},{"label":"2025-11-14","value":0,"startTime":1762992000000,"endTime":1763078400000,"tweets":[{"bookmarked":false,"display_text_range":[0,280],"entities":{"hashtags":[],"media":[{"display_url":"pic.x.com/aE2gev4kxm","expanded_url":"https://x.com/aidvgg/status/1989057807232999732/photo/1","id_str":"1989057773481394176","indices":[281,304],"media_key":"3_1989057773481394176","media_url_https":"https://pbs.twimg.com/media/G5qNgaoWgAAKKSI.jpg","type":"photo","url":"https://t.co/aE2gev4kxm","ext_media_availability":{"status":"Available"},"features":{"large":{"faces":[]},"medium":{"faces":[]},"small":{"faces":[]},"orig":{"faces":[]}},"sizes":{"large":{"h":590,"w":2048,"resize":"fit"},"medium":{"h":345,"w":1200,"resize":"fit"},"small":{"h":196,"w":680,"resize":"fit"},"thumb":{"h":150,"w":150,"resize":"crop"}},"original_info":{"height":732,"width":2543,"focus_rects":[{"x":1236,"y":0,"w":1307,"h":732},{"x":1811,"y":0,"w":732,"h":732},{"x":1901,"y":0,"w":642,"h":732},{"x":2042,"y":0,"w":366,"h":732},{"x":0,"y":0,"w":2543,"h":732}]},"allow_download_status":{"allow_download":true},"media_results":{"result":{"media_key":"3_1989057773481394176"}}}],"symbols":[],"timestamps":[],"urls":[],"user_mentions":[]},"extended_entities":{"media":[{"display_url":"pic.x.com/aE2gev4kxm","expanded_url":"https://x.com/aidvgg/status/1989057807232999732/photo/1","id_str":"1989057773481394176","indices":[281,304],"media_key":"3_1989057773481394176","media_url_https":"https://pbs.twimg.com/media/G5qNgaoWgAAKKSI.jpg","type":"photo","url":"https://t.co/aE2gev4kxm","ext_media_availability":{"status":"Available"},"features":{"large":{"faces":[]},"medium":{"faces":[]},"small":{"faces":[]},"orig":{"faces":[]}},"sizes":{"large":{"h":590,"w":2048,"resize":"fit"},"medium":{"h":345,"w":1200,"resize":"fit"},"small":{"h":196,"w":680,"resize":"fit"},"thumb":{"h":150,"w":150,"resize":"crop"}},"original_info":{"height":732,"width":2543,"focus_rects":[{"x":1236,"y":0,"w":1307,"h":732},{"x":1811,"y":0,"w":732,"h":732},{"x":1901,"y":0,"w":642,"h":732},{"x":2042,"y":0,"w":366,"h":732},{"x":0,"y":0,"w":2543,"h":732}]},"allow_download_status":{"allow_download":true},"media_results":{"result":{"media_key":"3_1989057773481394176"}}}]},"favorited":true,"lang":"en","possibly_sensitive":false,"possibly_sensitive_editable":true,"retweeted":false,"fact_check":null,"id":"1989057807232999732","view_count":116,"bookmark_count":0,"created_at":1763063310000,"favorite_count":2,"quote_count":0,"reply_count":0,"retweet_count":0,"user_id_str":"1980522019964772352","conversation_id_str":"1989057807232999732","full_text":"day 6: the system started judging itself\n\npolicies now compete\n\neach one runs live decisions, collects outcomes, and feeds into a scorecard\n\nthe scorecard tracks how each policy variant performs\n\nprecision, win rate, margin, latency\n\nthe router doesnāt just pick at random anymore\n\nit allocates traffic dynamically using bandit logic\n\nbad policies fade out\n\nstrong ones gain exposure\n\nall under the same constitution\n\nthe governance loop now has selection pressure -\na real evolutionary layer\n\nthis is how ai law learns to improve itself","in_reply_to_user_id_str":null,"in_reply_to_status_id_str":null,"is_quote_status":0,"is_ai":null,"ai_score":null},{"bookmarked":false,"display_text_range":[11,84],"entities":{"hashtags":[],"symbols":[],"timestamps":[],"urls":[],"user_mentions":[{"id_str":"1895398810299318272","name":"4nzn","screen_name":"paoloanzn","indices":[0,10]}]},"favorited":false,"in_reply_to_screen_name":"paoloanzn","lang":"en","retweeted":false,"fact_check":null,"id":"1989049105830772972","view_count":39,"bookmark_count":0,"created_at":1763061236000,"favorite_count":1,"quote_count":0,"reply_count":0,"retweet_count":0,"user_id_str":"1980522019964772352","conversation_id_str":"1989037562120523973","full_text":"@paoloanzn damn, now i gotta mimic this in my own way.\n\ni will have questions bro...","in_reply_to_user_id_str":"1895398810299318272","in_reply_to_status_id_str":"1989037562120523973","is_quote_status":0,"is_ai":null,"ai_score":null}]},{"label":"2025-11-15","value":1,"startTime":1763078400000,"endTime":1763164800000,"tweets":[{"bookmarked":false,"display_text_range":[0,279],"entities":{"hashtags":[],"symbols":[],"timestamps":[],"urls":[],"user_mentions":[]},"favorited":true,"lang":"en","quoted_status_id_str":"1989015833709015078","quoted_status_permalink":{"url":"https://t.co/mRVqrWwSOj","expanded":"https://twitter.com/paoloanzn/status/1989015833709015078","display":"x.com/paoloanzn/statā¦"},"retweeted":false,"fact_check":null,"id":"1989420216053305697","view_count":35,"bookmark_count":0,"created_at":1763149715000,"favorite_count":1,"quote_count":0,"reply_count":0,"retweet_count":0,"user_id_str":"1980522019964772352","conversation_id_str":"1989420216053305697","full_text":"most people in the comments have never built and deployed any complex agent system\n\nyou're misunderstanding whatās being built here.\n\nthis isnāt about discord bots, \"chat prompts\", or ai devs who write bug-free code.\n\nit's an infrastructure layer.\n\na system that uses anthropicās agent sdk to deploy and coordinate ai agents across environments like discord.\n\nthat means you can spin up specialized agents instantly, orchestrate their interactions, and scale that behavior the same way you'd scale any other backend process.\n\nitās not hype or \"AI roleplay.\"\n\nitās a framework for agentic systems that can plug into real workflows.\n\nmark my words: this is the future of orchestrating ai-powered agents","in_reply_to_user_id_str":null,"in_reply_to_status_id_str":null,"is_quote_status":1,"is_ai":null,"ai_score":null},{"bookmarked":false,"display_text_range":[0,22],"entities":{"hashtags":[],"media":[{"display_url":"pic.x.com/ntqaBz0Ty0","expanded_url":"https://x.com/aidvgg/status/1989467175049138527/photo/1","id_str":"1989467068089982976","indices":[23,46],"media_key":"3_1989467068089982976","media_url_https":"https://pbs.twimg.com/media/G5wBwf3XYAAuUY0.jpg","type":"photo","url":"https://t.co/ntqaBz0Ty0","ext_media_availability":{"status":"Available"},"features":{"large":{"faces":[]},"medium":{"faces":[]},"small":{"faces":[]},"orig":{"faces":[]}},"sizes":{"large":{"h":972,"w":1525,"resize":"fit"},"medium":{"h":765,"w":1200,"resize":"fit"},"small":{"h":433,"w":680,"resize":"fit"},"thumb":{"h":150,"w":150,"resize":"crop"}},"original_info":{"height":972,"width":1525,"focus_rects":[{"x":0,"y":0,"w":1525,"h":854},{"x":0,"y":0,"w":972,"h":972},{"x":0,"y":0,"w":853,"h":972},{"x":0,"y":0,"w":486,"h":972},{"x":0,"y":0,"w":1525,"h":972}]},"allow_download_status":{"allow_download":true},"media_results":{"result":{"media_key":"3_1989467068089982976"}}}],"symbols":[],"timestamps":[],"urls":[],"user_mentions":[]},"extended_entities":{"media":[{"display_url":"pic.x.com/ntqaBz0Ty0","expanded_url":"https://x.com/aidvgg/status/1989467175049138527/photo/1","id_str":"1989467068089982976","indices":[23,46],"media_key":"3_1989467068089982976","media_url_https":"https://pbs.twimg.com/media/G5wBwf3XYAAuUY0.jpg","type":"photo","url":"https://t.co/ntqaBz0Ty0","ext_media_availability":{"status":"Available"},"features":{"large":{"faces":[]},"medium":{"faces":[]},"small":{"faces":[]},"orig":{"faces":[]}},"sizes":{"large":{"h":972,"w":1525,"resize":"fit"},"medium":{"h":765,"w":1200,"resize":"fit"},"small":{"h":433,"w":680,"resize":"fit"},"thumb":{"h":150,"w":150,"resize":"crop"}},"original_info":{"height":972,"width":1525,"focus_rects":[{"x":0,"y":0,"w":1525,"h":854},{"x":0,"y":0,"w":972,"h":972},{"x":0,"y":0,"w":853,"h":972},{"x":0,"y":0,"w":486,"h":972},{"x":0,"y":0,"w":1525,"h":972}]},"allow_download_status":{"allow_download":true},"media_results":{"result":{"media_key":"3_1989467068089982976"}}}]},"favorited":true,"lang":"en","possibly_sensitive":false,"possibly_sensitive_editable":true,"quoted_status_id_str":"1989015833709015078","quoted_status_permalink":{"url":"https://t.co/mRVqrWxqDR","expanded":"https://twitter.com/paoloanzn/status/1989015833709015078","display":"x.com/paoloanzn/statā¦"},"retweeted":true,"fact_check":null,"id":"1989467175049138527","view_count":3466,"bookmark_count":1,"created_at":1763160911000,"favorite_count":6,"quote_count":1,"reply_count":1,"retweet_count":1,"user_id_str":"1980522019964772352","conversation_id_str":"1989467175049138527","full_text":"learning from the best https://t.co/ntqaBz0Ty0","in_reply_to_user_id_str":null,"in_reply_to_status_id_str":null,"is_quote_status":1,"is_ai":null,"ai_score":null},{"bookmarked":false,"display_text_range":[24,135],"entities":{"hashtags":[],"symbols":[],"timestamps":[],"urls":[],"user_mentions":[{"id_str":"1969565318780764165","name":"Vitaly Paskov","screen_name":"VPStrategic","indices":[0,12]},{"id_str":"1895398810299318272","name":"4nzn","screen_name":"paoloanzn","indices":[13,23]},{"id_str":"1969565318780764165","name":"Vitaly Paskov","screen_name":"VPStrategic","indices":[24,36]}]},"favorited":false,"in_reply_to_screen_name":"VPStrategic","lang":"en","retweeted":false,"fact_check":null,"id":"1989415631029244125","view_count":11,"bookmark_count":0,"created_at":1763148622000,"favorite_count":1,"quote_count":0,"reply_count":1,"retweet_count":0,"user_id_str":"1980522019964772352","conversation_id_str":"1989015833709015078","full_text":"@VPStrategic @paoloanzn @VPStrategic he didn't even reply to you because you're talking a bunch nonsense. you need to touch some grass.","in_reply_to_user_id_str":"1969565318780764165","in_reply_to_status_id_str":"1989349579561775213","is_quote_status":0,"is_ai":null,"ai_score":null},{"bookmarked":false,"display_text_range":[11,37],"entities":{"hashtags":[],"symbols":[],"timestamps":[],"urls":[],"user_mentions":[{"id_str":"1895398810299318272","name":"4nzn","screen_name":"paoloanzn","indices":[0,10]}]},"favorited":false,"in_reply_to_screen_name":"paoloanzn","lang":"en","retweeted":false,"fact_check":null,"id":"1989467904941891981","view_count":19,"bookmark_count":0,"created_at":1763161085000,"favorite_count":1,"quote_count":0,"reply_count":0,"retweet_count":0,"user_id_str":"1980522019964772352","conversation_id_str":"1989467175049138527","full_text":"@paoloanzn had no choice but to do it","in_reply_to_user_id_str":"1895398810299318272","in_reply_to_status_id_str":"1989467292594573516","is_quote_status":0,"is_ai":null,"ai_score":null},{"bookmarked":false,"display_text_range":[11,16],"entities":{"hashtags":[],"symbols":[],"timestamps":[],"urls":[],"user_mentions":[{"id_str":"1895398810299318272","name":"4nzn","screen_name":"paoloanzn","indices":[0,10]}]},"favorited":false,"in_reply_to_screen_name":"paoloanzn","lang":"en","retweeted":false,"fact_check":null,"id":"1989469744689189367","view_count":51,"bookmark_count":0,"created_at":1763161524000,"favorite_count":0,"quote_count":0,"reply_count":0,"retweet_count":0,"user_id_str":"1980522019964772352","conversation_id_str":"1989468211298144509","full_text":"@paoloanzn goatš¤","in_reply_to_user_id_str":"1895398810299318272","in_reply_to_status_id_str":"1989468211298144509","is_quote_status":0,"is_ai":null,"ai_score":null}]},{"label":"2025-11-16","value":0,"startTime":1763164800000,"endTime":1763251200000,"tweets":[{"bookmarked":false,"display_text_range":[12,33],"entities":{"hashtags":[],"symbols":[],"timestamps":[],"urls":[],"user_mentions":[{"id_str":"1754147306687852544","name":"Ata","screen_name":"theatashka","indices":[0,11]}]},"favorited":false,"in_reply_to_screen_name":"theatashka","lang":"en","retweeted":false,"fact_check":null,"id":"1989734279358693475","view_count":72,"bookmark_count":0,"created_at":1763224594000,"favorite_count":0,"quote_count":0,"reply_count":0,"retweet_count":0,"user_id_str":"1980522019964772352","conversation_id_str":"1989717607767818438","full_text":"@theatashka favorite for a reason","in_reply_to_user_id_str":"1754147306687852544","in_reply_to_status_id_str":"1989717607767818438","is_quote_status":0,"is_ai":null,"ai_score":null}]},{"label":"2025-11-17","value":2,"startTime":1763251200000,"endTime":1763337600000,"tweets":[{"bookmarked":false,"display_text_range":[0,279],"entities":{"hashtags":[],"symbols":[],"timestamps":[],"urls":[],"user_mentions":[]},"favorited":true,"lang":"en","retweeted":true,"fact_check":null,"id":"1990002854233337925","view_count":193,"bookmark_count":0,"created_at":1763288627000,"favorite_count":3,"quote_count":0,"reply_count":2,"retweet_count":1,"user_id_str":"1980522019964772352","conversation_id_str":"1990002854233337925","full_text":"80% of ai agent implementations fail within 6 months\n\ncompanies are spending millions on systems that never reach production\n\nand here's the thing nobody talks about:\n\nthe problem isn't the technology\n\nthe problem is nobody knows how to build these systems properly\n\neveryone can make a chatbot demo that works in controlled environments\n\nalmost nobody can build an agent system that works reliably with real users, real data, and real consequences\n\nthe gap between prototype and production is where projects die\n\nand that gap is pure architecture and systems thinking\n\nif you can bridge that gap, you're not competing with everyone\n\nyou're competing with the tiny fraction of people who actually know what they're doing","in_reply_to_user_id_str":null,"in_reply_to_status_id_str":null,"is_quote_status":0,"is_ai":null,"ai_score":null},{"bookmarked":false,"display_text_range":[0,278],"entities":{"hashtags":[],"media":[{"display_url":"pic.x.com/xur3S4i9Hr","expanded_url":"https://x.com/aidvgg/status/1990083139603939357/video/1","id_str":"1990083054270898176","indices":[279,302],"media_key":"13_1990083054270898176","media_url_https":"https://pbs.twimg.com/amplify_video_thumb/1990083054270898176/img/YlIJU2gho-vyLUIH.jpg","type":"video","url":"https://t.co/xur3S4i9Hr","additional_media_info":{"monetizable":false},"ext_media_availability":{"status":"Available"},"sizes":{"large":{"h":1040,"w":1920,"resize":"fit"},"medium":{"h":650,"w":1200,"resize":"fit"},"small":{"h":368,"w":680,"resize":"fit"},"thumb":{"h":150,"w":150,"resize":"crop"}},"original_info":{"height":1040,"width":1920,"focus_rects":[]},"allow_download_status":{"allow_download":true},"video_info":{"aspect_ratio":[24,13],"duration_millis":35066,"variants":[{"content_type":"application/x-mpegURL","url":"https://video.twimg.com/amplify_video/1990083054270898176/pl/qcOk9UcVCCzsm7Di.m3u8?tag=21"},{"bitrate":256000,"content_type":"video/mp4","url":"https://video.twimg.com/amplify_video/1990083054270898176/vid/avc1/498x270/Bahyx01PDQauOGAK.mp4?tag=21"},{"bitrate":832000,"content_type":"video/mp4","url":"https://video.twimg.com/amplify_video/1990083054270898176/vid/avc1/664x360/t0YRdumfZIGcCRh5.mp4?tag=21"},{"bitrate":2176000,"content_type":"video/mp4","url":"https://video.twimg.com/amplify_video/1990083054270898176/vid/avc1/1328x720/J-ApTFzs-F-PG798.mp4?tag=21"},{"bitrate":10368000,"content_type":"video/mp4","url":"https://video.twimg.com/amplify_video/1990083054270898176/vid/avc1/1920x1040/jJ69t-BA0SPvi75N.mp4?tag=21"}]},"media_results":{"result":{"media_key":"13_1990083054270898176"}}}],"symbols":[],"timestamps":[],"urls":[{"display_url":"x.com/aidvgg/status/ā¦","expanded_url":"https://x.com/aidvgg/status/1989467175049138527?s=20","url":"https://t.co/wYiEVPugzY","indices":[628,651]}],"user_mentions":[]},"extended_entities":{"media":[{"display_url":"pic.x.com/xur3S4i9Hr","expanded_url":"https://x.com/aidvgg/status/1990083139603939357/video/1","id_str":"1990083054270898176","indices":[279,302],"media_key":"13_1990083054270898176","media_url_https":"https://pbs.twimg.com/amplify_video_thumb/1990083054270898176/img/YlIJU2gho-vyLUIH.jpg","type":"video","url":"https://t.co/xur3S4i9Hr","additional_media_info":{"monetizable":false},"ext_media_availability":{"status":"Available"},"sizes":{"large":{"h":1040,"w":1920,"resize":"fit"},"medium":{"h":650,"w":1200,"resize":"fit"},"small":{"h":368,"w":680,"resize":"fit"},"thumb":{"h":150,"w":150,"resize":"crop"}},"original_info":{"height":1040,"width":1920,"focus_rects":[]},"allow_download_status":{"allow_download":true},"video_info":{"aspect_ratio":[24,13],"duration_millis":35066,"variants":[{"content_type":"application/x-mpegURL","url":"https://video.twimg.com/amplify_video/1990083054270898176/pl/qcOk9UcVCCzsm7Di.m3u8?tag=21"},{"bitrate":256000,"content_type":"video/mp4","url":"https://video.twimg.com/amplify_video/1990083054270898176/vid/avc1/498x270/Bahyx01PDQauOGAK.mp4?tag=21"},{"bitrate":832000,"content_type":"video/mp4","url":"https://video.twimg.com/amplify_video/1990083054270898176/vid/avc1/664x360/t0YRdumfZIGcCRh5.mp4?tag=21"},{"bitrate":2176000,"content_type":"video/mp4","url":"https://video.twimg.com/amplify_video/1990083054270898176/vid/avc1/1328x720/J-ApTFzs-F-PG798.mp4?tag=21"},{"bitrate":10368000,"content_type":"video/mp4","url":"https://video.twimg.com/amplify_video/1990083054270898176/vid/avc1/1920x1040/jJ69t-BA0SPvi75N.mp4?tag=21"}]},"media_results":{"result":{"media_key":"13_1990083054270898176"}}}]},"favorited":true,"lang":"en","possibly_sensitive":false,"possibly_sensitive_editable":true,"retweeted":false,"fact_check":null,"id":"1990083139603939357","view_count":1,"bookmark_count":0,"created_at":1763307769000,"favorite_count":1,"quote_count":0,"reply_count":0,"retweet_count":0,"user_id_str":"1980522019964772352","conversation_id_str":"1990083139603939357","full_text":"deployed a three-agent dev team that runs 24/7 for under $200/month in api costs\n\nnot a chatbot\n\nnot a demo\n\nactual production infrastructure\n\n- backend developer agent\n\n- devops specialist agent\n\n- frontend engineer agent\n\neach gets isolated container environment\n\neach has its own workspace\n\nthey communicate through discord like real employees\n\nthey write code, review each other's work, deploy infrastructure\n\ncomplete transparency\n\nhumans see everything\n\nthis replaces $180k/year in salary costs\n\np.s. this can be any agent, not only coding ones.\n\nif you want this infrastructure set up for your business,\n\nshoot me a dm.\n\nhttps://t.co/wYiEVPugzY","in_reply_to_user_id_str":null,"in_reply_to_status_id_str":null,"is_quote_status":0,"is_ai":null,"ai_score":null},{"bookmarked":false,"display_text_range":[0,278],"entities":{"hashtags":[],"media":[{"display_url":"pic.x.com/KAtAbAvvyd","expanded_url":"https://x.com/aidvgg/status/1990083841709559998/video/1","id_str":"1990083452436193280","indices":[279,302],"media_key":"13_1990083452436193280","media_url_https":"https://pbs.twimg.com/amplify_video_thumb/1990083452436193280/img/AvQ_zpGIUIiOgDGf.jpg","type":"video","url":"https://t.co/KAtAbAvvyd","additional_media_info":{"monetizable":false},"ext_media_availability":{"status":"Available"},"sizes":{"large":{"h":1040,"w":1920,"resize":"fit"},"medium":{"h":650,"w":1200,"resize":"fit"},"small":{"h":368,"w":680,"resize":"fit"},"thumb":{"h":150,"w":150,"resize":"crop"}},"original_info":{"height":1040,"width":1920,"focus_rects":[]},"allow_download_status":{"allow_download":true},"video_info":{"aspect_ratio":[24,13],"duration_millis":35066,"variants":[{"content_type":"application/x-mpegURL","url":"https://video.twimg.com/amplify_video/1990083452436193280/pl/uKOX7o-exFHK4dIh.m3u8?tag=21"},{"bitrate":256000,"content_type":"video/mp4","url":"https://video.twimg.com/amplify_video/1990083452436193280/vid/avc1/498x270/xX4_e4nZZYTDbXcm.mp4?tag=21"},{"bitrate":832000,"content_type":"video/mp4","url":"https://video.twimg.com/amplify_video/1990083452436193280/vid/avc1/664x360/wYYA3noId5VkLAM-.mp4?tag=21"},{"bitrate":2176000,"content_type":"video/mp4","url":"https://video.twimg.com/amplify_video/1990083452436193280/vid/avc1/1328x720/eBgP00wlRy4i-gFI.mp4?tag=21"},{"bitrate":10368000,"content_type":"video/mp4","url":"https://video.twimg.com/amplify_video/1990083452436193280/vid/avc1/1920x1040/Uz45f9Aj8eoSqoxs.mp4?tag=21"}]},"media_results":{"result":{"media_key":"13_1990083452436193280"}}}],"symbols":[],"timestamps":[],"urls":[],"user_mentions":[]},"extended_entities":{"media":[{"display_url":"pic.x.com/KAtAbAvvyd","expanded_url":"https://x.com/aidvgg/status/1990083841709559998/video/1","id_str":"1990083452436193280","indices":[279,302],"media_key":"13_1990083452436193280","media_url_https":"https://pbs.twimg.com/amplify_video_thumb/1990083452436193280/img/AvQ_zpGIUIiOgDGf.jpg","type":"video","url":"https://t.co/KAtAbAvvyd","additional_media_info":{"monetizable":false},"ext_media_availability":{"status":"Available"},"sizes":{"large":{"h":1040,"w":1920,"resize":"fit"},"medium":{"h":650,"w":1200,"resize":"fit"},"small":{"h":368,"w":680,"resize":"fit"},"thumb":{"h":150,"w":150,"resize":"crop"}},"original_info":{"height":1040,"width":1920,"focus_rects":[]},"allow_download_status":{"allow_download":true},"video_info":{"aspect_ratio":[24,13],"duration_millis":35066,"variants":[{"content_type":"application/x-mpegURL","url":"https://video.twimg.com/amplify_video/1990083452436193280/pl/uKOX7o-exFHK4dIh.m3u8?tag=21"},{"bitrate":256000,"content_type":"video/mp4","url":"https://video.twimg.com/amplify_video/1990083452436193280/vid/avc1/498x270/xX4_e4nZZYTDbXcm.mp4?tag=21"},{"bitrate":832000,"content_type":"video/mp4","url":"https://video.twimg.com/amplify_video/1990083452436193280/vid/avc1/664x360/wYYA3noId5VkLAM-.mp4?tag=21"},{"bitrate":2176000,"content_type":"video/mp4","url":"https://video.twimg.com/amplify_video/1990083452436193280/vid/avc1/1328x720/eBgP00wlRy4i-gFI.mp4?tag=21"},{"bitrate":10368000,"content_type":"video/mp4","url":"https://video.twimg.com/amplify_video/1990083452436193280/vid/avc1/1920x1040/Uz45f9Aj8eoSqoxs.mp4?tag=21"}]},"media_results":{"result":{"media_key":"13_1990083452436193280"}}}]},"favorited":true,"lang":"en","possibly_sensitive":false,"possibly_sensitive_editable":true,"retweeted":true,"fact_check":null,"id":"1990083841709559998","view_count":249,"bookmark_count":1,"created_at":1763307936000,"favorite_count":3,"quote_count":0,"reply_count":3,"retweet_count":1,"user_id_str":"1980522019964772352","conversation_id_str":"1990083841709559998","full_text":"deployed a three-agent dev team that runs 24/7 for under $200/month in api costs\n\nnot a chatbot\n\nnot a demo\n\nactual production infrastructure\n\n- backend developer agent\n\n- devops specialist agent\n\n- frontend engineer agent\n\neach gets isolated container environment\n\neach has its own workspace\n\nthey communicate through discord like real employees\n\nthey write code, review each other's work, deploy infrastructure\n\ncomplete transparency\n\nhumans see everything\n\nthis replaces $180k/year in salary costs\n\np.s. this can be done with any agent, not just a coding one\n\nif you want this implemented for you business,\n\nshoot me a dm.","in_reply_to_user_id_str":null,"in_reply_to_status_id_str":null,"is_quote_status":0,"is_ai":null,"ai_score":null},{"bookmarked":false,"display_text_range":[14,56],"entities":{"hashtags":[],"symbols":[],"timestamps":[],"urls":[],"user_mentions":[{"id_str":"1566851334283870210","name":"Marcel","screen_name":"marcelkargul","indices":[0,13]},{"id_str":"1754147306687852544","name":"Ata","screen_name":"theatashka","indices":[24,35]},{"id_str":"1231654587364519936","name":"Lynel","screen_name":"LynelSkroll","indices":[38,50]}]},"favorited":false,"in_reply_to_screen_name":"marcelkargul","lang":"en","quoted_status_id_str":"1942665979575636151","quoted_status_permalink":{"url":"https://t.co/MUnDg7GJHb","expanded":"https://twitter.com/theatashka/status/1942665979575636151","display":"x.com/theatashka/staā¦"},"retweeted":false,"fact_check":null,"id":"1990026132154941820","view_count":2008,"bookmark_count":2,"created_at":1763294177000,"favorite_count":7,"quote_count":0,"reply_count":2,"retweet_count":0,"user_id_str":"1980522019964772352","conversation_id_str":"1990015995604591086","full_text":"@marcelkargul The OG is @theatashka \n\n@LynelSkroll knows","in_reply_to_user_id_str":"1566851334283870210","in_reply_to_status_id_str":"1990015995604591086","is_quote_status":1,"is_ai":null,"ai_score":null},{"bookmarked":false,"display_text_range":[12,56],"entities":{"hashtags":[],"symbols":[],"timestamps":[],"urls":[],"user_mentions":[{"id_str":"1754147306687852544","name":"Ata","screen_name":"theatashka","indices":[0,11]}]},"favorited":false,"in_reply_to_screen_name":"theatashka","lang":"en","retweeted":false,"fact_check":null,"id":"1990005150631834050","view_count":11,"bookmark_count":0,"created_at":1763289175000,"favorite_count":1,"quote_count":0,"reply_count":0,"retweet_count":0,"user_id_str":"1980522019964772352","conversation_id_str":"1990002854233337925","full_text":"@theatashka thatās exactly what i specialize in bro haha","in_reply_to_user_id_str":"1754147306687852544","in_reply_to_status_id_str":"1990003341397803091","is_quote_status":0,"is_ai":null,"ai_score":null},{"bookmarked":false,"display_text_range":[39,63],"entities":{"hashtags":[],"symbols":[],"timestamps":[],"urls":[],"user_mentions":[{"id_str":"1566851334283870210","name":"Marcel","screen_name":"marcelkargul","indices":[0,13]},{"id_str":"1754147306687852544","name":"Ata","screen_name":"theatashka","indices":[14,25]},{"id_str":"1231654587364519936","name":"Lynel","screen_name":"LynelSkroll","indices":[26,38]}]},"favorited":false,"in_reply_to_screen_name":"marcelkargul","lang":"en","retweeted":false,"fact_check":null,"id":"1990047298462912778","view_count":285,"bookmark_count":0,"created_at":1763299223000,"favorite_count":4,"quote_count":0,"reply_count":1,"retweet_count":0,"user_id_str":"1980522019964772352","conversation_id_str":"1990015995604591086","full_text":"@marcelkargul @theatashka @LynelSkroll yes i can read thank you","in_reply_to_user_id_str":"1566851334283870210","in_reply_to_status_id_str":"1990032454254534747","is_quote_status":0,"is_ai":null,"ai_score":null},{"bookmarked":false,"display_text_range":[26,52],"entities":{"hashtags":[],"symbols":[],"timestamps":[],"urls":[],"user_mentions":[{"id_str":"1916831255074598912","name":"Jazz","screen_name":"MoJazeem","indices":[0,9]},{"id_str":"1754804404887437312","name":"Focal","screen_name":"focaldotdesign","indices":[10,25]}]},"favorited":false,"in_reply_to_screen_name":"MoJazeem","lang":"en","retweeted":false,"fact_check":null,"id":"1990046530909434168","view_count":24,"bookmark_count":0,"created_at":1763299040000,"favorite_count":2,"quote_count":0,"reply_count":0,"retweet_count":0,"user_id_str":"1980522019964772352","conversation_id_str":"1989991438768300307","full_text":"@MoJazeem @focaldotdesign can help you w/ the system","in_reply_to_user_id_str":"1916831255074598912","in_reply_to_status_id_str":"1989991438768300307","is_quote_status":0,"is_ai":null,"ai_score":null},{"bookmarked":false,"display_text_range":[17,30],"entities":{"hashtags":[],"symbols":[],"timestamps":[],"urls":[],"user_mentions":[{"id_str":"1870646718749892608","name":"Andrew Arthurs","screen_name":"InnovatorAndrew","indices":[0,16]}]},"favorited":false,"in_reply_to_screen_name":"InnovatorAndrew","lang":"en","retweeted":false,"fact_check":null,"id":"1990113372130439501","view_count":0,"bookmark_count":0,"created_at":1763314977000,"favorite_count":0,"quote_count":0,"reply_count":0,"retweet_count":0,"user_id_str":"1980522019964772352","conversation_id_str":"1990083841709559998","full_text":"@InnovatorAndrew in dms andrew","in_reply_to_user_id_str":"1870646718749892608","in_reply_to_status_id_str":"1990110950062432361","is_quote_status":0,"is_ai":null,"ai_score":null},{"bookmarked":false,"display_text_range":[10,56],"entities":{"hashtags":[],"symbols":[],"timestamps":[],"urls":[],"user_mentions":[{"id_str":"1971249076411985920","name":"Kemal","screen_name":"ai_kemal","indices":[0,9]}]},"favorited":false,"in_reply_to_screen_name":"ai_kemal","lang":"en","retweeted":false,"fact_check":null,"id":"1990083287637753877","view_count":2,"bookmark_count":0,"created_at":1763307804000,"favorite_count":0,"quote_count":0,"reply_count":0,"retweet_count":0,"user_id_str":"1980522019964772352","conversation_id_str":"1990002854233337925","full_text":"@ai_kemal same here bro..\n\nthey're all over the internet","in_reply_to_user_id_str":"1971249076411985920","in_reply_to_status_id_str":"1990083131274035639","is_quote_status":0,"is_ai":null,"ai_score":null}]},{"label":"2025-11-18","value":1,"startTime":1763337600000,"endTime":1763424000000,"tweets":[{"bookmarked":false,"display_text_range":[0,279],"entities":{"hashtags":[],"symbols":[],"timestamps":[],"urls":[],"user_mentions":[]},"favorited":true,"lang":"en","retweeted":true,"fact_check":null,"id":"1990417515625812067","view_count":49,"bookmark_count":0,"created_at":1763387490000,"favorite_count":2,"quote_count":0,"reply_count":0,"retweet_count":1,"user_id_str":"1980522019964772352","conversation_id_str":"1990417515625812067","full_text":"i spent years learning frameworks and chasing new javascript libraries\n\ncompletely wrong focus\n\nthe real skill that pays is understanding how systems fail and designing for that failure\n\nproduction-ready means:\n\n- works when models hallucinate\n\n- works when integrations break\n\n- works when users do unexpected things\n\n- works when data is garbage\n\nyour ai agent will encounter all of these\n\nif you haven't designed:\n\n- fallback mechanisms\n\n- error boundaries\n\n- human escalation paths\n\nfrom day one, you don't have a production system\n\nyou have an expensive prototype that will collapse under real-world conditions","in_reply_to_user_id_str":null,"in_reply_to_status_id_str":null,"is_quote_status":0,"is_ai":null,"ai_score":null}]},{"label":"2025-11-19","value":0,"startTime":1763424000000,"endTime":1763510400000,"tweets":[]},{"label":"2025-11-20","value":0,"startTime":1763510400000,"endTime":1763596800000,"tweets":[{"bookmarked":false,"display_text_range":[14,32],"entities":{"hashtags":[],"symbols":[],"timestamps":[],"urls":[],"user_mentions":[{"id_str":"1010623581305307136","name":"caleb","screen_name":"rungoogleads","indices":[0,13]}]},"favorited":false,"in_reply_to_screen_name":"rungoogleads","lang":"is","retweeted":false,"fact_check":null,"id":"1991070325979672589","view_count":41,"bookmark_count":0,"created_at":1763543132000,"favorite_count":2,"quote_count":0,"reply_count":0,"retweet_count":0,"user_id_str":"1980522019964772352","conversation_id_str":"1990810105189646833","full_text":"@rungoogleads skill issue broski","in_reply_to_user_id_str":"1010623581305307136","in_reply_to_status_id_str":"1990810105189646833","is_quote_status":0,"is_ai":null,"ai_score":null},{"bookmarked":false,"display_text_range":[6,61],"entities":{"hashtags":[],"symbols":[],"timestamps":[],"urls":[],"user_mentions":[{"id_str":"786375418685165568","name":"Theo - t3.gg","screen_name":"theo","indices":[0,5]}]},"favorited":false,"in_reply_to_screen_name":"theo","lang":"en","retweeted":false,"fact_check":null,"id":"1991109782724559087","view_count":146,"bookmark_count":0,"created_at":1763552539000,"favorite_count":2,"quote_count":0,"reply_count":0,"retweet_count":0,"user_id_str":"1980522019964772352","conversation_id_str":"1990934074433880213","full_text":"@theo respect is earned, theo.\n\nand you just lost it from me.","in_reply_to_user_id_str":"786375418685165568","in_reply_to_status_id_str":"1990934074433880213","is_quote_status":0,"is_ai":null,"ai_score":null},{"bookmarked":false,"display_text_range":[11,65],"entities":{"hashtags":[],"symbols":[],"timestamps":[],"urls":[],"user_mentions":[{"id_str":"1028788597455912961","name":"Tyler","screen_name":"tyler_agg","indices":[0,10]}]},"favorited":false,"in_reply_to_screen_name":"tyler_agg","lang":"en","retweeted":false,"fact_check":null,"id":"1991182491353289015","view_count":7,"bookmark_count":0,"created_at":1763569874000,"favorite_count":1,"quote_count":0,"reply_count":0,"retweet_count":0,"user_id_str":"1980522019964772352","conversation_id_str":"1991173507372503070","full_text":"@tyler_agg so true\n\nai is just a multiplier\n\nbut 0x100 is still 0","in_reply_to_user_id_str":"1028788597455912961","in_reply_to_status_id_str":"1991173507372503070","is_quote_status":0,"is_ai":null,"ai_score":null}]},{"label":"2025-11-21","value":0,"startTime":1763596800000,"endTime":1763683200000,"tweets":[]}],"nlikes":[{"label":"2025-10-22","value":13,"startTime":1761004800000,"endTime":1761091200000,"tweets":[{"bookmarked":false,"display_text_range":[0,209],"entities":{"hashtags":[],"symbols":[],"timestamps":[],"urls":[],"user_mentions":[]},"favorited":true,"lang":"en","retweeted":true,"fact_check":null,"id":"1980585301547577372","view_count":159,"bookmark_count":0,"created_at":1761043308000,"favorite_count":1,"quote_count":0,"reply_count":1,"retweet_count":1,"user_id_str":"1980522019964772352","conversation_id_str":"1980585301547577372","full_text":"i just sold an invoice generator for $500\n\nand it took me just 2 hours to make.\n\ngetting paid in 2025 is easy mode.\n\n\"oh but i don't have time\"\n\nyou for sure got 2 hours to learn the basics of n8n?\n\nhilarious.","in_reply_to_user_id_str":null,"in_reply_to_status_id_str":null,"is_quote_status":0,"is_ai":null,"ai_score":null},{"bookmarked":false,"display_text_range":[17,90],"entities":{"hashtags":[],"symbols":[],"timestamps":[],"urls":[],"user_mentions":[{"id_str":"1360265495363145730","name":"EP","screen_name":"apollonator3000","indices":[0,16]}]},"favorited":false,"in_reply_to_screen_name":"apollonator3000","lang":"en","retweeted":false,"fact_check":null,"id":"1980581190018244847","view_count":13,"bookmark_count":0,"created_at":1761042327000,"favorite_count":1,"quote_count":0,"reply_count":0,"retweet_count":0,"user_id_str":"1980522019964772352","conversation_id_str":"1980575724114419805","full_text":"@apollonator3000 loving everybody around you more than yourself, perhaps that's what it is","in_reply_to_user_id_str":"1360265495363145730","in_reply_to_status_id_str":"1980575724114419805","is_quote_status":0,"is_ai":null,"ai_score":null},{"bookmarked":false,"display_text_range":[12,54],"entities":{"hashtags":[],"symbols":[],"timestamps":[],"urls":[],"user_mentions":[{"id_str":"2375988555","name":"MAX","screen_name":"maxxmalist","indices":[0,11]}]},"favorited":false,"in_reply_to_screen_name":"maxxmalist","lang":"en","retweeted":false,"fact_check":null,"id":"1980583380497707173","view_count":0,"bookmark_count":0,"created_at":1761042850000,"favorite_count":0,"quote_count":0,"reply_count":0,"retweet_count":0,"user_id_str":"1980522019964772352","conversation_id_str":"1980305355071525153","full_text":"@maxxmalist if choose, choose the winning side, always","in_reply_to_user_id_str":"2375988555","in_reply_to_status_id_str":"1980305355071525153","is_quote_status":0,"is_ai":null,"ai_score":null},{"bookmarked":false,"display_text_range":[10,28],"entities":{"hashtags":[],"symbols":[],"timestamps":[],"urls":[],"user_mentions":[{"id_str":"1971249076411985920","name":"Kemal","screen_name":"ai_kemal","indices":[0,9]}]},"favorited":false,"in_reply_to_screen_name":"ai_kemal","lang":"en","retweeted":false,"fact_check":null,"id":"1980587991719637227","view_count":8,"bookmark_count":0,"created_at":1761043949000,"favorite_count":1,"quote_count":0,"reply_count":0,"retweet_count":0,"user_id_str":"1980522019964772352","conversation_id_str":"1980585301547577372","full_text":"@ai_kemal you know it haha š","in_reply_to_user_id_str":"1971249076411985920","in_reply_to_status_id_str":"1980587662458404892","is_quote_status":0,"is_ai":null,"ai_score":null},{"bookmarked":false,"display_text_range":[17,138],"entities":{"hashtags":[],"symbols":[],"timestamps":[],"urls":[],"user_mentions":[{"id_str":"1360265495363145730","name":"EP","screen_name":"apollonator3000","indices":[0,16]}]},"favorited":false,"in_reply_to_screen_name":"apollonator3000","lang":"en","retweeted":false,"fact_check":null,"id":"1980652039572238420","view_count":8,"bookmark_count":0,"created_at":1761059219000,"favorite_count":0,"quote_count":0,"reply_count":0,"retweet_count":0,"user_id_str":"1980522019964772352","conversation_id_str":"1980575724114419805","full_text":"@apollonator3000 itās an amazing correlation, that the level of income of a person depends on how much responsibility that person can bear","in_reply_to_user_id_str":"1360265495363145730","in_reply_to_status_id_str":"1980575724114419805","is_quote_status":0,"is_ai":null,"ai_score":null},{"bookmarked":false,"display_text_range":[9,31],"entities":{"hashtags":[],"symbols":[],"timestamps":[],"urls":[],"user_mentions":[{"id_str":"3033730635","name":"Machina","screen_name":"EXM7777","indices":[0,8]}]},"favorited":false,"in_reply_to_screen_name":"EXM7777","lang":"en","retweeted":false,"fact_check":null,"id":"1980588757893148700","view_count":4,"bookmark_count":0,"created_at":1761044132000,"favorite_count":0,"quote_count":0,"reply_count":0,"retweet_count":0,"user_id_str":"1980522019964772352","conversation_id_str":"1980378771841773598","full_text":"@EXM7777 awesome advice, thanks","in_reply_to_user_id_str":"3033730635","in_reply_to_status_id_str":"1980378771841773598","is_quote_status":0,"is_ai":null,"ai_score":null},{"bookmarked":false,"display_text_range":[17,82],"entities":{"hashtags":[],"symbols":[],"timestamps":[],"urls":[],"user_mentions":[{"id_str":"1360265495363145730","name":"EP","screen_name":"apollonator3000","indices":[0,16]}]},"favorited":false,"in_reply_to_screen_name":"apollonator3000","lang":"en","retweeted":false,"fact_check":null,"id":"1980693011798380957","view_count":31,"bookmark_count":0,"created_at":1761068988000,"favorite_count":0,"quote_count":0,"reply_count":0,"retweet_count":0,"user_id_str":"1980522019964772352","conversation_id_str":"1980692442623209539","full_text":"@apollonator3000 nice, this is the advice we need\n\nnot 'be consistent' guru advice","in_reply_to_user_id_str":"1360265495363145730","in_reply_to_status_id_str":"1980692442623209539","is_quote_status":0,"is_ai":null,"ai_score":null},{"bookmarked":false,"display_text_range":[14,167],"entities":{"hashtags":[],"symbols":[],"timestamps":[],"urls":[],"user_mentions":[{"id_str":"1734612308180271104","name":"Reece","screen_name":"reecethebrah","indices":[0,13]}]},"favorited":false,"in_reply_to_screen_name":"reecethebrah","lang":"en","retweeted":false,"fact_check":null,"id":"1980693765573488954","view_count":203,"bookmark_count":0,"created_at":1761069167000,"favorite_count":8,"quote_count":0,"reply_count":1,"retweet_count":0,"user_id_str":"1980522019964772352","conversation_id_str":"1980656164795810209","full_text":"@reecethebrah anything too radical is gay\n\nradical left is gay, so is radical right\n\nlooksmaxing is gay, being fat and rich is gay too.\n\nthe golden mean is always best","in_reply_to_user_id_str":"1734612308180271104","in_reply_to_status_id_str":"1980656164795810209","is_quote_status":0,"is_ai":null,"ai_score":null},{"bookmarked":false,"display_text_range":[11,47],"entities":{"hashtags":[],"symbols":[],"timestamps":[],"urls":[],"user_mentions":[{"id_str":"1895398810299318272","name":"4nzn","screen_name":"paoloanzn","indices":[0,10]}]},"favorited":false,"in_reply_to_screen_name":"paoloanzn","lang":"en","retweeted":false,"fact_check":null,"id":"1980678070488195543","view_count":29,"bookmark_count":0,"created_at":1761065425000,"favorite_count":1,"quote_count":0,"reply_count":1,"retweet_count":0,"user_id_str":"1980522019964772352","conversation_id_str":"1980673947197927931","full_text":"@paoloanzn crazy insight.\n\nwill implement this.","in_reply_to_user_id_str":"1895398810299318272","in_reply_to_status_id_str":"1980673947197927931","is_quote_status":0,"is_ai":null,"ai_score":null},{"bookmarked":false,"display_text_range":[11,79],"entities":{"hashtags":[],"symbols":[],"timestamps":[],"urls":[],"user_mentions":[{"id_str":"1895398810299318272","name":"4nzn","screen_name":"paoloanzn","indices":[0,10]}]},"favorited":false,"in_reply_to_screen_name":"paoloanzn","lang":"en","retweeted":false,"fact_check":null,"id":"1980692056059101261","view_count":18,"bookmark_count":0,"created_at":1761068760000,"favorite_count":1,"quote_count":0,"reply_count":0,"retweet_count":0,"user_id_str":"1980522019964772352","conversation_id_str":"1980687033665482923","full_text":"@paoloanzn your content always breaks the pattern bro\n\ni mean, at least for me.","in_reply_to_user_id_str":"1895398810299318272","in_reply_to_status_id_str":"1980687033665482923","is_quote_status":0,"is_ai":null,"ai_score":null},{"bookmarked":false,"display_text_range":[15,29],"entities":{"hashtags":[],"symbols":[],"timestamps":[],"urls":[],"user_mentions":[{"id_str":"1312654254","name":"Tom","screen_name":"tomcrawshaw01","indices":[0,14]}]},"favorited":false,"in_reply_to_screen_name":"tomcrawshaw01","lang":"en","retweeted":false,"fact_check":null,"id":"1980656270165344564","view_count":78,"bookmark_count":0,"created_at":1761060228000,"favorite_count":0,"quote_count":0,"reply_count":0,"retweet_count":0,"user_id_str":"1980522019964772352","conversation_id_str":"1980611928516096439","full_text":"@tomcrawshaw01 damnš„ OPERATOR","in_reply_to_user_id_str":"1312654254","in_reply_to_status_id_str":"1980611928516096439","is_quote_status":0,"is_ai":null,"ai_score":null}]},{"label":"2025-10-23","value":3,"startTime":1761091200000,"endTime":1761177600000,"tweets":[{"bookmarked":false,"display_text_range":[0,101],"entities":{"hashtags":[],"symbols":[],"timestamps":[],"urls":[],"user_mentions":[]},"favorited":true,"lang":"en","retweeted":true,"fact_check":null,"id":"1980908767131877581","view_count":135,"bookmark_count":0,"created_at":1761120428000,"favorite_count":1,"quote_count":0,"reply_count":0,"retweet_count":1,"user_id_str":"1980522019964772352","conversation_id_str":"1980908767131877581","full_text":"never use em dashes\n\nā it's is the fastest way to get accused of using ai\n\nespecially on social media","in_reply_to_user_id_str":null,"in_reply_to_status_id_str":null,"is_quote_status":0,"is_ai":null,"ai_score":null},{"bookmarked":false,"display_text_range":[11,18],"entities":{"hashtags":[],"symbols":[],"timestamps":[],"urls":[],"user_mentions":[{"id_str":"1901779242662391808","name":"atlas","screen_name":"atlasx100","indices":[0,10]}]},"favorited":false,"in_reply_to_screen_name":"atlasx100","lang":"en","retweeted":false,"fact_check":null,"id":"1980890234935300116","view_count":99,"bookmark_count":0,"created_at":1761116009000,"favorite_count":1,"quote_count":0,"reply_count":0,"retweet_count":0,"user_id_str":"1980522019964772352","conversation_id_str":"1980557275346411820","full_text":"@atlasx100 im here","in_reply_to_user_id_str":"1901779242662391808","in_reply_to_status_id_str":"1980557275346411820","is_quote_status":0,"is_ai":null,"ai_score":null},{"bookmarked":false,"display_text_range":[11,21],"entities":{"hashtags":[],"symbols":[],"timestamps":[],"urls":[],"user_mentions":[{"id_str":"1644401923787726849","name":"Zephyr","screen_name":"Zephyr_hg","indices":[0,10]}]},"favorited":false,"in_reply_to_screen_name":"Zephyr_hg","lang":"en","retweeted":false,"fact_check":null,"id":"1980903481868448192","view_count":59,"bookmark_count":0,"created_at":1761119168000,"favorite_count":0,"quote_count":0,"reply_count":0,"retweet_count":0,"user_id_str":"1980522019964772352","conversation_id_str":"1980891925507887510","full_text":"@Zephyr_hg nice, NEWS","in_reply_to_user_id_str":"1644401923787726849","in_reply_to_status_id_str":"1980891925507887510","is_quote_status":0,"is_ai":null,"ai_score":null},{"bookmarked":false,"display_text_range":[24,45],"entities":{"hashtags":[],"symbols":[],"timestamps":[],"urls":[],"user_mentions":[{"id_str":"1504812895334506497","name":"King & Vagabond","screen_name":"jeehvaun","indices":[0,9]},{"id_str":"1734612308180271104","name":"Reece","screen_name":"reecethebrah","indices":[10,23]}]},"favorited":false,"in_reply_to_screen_name":"jeehvaun","lang":"en","retweeted":false,"fact_check":null,"id":"1981018089543413829","view_count":8,"bookmark_count":0,"created_at":1761146492000,"favorite_count":0,"quote_count":0,"reply_count":0,"retweet_count":0,"user_id_str":"1980522019964772352","conversation_id_str":"1980656164795810209","full_text":"@jeehvaun @reecethebrah thatās the point haha","in_reply_to_user_id_str":"1504812895334506497","in_reply_to_status_id_str":"1981013345257062505","is_quote_status":0,"is_ai":null,"ai_score":null},{"bookmarked":false,"display_text_range":[17,27],"entities":{"hashtags":[],"symbols":[],"timestamps":[],"urls":[],"user_mentions":[{"id_str":"1360265495363145730","name":"EP","screen_name":"apollonator3000","indices":[0,16]}]},"favorited":false,"in_reply_to_screen_name":"apollonator3000","lang":"en","retweeted":false,"fact_check":null,"id":"1981093596720771512","view_count":5,"bookmark_count":0,"created_at":1761164495000,"favorite_count":0,"quote_count":0,"reply_count":0,"retweet_count":0,"user_id_str":"1980522019964772352","conversation_id_str":"1981039555286372535","full_text":"@apollonator3000 same here.","in_reply_to_user_id_str":"1360265495363145730","in_reply_to_status_id_str":"1981039555286372535","is_quote_status":0,"is_ai":null,"ai_score":null},{"bookmarked":false,"display_text_range":[11,81],"entities":{"hashtags":[],"symbols":[],"timestamps":[],"urls":[],"user_mentions":[{"id_str":"1895398810299318272","name":"4nzn","screen_name":"paoloanzn","indices":[0,10]}]},"favorited":false,"in_reply_to_screen_name":"paoloanzn","lang":"en","retweeted":false,"fact_check":null,"id":"1981093554954088633","view_count":19,"bookmark_count":0,"created_at":1761164485000,"favorite_count":1,"quote_count":0,"reply_count":1,"retweet_count":0,"user_id_str":"1980522019964772352","conversation_id_str":"1981047516713095549","full_text":"@paoloanzn \"ā 80% effort on packaging ā 20% effort on content\" hit so fuckin hard","in_reply_to_user_id_str":"1895398810299318272","in_reply_to_status_id_str":"1981047516713095549","is_quote_status":0,"is_ai":null,"ai_score":null}]},{"label":"2025-10-24","value":0,"startTime":1761177600000,"endTime":1761264000000,"tweets":[{"bookmarked":false,"display_text_range":[17,43],"entities":{"hashtags":[],"symbols":[],"timestamps":[],"urls":[],"user_mentions":[{"id_str":"1360265495363145730","name":"EP","screen_name":"apollonator3000","indices":[0,16]}]},"favorited":false,"in_reply_to_screen_name":"apollonator3000","lang":"en","retweeted":false,"fact_check":null,"id":"1981235882054054054","view_count":90,"bookmark_count":0,"created_at":1761198418000,"favorite_count":0,"quote_count":0,"reply_count":0,"retweet_count":0,"user_id_str":"1980522019964772352","conversation_id_str":"1980966236868509931","full_text":"@apollonator3000 buying ai frontrunners now","in_reply_to_user_id_str":"1360265495363145730","in_reply_to_status_id_str":"1980966236868509931","is_quote_status":0,"is_ai":null,"ai_score":null}]},{"label":"2025-10-25","value":5,"startTime":1761264000000,"endTime":1761350400000,"tweets":[{"bookmarked":false,"display_text_range":[0,197],"entities":{"hashtags":[],"symbols":[],"timestamps":[],"urls":[],"user_mentions":[]},"favorited":true,"lang":"en","retweeted":false,"fact_check":null,"id":"1981820378067673448","view_count":99,"bookmark_count":1,"created_at":1761337773000,"favorite_count":3,"quote_count":0,"reply_count":0,"retweet_count":0,"user_id_str":"1980522019964772352","conversation_id_str":"1981820378067673448","full_text":"your ai generates slop because you're a shitty instructor.\n\ndon't blame ai for your bad outputs\n\ninstead:\n- define rules\n- inject the context\n- give clear instructions\n\nbetter input = better output","in_reply_to_user_id_str":null,"in_reply_to_status_id_str":null,"is_quote_status":0,"is_ai":null,"ai_score":null},{"bookmarked":false,"display_text_range":[8,18],"entities":{"hashtags":[],"symbols":[],"timestamps":[],"urls":[],"user_mentions":[{"id_str":"1178788074605727744","name":"yew","screen_name":"yewify","indices":[0,7]}]},"favorited":false,"in_reply_to_screen_name":"yewify","lang":"it","retweeted":false,"fact_check":null,"id":"1981641060247027758","view_count":591,"bookmark_count":0,"created_at":1761295020000,"favorite_count":1,"quote_count":0,"reply_count":0,"retweet_count":0,"user_id_str":"1980522019964772352","conversation_id_str":"1981628720814199197","full_text":"@yewify mafia boss","in_reply_to_user_id_str":"1178788074605727744","in_reply_to_status_id_str":"1981628720814199197","is_quote_status":0,"is_ai":null,"ai_score":null},{"bookmarked":false,"display_text_range":[17,137],"entities":{"hashtags":[],"symbols":[],"timestamps":[],"urls":[],"user_mentions":[{"id_str":"1360265495363145730","name":"EP","screen_name":"apollonator3000","indices":[0,16]}]},"favorited":false,"in_reply_to_screen_name":"apollonator3000","lang":"en","retweeted":false,"fact_check":null,"id":"1981639570576785849","view_count":89,"bookmark_count":0,"created_at":1761294665000,"favorite_count":0,"quote_count":0,"reply_count":0,"retweet_count":0,"user_id_str":"1980522019964772352","conversation_id_str":"1981635234643714151","full_text":"@apollonator3000 making money only for your ego is a way to degeneracy.\n\nmaking money to do more good and get good karma, that's the way.","in_reply_to_user_id_str":"1360265495363145730","in_reply_to_status_id_str":"1981635234643714151","is_quote_status":0,"is_ai":null,"ai_score":null},{"bookmarked":false,"display_text_range":[8,30],"entities":{"hashtags":[],"symbols":[],"timestamps":[],"urls":[],"user_mentions":[{"id_str":"2195780027","name":"Miko","screen_name":"Mho_23","indices":[0,7]}]},"favorited":false,"in_reply_to_screen_name":"Mho_23","lang":"en","retweeted":false,"fact_check":null,"id":"1981640461761573261","view_count":192,"bookmark_count":0,"created_at":1761294877000,"favorite_count":0,"quote_count":0,"reply_count":0,"retweet_count":0,"user_id_str":"1980522019964772352","conversation_id_str":"1981476835331289571","full_text":"@Mho_23 damn, it was that easy","in_reply_to_user_id_str":"2195780027","in_reply_to_status_id_str":"1981476835331289571","is_quote_status":0,"is_ai":null,"ai_score":null},{"bookmarked":false,"display_text_range":[11,106],"entities":{"hashtags":[],"symbols":[],"timestamps":[],"urls":[],"user_mentions":[{"id_str":"1895398810299318272","name":"4nzn","screen_name":"paoloanzn","indices":[0,10]}]},"favorited":false,"in_reply_to_screen_name":"paoloanzn","lang":"en","retweeted":false,"fact_check":null,"id":"1981818447052042253","view_count":66,"bookmark_count":0,"created_at":1761337312000,"favorite_count":1,"quote_count":0,"reply_count":1,"retweet_count":0,"user_id_str":"1980522019964772352","conversation_id_str":"1981816844068827546","full_text":"@paoloanzn bro is about to take over twitter\n\nso excited for this.\n\nas always, first to support ya broskiš¤","in_reply_to_user_id_str":"1895398810299318272","in_reply_to_status_id_str":"1981816844068827546","is_quote_status":0,"is_ai":null,"ai_score":null}]},{"label":"2025-10-26","value":0,"startTime":1761350400000,"endTime":1761436800000,"tweets":[]},{"label":"2025-10-27","value":0,"startTime":1761436800000,"endTime":1761523200000,"tweets":[]},{"label":"2025-10-28","value":1,"startTime":1761523200000,"endTime":1761609600000,"tweets":[{"bookmarked":false,"display_text_range":[11,126],"entities":{"hashtags":[],"symbols":[],"timestamps":[],"urls":[],"user_mentions":[{"id_str":"1895398810299318272","name":"4nzn","screen_name":"paoloanzn","indices":[0,10]}]},"favorited":false,"in_reply_to_screen_name":"paoloanzn","lang":"en","retweeted":false,"fact_check":null,"id":"1982875151135060032","view_count":26,"bookmark_count":0,"created_at":1761589250000,"favorite_count":1,"quote_count":0,"reply_count":1,"retweet_count":0,"user_id_str":"1980522019964772352","conversation_id_str":"1982847541902491955","full_text":"@paoloanzn just started understanding this game.\n\nit's so different than it used to be even a year ago.\n\ngotta act accordingly","in_reply_to_user_id_str":"1895398810299318272","in_reply_to_status_id_str":"1982847541902491955","is_quote_status":0,"is_ai":null,"ai_score":null}]},{"label":"2025-10-29","value":0,"startTime":1761609600000,"endTime":1761696000000,"tweets":[]},{"label":"2025-10-30","value":0,"startTime":1761696000000,"endTime":1761782400000,"tweets":[{"bookmarked":false,"display_text_range":[9,13],"entities":{"hashtags":[],"symbols":[],"timestamps":[],"urls":[],"user_mentions":[{"id_str":"3033730635","name":"Machina","screen_name":"EXM7777","indices":[0,8]}]},"favorited":false,"in_reply_to_screen_name":"EXM7777","lang":"en","retweeted":false,"fact_check":null,"id":"1983493625712402558","view_count":16,"bookmark_count":0,"created_at":1761736706000,"favorite_count":0,"quote_count":0,"reply_count":0,"retweet_count":0,"user_id_str":"1980522019964772352","conversation_id_str":"1983254712662274493","full_text":"@EXM7777 nice","in_reply_to_user_id_str":"3033730635","in_reply_to_status_id_str":"1983254712662274493","is_quote_status":0,"is_ai":null,"ai_score":null},{"bookmarked":false,"display_text_range":[13,17],"entities":{"hashtags":[],"symbols":[],"timestamps":[],"urls":[],"user_mentions":[{"id_str":"1268982340090355712","name":"vas","screen_name":"vasumanmoza","indices":[0,12]}]},"favorited":false,"in_reply_to_screen_name":"vasumanmoza","lang":"en","retweeted":false,"fact_check":null,"id":"1983493474226762091","view_count":10,"bookmark_count":0,"created_at":1761736670000,"favorite_count":0,"quote_count":0,"reply_count":0,"retweet_count":0,"user_id_str":"1980522019964772352","conversation_id_str":"1983236497395401147","full_text":"@vasumanmoza GOAT","in_reply_to_user_id_str":"1268982340090355712","in_reply_to_status_id_str":"1983236497395401147","is_quote_status":0,"is_ai":null,"ai_score":null},{"bookmarked":false,"display_text_range":[15,17],"entities":{"hashtags":[],"symbols":[],"timestamps":[],"urls":[],"user_mentions":[{"id_str":"3447466760","name":"Aryan Mahajan","screen_name":"aryanXmahajan","indices":[0,14]}]},"favorited":false,"in_reply_to_screen_name":"aryanXmahajan","lang":"und","retweeted":false,"fact_check":null,"id":"1983494262382551357","view_count":26,"bookmark_count":0,"created_at":1761736858000,"favorite_count":0,"quote_count":0,"reply_count":0,"retweet_count":0,"user_id_str":"1980522019964772352","conversation_id_str":"1982873770911302050","full_text":"@aryanXmahajan AI","in_reply_to_user_id_str":"3447466760","in_reply_to_status_id_str":"1982873770911302050","is_quote_status":0,"is_ai":null,"ai_score":null}]},{"label":"2025-10-31","value":0,"startTime":1761782400000,"endTime":1761868800000,"tweets":[]},{"label":"2025-11-01","value":3,"startTime":1761868800000,"endTime":1761955200000,"tweets":[{"bookmarked":false,"display_text_range":[0,278],"entities":{"hashtags":[],"media":[{"display_url":"pic.x.com/k9T2adDtDj","expanded_url":"https://x.com/aidvgg/status/1984329377857896634/photo/1","id_str":"1984326689963294720","indices":[279,302],"media_key":"3_1984326689963294720","media_url_https":"https://pbs.twimg.com/media/G4m-nHGWwAARhvz.jpg","type":"photo","url":"https://t.co/k9T2adDtDj","ext_media_availability":{"status":"Available"},"features":{"large":{"faces":[]},"medium":{"faces":[]},"small":{"faces":[]},"orig":{"faces":[]}},"sizes":{"large":{"h":614,"w":1812,"resize":"fit"},"medium":{"h":407,"w":1200,"resize":"fit"},"small":{"h":230,"w":680,"resize":"fit"},"thumb":{"h":150,"w":150,"resize":"crop"}},"original_info":{"height":614,"width":1812,"focus_rects":[{"x":131,"y":0,"w":1096,"h":614},{"x":372,"y":0,"w":614,"h":614},{"x":410,"y":0,"w":539,"h":614},{"x":526,"y":0,"w":307,"h":614},{"x":0,"y":0,"w":1812,"h":614}]},"allow_download_status":{"allow_download":true},"media_results":{"result":{"media_key":"3_1984326689963294720"}}}],"symbols":[],"timestamps":[],"urls":[],"user_mentions":[]},"extended_entities":{"media":[{"display_url":"pic.x.com/k9T2adDtDj","expanded_url":"https://x.com/aidvgg/status/1984329377857896634/photo/1","id_str":"1984326689963294720","indices":[279,302],"media_key":"3_1984326689963294720","media_url_https":"https://pbs.twimg.com/media/G4m-nHGWwAARhvz.jpg","type":"photo","url":"https://t.co/k9T2adDtDj","ext_media_availability":{"status":"Available"},"features":{"large":{"faces":[]},"medium":{"faces":[]},"small":{"faces":[]},"orig":{"faces":[]}},"sizes":{"large":{"h":614,"w":1812,"resize":"fit"},"medium":{"h":407,"w":1200,"resize":"fit"},"small":{"h":230,"w":680,"resize":"fit"},"thumb":{"h":150,"w":150,"resize":"crop"}},"original_info":{"height":614,"width":1812,"focus_rects":[{"x":131,"y":0,"w":1096,"h":614},{"x":372,"y":0,"w":614,"h":614},{"x":410,"y":0,"w":539,"h":614},{"x":526,"y":0,"w":307,"h":614},{"x":0,"y":0,"w":1812,"h":614}]},"allow_download_status":{"allow_download":true},"media_results":{"result":{"media_key":"3_1984326689963294720"}}}]},"favorited":true,"lang":"en","possibly_sensitive":false,"possibly_sensitive_editable":true,"retweeted":true,"fact_check":null,"id":"1984329377857896634","view_count":154,"bookmark_count":1,"created_at":1761935965000,"favorite_count":2,"quote_count":0,"reply_count":1,"retweet_count":1,"user_id_str":"1980522019964772352","conversation_id_str":"1984329377857896634","full_text":"i've seen people automate their 'lead capture' with ai \n\nbut you dont need ai just because it sounds trendy\n\nmf, ai is the brain, not a fucking arm\n\nthis is an invoice generator i sold for $500\n\nnot a single ai node\n\nand it took me just 2 hours to make\n\nsave ai for better tasks https://t.co/k9T2adDtDj","in_reply_to_user_id_str":null,"in_reply_to_status_id_str":null,"is_quote_status":0,"is_ai":null,"ai_score":null},{"bookmarked":false,"display_text_range":[11,116],"entities":{"hashtags":[],"symbols":[],"timestamps":[],"urls":[],"user_mentions":[{"id_str":"1895398810299318272","name":"4nzn","screen_name":"paoloanzn","indices":[0,10]}]},"favorited":false,"in_reply_to_screen_name":"paoloanzn","lang":"en","retweeted":false,"fact_check":null,"id":"1984332231305818143","view_count":47,"bookmark_count":0,"created_at":1761936645000,"favorite_count":1,"quote_count":0,"reply_count":1,"retweet_count":0,"user_id_str":"1980522019964772352","conversation_id_str":"1984326517003001995","full_text":"@paoloanzn you're ahead of time with this bro, and I can clearly see why you're right.\n\nai governance is the future.","in_reply_to_user_id_str":"1895398810299318272","in_reply_to_status_id_str":"1984326517003001995","is_quote_status":0,"is_ai":null,"ai_score":null}]},{"label":"2025-11-02","value":11,"startTime":1761955200000,"endTime":1762041600000,"tweets":[{"bookmarked":false,"display_text_range":[0,276],"entities":{"hashtags":[],"symbols":[],"timestamps":[],"urls":[],"user_mentions":[]},"favorited":true,"lang":"en","quoted_status_id_str":"1984326517003001995","quoted_status_permalink":{"url":"https://t.co/JLLQOxdxSw","expanded":"https://twitter.com/paoloanzn/status/1984326517003001995","display":"x.com/paoloanzn/statā¦"},"retweeted":true,"fact_check":null,"id":"1984668282507706462","view_count":1173,"bookmark_count":6,"created_at":1762016766000,"favorite_count":11,"quote_count":1,"reply_count":4,"retweet_count":1,"user_id_str":"1980522019964772352","conversation_id_str":"1984668282507706462","full_text":"this is exactly why iām spending the next 30 days building a self-governing ai system\n\nnot another chatbot\nnot a task automation\na real operational brain that remembers, learns, and decides\n\nevery company will eventually have one - a system that:\n\n- records every event across departments\n- analyzes outcomes and adapts its own rules\n- proposes better policies automatically\n- connects to any external tool through a unified layer\n\nitās not ai assistants anymore\n\nitās ai governments\n\niām building the foundation:\nthe memory core, the policy constitution, the feedback loops, the tool infrastructure\n\nby the end of the month it will:\n\nrecall what happened yesterday, last week, last month\nadjust financial and sales decisions based on results\n\nrun improvement experiments automatically\n\nthis is how ai stops being a feature and becomes the operating system of a company\n\nnot prompts, not workflows -\ngovernance\n\nonce you build the infrastructure, everything else plugs in","in_reply_to_user_id_str":null,"in_reply_to_status_id_str":null,"is_quote_status":1,"is_ai":null,"ai_score":null},{"bookmarked":false,"display_text_range":[11,90],"entities":{"hashtags":[],"symbols":[],"timestamps":[],"urls":[],"user_mentions":[{"id_str":"1895398810299318272","name":"4nzn","screen_name":"paoloanzn","indices":[0,10]}]},"favorited":false,"in_reply_to_screen_name":"paoloanzn","lang":"en","retweeted":false,"fact_check":null,"id":"1984669118893568159","view_count":32,"bookmark_count":0,"created_at":1762016965000,"favorite_count":0,"quote_count":0,"reply_count":0,"retweet_count":0,"user_id_str":"1980522019964772352","conversation_id_str":"1984668282507706462","full_text":"@paoloanzn will share progress every day bro\n\ni'm gonna go through hell to learn this shit","in_reply_to_user_id_str":"1895398810299318272","in_reply_to_status_id_str":"1984668660170952724","is_quote_status":0,"is_ai":null,"ai_score":null}]},{"label":"2025-11-03","value":12,"startTime":1762041600000,"endTime":1762128000000,"tweets":[{"bookmarked":false,"display_text_range":[0,280],"entities":{"hashtags":[],"media":[{"display_url":"pic.x.com/mfuQDgWBci","expanded_url":"https://x.com/aidvgg/status/1985075816208957754/photo/1","id_str":"1985073765126909952","indices":[281,304],"media_key":"3_1985073765126909952","media_url_https":"https://pbs.twimg.com/media/G4xmEm9WMAAn7Xy.jpg","type":"photo","url":"https://t.co/mfuQDgWBci","ext_media_availability":{"status":"Available"},"features":{"all":{"tags":[{"user_id":"1895398810299318272","name":"4nzn","screen_name":"paoloanzn","type":"user"}]},"large":{"faces":[]},"medium":{"faces":[]},"small":{"faces":[]},"orig":{"faces":[]}},"sizes":{"large":{"h":655,"w":1080,"resize":"fit"},"medium":{"h":655,"w":1080,"resize":"fit"},"small":{"h":412,"w":680,"resize":"fit"},"thumb":{"h":150,"w":150,"resize":"crop"}},"original_info":{"height":655,"width":1080,"focus_rects":[{"x":0,"y":50,"w":1080,"h":605},{"x":348,"y":0,"w":655,"h":655},{"x":388,"y":0,"w":575,"h":655},{"x":511,"y":0,"w":328,"h":655},{"x":0,"y":0,"w":1080,"h":655}]},"allow_download_status":{"allow_download":true},"media_results":{"result":{"media_key":"3_1985073765126909952"}}}],"symbols":[],"timestamps":[],"urls":[],"user_mentions":[]},"extended_entities":{"media":[{"display_url":"pic.x.com/mfuQDgWBci","expanded_url":"https://x.com/aidvgg/status/1985075816208957754/photo/1","id_str":"1985073765126909952","indices":[281,304],"media_key":"3_1985073765126909952","media_url_https":"https://pbs.twimg.com/media/G4xmEm9WMAAn7Xy.jpg","type":"photo","url":"https://t.co/mfuQDgWBci","ext_media_availability":{"status":"Available"},"features":{"all":{"tags":[{"user_id":"1895398810299318272","name":"4nzn","screen_name":"paoloanzn","type":"user"}]},"large":{"faces":[]},"medium":{"faces":[]},"small":{"faces":[]},"orig":{"faces":[]}},"sizes":{"large":{"h":655,"w":1080,"resize":"fit"},"medium":{"h":655,"w":1080,"resize":"fit"},"small":{"h":412,"w":680,"resize":"fit"},"thumb":{"h":150,"w":150,"resize":"crop"}},"original_info":{"height":655,"width":1080,"focus_rects":[{"x":0,"y":50,"w":1080,"h":605},{"x":348,"y":0,"w":655,"h":655},{"x":388,"y":0,"w":575,"h":655},{"x":511,"y":0,"w":328,"h":655},{"x":0,"y":0,"w":1080,"h":655}]},"allow_download_status":{"allow_download":true},"media_results":{"result":{"media_key":"3_1985073765126909952"}}}]},"favorited":true,"lang":"en","possibly_sensitive":false,"possibly_sensitive_editable":true,"retweeted":true,"fact_check":null,"id":"1985075816208957754","view_count":768,"bookmark_count":4,"created_at":1762113930000,"favorite_count":10,"quote_count":1,"reply_count":3,"retweet_count":1,"user_id_str":"1980522019964772352","conversation_id_str":"1985075816208957754","full_text":"i just started building the craziest ai system\n\nnot another chatbot\n\nnot another automation\n\nbut a real operational brain that\n\nremembers, learns, and decides\n\ninternal gpt government.\n\nit clicked when i understood this:\n\nai isnāt just about helping humans work faster\n\nitās about replacing the coordination layer itself\n\ncompanies donāt fail because they canāt do things\n\nthey fail because they canāt decide fast enough\n\nso, iām building the infrastructure that fixes that\n\nwhat this system actually does:\n\n- records every event happening inside a company\n- evaluates decisions based on policies, not prompts\n- measures outcomes\n- learns from them\n- automatically improves its next decision\n- proposes new policies when it finds a better pattern\n\nitās the first layer of governance\n\nnot ai assistants running tasks ā ai systems governing operations\n\nhow iām approaching the build:\n\niām starting from the ground up, the way youād design an operating system\n\nday 1 wasnāt about ai models\n\nit was about memory\n\nstep 1 ā the memory core\n\n- a database that stores every decision, outcome, and context in a structured way\n\nthink of it as the institutional memory of a company\n\nstep 2 ā the policy constitution\n\n- rules that define what the ai can decide, when it needs human approval, and what happens when a rule is broken\n\nitās like a digital constitution\n\nevery decision cites which article or policy version it followed\n\nstep 3 ā the feedback loops\n\n- the system tracks what worked and what didnāt\nit adapts its internal beliefs based on outcomes\n\neach successful decision strengthens its confidence\n\neach failure weakens it\n\nlike reinforcement learning but fully transparent and auditable\n\nstep 4 ā the integration layer\n\n- instead of dozens of disconnected automations, every external tool plugs into the same brain\n\nfinance tools, hr systems, crm platforms\n\nall become citizens under one government\n\nwhat iām coding right now:\n\n- an event engine that logs every change in the organization\n- a decision engine that evaluates inputs against policies\n- an outcome system that captures the results and feeds them back\n- a learning module that updates policy statistics\n- a proposal system that suggests new rule versions when it finds a pattern worth promoting\n\nall of this is wrapped in a governance loop:\n\nobserve ā decide ā act ā evaluate ā improve\n\nhow it works:\n\n(events) ā (context assembler) ā (decision engine) ā (outcome tracker) ā (learning loop) ā (policy constitution) ā (decision engine) ā (external tools layer)\n\neach arrow is a feedback path\n\nnothing here is static ā everything adapts\n\nthe ai doesnāt just respond\n\nit governs\n\nmy build principles:\n\n- deterministic first, intelligent second\nthe system must always produce the same result given the same inputs\n\n- policies before prompts\n\nno hidden logic ā every decision must cite a rule\n\n- memory before magic\n\nwhat it knows matters more than what it generates\n\n- autonomy levels\n\neach policy defines how much authority the ai has, from suggest only to act autonomously\n\n- audit by design\n\nevery decision is hash-linked to the one before it, creating an immutable chain of reasoning\n\nidealistically, this system will:\n\n- recall what happened yesterday, last week, last month\n- adjust financial and sales decisions based on previous outcomes\n- run improvement experiments automatically\n- propose policy updates via slack before humans even ask\n\nand thatās when ai stops being a feature\n\nand becomes the operating system of a company\n\nthis is not an ai agent\n\nthis is an ai organism","in_reply_to_user_id_str":null,"in_reply_to_status_id_str":null,"is_quote_status":0,"is_ai":null,"ai_score":null},{"bookmarked":false,"display_text_range":[11,199],"entities":{"hashtags":[],"symbols":[],"timestamps":[],"urls":[],"user_mentions":[{"id_str":"1895398810299318272","name":"4nzn","screen_name":"paoloanzn","indices":[0,10]}]},"favorited":false,"in_reply_to_screen_name":"paoloanzn","lang":"en","retweeted":false,"fact_check":null,"id":"1985077482828009609","view_count":67,"bookmark_count":0,"created_at":1762114327000,"favorite_count":1,"quote_count":0,"reply_count":1,"retweet_count":0,"user_id_str":"1980522019964772352","conversation_id_str":"1985075816208957754","full_text":"@paoloanzn thanks bro.\n\nrunning on bun express typescript, postgres & pgvector, and maybe vercel's ai sdk for llms.\n\nfor crons + scheduled jobs gonna use n8n\n\npino for logs, and deploy on railway","in_reply_to_user_id_str":"1895398810299318272","in_reply_to_status_id_str":"1985076493001560318","is_quote_status":0,"is_ai":null,"ai_score":null},{"bookmarked":false,"display_text_range":[9,44],"entities":{"hashtags":[],"symbols":[],"timestamps":[],"urls":[],"user_mentions":[{"id_str":"1658546655489298437","name":"Singh","screen_name":"ImSehej","indices":[0,8]}]},"favorited":false,"in_reply_to_screen_name":"ImSehej","lang":"en","retweeted":false,"fact_check":null,"id":"1985034482831728653","view_count":79,"bookmark_count":0,"created_at":1762104075000,"favorite_count":1,"quote_count":0,"reply_count":0,"retweet_count":0,"user_id_str":"1980522019964772352","conversation_id_str":"1985022534455070867","full_text":"@ImSehej fuck yeah\n\nhad to bookmark this one","in_reply_to_user_id_str":"1658546655489298437","in_reply_to_status_id_str":"1985022534455070867","is_quote_status":0,"is_ai":null,"ai_score":null}]},{"label":"2025-11-04","value":1,"startTime":1762128000000,"endTime":1762214400000,"tweets":[{"bookmarked":false,"display_text_range":[20,295],"entities":{"hashtags":[],"symbols":[],"timestamps":[],"urls":[],"user_mentions":[{"id_str":"1950882854487166976","name":"AIOPS |","screen_name":"opsided","indices":[0,8]},{"id_str":"1895398810299318272","name":"4nzn","screen_name":"paoloanzn","indices":[9,19]}]},"favorited":false,"in_reply_to_screen_name":"opsided","lang":"en","retweeted":false,"fact_check":null,"id":"1985271071696658473","view_count":41,"bookmark_count":0,"created_at":1762160482000,"favorite_count":0,"quote_count":0,"reply_count":1,"retweet_count":0,"user_id_str":"1980522019964772352","conversation_id_str":"1985075816208957754","full_text":"āyouāre describing a complex event-driven system with feedback loops. thatās not new. this is enterprise workflow automation with ai slapped on top.ā\n\ntrue - the underlying mechanics arenāt new.\nwhatās new is the governance loop: a closed system that continuously updates and promotes its own policy variants through experimentation and feedback.\nworkflow tools execute tasks. this system evolves its own rules under human oversight.\nsame structure, different purpose.\n\nācompanies fail because they make the wrong decisions consistently. speed doesnāt fix bad judgment.ā\n\nagreed.\nthis isnāt about speed for its own sake.\nitās about calibrated velocity - moving fast only when confidence is high and policy constraints are satisfied.\neach policy defines an autonomy level and confidence threshold.\nwhen confidence drops, the system slows down or escalates to humans.\n\nāpolicies before prompts sounds good until you realize policies become the bottleneck. every edge case needs a new rule. eventually you have 10,000 policies and the system is paralyzed.ā\n\nthatās real.\nthe design uses policy composition, not rule explosion.\npolicies are parameterized templates and inherit from higher-order primitives.\nlearning loops merge or retire weak variants automatically.\nthe goal isnāt more rules ā itās fewer, more general ones that survive testing.\n\nādeterministic first contradicts learns and adapts. you canāt have both. deterministic means same input = same output always. learning means outputs change based on experience.ā\n\ndeterministic evaluation and adaptive learning arenāt opposites.\na given policy version always produces the same output for the same input.\nlearning happens between versions - outcomes update policy stats, which may promote a new version.\nreplays of old versions still return identical results.\nthatās how you stay auditable and still evolve.\n\nāaudit by design with immutable chain is blockchain thinking. inside a company you donāt need cryptographic proofs. you need logs.ā\n\nhash-chaining here isnāt blockchain worship - itās a tamper-evident checksum.\nno mining, no consensus, just traceability.\nit makes replays provable that inputs and policies werenāt altered.\nif plain logs are enough, great - this is a lightweight integrity layer on top.\n\nāai organism vs ai agent is just marketing. youāre building a workflow engine with event sourcing, rule-based decision making, outcome tracking, api integrations.ā\n\nmostly true - those components exist.\nthe distinction is that in this system, every part feeds a continuous feedback loop that updates the rules themselves.\na workflow engine executes.\na governance loop self-modifies.\nthatās what i meant by āorganism.ā\n\nāwho defines the initial policies?ā\n\nhumans.\nthe system starts with a human-authored constitution.\nai earns autonomy gradually through evidence and review gates.\ngovernance, not replacement.\n\nāhow do you prevent the system from optimizing for the wrong metrics?ā\n\neach experiment declares primary and guardrail metrics.\nif a proposal boosts the primary but breaks a guardrail, itās rejected automatically.\noptimization is bounded by explicit constraints, not left open-ended.\n\nāwhat happens when the ai proposes a policy thatās technically optimal but culturally wrong?ā\n\nculture sits above optimization.\nnon-negotiable constraints live in the constitution as veto layers.\nif a proposal crosses them, itās escalated - not executed.\nhumans arbitrate edge ethics.\n\nāinstitutional memory in companies isnāt in databases. itās in peopleās heads.ā\n\ntrue.\nyou canāt encode āsarah knows how to calm angry clientsā as a rule.\nbut you can store cases, transcripts, and annotated examples that surface when similar events occur.\nitās not full human context, but itās searchable institutional recall.","in_reply_to_user_id_str":"1950882854487166976","in_reply_to_status_id_str":"1985217862550839693","is_quote_status":0,"is_ai":null,"ai_score":null},{"bookmarked":false,"display_text_range":[11,36],"entities":{"hashtags":[],"symbols":[],"timestamps":[],"urls":[],"user_mentions":[{"id_str":"1895398810299318272","name":"4nzn","screen_name":"paoloanzn","indices":[0,10]}]},"favorited":false,"in_reply_to_screen_name":"paoloanzn","lang":"en","retweeted":false,"fact_check":null,"id":"1985371605954920471","view_count":40,"bookmark_count":0,"created_at":1762184451000,"favorite_count":1,"quote_count":0,"reply_count":0,"retweet_count":0,"user_id_str":"1980522019964772352","conversation_id_str":"1985369094053671114","full_text":"@paoloanzn bro is a real mafia boss.","in_reply_to_user_id_str":"1895398810299318272","in_reply_to_status_id_str":"1985369094053671114","is_quote_status":0,"is_ai":null,"ai_score":null}]},{"label":"2025-11-05","value":7,"startTime":1762214400000,"endTime":1762300800000,"tweets":[{"bookmarked":false,"display_text_range":[0,271],"entities":{"hashtags":[],"media":[{"display_url":"pic.x.com/Ma1cwqReQU","expanded_url":"https://x.com/aidvgg/status/1985774021623918791/photo/1","ext_alt_text":"an audit chain of understanding","id_str":"1985773382877466624","indices":[272,295],"media_key":"3_1985773382877466624","media_url_https":"https://pbs.twimg.com/media/G47iXuLWUAAF9t0.jpg","type":"photo","url":"https://t.co/Ma1cwqReQU","ext_media_availability":{"status":"Available"},"features":{"all":{"tags":[{"user_id":"1895398810299318272","name":"4nzn","screen_name":"paoloanzn","type":"user"}]},"large":{"faces":[]},"medium":{"faces":[]},"small":{"faces":[]},"orig":{"faces":[]}},"sizes":{"large":{"h":1232,"w":971,"resize":"fit"},"medium":{"h":1200,"w":946,"resize":"fit"},"small":{"h":680,"w":536,"resize":"fit"},"thumb":{"h":150,"w":150,"resize":"crop"}},"original_info":{"height":1232,"width":971,"focus_rects":[{"x":0,"y":374,"w":971,"h":544},{"x":0,"y":161,"w":971,"h":971},{"x":0,"y":93,"w":971,"h":1107},{"x":0,"y":0,"w":616,"h":1232},{"x":0,"y":0,"w":971,"h":1232}]},"allow_download_status":{"allow_download":true},"media_results":{"result":{"media_key":"3_1985773382877466624"}}}],"symbols":[],"timestamps":[],"urls":[],"user_mentions":[]},"extended_entities":{"media":[{"display_url":"pic.x.com/Ma1cwqReQU","expanded_url":"https://x.com/aidvgg/status/1985774021623918791/photo/1","ext_alt_text":"an audit chain of understanding","id_str":"1985773382877466624","indices":[272,295],"media_key":"3_1985773382877466624","media_url_https":"https://pbs.twimg.com/media/G47iXuLWUAAF9t0.jpg","type":"photo","url":"https://t.co/Ma1cwqReQU","ext_media_availability":{"status":"Available"},"features":{"all":{"tags":[{"user_id":"1895398810299318272","name":"4nzn","screen_name":"paoloanzn","type":"user"}]},"large":{"faces":[]},"medium":{"faces":[]},"small":{"faces":[]},"orig":{"faces":[]}},"sizes":{"large":{"h":1232,"w":971,"resize":"fit"},"medium":{"h":1200,"w":946,"resize":"fit"},"small":{"h":680,"w":536,"resize":"fit"},"thumb":{"h":150,"w":150,"resize":"crop"}},"original_info":{"height":1232,"width":971,"focus_rects":[{"x":0,"y":374,"w":971,"h":544},{"x":0,"y":161,"w":971,"h":971},{"x":0,"y":93,"w":971,"h":1107},{"x":0,"y":0,"w":616,"h":1232},{"x":0,"y":0,"w":971,"h":1232}]},"allow_download_status":{"allow_download":true},"media_results":{"result":{"media_key":"3_1985773382877466624"}}}]},"favorited":true,"lang":"en","possibly_sensitive":false,"possibly_sensitive_editable":true,"quoted_status_id_str":"1985075816208957754","quoted_status_permalink":{"url":"https://t.co/P0NL53N7dA","expanded":"https://twitter.com/aidvgg/status/1985075816208957754","display":"x.com/aidvgg/status/ā¦"},"retweeted":true,"fact_check":null,"id":"1985774021623918791","view_count":273,"bookmark_count":0,"created_at":1762280395000,"favorite_count":6,"quote_count":0,"reply_count":3,"retweet_count":1,"user_id_str":"1980522019964772352","conversation_id_str":"1985774021623918791","full_text":"day 2 - the memory core is alive.\n\ntoday wasn't about ai models or prompts\n\nit was about memory\n\nbecause before a system can decide - it has to remember\n\nso i built the foundation that every governing ai will stand on:\n\na database that acts like institutional memory\n\nthe structure:\n\nthe tables are a storyline of decisions\n\na living record of what the organization knows, does, and learns\n\n1. events - every signal from reality sales closed, refund requested, lead qualified, invoice sent\n\n2. decisions - every judgment the ai makes.\n\neach decision links back to the policy (the rule) that shaped it and to the exact context vector - an embedding that captures the situation\n\n3. outcomes - the result of those decisions.\ndid it work? fail? improve margin? lose a deal?\n\noutcomes give the system feedback loops\n\n4. policies - the constitutional laws.\n\nversioned rules defining what autonomy the ai has.\n\neach decision must cite its governing policy version, like case law.\n\n5. policy_variants_stats - the scoreboard.\n\nit's where the system tracks which rules perform better\n\nbandit learning starts here - the ai experiments on itself\n\n6. snapshots & features - distilled memory.\n\naggregated knowledge of entities over time.\n\nthe ai uses this to recall patterns without re-reading the entire history.\n\nthis is an audit chain of understanding.\n\nevery decision is hashed against the last\n\nthe memory is tamper-evident.\n\nwhy this matters:\n\nmost ai systems start from zero context each time\nthey \"think\" in isolation.\n\nthis one doesn't.\n\nit remembers every outcome\n\nand uses that history to shape new decisions\n\nover time, it becomes a self-governing entity\n\na machine that refines its own policies\n\nbased on what actually worked in the real world\n\nwhatās next:\n\ntomorrow i start writing the first policy evaluator\n\nthe part that reads the constitution\n\nand decides what the ai can and can't do\n\ngovernance begins.","in_reply_to_user_id_str":null,"in_reply_to_status_id_str":null,"is_quote_status":1,"is_ai":null,"ai_score":null},{"bookmarked":false,"display_text_range":[11,39],"entities":{"hashtags":[],"symbols":[],"timestamps":[],"urls":[],"user_mentions":[{"id_str":"1895398810299318272","name":"4nzn","screen_name":"paoloanzn","indices":[0,10]}]},"favorited":false,"in_reply_to_screen_name":"paoloanzn","lang":"en","retweeted":false,"fact_check":null,"id":"1985776941840953693","view_count":51,"bookmark_count":0,"created_at":1762281091000,"favorite_count":1,"quote_count":0,"reply_count":1,"retweet_count":0,"user_id_str":"1980522019964772352","conversation_id_str":"1985775567317389432","full_text":"@paoloanzn hell yeah.\n\ntime to execute.","in_reply_to_user_id_str":"1895398810299318272","in_reply_to_status_id_str":"1985775567317389432","is_quote_status":0,"is_ai":null,"ai_score":null},{"bookmarked":false,"display_text_range":[9,78],"entities":{"hashtags":[],"symbols":[],"timestamps":[],"urls":[],"user_mentions":[{"id_str":"3033730635","name":"Machina","screen_name":"EXM7777","indices":[0,8]}]},"favorited":false,"in_reply_to_screen_name":"EXM7777","lang":"en","retweeted":false,"fact_check":null,"id":"1985775297090744805","view_count":157,"bookmark_count":0,"created_at":1762280699000,"favorite_count":0,"quote_count":0,"reply_count":0,"retweet_count":0,"user_id_str":"1980522019964772352","conversation_id_str":"1985754430235656693","full_text":"@EXM7777 exactly. that feeling like everything is slipping through your hands.","in_reply_to_user_id_str":"3033730635","in_reply_to_status_id_str":"1985754430235656693","is_quote_status":0,"is_ai":null,"ai_score":null}]},{"label":"2025-11-06","value":3,"startTime":1762300800000,"endTime":1762387200000,"tweets":[{"bookmarked":false,"display_text_range":[0,249],"entities":{"hashtags":[],"symbols":[],"timestamps":[],"urls":[],"user_mentions":[]},"favorited":true,"lang":"en","retweeted":false,"fact_check":null,"id":"1986150092584460473","view_count":2,"bookmark_count":0,"created_at":1762370057000,"favorite_count":1,"quote_count":0,"reply_count":0,"retweet_count":0,"user_id_str":"1980522019964772352","conversation_id_str":"1986150092584460473","full_text":"many people treat ai as their savior\n\nit's not.\n\nai is just an amplifier.\n\nshit copy + ai = mega ai slop\n\nshit skills + ai = mega mediocrity at everything\n\nai doesnāt replace fundamentals - it exposes them.\n\nstudy your shit. then amplify it with ai.","in_reply_to_user_id_str":null,"in_reply_to_status_id_str":null,"is_quote_status":0,"is_ai":null,"ai_score":null},{"bookmarked":false,"display_text_range":[9,17],"entities":{"hashtags":[],"symbols":[],"timestamps":[],"urls":[],"user_mentions":[{"id_str":"1402082661993222144","name":"Mark Vassilevskiy","screen_name":"MarkKnd","indices":[0,8]}]},"favorited":false,"in_reply_to_screen_name":"MarkKnd","lang":"en","retweeted":false,"fact_check":null,"id":"1985950429897777406","view_count":164,"bookmark_count":0,"created_at":1762322454000,"favorite_count":0,"quote_count":0,"reply_count":1,"retweet_count":0,"user_id_str":"1980522019964772352","conversation_id_str":"1985882871995716045","full_text":"@MarkKnd damn bro","in_reply_to_user_id_str":"1402082661993222144","in_reply_to_status_id_str":"1985882871995716045","is_quote_status":0,"is_ai":null,"ai_score":null},{"bookmarked":false,"display_text_range":[27,34],"entities":{"hashtags":[],"symbols":[],"timestamps":[],"urls":[],"user_mentions":[{"id_str":"1972606509398818816","name":"Zain Mehmood","screen_name":"TheZainMehmood","indices":[0,15]},{"id_str":"1895398810299318272","name":"4nzn","screen_name":"paoloanzn","indices":[16,26]}]},"favorited":false,"in_reply_to_screen_name":"TheZainMehmood","lang":"en","retweeted":false,"fact_check":null,"id":"1986015611017744623","view_count":26,"bookmark_count":0,"created_at":1762337994000,"favorite_count":1,"quote_count":0,"reply_count":1,"retweet_count":0,"user_id_str":"1980522019964772352","conversation_id_str":"1985774021623918791","full_text":"@TheZainMehmood @paoloanzn exactly","in_reply_to_user_id_str":"1972606509398818816","in_reply_to_status_id_str":"1986012850616508419","is_quote_status":0,"is_ai":null,"ai_score":null},{"bookmarked":false,"display_text_range":[21,117],"entities":{"hashtags":[],"symbols":[],"timestamps":[],"urls":[],"user_mentions":[{"id_str":"1971249076411985920","name":"Kemal","screen_name":"ai_kemal","indices":[0,9]},{"id_str":"1895398810299318272","name":"4nzn","screen_name":"paoloanzn","indices":[10,20]}]},"favorited":false,"in_reply_to_screen_name":"ai_kemal","lang":"en","retweeted":false,"fact_check":null,"id":"1986069984829755825","view_count":22,"bookmark_count":0,"created_at":1762350958000,"favorite_count":0,"quote_count":0,"reply_count":0,"retweet_count":0,"user_id_str":"1980522019964772352","conversation_id_str":"1985774021623918791","full_text":"@ai_kemal @paoloanzn definitely possible, with some enhancements it can become the ai emperor of the company process.","in_reply_to_user_id_str":"1971249076411985920","in_reply_to_status_id_str":"1986028935080251841","is_quote_status":0,"is_ai":null,"ai_score":null},{"bookmarked":false,"display_text_range":[11,44],"entities":{"hashtags":[],"symbols":[],"timestamps":[],"urls":[],"user_mentions":[{"id_str":"1895398810299318272","name":"4nzn","screen_name":"paoloanzn","indices":[0,10]}]},"favorited":false,"in_reply_to_screen_name":"paoloanzn","lang":"en","retweeted":false,"fact_check":null,"id":"1986147061113495978","view_count":0,"bookmark_count":0,"created_at":1762369334000,"favorite_count":0,"quote_count":0,"reply_count":0,"retweet_count":0,"user_id_str":"1980522019964772352","conversation_id_str":"1986119016335949948","full_text":"@paoloanzn we're here to be second category.","in_reply_to_user_id_str":"1895398810299318272","in_reply_to_status_id_str":"1986119016335949948","is_quote_status":0,"is_ai":null,"ai_score":null},{"bookmarked":false,"display_text_range":[8,158],"entities":{"hashtags":[],"symbols":[],"timestamps":[],"urls":[],"user_mentions":[{"id_str":"1360265495363145730","name":"EP","screen_name":"eptwts","indices":[0,7]}]},"favorited":false,"in_reply_to_screen_name":"eptwts","lang":"en","retweeted":false,"fact_check":null,"id":"1986151080879923592","view_count":2,"bookmark_count":0,"created_at":1762370293000,"favorite_count":0,"quote_count":0,"reply_count":0,"retweet_count":0,"user_id_str":"1980522019964772352","conversation_id_str":"1986008483238400510","full_text":"@eptwts the internet era is the era of people of making claims and not standing behind them.\n\nbecause irl you usually get punched in the face for talking shit","in_reply_to_user_id_str":"1360265495363145730","in_reply_to_status_id_str":"1986008483238400510","is_quote_status":0,"is_ai":null,"ai_score":null},{"bookmarked":false,"display_text_range":[12,23],"entities":{"hashtags":[],"symbols":[],"timestamps":[],"urls":[],"user_mentions":[{"id_str":"1754147306687852544","name":"Ata","screen_name":"theatashka","indices":[0,11]}]},"favorited":false,"in_reply_to_screen_name":"theatashka","lang":"et","retweeted":false,"fact_check":null,"id":"1986174115817136192","view_count":5,"bookmark_count":0,"created_at":1762375785000,"favorite_count":1,"quote_count":0,"reply_count":0,"retweet_count":0,"user_id_str":"1980522019964772352","conversation_id_str":"1984668282507706462","full_text":"@theatashka soon broski","in_reply_to_user_id_str":"1754147306687852544","in_reply_to_status_id_str":"1986173672881619189","is_quote_status":0,"is_ai":null,"ai_score":null},{"bookmarked":false,"display_text_range":[23,42],"entities":{"hashtags":[],"symbols":[],"timestamps":[],"urls":[],"user_mentions":[{"id_str":"1754147306687852544","name":"Ata","screen_name":"theatashka","indices":[0,11]},{"id_str":"1895398810299318272","name":"4nzn","screen_name":"paoloanzn","indices":[12,22]}]},"favorited":false,"in_reply_to_screen_name":"theatashka","lang":"en","retweeted":false,"fact_check":null,"id":"1986175444266447111","view_count":13,"bookmark_count":0,"created_at":1762376101000,"favorite_count":0,"quote_count":0,"reply_count":0,"retweet_count":0,"user_id_str":"1980522019964772352","conversation_id_str":"1985774021623918791","full_text":"@theatashka @paoloanzn dropping tomorrow g","in_reply_to_user_id_str":"1754147306687852544","in_reply_to_status_id_str":"1986175154779799970","is_quote_status":0,"is_ai":null,"ai_score":null},{"bookmarked":false,"display_text_range":[23,74],"entities":{"hashtags":[],"symbols":[],"timestamps":[],"urls":[],"user_mentions":[{"id_str":"1754147306687852544","name":"Ata","screen_name":"theatashka","indices":[0,11]},{"id_str":"1895398810299318272","name":"4nzn","screen_name":"paoloanzn","indices":[12,22]}]},"favorited":false,"in_reply_to_screen_name":"theatashka","lang":"en","retweeted":false,"fact_check":null,"id":"1986174731243151689","view_count":6,"bookmark_count":0,"created_at":1762375931000,"favorite_count":0,"quote_count":0,"reply_count":0,"retweet_count":0,"user_id_str":"1980522019964772352","conversation_id_str":"1985075816208957754","full_text":"@theatashka @paoloanzn even faster now. maybe will finish until next week.","in_reply_to_user_id_str":"1754147306687852544","in_reply_to_status_id_str":"1986174488514638160","is_quote_status":0,"is_ai":null,"ai_score":null}]},{"label":"2025-11-07","value":1,"startTime":1762387200000,"endTime":1762473600000,"tweets":[{"bookmarked":false,"display_text_range":[9,120],"entities":{"hashtags":[],"symbols":[],"timestamps":[],"urls":[],"user_mentions":[{"id_str":"1658546655489298437","name":"Singh","screen_name":"ImSehej","indices":[0,8]}]},"favorited":false,"in_reply_to_screen_name":"ImSehej","lang":"en","retweeted":false,"fact_check":null,"id":"1986420505721946473","view_count":21,"bookmark_count":0,"created_at":1762434529000,"favorite_count":1,"quote_count":0,"reply_count":1,"retweet_count":0,"user_id_str":"1980522019964772352","conversation_id_str":"1986417542009921869","full_text":"@ImSehej āsaturatedā market where 99% have never touched any code but talk like theyāve built million dollar ai agencies","in_reply_to_user_id_str":"1658546655489298437","in_reply_to_status_id_str":"1986417542009921869","is_quote_status":0,"is_ai":null,"ai_score":null}]},{"label":"2025-11-08","value":0,"startTime":1762473600000,"endTime":1762560000000,"tweets":[{"bookmarked":false,"display_text_range":[11,111],"entities":{"hashtags":[],"symbols":[],"timestamps":[],"urls":[],"user_mentions":[{"id_str":"1895398810299318272","name":"4nzn","screen_name":"paoloanzn","indices":[0,10]},{"id_str":"1895398810299318272","name":"4nzn","screen_name":"paoloanzn","indices":[60,70]}]},"favorited":false,"in_reply_to_screen_name":"paoloanzn","lang":"en","retweeted":false,"fact_check":null,"id":"1986866408828117107","view_count":2,"bookmark_count":0,"created_at":1762540840000,"favorite_count":0,"quote_count":0,"reply_count":0,"retweet_count":0,"user_id_str":"1980522019964772352","conversation_id_str":"1986848376273637385","full_text":"@paoloanzn congrats broš¤\n\nproves that if you read listen to @paoloanzn you can go a long way...\n\nit's ai mafia.","in_reply_to_user_id_str":"1895398810299318272","in_reply_to_status_id_str":"1986848376273637385","is_quote_status":0,"is_ai":null,"ai_score":null}]},{"label":"2025-11-09","value":0,"startTime":1762560000000,"endTime":1762646400000,"tweets":[]},{"label":"2025-11-10","value":1,"startTime":1762646400000,"endTime":1762732800000,"tweets":[{"bookmarked":false,"display_text_range":[11,66],"entities":{"hashtags":[],"symbols":[],"timestamps":[],"urls":[],"user_mentions":[{"id_str":"1895398810299318272","name":"4nzn","screen_name":"paoloanzn","indices":[0,10]}]},"favorited":false,"in_reply_to_screen_name":"paoloanzn","lang":"en","retweeted":false,"fact_check":null,"id":"1987586254255607919","view_count":18,"bookmark_count":0,"created_at":1762712465000,"favorite_count":1,"quote_count":0,"reply_count":1,"retweet_count":0,"user_id_str":"1980522019964772352","conversation_id_str":"1987557147459416475","full_text":"@paoloanzn you're hitting me in the hears with those bro...\n\n10/10","in_reply_to_user_id_str":"1895398810299318272","in_reply_to_status_id_str":"1987557147459416475","is_quote_status":0,"is_ai":null,"ai_score":null}]},{"label":"2025-11-11","value":4,"startTime":1762732800000,"endTime":1762819200000,"tweets":[{"bookmarked":false,"display_text_range":[0,278],"entities":{"hashtags":[],"media":[{"display_url":"pic.x.com/fhCA7KFAUR","expanded_url":"https://x.com/aidvgg/status/1987955316806627811/photo/1","id_str":"1987955274003394560","indices":[279,302],"media_key":"3_1987955274003394560","media_url_https":"https://pbs.twimg.com/media/G5aiygBWMAA-fIj.jpg","type":"photo","url":"https://t.co/fhCA7KFAUR","ext_media_availability":{"status":"Available"},"features":{"large":{"faces":[]},"medium":{"faces":[]},"small":{"faces":[]},"orig":{"faces":[]}},"sizes":{"large":{"h":596,"w":2048,"resize":"fit"},"medium":{"h":349,"w":1200,"resize":"fit"},"small":{"h":198,"w":680,"resize":"fit"},"thumb":{"h":150,"w":150,"resize":"crop"}},"original_info":{"height":732,"width":2517,"focus_rects":[{"x":920,"y":0,"w":1307,"h":732},{"x":1207,"y":0,"w":732,"h":732},{"x":1252,"y":0,"w":642,"h":732},{"x":1390,"y":0,"w":366,"h":732},{"x":0,"y":0,"w":2517,"h":732}]},"allow_download_status":{"allow_download":true},"media_results":{"result":{"media_key":"3_1987955274003394560"}}}],"symbols":[],"timestamps":[],"urls":[],"user_mentions":[]},"extended_entities":{"media":[{"display_url":"pic.x.com/fhCA7KFAUR","expanded_url":"https://x.com/aidvgg/status/1987955316806627811/photo/1","id_str":"1987955274003394560","indices":[279,302],"media_key":"3_1987955274003394560","media_url_https":"https://pbs.twimg.com/media/G5aiygBWMAA-fIj.jpg","type":"photo","url":"https://t.co/fhCA7KFAUR","ext_media_availability":{"status":"Available"},"features":{"large":{"faces":[]},"medium":{"faces":[]},"small":{"faces":[]},"orig":{"faces":[]}},"sizes":{"large":{"h":596,"w":2048,"resize":"fit"},"medium":{"h":349,"w":1200,"resize":"fit"},"small":{"h":198,"w":680,"resize":"fit"},"thumb":{"h":150,"w":150,"resize":"crop"}},"original_info":{"height":732,"width":2517,"focus_rects":[{"x":920,"y":0,"w":1307,"h":732},{"x":1207,"y":0,"w":732,"h":732},{"x":1252,"y":0,"w":642,"h":732},{"x":1390,"y":0,"w":366,"h":732},{"x":0,"y":0,"w":2517,"h":732}]},"allow_download_status":{"allow_download":true},"media_results":{"result":{"media_key":"3_1987955274003394560"}}}]},"favorited":true,"lang":"en","possibly_sensitive":false,"possibly_sensitive_editable":true,"quoted_status_id_str":"1984668282507706462","quoted_status_permalink":{"url":"https://t.co/ibNMNzJ6vs","expanded":"https://twitter.com/aidvgg/status/1984668282507706462","display":"x.com/aidvgg/status/ā¦"},"retweeted":true,"fact_check":null,"id":"1987955316806627811","view_count":478,"bookmark_count":1,"created_at":1762800456000,"favorite_count":3,"quote_count":1,"reply_count":1,"retweet_count":1,"user_id_str":"1980522019964772352","conversation_id_str":"1987955316806627811","full_text":"day 3-4: building the brainās government\n\nthe goal isn't \"an ai that automates work\"\n\nit's \"an ai that governs how work gets done\"\n\nthat requires 3 hard things most skip:\n\n- remembering every decision\n- evaluating them under explicit rules\n- learning which rules actually worked\n\nso i built the governance loop.\n\nit starts simple:\n\n1. every event inside the org is logged\n\n2. context is assembled: what happened, why it happened, and under what conditions.\n\n3. the decision engine evaluates it against policy\n\n4. the outcome tracker measures the real-world result\n\n5. the learning loop updates policy stats\n\n6. if it finds a better pattern, it proposes a new rule\n\nevery policy is versioned, hashed, and auditable\n\nevery decision cites the exact constitution article it followed\n\nnothing runs without traceability\n\nwhen it learns that a variant consistently outperforms another,\n\nit doesnāt self-promote - it proposes\n\nhumans still govern the governors\n\nover time, the system becomes the institutional memory of the company\n\na living constitution that adapts through evidence, not opinions\n\ngovernance is the only way to scale ai safely\n\nnot through prompts, but through constitutions\n\nthis isnāt an ai assistant\n\nitās the start of an ai organism","in_reply_to_user_id_str":null,"in_reply_to_status_id_str":null,"is_quote_status":1,"is_ai":null,"ai_score":null},{"bookmarked":false,"display_text_range":[11,289],"entities":{"hashtags":[],"symbols":[],"timestamps":[],"urls":[],"user_mentions":[{"id_str":"1895398810299318272","name":"4nzn","screen_name":"paoloanzn","indices":[0,10]}]},"favorited":false,"in_reply_to_screen_name":"paoloanzn","lang":"en","retweeted":false,"fact_check":null,"id":"1987951032195051911","view_count":50,"bookmark_count":0,"created_at":1762799435000,"favorite_count":1,"quote_count":0,"reply_count":0,"retweet_count":0,"user_id_str":"1980522019964772352","conversation_id_str":"1987931471118823700","full_text":"hell yeah, i was architecting the memory of my constituion engine system\n\nyou answered my questions i didn't even ask yetšÆ\n\ni've come up with 1 more approach to memory management. it's not specifically for interacting with users, but rather for decision making.\n\nwill hit you up with it soon.","in_reply_to_user_id_str":"1895398810299318272","in_reply_to_status_id_str":"1987931471118823700","is_quote_status":0,"is_ai":null,"ai_score":null}]},{"label":"2025-11-12","value":6,"startTime":1762819200000,"endTime":1762905600000,"tweets":[{"bookmarked":false,"display_text_range":[0,275],"entities":{"hashtags":[],"media":[{"display_url":"pic.x.com/zfICwkSIpo","expanded_url":"https://x.com/aidvgg/status/1988301591271669876/photo/1","id_str":"1988301404683849728","indices":[276,299],"media_key":"3_1988301404683849728","media_url_https":"https://pbs.twimg.com/media/G5fdl9SXUAADBPx.png","type":"photo","url":"https://t.co/zfICwkSIpo","ext_media_availability":{"status":"Available"},"features":{"large":{"faces":[]},"medium":{"faces":[]},"small":{"faces":[]},"orig":{"faces":[]}},"sizes":{"large":{"h":614,"w":2048,"resize":"fit"},"medium":{"h":360,"w":1200,"resize":"fit"},"small":{"h":204,"w":680,"resize":"fit"},"thumb":{"h":150,"w":150,"resize":"crop"}},"original_info":{"height":732,"width":2443,"focus_rects":[{"x":18,"y":0,"w":1307,"h":732},{"x":305,"y":0,"w":732,"h":732},{"x":350,"y":0,"w":642,"h":732},{"x":488,"y":0,"w":366,"h":732},{"x":0,"y":0,"w":2443,"h":732}]},"allow_download_status":{"allow_download":true},"media_results":{"result":{"media_key":"3_1988301404683849728"}}}],"symbols":[],"timestamps":[],"urls":[],"user_mentions":[]},"extended_entities":{"media":[{"display_url":"pic.x.com/zfICwkSIpo","expanded_url":"https://x.com/aidvgg/status/1988301591271669876/photo/1","id_str":"1988301404683849728","indices":[276,299],"media_key":"3_1988301404683849728","media_url_https":"https://pbs.twimg.com/media/G5fdl9SXUAADBPx.png","type":"photo","url":"https://t.co/zfICwkSIpo","ext_media_availability":{"status":"Available"},"features":{"large":{"faces":[]},"medium":{"faces":[]},"small":{"faces":[]},"orig":{"faces":[]}},"sizes":{"large":{"h":614,"w":2048,"resize":"fit"},"medium":{"h":360,"w":1200,"resize":"fit"},"small":{"h":204,"w":680,"resize":"fit"},"thumb":{"h":150,"w":150,"resize":"crop"}},"original_info":{"height":732,"width":2443,"focus_rects":[{"x":18,"y":0,"w":1307,"h":732},{"x":305,"y":0,"w":732,"h":732},{"x":350,"y":0,"w":642,"h":732},{"x":488,"y":0,"w":366,"h":732},{"x":0,"y":0,"w":2443,"h":732}]},"allow_download_status":{"allow_download":true},"media_results":{"result":{"media_key":"3_1988301404683849728"}}}]},"favorited":true,"lang":"en","possibly_sensitive":false,"possibly_sensitive_editable":true,"quoted_status_id_str":"1987955316806627811","quoted_status_permalink":{"url":"https://t.co/wsehw27XOK","expanded":"https://twitter.com/aidvgg/status/1987955316806627811","display":"x.com/aidvgg/status/ā¦"},"retweeted":true,"fact_check":null,"id":"1988301591271669876","view_count":280,"bookmark_count":2,"created_at":1762883014000,"favorite_count":3,"quote_count":0,"reply_count":2,"retweet_count":1,"user_id_str":"1980522019964772352","conversation_id_str":"1988301591271669876","full_text":"day 5: first policies executed\n\nthe system finally made its own decisions - under a real constitution\n\nno prompts, no manual logic, just:\n\npolicy ā decision ā outcome ā feedback\n\neach decision:\n\n- cites which policy version it followed\n- logs reasoning hash-linked to the one before it\n- tracks the outcome when ground truth arrives\n\nwhen outcomes come in, the learning module updates the policyās confidence.\n\npush strong patterns, remove weak ones\n\nai didnāt just predict\n\nit governed.\n\nthatās the point of gpt-gov.\n\nnot faster output, but consistent reasoning under evolving law.\n\nnext step: scorecards + variant selection","in_reply_to_user_id_str":null,"in_reply_to_status_id_str":null,"is_quote_status":1,"is_ai":null,"ai_score":null},{"bookmarked":false,"display_text_range":[11,91],"entities":{"hashtags":[],"symbols":[],"timestamps":[],"urls":[],"user_mentions":[{"id_str":"1895398810299318272","name":"4nzn","screen_name":"paoloanzn","indices":[0,10]}]},"favorited":false,"in_reply_to_screen_name":"paoloanzn","lang":"en","retweeted":false,"fact_check":null,"id":"1988299908399722728","view_count":73,"bookmark_count":0,"created_at":1762882613000,"favorite_count":1,"quote_count":0,"reply_count":1,"retweet_count":0,"user_id_str":"1980522019964772352","conversation_id_str":"1988289697815351751","full_text":"@paoloanzn you're an inspiration bro, and a great teacher.\n\nhappy to be part of the familyš¤","in_reply_to_user_id_str":"1895398810299318272","in_reply_to_status_id_str":"1988289697815351751","is_quote_status":0,"is_ai":null,"ai_score":null},{"bookmarked":false,"display_text_range":[11,42],"entities":{"hashtags":[],"symbols":[],"timestamps":[],"urls":[],"user_mentions":[{"id_str":"1895398810299318272","name":"4nzn","screen_name":"paoloanzn","indices":[0,10]}]},"favorited":false,"in_reply_to_screen_name":"paoloanzn","lang":"en","retweeted":false,"fact_check":null,"id":"1988302949270123000","view_count":21,"bookmark_count":0,"created_at":1762883338000,"favorite_count":1,"quote_count":0,"reply_count":1,"retweet_count":0,"user_id_str":"1980522019964772352","conversation_id_str":"1988279652214075728","full_text":"@paoloanzn bro is on a generational ai run","in_reply_to_user_id_str":"1895398810299318272","in_reply_to_status_id_str":"1988279652214075728","is_quote_status":0,"is_ai":null,"ai_score":null},{"bookmarked":false,"display_text_range":[12,25],"entities":{"hashtags":[],"symbols":[],"timestamps":[],"urls":[],"user_mentions":[{"id_str":"1754147306687852544","name":"Ata","screen_name":"theatashka","indices":[0,11]}]},"favorited":false,"in_reply_to_screen_name":"theatashka","lang":"en","retweeted":false,"fact_check":null,"id":"1988182082838003823","view_count":6,"bookmark_count":0,"created_at":1762854521000,"favorite_count":1,"quote_count":0,"reply_count":0,"retweet_count":0,"user_id_str":"1980522019964772352","conversation_id_str":"1987955316806627811","full_text":"@theatashka thank you bro","in_reply_to_user_id_str":"1754147306687852544","in_reply_to_status_id_str":"1988176972283838615","is_quote_status":0,"is_ai":null,"ai_score":null}]},{"label":"2025-11-13","value":1,"startTime":1762905600000,"endTime":1762992000000,"tweets":[{"bookmarked":false,"display_text_range":[12,70],"entities":{"hashtags":[],"symbols":[],"timestamps":[],"urls":[],"user_mentions":[{"id_str":"1754147306687852544","name":"Ata","screen_name":"theatashka","indices":[0,11]}]},"favorited":false,"in_reply_to_screen_name":"theatashka","lang":"en","retweeted":false,"fact_check":null,"id":"1988658528740114529","view_count":127,"bookmark_count":0,"created_at":1762968115000,"favorite_count":1,"quote_count":0,"reply_count":1,"retweet_count":0,"user_id_str":"1980522019964772352","conversation_id_str":"1988638174982053958","full_text":"@theatashka best design iāve seen today. you leveled up bro, good job.","in_reply_to_user_id_str":"1754147306687852544","in_reply_to_status_id_str":"1988638174982053958","is_quote_status":0,"is_ai":null,"ai_score":null},{"bookmarked":false,"display_text_range":[10,19],"entities":{"hashtags":[],"symbols":[],"timestamps":[],"urls":[],"user_mentions":[{"id_str":"1971249076411985920","name":"Kemal","screen_name":"ai_kemal","indices":[0,9]}]},"favorited":false,"in_reply_to_screen_name":"ai_kemal","lang":"tl","retweeted":false,"fact_check":null,"id":"1988553532887154997","view_count":14,"bookmark_count":0,"created_at":1762943082000,"favorite_count":0,"quote_count":0,"reply_count":0,"retweet_count":0,"user_id_str":"1980522019964772352","conversation_id_str":"1984668282507706462","full_text":"@ai_kemal haha true","in_reply_to_user_id_str":"1971249076411985920","in_reply_to_status_id_str":"1988544227903439192","is_quote_status":0,"is_ai":null,"ai_score":null}]},{"label":"2025-11-14","value":3,"startTime":1762992000000,"endTime":1763078400000,"tweets":[{"bookmarked":false,"display_text_range":[0,280],"entities":{"hashtags":[],"media":[{"display_url":"pic.x.com/aE2gev4kxm","expanded_url":"https://x.com/aidvgg/status/1989057807232999732/photo/1","id_str":"1989057773481394176","indices":[281,304],"media_key":"3_1989057773481394176","media_url_https":"https://pbs.twimg.com/media/G5qNgaoWgAAKKSI.jpg","type":"photo","url":"https://t.co/aE2gev4kxm","ext_media_availability":{"status":"Available"},"features":{"large":{"faces":[]},"medium":{"faces":[]},"small":{"faces":[]},"orig":{"faces":[]}},"sizes":{"large":{"h":590,"w":2048,"resize":"fit"},"medium":{"h":345,"w":1200,"resize":"fit"},"small":{"h":196,"w":680,"resize":"fit"},"thumb":{"h":150,"w":150,"resize":"crop"}},"original_info":{"height":732,"width":2543,"focus_rects":[{"x":1236,"y":0,"w":1307,"h":732},{"x":1811,"y":0,"w":732,"h":732},{"x":1901,"y":0,"w":642,"h":732},{"x":2042,"y":0,"w":366,"h":732},{"x":0,"y":0,"w":2543,"h":732}]},"allow_download_status":{"allow_download":true},"media_results":{"result":{"media_key":"3_1989057773481394176"}}}],"symbols":[],"timestamps":[],"urls":[],"user_mentions":[]},"extended_entities":{"media":[{"display_url":"pic.x.com/aE2gev4kxm","expanded_url":"https://x.com/aidvgg/status/1989057807232999732/photo/1","id_str":"1989057773481394176","indices":[281,304],"media_key":"3_1989057773481394176","media_url_https":"https://pbs.twimg.com/media/G5qNgaoWgAAKKSI.jpg","type":"photo","url":"https://t.co/aE2gev4kxm","ext_media_availability":{"status":"Available"},"features":{"large":{"faces":[]},"medium":{"faces":[]},"small":{"faces":[]},"orig":{"faces":[]}},"sizes":{"large":{"h":590,"w":2048,"resize":"fit"},"medium":{"h":345,"w":1200,"resize":"fit"},"small":{"h":196,"w":680,"resize":"fit"},"thumb":{"h":150,"w":150,"resize":"crop"}},"original_info":{"height":732,"width":2543,"focus_rects":[{"x":1236,"y":0,"w":1307,"h":732},{"x":1811,"y":0,"w":732,"h":732},{"x":1901,"y":0,"w":642,"h":732},{"x":2042,"y":0,"w":366,"h":732},{"x":0,"y":0,"w":2543,"h":732}]},"allow_download_status":{"allow_download":true},"media_results":{"result":{"media_key":"3_1989057773481394176"}}}]},"favorited":true,"lang":"en","possibly_sensitive":false,"possibly_sensitive_editable":true,"retweeted":false,"fact_check":null,"id":"1989057807232999732","view_count":116,"bookmark_count":0,"created_at":1763063310000,"favorite_count":2,"quote_count":0,"reply_count":0,"retweet_count":0,"user_id_str":"1980522019964772352","conversation_id_str":"1989057807232999732","full_text":"day 6: the system started judging itself\n\npolicies now compete\n\neach one runs live decisions, collects outcomes, and feeds into a scorecard\n\nthe scorecard tracks how each policy variant performs\n\nprecision, win rate, margin, latency\n\nthe router doesnāt just pick at random anymore\n\nit allocates traffic dynamically using bandit logic\n\nbad policies fade out\n\nstrong ones gain exposure\n\nall under the same constitution\n\nthe governance loop now has selection pressure -\na real evolutionary layer\n\nthis is how ai law learns to improve itself","in_reply_to_user_id_str":null,"in_reply_to_status_id_str":null,"is_quote_status":0,"is_ai":null,"ai_score":null},{"bookmarked":false,"display_text_range":[11,84],"entities":{"hashtags":[],"symbols":[],"timestamps":[],"urls":[],"user_mentions":[{"id_str":"1895398810299318272","name":"4nzn","screen_name":"paoloanzn","indices":[0,10]}]},"favorited":false,"in_reply_to_screen_name":"paoloanzn","lang":"en","retweeted":false,"fact_check":null,"id":"1989049105830772972","view_count":39,"bookmark_count":0,"created_at":1763061236000,"favorite_count":1,"quote_count":0,"reply_count":0,"retweet_count":0,"user_id_str":"1980522019964772352","conversation_id_str":"1989037562120523973","full_text":"@paoloanzn damn, now i gotta mimic this in my own way.\n\ni will have questions bro...","in_reply_to_user_id_str":"1895398810299318272","in_reply_to_status_id_str":"1989037562120523973","is_quote_status":0,"is_ai":null,"ai_score":null}]},{"label":"2025-11-15","value":9,"startTime":1763078400000,"endTime":1763164800000,"tweets":[{"bookmarked":false,"display_text_range":[0,279],"entities":{"hashtags":[],"symbols":[],"timestamps":[],"urls":[],"user_mentions":[]},"favorited":true,"lang":"en","quoted_status_id_str":"1989015833709015078","quoted_status_permalink":{"url":"https://t.co/mRVqrWwSOj","expanded":"https://twitter.com/paoloanzn/status/1989015833709015078","display":"x.com/paoloanzn/statā¦"},"retweeted":false,"fact_check":null,"id":"1989420216053305697","view_count":35,"bookmark_count":0,"created_at":1763149715000,"favorite_count":1,"quote_count":0,"reply_count":0,"retweet_count":0,"user_id_str":"1980522019964772352","conversation_id_str":"1989420216053305697","full_text":"most people in the comments have never built and deployed any complex agent system\n\nyou're misunderstanding whatās being built here.\n\nthis isnāt about discord bots, \"chat prompts\", or ai devs who write bug-free code.\n\nit's an infrastructure layer.\n\na system that uses anthropicās agent sdk to deploy and coordinate ai agents across environments like discord.\n\nthat means you can spin up specialized agents instantly, orchestrate their interactions, and scale that behavior the same way you'd scale any other backend process.\n\nitās not hype or \"AI roleplay.\"\n\nitās a framework for agentic systems that can plug into real workflows.\n\nmark my words: this is the future of orchestrating ai-powered agents","in_reply_to_user_id_str":null,"in_reply_to_status_id_str":null,"is_quote_status":1,"is_ai":null,"ai_score":null},{"bookmarked":false,"display_text_range":[0,22],"entities":{"hashtags":[],"media":[{"display_url":"pic.x.com/ntqaBz0Ty0","expanded_url":"https://x.com/aidvgg/status/1989467175049138527/photo/1","id_str":"1989467068089982976","indices":[23,46],"media_key":"3_1989467068089982976","media_url_https":"https://pbs.twimg.com/media/G5wBwf3XYAAuUY0.jpg","type":"photo","url":"https://t.co/ntqaBz0Ty0","ext_media_availability":{"status":"Available"},"features":{"large":{"faces":[]},"medium":{"faces":[]},"small":{"faces":[]},"orig":{"faces":[]}},"sizes":{"large":{"h":972,"w":1525,"resize":"fit"},"medium":{"h":765,"w":1200,"resize":"fit"},"small":{"h":433,"w":680,"resize":"fit"},"thumb":{"h":150,"w":150,"resize":"crop"}},"original_info":{"height":972,"width":1525,"focus_rects":[{"x":0,"y":0,"w":1525,"h":854},{"x":0,"y":0,"w":972,"h":972},{"x":0,"y":0,"w":853,"h":972},{"x":0,"y":0,"w":486,"h":972},{"x":0,"y":0,"w":1525,"h":972}]},"allow_download_status":{"allow_download":true},"media_results":{"result":{"media_key":"3_1989467068089982976"}}}],"symbols":[],"timestamps":[],"urls":[],"user_mentions":[]},"extended_entities":{"media":[{"display_url":"pic.x.com/ntqaBz0Ty0","expanded_url":"https://x.com/aidvgg/status/1989467175049138527/photo/1","id_str":"1989467068089982976","indices":[23,46],"media_key":"3_1989467068089982976","media_url_https":"https://pbs.twimg.com/media/G5wBwf3XYAAuUY0.jpg","type":"photo","url":"https://t.co/ntqaBz0Ty0","ext_media_availability":{"status":"Available"},"features":{"large":{"faces":[]},"medium":{"faces":[]},"small":{"faces":[]},"orig":{"faces":[]}},"sizes":{"large":{"h":972,"w":1525,"resize":"fit"},"medium":{"h":765,"w":1200,"resize":"fit"},"small":{"h":433,"w":680,"resize":"fit"},"thumb":{"h":150,"w":150,"resize":"crop"}},"original_info":{"height":972,"width":1525,"focus_rects":[{"x":0,"y":0,"w":1525,"h":854},{"x":0,"y":0,"w":972,"h":972},{"x":0,"y":0,"w":853,"h":972},{"x":0,"y":0,"w":486,"h":972},{"x":0,"y":0,"w":1525,"h":972}]},"allow_download_status":{"allow_download":true},"media_results":{"result":{"media_key":"3_1989467068089982976"}}}]},"favorited":true,"lang":"en","possibly_sensitive":false,"possibly_sensitive_editable":true,"quoted_status_id_str":"1989015833709015078","quoted_status_permalink":{"url":"https://t.co/mRVqrWxqDR","expanded":"https://twitter.com/paoloanzn/status/1989015833709015078","display":"x.com/paoloanzn/statā¦"},"retweeted":true,"fact_check":null,"id":"1989467175049138527","view_count":3466,"bookmark_count":1,"created_at":1763160911000,"favorite_count":6,"quote_count":1,"reply_count":1,"retweet_count":1,"user_id_str":"1980522019964772352","conversation_id_str":"1989467175049138527","full_text":"learning from the best https://t.co/ntqaBz0Ty0","in_reply_to_user_id_str":null,"in_reply_to_status_id_str":null,"is_quote_status":1,"is_ai":null,"ai_score":null},{"bookmarked":false,"display_text_range":[24,135],"entities":{"hashtags":[],"symbols":[],"timestamps":[],"urls":[],"user_mentions":[{"id_str":"1969565318780764165","name":"Vitaly Paskov","screen_name":"VPStrategic","indices":[0,12]},{"id_str":"1895398810299318272","name":"4nzn","screen_name":"paoloanzn","indices":[13,23]},{"id_str":"1969565318780764165","name":"Vitaly Paskov","screen_name":"VPStrategic","indices":[24,36]}]},"favorited":false,"in_reply_to_screen_name":"VPStrategic","lang":"en","retweeted":false,"fact_check":null,"id":"1989415631029244125","view_count":11,"bookmark_count":0,"created_at":1763148622000,"favorite_count":1,"quote_count":0,"reply_count":1,"retweet_count":0,"user_id_str":"1980522019964772352","conversation_id_str":"1989015833709015078","full_text":"@VPStrategic @paoloanzn @VPStrategic he didn't even reply to you because you're talking a bunch nonsense. you need to touch some grass.","in_reply_to_user_id_str":"1969565318780764165","in_reply_to_status_id_str":"1989349579561775213","is_quote_status":0,"is_ai":null,"ai_score":null},{"bookmarked":false,"display_text_range":[11,37],"entities":{"hashtags":[],"symbols":[],"timestamps":[],"urls":[],"user_mentions":[{"id_str":"1895398810299318272","name":"4nzn","screen_name":"paoloanzn","indices":[0,10]}]},"favorited":false,"in_reply_to_screen_name":"paoloanzn","lang":"en","retweeted":false,"fact_check":null,"id":"1989467904941891981","view_count":19,"bookmark_count":0,"created_at":1763161085000,"favorite_count":1,"quote_count":0,"reply_count":0,"retweet_count":0,"user_id_str":"1980522019964772352","conversation_id_str":"1989467175049138527","full_text":"@paoloanzn had no choice but to do it","in_reply_to_user_id_str":"1895398810299318272","in_reply_to_status_id_str":"1989467292594573516","is_quote_status":0,"is_ai":null,"ai_score":null},{"bookmarked":false,"display_text_range":[11,16],"entities":{"hashtags":[],"symbols":[],"timestamps":[],"urls":[],"user_mentions":[{"id_str":"1895398810299318272","name":"4nzn","screen_name":"paoloanzn","indices":[0,10]}]},"favorited":false,"in_reply_to_screen_name":"paoloanzn","lang":"en","retweeted":false,"fact_check":null,"id":"1989469744689189367","view_count":51,"bookmark_count":0,"created_at":1763161524000,"favorite_count":0,"quote_count":0,"reply_count":0,"retweet_count":0,"user_id_str":"1980522019964772352","conversation_id_str":"1989468211298144509","full_text":"@paoloanzn goatš¤","in_reply_to_user_id_str":"1895398810299318272","in_reply_to_status_id_str":"1989468211298144509","is_quote_status":0,"is_ai":null,"ai_score":null}]},{"label":"2025-11-16","value":0,"startTime":1763164800000,"endTime":1763251200000,"tweets":[{"bookmarked":false,"display_text_range":[12,33],"entities":{"hashtags":[],"symbols":[],"timestamps":[],"urls":[],"user_mentions":[{"id_str":"1754147306687852544","name":"Ata","screen_name":"theatashka","indices":[0,11]}]},"favorited":false,"in_reply_to_screen_name":"theatashka","lang":"en","retweeted":false,"fact_check":null,"id":"1989734279358693475","view_count":72,"bookmark_count":0,"created_at":1763224594000,"favorite_count":0,"quote_count":0,"reply_count":0,"retweet_count":0,"user_id_str":"1980522019964772352","conversation_id_str":"1989717607767818438","full_text":"@theatashka favorite for a reason","in_reply_to_user_id_str":"1754147306687852544","in_reply_to_status_id_str":"1989717607767818438","is_quote_status":0,"is_ai":null,"ai_score":null}]},{"label":"2025-11-17","value":21,"startTime":1763251200000,"endTime":1763337600000,"tweets":[{"bookmarked":false,"display_text_range":[0,279],"entities":{"hashtags":[],"symbols":[],"timestamps":[],"urls":[],"user_mentions":[]},"favorited":true,"lang":"en","retweeted":true,"fact_check":null,"id":"1990002854233337925","view_count":193,"bookmark_count":0,"created_at":1763288627000,"favorite_count":3,"quote_count":0,"reply_count":2,"retweet_count":1,"user_id_str":"1980522019964772352","conversation_id_str":"1990002854233337925","full_text":"80% of ai agent implementations fail within 6 months\n\ncompanies are spending millions on systems that never reach production\n\nand here's the thing nobody talks about:\n\nthe problem isn't the technology\n\nthe problem is nobody knows how to build these systems properly\n\neveryone can make a chatbot demo that works in controlled environments\n\nalmost nobody can build an agent system that works reliably with real users, real data, and real consequences\n\nthe gap between prototype and production is where projects die\n\nand that gap is pure architecture and systems thinking\n\nif you can bridge that gap, you're not competing with everyone\n\nyou're competing with the tiny fraction of people who actually know what they're doing","in_reply_to_user_id_str":null,"in_reply_to_status_id_str":null,"is_quote_status":0,"is_ai":null,"ai_score":null},{"bookmarked":false,"display_text_range":[0,278],"entities":{"hashtags":[],"media":[{"display_url":"pic.x.com/xur3S4i9Hr","expanded_url":"https://x.com/aidvgg/status/1990083139603939357/video/1","id_str":"1990083054270898176","indices":[279,302],"media_key":"13_1990083054270898176","media_url_https":"https://pbs.twimg.com/amplify_video_thumb/1990083054270898176/img/YlIJU2gho-vyLUIH.jpg","type":"video","url":"https://t.co/xur3S4i9Hr","additional_media_info":{"monetizable":false},"ext_media_availability":{"status":"Available"},"sizes":{"large":{"h":1040,"w":1920,"resize":"fit"},"medium":{"h":650,"w":1200,"resize":"fit"},"small":{"h":368,"w":680,"resize":"fit"},"thumb":{"h":150,"w":150,"resize":"crop"}},"original_info":{"height":1040,"width":1920,"focus_rects":[]},"allow_download_status":{"allow_download":true},"video_info":{"aspect_ratio":[24,13],"duration_millis":35066,"variants":[{"content_type":"application/x-mpegURL","url":"https://video.twimg.com/amplify_video/1990083054270898176/pl/qcOk9UcVCCzsm7Di.m3u8?tag=21"},{"bitrate":256000,"content_type":"video/mp4","url":"https://video.twimg.com/amplify_video/1990083054270898176/vid/avc1/498x270/Bahyx01PDQauOGAK.mp4?tag=21"},{"bitrate":832000,"content_type":"video/mp4","url":"https://video.twimg.com/amplify_video/1990083054270898176/vid/avc1/664x360/t0YRdumfZIGcCRh5.mp4?tag=21"},{"bitrate":2176000,"content_type":"video/mp4","url":"https://video.twimg.com/amplify_video/1990083054270898176/vid/avc1/1328x720/J-ApTFzs-F-PG798.mp4?tag=21"},{"bitrate":10368000,"content_type":"video/mp4","url":"https://video.twimg.com/amplify_video/1990083054270898176/vid/avc1/1920x1040/jJ69t-BA0SPvi75N.mp4?tag=21"}]},"media_results":{"result":{"media_key":"13_1990083054270898176"}}}],"symbols":[],"timestamps":[],"urls":[{"display_url":"x.com/aidvgg/status/ā¦","expanded_url":"https://x.com/aidvgg/status/1989467175049138527?s=20","url":"https://t.co/wYiEVPugzY","indices":[628,651]}],"user_mentions":[]},"extended_entities":{"media":[{"display_url":"pic.x.com/xur3S4i9Hr","expanded_url":"https://x.com/aidvgg/status/1990083139603939357/video/1","id_str":"1990083054270898176","indices":[279,302],"media_key":"13_1990083054270898176","media_url_https":"https://pbs.twimg.com/amplify_video_thumb/1990083054270898176/img/YlIJU2gho-vyLUIH.jpg","type":"video","url":"https://t.co/xur3S4i9Hr","additional_media_info":{"monetizable":false},"ext_media_availability":{"status":"Available"},"sizes":{"large":{"h":1040,"w":1920,"resize":"fit"},"medium":{"h":650,"w":1200,"resize":"fit"},"small":{"h":368,"w":680,"resize":"fit"},"thumb":{"h":150,"w":150,"resize":"crop"}},"original_info":{"height":1040,"width":1920,"focus_rects":[]},"allow_download_status":{"allow_download":true},"video_info":{"aspect_ratio":[24,13],"duration_millis":35066,"variants":[{"content_type":"application/x-mpegURL","url":"https://video.twimg.com/amplify_video/1990083054270898176/pl/qcOk9UcVCCzsm7Di.m3u8?tag=21"},{"bitrate":256000,"content_type":"video/mp4","url":"https://video.twimg.com/amplify_video/1990083054270898176/vid/avc1/498x270/Bahyx01PDQauOGAK.mp4?tag=21"},{"bitrate":832000,"content_type":"video/mp4","url":"https://video.twimg.com/amplify_video/1990083054270898176/vid/avc1/664x360/t0YRdumfZIGcCRh5.mp4?tag=21"},{"bitrate":2176000,"content_type":"video/mp4","url":"https://video.twimg.com/amplify_video/1990083054270898176/vid/avc1/1328x720/J-ApTFzs-F-PG798.mp4?tag=21"},{"bitrate":10368000,"content_type":"video/mp4","url":"https://video.twimg.com/amplify_video/1990083054270898176/vid/avc1/1920x1040/jJ69t-BA0SPvi75N.mp4?tag=21"}]},"media_results":{"result":{"media_key":"13_1990083054270898176"}}}]},"favorited":true,"lang":"en","possibly_sensitive":false,"possibly_sensitive_editable":true,"retweeted":false,"fact_check":null,"id":"1990083139603939357","view_count":1,"bookmark_count":0,"created_at":1763307769000,"favorite_count":1,"quote_count":0,"reply_count":0,"retweet_count":0,"user_id_str":"1980522019964772352","conversation_id_str":"1990083139603939357","full_text":"deployed a three-agent dev team that runs 24/7 for under $200/month in api costs\n\nnot a chatbot\n\nnot a demo\n\nactual production infrastructure\n\n- backend developer agent\n\n- devops specialist agent\n\n- frontend engineer agent\n\neach gets isolated container environment\n\neach has its own workspace\n\nthey communicate through discord like real employees\n\nthey write code, review each other's work, deploy infrastructure\n\ncomplete transparency\n\nhumans see everything\n\nthis replaces $180k/year in salary costs\n\np.s. this can be any agent, not only coding ones.\n\nif you want this infrastructure set up for your business,\n\nshoot me a dm.\n\nhttps://t.co/wYiEVPugzY","in_reply_to_user_id_str":null,"in_reply_to_status_id_str":null,"is_quote_status":0,"is_ai":null,"ai_score":null},{"bookmarked":false,"display_text_range":[0,278],"entities":{"hashtags":[],"media":[{"display_url":"pic.x.com/KAtAbAvvyd","expanded_url":"https://x.com/aidvgg/status/1990083841709559998/video/1","id_str":"1990083452436193280","indices":[279,302],"media_key":"13_1990083452436193280","media_url_https":"https://pbs.twimg.com/amplify_video_thumb/1990083452436193280/img/AvQ_zpGIUIiOgDGf.jpg","type":"video","url":"https://t.co/KAtAbAvvyd","additional_media_info":{"monetizable":false},"ext_media_availability":{"status":"Available"},"sizes":{"large":{"h":1040,"w":1920,"resize":"fit"},"medium":{"h":650,"w":1200,"resize":"fit"},"small":{"h":368,"w":680,"resize":"fit"},"thumb":{"h":150,"w":150,"resize":"crop"}},"original_info":{"height":1040,"width":1920,"focus_rects":[]},"allow_download_status":{"allow_download":true},"video_info":{"aspect_ratio":[24,13],"duration_millis":35066,"variants":[{"content_type":"application/x-mpegURL","url":"https://video.twimg.com/amplify_video/1990083452436193280/pl/uKOX7o-exFHK4dIh.m3u8?tag=21"},{"bitrate":256000,"content_type":"video/mp4","url":"https://video.twimg.com/amplify_video/1990083452436193280/vid/avc1/498x270/xX4_e4nZZYTDbXcm.mp4?tag=21"},{"bitrate":832000,"content_type":"video/mp4","url":"https://video.twimg.com/amplify_video/1990083452436193280/vid/avc1/664x360/wYYA3noId5VkLAM-.mp4?tag=21"},{"bitrate":2176000,"content_type":"video/mp4","url":"https://video.twimg.com/amplify_video/1990083452436193280/vid/avc1/1328x720/eBgP00wlRy4i-gFI.mp4?tag=21"},{"bitrate":10368000,"content_type":"video/mp4","url":"https://video.twimg.com/amplify_video/1990083452436193280/vid/avc1/1920x1040/Uz45f9Aj8eoSqoxs.mp4?tag=21"}]},"media_results":{"result":{"media_key":"13_1990083452436193280"}}}],"symbols":[],"timestamps":[],"urls":[],"user_mentions":[]},"extended_entities":{"media":[{"display_url":"pic.x.com/KAtAbAvvyd","expanded_url":"https://x.com/aidvgg/status/1990083841709559998/video/1","id_str":"1990083452436193280","indices":[279,302],"media_key":"13_1990083452436193280","media_url_https":"https://pbs.twimg.com/amplify_video_thumb/1990083452436193280/img/AvQ_zpGIUIiOgDGf.jpg","type":"video","url":"https://t.co/KAtAbAvvyd","additional_media_info":{"monetizable":false},"ext_media_availability":{"status":"Available"},"sizes":{"large":{"h":1040,"w":1920,"resize":"fit"},"medium":{"h":650,"w":1200,"resize":"fit"},"small":{"h":368,"w":680,"resize":"fit"},"thumb":{"h":150,"w":150,"resize":"crop"}},"original_info":{"height":1040,"width":1920,"focus_rects":[]},"allow_download_status":{"allow_download":true},"video_info":{"aspect_ratio":[24,13],"duration_millis":35066,"variants":[{"content_type":"application/x-mpegURL","url":"https://video.twimg.com/amplify_video/1990083452436193280/pl/uKOX7o-exFHK4dIh.m3u8?tag=21"},{"bitrate":256000,"content_type":"video/mp4","url":"https://video.twimg.com/amplify_video/1990083452436193280/vid/avc1/498x270/xX4_e4nZZYTDbXcm.mp4?tag=21"},{"bitrate":832000,"content_type":"video/mp4","url":"https://video.twimg.com/amplify_video/1990083452436193280/vid/avc1/664x360/wYYA3noId5VkLAM-.mp4?tag=21"},{"bitrate":2176000,"content_type":"video/mp4","url":"https://video.twimg.com/amplify_video/1990083452436193280/vid/avc1/1328x720/eBgP00wlRy4i-gFI.mp4?tag=21"},{"bitrate":10368000,"content_type":"video/mp4","url":"https://video.twimg.com/amplify_video/1990083452436193280/vid/avc1/1920x1040/Uz45f9Aj8eoSqoxs.mp4?tag=21"}]},"media_results":{"result":{"media_key":"13_1990083452436193280"}}}]},"favorited":true,"lang":"en","possibly_sensitive":false,"possibly_sensitive_editable":true,"retweeted":true,"fact_check":null,"id":"1990083841709559998","view_count":249,"bookmark_count":1,"created_at":1763307936000,"favorite_count":3,"quote_count":0,"reply_count":3,"retweet_count":1,"user_id_str":"1980522019964772352","conversation_id_str":"1990083841709559998","full_text":"deployed a three-agent dev team that runs 24/7 for under $200/month in api costs\n\nnot a chatbot\n\nnot a demo\n\nactual production infrastructure\n\n- backend developer agent\n\n- devops specialist agent\n\n- frontend engineer agent\n\neach gets isolated container environment\n\neach has its own workspace\n\nthey communicate through discord like real employees\n\nthey write code, review each other's work, deploy infrastructure\n\ncomplete transparency\n\nhumans see everything\n\nthis replaces $180k/year in salary costs\n\np.s. this can be done with any agent, not just a coding one\n\nif you want this implemented for you business,\n\nshoot me a dm.","in_reply_to_user_id_str":null,"in_reply_to_status_id_str":null,"is_quote_status":0,"is_ai":null,"ai_score":null},{"bookmarked":false,"display_text_range":[14,56],"entities":{"hashtags":[],"symbols":[],"timestamps":[],"urls":[],"user_mentions":[{"id_str":"1566851334283870210","name":"Marcel","screen_name":"marcelkargul","indices":[0,13]},{"id_str":"1754147306687852544","name":"Ata","screen_name":"theatashka","indices":[24,35]},{"id_str":"1231654587364519936","name":"Lynel","screen_name":"LynelSkroll","indices":[38,50]}]},"favorited":false,"in_reply_to_screen_name":"marcelkargul","lang":"en","quoted_status_id_str":"1942665979575636151","quoted_status_permalink":{"url":"https://t.co/MUnDg7GJHb","expanded":"https://twitter.com/theatashka/status/1942665979575636151","display":"x.com/theatashka/staā¦"},"retweeted":false,"fact_check":null,"id":"1990026132154941820","view_count":2008,"bookmark_count":2,"created_at":1763294177000,"favorite_count":7,"quote_count":0,"reply_count":2,"retweet_count":0,"user_id_str":"1980522019964772352","conversation_id_str":"1990015995604591086","full_text":"@marcelkargul The OG is @theatashka \n\n@LynelSkroll knows","in_reply_to_user_id_str":"1566851334283870210","in_reply_to_status_id_str":"1990015995604591086","is_quote_status":1,"is_ai":null,"ai_score":null},{"bookmarked":false,"display_text_range":[12,56],"entities":{"hashtags":[],"symbols":[],"timestamps":[],"urls":[],"user_mentions":[{"id_str":"1754147306687852544","name":"Ata","screen_name":"theatashka","indices":[0,11]}]},"favorited":false,"in_reply_to_screen_name":"theatashka","lang":"en","retweeted":false,"fact_check":null,"id":"1990005150631834050","view_count":11,"bookmark_count":0,"created_at":1763289175000,"favorite_count":1,"quote_count":0,"reply_count":0,"retweet_count":0,"user_id_str":"1980522019964772352","conversation_id_str":"1990002854233337925","full_text":"@theatashka thatās exactly what i specialize in bro haha","in_reply_to_user_id_str":"1754147306687852544","in_reply_to_status_id_str":"1990003341397803091","is_quote_status":0,"is_ai":null,"ai_score":null},{"bookmarked":false,"display_text_range":[39,63],"entities":{"hashtags":[],"symbols":[],"timestamps":[],"urls":[],"user_mentions":[{"id_str":"1566851334283870210","name":"Marcel","screen_name":"marcelkargul","indices":[0,13]},{"id_str":"1754147306687852544","name":"Ata","screen_name":"theatashka","indices":[14,25]},{"id_str":"1231654587364519936","name":"Lynel","screen_name":"LynelSkroll","indices":[26,38]}]},"favorited":false,"in_reply_to_screen_name":"marcelkargul","lang":"en","retweeted":false,"fact_check":null,"id":"1990047298462912778","view_count":285,"bookmark_count":0,"created_at":1763299223000,"favorite_count":4,"quote_count":0,"reply_count":1,"retweet_count":0,"user_id_str":"1980522019964772352","conversation_id_str":"1990015995604591086","full_text":"@marcelkargul @theatashka @LynelSkroll yes i can read thank you","in_reply_to_user_id_str":"1566851334283870210","in_reply_to_status_id_str":"1990032454254534747","is_quote_status":0,"is_ai":null,"ai_score":null},{"bookmarked":false,"display_text_range":[26,52],"entities":{"hashtags":[],"symbols":[],"timestamps":[],"urls":[],"user_mentions":[{"id_str":"1916831255074598912","name":"Jazz","screen_name":"MoJazeem","indices":[0,9]},{"id_str":"1754804404887437312","name":"Focal","screen_name":"focaldotdesign","indices":[10,25]}]},"favorited":false,"in_reply_to_screen_name":"MoJazeem","lang":"en","retweeted":false,"fact_check":null,"id":"1990046530909434168","view_count":24,"bookmark_count":0,"created_at":1763299040000,"favorite_count":2,"quote_count":0,"reply_count":0,"retweet_count":0,"user_id_str":"1980522019964772352","conversation_id_str":"1989991438768300307","full_text":"@MoJazeem @focaldotdesign can help you w/ the system","in_reply_to_user_id_str":"1916831255074598912","in_reply_to_status_id_str":"1989991438768300307","is_quote_status":0,"is_ai":null,"ai_score":null},{"bookmarked":false,"display_text_range":[17,30],"entities":{"hashtags":[],"symbols":[],"timestamps":[],"urls":[],"user_mentions":[{"id_str":"1870646718749892608","name":"Andrew Arthurs","screen_name":"InnovatorAndrew","indices":[0,16]}]},"favorited":false,"in_reply_to_screen_name":"InnovatorAndrew","lang":"en","retweeted":false,"fact_check":null,"id":"1990113372130439501","view_count":0,"bookmark_count":0,"created_at":1763314977000,"favorite_count":0,"quote_count":0,"reply_count":0,"retweet_count":0,"user_id_str":"1980522019964772352","conversation_id_str":"1990083841709559998","full_text":"@InnovatorAndrew in dms andrew","in_reply_to_user_id_str":"1870646718749892608","in_reply_to_status_id_str":"1990110950062432361","is_quote_status":0,"is_ai":null,"ai_score":null},{"bookmarked":false,"display_text_range":[10,56],"entities":{"hashtags":[],"symbols":[],"timestamps":[],"urls":[],"user_mentions":[{"id_str":"1971249076411985920","name":"Kemal","screen_name":"ai_kemal","indices":[0,9]}]},"favorited":false,"in_reply_to_screen_name":"ai_kemal","lang":"en","retweeted":false,"fact_check":null,"id":"1990083287637753877","view_count":2,"bookmark_count":0,"created_at":1763307804000,"favorite_count":0,"quote_count":0,"reply_count":0,"retweet_count":0,"user_id_str":"1980522019964772352","conversation_id_str":"1990002854233337925","full_text":"@ai_kemal same here bro..\n\nthey're all over the internet","in_reply_to_user_id_str":"1971249076411985920","in_reply_to_status_id_str":"1990083131274035639","is_quote_status":0,"is_ai":null,"ai_score":null}]},{"label":"2025-11-18","value":2,"startTime":1763337600000,"endTime":1763424000000,"tweets":[{"bookmarked":false,"display_text_range":[0,279],"entities":{"hashtags":[],"symbols":[],"timestamps":[],"urls":[],"user_mentions":[]},"favorited":true,"lang":"en","retweeted":true,"fact_check":null,"id":"1990417515625812067","view_count":49,"bookmark_count":0,"created_at":1763387490000,"favorite_count":2,"quote_count":0,"reply_count":0,"retweet_count":1,"user_id_str":"1980522019964772352","conversation_id_str":"1990417515625812067","full_text":"i spent years learning frameworks and chasing new javascript libraries\n\ncompletely wrong focus\n\nthe real skill that pays is understanding how systems fail and designing for that failure\n\nproduction-ready means:\n\n- works when models hallucinate\n\n- works when integrations break\n\n- works when users do unexpected things\n\n- works when data is garbage\n\nyour ai agent will encounter all of these\n\nif you haven't designed:\n\n- fallback mechanisms\n\n- error boundaries\n\n- human escalation paths\n\nfrom day one, you don't have a production system\n\nyou have an expensive prototype that will collapse under real-world conditions","in_reply_to_user_id_str":null,"in_reply_to_status_id_str":null,"is_quote_status":0,"is_ai":null,"ai_score":null}]},{"label":"2025-11-19","value":0,"startTime":1763424000000,"endTime":1763510400000,"tweets":[]},{"label":"2025-11-20","value":5,"startTime":1763510400000,"endTime":1763596800000,"tweets":[{"bookmarked":false,"display_text_range":[14,32],"entities":{"hashtags":[],"symbols":[],"timestamps":[],"urls":[],"user_mentions":[{"id_str":"1010623581305307136","name":"caleb","screen_name":"rungoogleads","indices":[0,13]}]},"favorited":false,"in_reply_to_screen_name":"rungoogleads","lang":"is","retweeted":false,"fact_check":null,"id":"1991070325979672589","view_count":41,"bookmark_count":0,"created_at":1763543132000,"favorite_count":2,"quote_count":0,"reply_count":0,"retweet_count":0,"user_id_str":"1980522019964772352","conversation_id_str":"1990810105189646833","full_text":"@rungoogleads skill issue broski","in_reply_to_user_id_str":"1010623581305307136","in_reply_to_status_id_str":"1990810105189646833","is_quote_status":0,"is_ai":null,"ai_score":null},{"bookmarked":false,"display_text_range":[6,61],"entities":{"hashtags":[],"symbols":[],"timestamps":[],"urls":[],"user_mentions":[{"id_str":"786375418685165568","name":"Theo - t3.gg","screen_name":"theo","indices":[0,5]}]},"favorited":false,"in_reply_to_screen_name":"theo","lang":"en","retweeted":false,"fact_check":null,"id":"1991109782724559087","view_count":146,"bookmark_count":0,"created_at":1763552539000,"favorite_count":2,"quote_count":0,"reply_count":0,"retweet_count":0,"user_id_str":"1980522019964772352","conversation_id_str":"1990934074433880213","full_text":"@theo respect is earned, theo.\n\nand you just lost it from me.","in_reply_to_user_id_str":"786375418685165568","in_reply_to_status_id_str":"1990934074433880213","is_quote_status":0,"is_ai":null,"ai_score":null},{"bookmarked":false,"display_text_range":[11,65],"entities":{"hashtags":[],"symbols":[],"timestamps":[],"urls":[],"user_mentions":[{"id_str":"1028788597455912961","name":"Tyler","screen_name":"tyler_agg","indices":[0,10]}]},"favorited":false,"in_reply_to_screen_name":"tyler_agg","lang":"en","retweeted":false,"fact_check":null,"id":"1991182491353289015","view_count":7,"bookmark_count":0,"created_at":1763569874000,"favorite_count":1,"quote_count":0,"reply_count":0,"retweet_count":0,"user_id_str":"1980522019964772352","conversation_id_str":"1991173507372503070","full_text":"@tyler_agg so true\n\nai is just a multiplier\n\nbut 0x100 is still 0","in_reply_to_user_id_str":"1028788597455912961","in_reply_to_status_id_str":"1991173507372503070","is_quote_status":0,"is_ai":null,"ai_score":null}]},{"label":"2025-11-21","value":0,"startTime":1763596800000,"endTime":1763683200000,"tweets":[]}],"nviews":[{"label":"2025-10-22","value":551,"startTime":1761004800000,"endTime":1761091200000,"tweets":[{"bookmarked":false,"display_text_range":[0,209],"entities":{"hashtags":[],"symbols":[],"timestamps":[],"urls":[],"user_mentions":[]},"favorited":true,"lang":"en","retweeted":true,"fact_check":null,"id":"1980585301547577372","view_count":159,"bookmark_count":0,"created_at":1761043308000,"favorite_count":1,"quote_count":0,"reply_count":1,"retweet_count":1,"user_id_str":"1980522019964772352","conversation_id_str":"1980585301547577372","full_text":"i just sold an invoice generator for $500\n\nand it took me just 2 hours to make.\n\ngetting paid in 2025 is easy mode.\n\n\"oh but i don't have time\"\n\nyou for sure got 2 hours to learn the basics of n8n?\n\nhilarious.","in_reply_to_user_id_str":null,"in_reply_to_status_id_str":null,"is_quote_status":0,"is_ai":null,"ai_score":null},{"bookmarked":false,"display_text_range":[17,90],"entities":{"hashtags":[],"symbols":[],"timestamps":[],"urls":[],"user_mentions":[{"id_str":"1360265495363145730","name":"EP","screen_name":"apollonator3000","indices":[0,16]}]},"favorited":false,"in_reply_to_screen_name":"apollonator3000","lang":"en","retweeted":false,"fact_check":null,"id":"1980581190018244847","view_count":13,"bookmark_count":0,"created_at":1761042327000,"favorite_count":1,"quote_count":0,"reply_count":0,"retweet_count":0,"user_id_str":"1980522019964772352","conversation_id_str":"1980575724114419805","full_text":"@apollonator3000 loving everybody around you more than yourself, perhaps that's what it is","in_reply_to_user_id_str":"1360265495363145730","in_reply_to_status_id_str":"1980575724114419805","is_quote_status":0,"is_ai":null,"ai_score":null},{"bookmarked":false,"display_text_range":[12,54],"entities":{"hashtags":[],"symbols":[],"timestamps":[],"urls":[],"user_mentions":[{"id_str":"2375988555","name":"MAX","screen_name":"maxxmalist","indices":[0,11]}]},"favorited":false,"in_reply_to_screen_name":"maxxmalist","lang":"en","retweeted":false,"fact_check":null,"id":"1980583380497707173","view_count":0,"bookmark_count":0,"created_at":1761042850000,"favorite_count":0,"quote_count":0,"reply_count":0,"retweet_count":0,"user_id_str":"1980522019964772352","conversation_id_str":"1980305355071525153","full_text":"@maxxmalist if choose, choose the winning side, always","in_reply_to_user_id_str":"2375988555","in_reply_to_status_id_str":"1980305355071525153","is_quote_status":0,"is_ai":null,"ai_score":null},{"bookmarked":false,"display_text_range":[10,28],"entities":{"hashtags":[],"symbols":[],"timestamps":[],"urls":[],"user_mentions":[{"id_str":"1971249076411985920","name":"Kemal","screen_name":"ai_kemal","indices":[0,9]}]},"favorited":false,"in_reply_to_screen_name":"ai_kemal","lang":"en","retweeted":false,"fact_check":null,"id":"1980587991719637227","view_count":8,"bookmark_count":0,"created_at":1761043949000,"favorite_count":1,"quote_count":0,"reply_count":0,"retweet_count":0,"user_id_str":"1980522019964772352","conversation_id_str":"1980585301547577372","full_text":"@ai_kemal you know it haha š","in_reply_to_user_id_str":"1971249076411985920","in_reply_to_status_id_str":"1980587662458404892","is_quote_status":0,"is_ai":null,"ai_score":null},{"bookmarked":false,"display_text_range":[17,138],"entities":{"hashtags":[],"symbols":[],"timestamps":[],"urls":[],"user_mentions":[{"id_str":"1360265495363145730","name":"EP","screen_name":"apollonator3000","indices":[0,16]}]},"favorited":false,"in_reply_to_screen_name":"apollonator3000","lang":"en","retweeted":false,"fact_check":null,"id":"1980652039572238420","view_count":8,"bookmark_count":0,"created_at":1761059219000,"favorite_count":0,"quote_count":0,"reply_count":0,"retweet_count":0,"user_id_str":"1980522019964772352","conversation_id_str":"1980575724114419805","full_text":"@apollonator3000 itās an amazing correlation, that the level of income of a person depends on how much responsibility that person can bear","in_reply_to_user_id_str":"1360265495363145730","in_reply_to_status_id_str":"1980575724114419805","is_quote_status":0,"is_ai":null,"ai_score":null},{"bookmarked":false,"display_text_range":[9,31],"entities":{"hashtags":[],"symbols":[],"timestamps":[],"urls":[],"user_mentions":[{"id_str":"3033730635","name":"Machina","screen_name":"EXM7777","indices":[0,8]}]},"favorited":false,"in_reply_to_screen_name":"EXM7777","lang":"en","retweeted":false,"fact_check":null,"id":"1980588757893148700","view_count":4,"bookmark_count":0,"created_at":1761044132000,"favorite_count":0,"quote_count":0,"reply_count":0,"retweet_count":0,"user_id_str":"1980522019964772352","conversation_id_str":"1980378771841773598","full_text":"@EXM7777 awesome advice, thanks","in_reply_to_user_id_str":"3033730635","in_reply_to_status_id_str":"1980378771841773598","is_quote_status":0,"is_ai":null,"ai_score":null},{"bookmarked":false,"display_text_range":[17,82],"entities":{"hashtags":[],"symbols":[],"timestamps":[],"urls":[],"user_mentions":[{"id_str":"1360265495363145730","name":"EP","screen_name":"apollonator3000","indices":[0,16]}]},"favorited":false,"in_reply_to_screen_name":"apollonator3000","lang":"en","retweeted":false,"fact_check":null,"id":"1980693011798380957","view_count":31,"bookmark_count":0,"created_at":1761068988000,"favorite_count":0,"quote_count":0,"reply_count":0,"retweet_count":0,"user_id_str":"1980522019964772352","conversation_id_str":"1980692442623209539","full_text":"@apollonator3000 nice, this is the advice we need\n\nnot 'be consistent' guru advice","in_reply_to_user_id_str":"1360265495363145730","in_reply_to_status_id_str":"1980692442623209539","is_quote_status":0,"is_ai":null,"ai_score":null},{"bookmarked":false,"display_text_range":[14,167],"entities":{"hashtags":[],"symbols":[],"timestamps":[],"urls":[],"user_mentions":[{"id_str":"1734612308180271104","name":"Reece","screen_name":"reecethebrah","indices":[0,13]}]},"favorited":false,"in_reply_to_screen_name":"reecethebrah","lang":"en","retweeted":false,"fact_check":null,"id":"1980693765573488954","view_count":203,"bookmark_count":0,"created_at":1761069167000,"favorite_count":8,"quote_count":0,"reply_count":1,"retweet_count":0,"user_id_str":"1980522019964772352","conversation_id_str":"1980656164795810209","full_text":"@reecethebrah anything too radical is gay\n\nradical left is gay, so is radical right\n\nlooksmaxing is gay, being fat and rich is gay too.\n\nthe golden mean is always best","in_reply_to_user_id_str":"1734612308180271104","in_reply_to_status_id_str":"1980656164795810209","is_quote_status":0,"is_ai":null,"ai_score":null},{"bookmarked":false,"display_text_range":[11,47],"entities":{"hashtags":[],"symbols":[],"timestamps":[],"urls":[],"user_mentions":[{"id_str":"1895398810299318272","name":"4nzn","screen_name":"paoloanzn","indices":[0,10]}]},"favorited":false,"in_reply_to_screen_name":"paoloanzn","lang":"en","retweeted":false,"fact_check":null,"id":"1980678070488195543","view_count":29,"bookmark_count":0,"created_at":1761065425000,"favorite_count":1,"quote_count":0,"reply_count":1,"retweet_count":0,"user_id_str":"1980522019964772352","conversation_id_str":"1980673947197927931","full_text":"@paoloanzn crazy insight.\n\nwill implement this.","in_reply_to_user_id_str":"1895398810299318272","in_reply_to_status_id_str":"1980673947197927931","is_quote_status":0,"is_ai":null,"ai_score":null},{"bookmarked":false,"display_text_range":[11,79],"entities":{"hashtags":[],"symbols":[],"timestamps":[],"urls":[],"user_mentions":[{"id_str":"1895398810299318272","name":"4nzn","screen_name":"paoloanzn","indices":[0,10]}]},"favorited":false,"in_reply_to_screen_name":"paoloanzn","lang":"en","retweeted":false,"fact_check":null,"id":"1980692056059101261","view_count":18,"bookmark_count":0,"created_at":1761068760000,"favorite_count":1,"quote_count":0,"reply_count":0,"retweet_count":0,"user_id_str":"1980522019964772352","conversation_id_str":"1980687033665482923","full_text":"@paoloanzn your content always breaks the pattern bro\n\ni mean, at least for me.","in_reply_to_user_id_str":"1895398810299318272","in_reply_to_status_id_str":"1980687033665482923","is_quote_status":0,"is_ai":null,"ai_score":null},{"bookmarked":false,"display_text_range":[15,29],"entities":{"hashtags":[],"symbols":[],"timestamps":[],"urls":[],"user_mentions":[{"id_str":"1312654254","name":"Tom","screen_name":"tomcrawshaw01","indices":[0,14]}]},"favorited":false,"in_reply_to_screen_name":"tomcrawshaw01","lang":"en","retweeted":false,"fact_check":null,"id":"1980656270165344564","view_count":78,"bookmark_count":0,"created_at":1761060228000,"favorite_count":0,"quote_count":0,"reply_count":0,"retweet_count":0,"user_id_str":"1980522019964772352","conversation_id_str":"1980611928516096439","full_text":"@tomcrawshaw01 damnš„ OPERATOR","in_reply_to_user_id_str":"1312654254","in_reply_to_status_id_str":"1980611928516096439","is_quote_status":0,"is_ai":null,"ai_score":null}]},{"label":"2025-10-23","value":325,"startTime":1761091200000,"endTime":1761177600000,"tweets":[{"bookmarked":false,"display_text_range":[0,101],"entities":{"hashtags":[],"symbols":[],"timestamps":[],"urls":[],"user_mentions":[]},"favorited":true,"lang":"en","retweeted":true,"fact_check":null,"id":"1980908767131877581","view_count":135,"bookmark_count":0,"created_at":1761120428000,"favorite_count":1,"quote_count":0,"reply_count":0,"retweet_count":1,"user_id_str":"1980522019964772352","conversation_id_str":"1980908767131877581","full_text":"never use em dashes\n\nā it's is the fastest way to get accused of using ai\n\nespecially on social media","in_reply_to_user_id_str":null,"in_reply_to_status_id_str":null,"is_quote_status":0,"is_ai":null,"ai_score":null},{"bookmarked":false,"display_text_range":[11,18],"entities":{"hashtags":[],"symbols":[],"timestamps":[],"urls":[],"user_mentions":[{"id_str":"1901779242662391808","name":"atlas","screen_name":"atlasx100","indices":[0,10]}]},"favorited":false,"in_reply_to_screen_name":"atlasx100","lang":"en","retweeted":false,"fact_check":null,"id":"1980890234935300116","view_count":99,"bookmark_count":0,"created_at":1761116009000,"favorite_count":1,"quote_count":0,"reply_count":0,"retweet_count":0,"user_id_str":"1980522019964772352","conversation_id_str":"1980557275346411820","full_text":"@atlasx100 im here","in_reply_to_user_id_str":"1901779242662391808","in_reply_to_status_id_str":"1980557275346411820","is_quote_status":0,"is_ai":null,"ai_score":null},{"bookmarked":false,"display_text_range":[11,21],"entities":{"hashtags":[],"symbols":[],"timestamps":[],"urls":[],"user_mentions":[{"id_str":"1644401923787726849","name":"Zephyr","screen_name":"Zephyr_hg","indices":[0,10]}]},"favorited":false,"in_reply_to_screen_name":"Zephyr_hg","lang":"en","retweeted":false,"fact_check":null,"id":"1980903481868448192","view_count":59,"bookmark_count":0,"created_at":1761119168000,"favorite_count":0,"quote_count":0,"reply_count":0,"retweet_count":0,"user_id_str":"1980522019964772352","conversation_id_str":"1980891925507887510","full_text":"@Zephyr_hg nice, NEWS","in_reply_to_user_id_str":"1644401923787726849","in_reply_to_status_id_str":"1980891925507887510","is_quote_status":0,"is_ai":null,"ai_score":null},{"bookmarked":false,"display_text_range":[24,45],"entities":{"hashtags":[],"symbols":[],"timestamps":[],"urls":[],"user_mentions":[{"id_str":"1504812895334506497","name":"King & Vagabond","screen_name":"jeehvaun","indices":[0,9]},{"id_str":"1734612308180271104","name":"Reece","screen_name":"reecethebrah","indices":[10,23]}]},"favorited":false,"in_reply_to_screen_name":"jeehvaun","lang":"en","retweeted":false,"fact_check":null,"id":"1981018089543413829","view_count":8,"bookmark_count":0,"created_at":1761146492000,"favorite_count":0,"quote_count":0,"reply_count":0,"retweet_count":0,"user_id_str":"1980522019964772352","conversation_id_str":"1980656164795810209","full_text":"@jeehvaun @reecethebrah thatās the point haha","in_reply_to_user_id_str":"1504812895334506497","in_reply_to_status_id_str":"1981013345257062505","is_quote_status":0,"is_ai":null,"ai_score":null},{"bookmarked":false,"display_text_range":[17,27],"entities":{"hashtags":[],"symbols":[],"timestamps":[],"urls":[],"user_mentions":[{"id_str":"1360265495363145730","name":"EP","screen_name":"apollonator3000","indices":[0,16]}]},"favorited":false,"in_reply_to_screen_name":"apollonator3000","lang":"en","retweeted":false,"fact_check":null,"id":"1981093596720771512","view_count":5,"bookmark_count":0,"created_at":1761164495000,"favorite_count":0,"quote_count":0,"reply_count":0,"retweet_count":0,"user_id_str":"1980522019964772352","conversation_id_str":"1981039555286372535","full_text":"@apollonator3000 same here.","in_reply_to_user_id_str":"1360265495363145730","in_reply_to_status_id_str":"1981039555286372535","is_quote_status":0,"is_ai":null,"ai_score":null},{"bookmarked":false,"display_text_range":[11,81],"entities":{"hashtags":[],"symbols":[],"timestamps":[],"urls":[],"user_mentions":[{"id_str":"1895398810299318272","name":"4nzn","screen_name":"paoloanzn","indices":[0,10]}]},"favorited":false,"in_reply_to_screen_name":"paoloanzn","lang":"en","retweeted":false,"fact_check":null,"id":"1981093554954088633","view_count":19,"bookmark_count":0,"created_at":1761164485000,"favorite_count":1,"quote_count":0,"reply_count":1,"retweet_count":0,"user_id_str":"1980522019964772352","conversation_id_str":"1981047516713095549","full_text":"@paoloanzn \"ā 80% effort on packaging ā 20% effort on content\" hit so fuckin hard","in_reply_to_user_id_str":"1895398810299318272","in_reply_to_status_id_str":"1981047516713095549","is_quote_status":0,"is_ai":null,"ai_score":null}]},{"label":"2025-10-24","value":90,"startTime":1761177600000,"endTime":1761264000000,"tweets":[{"bookmarked":false,"display_text_range":[17,43],"entities":{"hashtags":[],"symbols":[],"timestamps":[],"urls":[],"user_mentions":[{"id_str":"1360265495363145730","name":"EP","screen_name":"apollonator3000","indices":[0,16]}]},"favorited":false,"in_reply_to_screen_name":"apollonator3000","lang":"en","retweeted":false,"fact_check":null,"id":"1981235882054054054","view_count":90,"bookmark_count":0,"created_at":1761198418000,"favorite_count":0,"quote_count":0,"reply_count":0,"retweet_count":0,"user_id_str":"1980522019964772352","conversation_id_str":"1980966236868509931","full_text":"@apollonator3000 buying ai frontrunners now","in_reply_to_user_id_str":"1360265495363145730","in_reply_to_status_id_str":"1980966236868509931","is_quote_status":0,"is_ai":null,"ai_score":null}]},{"label":"2025-10-25","value":1037,"startTime":1761264000000,"endTime":1761350400000,"tweets":[{"bookmarked":false,"display_text_range":[0,197],"entities":{"hashtags":[],"symbols":[],"timestamps":[],"urls":[],"user_mentions":[]},"favorited":true,"lang":"en","retweeted":false,"fact_check":null,"id":"1981820378067673448","view_count":99,"bookmark_count":1,"created_at":1761337773000,"favorite_count":3,"quote_count":0,"reply_count":0,"retweet_count":0,"user_id_str":"1980522019964772352","conversation_id_str":"1981820378067673448","full_text":"your ai generates slop because you're a shitty instructor.\n\ndon't blame ai for your bad outputs\n\ninstead:\n- define rules\n- inject the context\n- give clear instructions\n\nbetter input = better output","in_reply_to_user_id_str":null,"in_reply_to_status_id_str":null,"is_quote_status":0,"is_ai":null,"ai_score":null},{"bookmarked":false,"display_text_range":[8,18],"entities":{"hashtags":[],"symbols":[],"timestamps":[],"urls":[],"user_mentions":[{"id_str":"1178788074605727744","name":"yew","screen_name":"yewify","indices":[0,7]}]},"favorited":false,"in_reply_to_screen_name":"yewify","lang":"it","retweeted":false,"fact_check":null,"id":"1981641060247027758","view_count":591,"bookmark_count":0,"created_at":1761295020000,"favorite_count":1,"quote_count":0,"reply_count":0,"retweet_count":0,"user_id_str":"1980522019964772352","conversation_id_str":"1981628720814199197","full_text":"@yewify mafia boss","in_reply_to_user_id_str":"1178788074605727744","in_reply_to_status_id_str":"1981628720814199197","is_quote_status":0,"is_ai":null,"ai_score":null},{"bookmarked":false,"display_text_range":[17,137],"entities":{"hashtags":[],"symbols":[],"timestamps":[],"urls":[],"user_mentions":[{"id_str":"1360265495363145730","name":"EP","screen_name":"apollonator3000","indices":[0,16]}]},"favorited":false,"in_reply_to_screen_name":"apollonator3000","lang":"en","retweeted":false,"fact_check":null,"id":"1981639570576785849","view_count":89,"bookmark_count":0,"created_at":1761294665000,"favorite_count":0,"quote_count":0,"reply_count":0,"retweet_count":0,"user_id_str":"1980522019964772352","conversation_id_str":"1981635234643714151","full_text":"@apollonator3000 making money only for your ego is a way to degeneracy.\n\nmaking money to do more good and get good karma, that's the way.","in_reply_to_user_id_str":"1360265495363145730","in_reply_to_status_id_str":"1981635234643714151","is_quote_status":0,"is_ai":null,"ai_score":null},{"bookmarked":false,"display_text_range":[8,30],"entities":{"hashtags":[],"symbols":[],"timestamps":[],"urls":[],"user_mentions":[{"id_str":"2195780027","name":"Miko","screen_name":"Mho_23","indices":[0,7]}]},"favorited":false,"in_reply_to_screen_name":"Mho_23","lang":"en","retweeted":false,"fact_check":null,"id":"1981640461761573261","view_count":192,"bookmark_count":0,"created_at":1761294877000,"favorite_count":0,"quote_count":0,"reply_count":0,"retweet_count":0,"user_id_str":"1980522019964772352","conversation_id_str":"1981476835331289571","full_text":"@Mho_23 damn, it was that easy","in_reply_to_user_id_str":"2195780027","in_reply_to_status_id_str":"1981476835331289571","is_quote_status":0,"is_ai":null,"ai_score":null},{"bookmarked":false,"display_text_range":[11,106],"entities":{"hashtags":[],"symbols":[],"timestamps":[],"urls":[],"user_mentions":[{"id_str":"1895398810299318272","name":"4nzn","screen_name":"paoloanzn","indices":[0,10]}]},"favorited":false,"in_reply_to_screen_name":"paoloanzn","lang":"en","retweeted":false,"fact_check":null,"id":"1981818447052042253","view_count":66,"bookmark_count":0,"created_at":1761337312000,"favorite_count":1,"quote_count":0,"reply_count":1,"retweet_count":0,"user_id_str":"1980522019964772352","conversation_id_str":"1981816844068827546","full_text":"@paoloanzn bro is about to take over twitter\n\nso excited for this.\n\nas always, first to support ya broskiš¤","in_reply_to_user_id_str":"1895398810299318272","in_reply_to_status_id_str":"1981816844068827546","is_quote_status":0,"is_ai":null,"ai_score":null}]},{"label":"2025-10-26","value":0,"startTime":1761350400000,"endTime":1761436800000,"tweets":[]},{"label":"2025-10-27","value":0,"startTime":1761436800000,"endTime":1761523200000,"tweets":[]},{"label":"2025-10-28","value":26,"startTime":1761523200000,"endTime":1761609600000,"tweets":[{"bookmarked":false,"display_text_range":[11,126],"entities":{"hashtags":[],"symbols":[],"timestamps":[],"urls":[],"user_mentions":[{"id_str":"1895398810299318272","name":"4nzn","screen_name":"paoloanzn","indices":[0,10]}]},"favorited":false,"in_reply_to_screen_name":"paoloanzn","lang":"en","retweeted":false,"fact_check":null,"id":"1982875151135060032","view_count":26,"bookmark_count":0,"created_at":1761589250000,"favorite_count":1,"quote_count":0,"reply_count":1,"retweet_count":0,"user_id_str":"1980522019964772352","conversation_id_str":"1982847541902491955","full_text":"@paoloanzn just started understanding this game.\n\nit's so different than it used to be even a year ago.\n\ngotta act accordingly","in_reply_to_user_id_str":"1895398810299318272","in_reply_to_status_id_str":"1982847541902491955","is_quote_status":0,"is_ai":null,"ai_score":null}]},{"label":"2025-10-29","value":0,"startTime":1761609600000,"endTime":1761696000000,"tweets":[]},{"label":"2025-10-30","value":52,"startTime":1761696000000,"endTime":1761782400000,"tweets":[{"bookmarked":false,"display_text_range":[9,13],"entities":{"hashtags":[],"symbols":[],"timestamps":[],"urls":[],"user_mentions":[{"id_str":"3033730635","name":"Machina","screen_name":"EXM7777","indices":[0,8]}]},"favorited":false,"in_reply_to_screen_name":"EXM7777","lang":"en","retweeted":false,"fact_check":null,"id":"1983493625712402558","view_count":16,"bookmark_count":0,"created_at":1761736706000,"favorite_count":0,"quote_count":0,"reply_count":0,"retweet_count":0,"user_id_str":"1980522019964772352","conversation_id_str":"1983254712662274493","full_text":"@EXM7777 nice","in_reply_to_user_id_str":"3033730635","in_reply_to_status_id_str":"1983254712662274493","is_quote_status":0,"is_ai":null,"ai_score":null},{"bookmarked":false,"display_text_range":[13,17],"entities":{"hashtags":[],"symbols":[],"timestamps":[],"urls":[],"user_mentions":[{"id_str":"1268982340090355712","name":"vas","screen_name":"vasumanmoza","indices":[0,12]}]},"favorited":false,"in_reply_to_screen_name":"vasumanmoza","lang":"en","retweeted":false,"fact_check":null,"id":"1983493474226762091","view_count":10,"bookmark_count":0,"created_at":1761736670000,"favorite_count":0,"quote_count":0,"reply_count":0,"retweet_count":0,"user_id_str":"1980522019964772352","conversation_id_str":"1983236497395401147","full_text":"@vasumanmoza GOAT","in_reply_to_user_id_str":"1268982340090355712","in_reply_to_status_id_str":"1983236497395401147","is_quote_status":0,"is_ai":null,"ai_score":null},{"bookmarked":false,"display_text_range":[15,17],"entities":{"hashtags":[],"symbols":[],"timestamps":[],"urls":[],"user_mentions":[{"id_str":"3447466760","name":"Aryan Mahajan","screen_name":"aryanXmahajan","indices":[0,14]}]},"favorited":false,"in_reply_to_screen_name":"aryanXmahajan","lang":"und","retweeted":false,"fact_check":null,"id":"1983494262382551357","view_count":26,"bookmark_count":0,"created_at":1761736858000,"favorite_count":0,"quote_count":0,"reply_count":0,"retweet_count":0,"user_id_str":"1980522019964772352","conversation_id_str":"1982873770911302050","full_text":"@aryanXmahajan AI","in_reply_to_user_id_str":"3447466760","in_reply_to_status_id_str":"1982873770911302050","is_quote_status":0,"is_ai":null,"ai_score":null}]},{"label":"2025-10-31","value":0,"startTime":1761782400000,"endTime":1761868800000,"tweets":[]},{"label":"2025-11-01","value":201,"startTime":1761868800000,"endTime":1761955200000,"tweets":[{"bookmarked":false,"display_text_range":[0,278],"entities":{"hashtags":[],"media":[{"display_url":"pic.x.com/k9T2adDtDj","expanded_url":"https://x.com/aidvgg/status/1984329377857896634/photo/1","id_str":"1984326689963294720","indices":[279,302],"media_key":"3_1984326689963294720","media_url_https":"https://pbs.twimg.com/media/G4m-nHGWwAARhvz.jpg","type":"photo","url":"https://t.co/k9T2adDtDj","ext_media_availability":{"status":"Available"},"features":{"large":{"faces":[]},"medium":{"faces":[]},"small":{"faces":[]},"orig":{"faces":[]}},"sizes":{"large":{"h":614,"w":1812,"resize":"fit"},"medium":{"h":407,"w":1200,"resize":"fit"},"small":{"h":230,"w":680,"resize":"fit"},"thumb":{"h":150,"w":150,"resize":"crop"}},"original_info":{"height":614,"width":1812,"focus_rects":[{"x":131,"y":0,"w":1096,"h":614},{"x":372,"y":0,"w":614,"h":614},{"x":410,"y":0,"w":539,"h":614},{"x":526,"y":0,"w":307,"h":614},{"x":0,"y":0,"w":1812,"h":614}]},"allow_download_status":{"allow_download":true},"media_results":{"result":{"media_key":"3_1984326689963294720"}}}],"symbols":[],"timestamps":[],"urls":[],"user_mentions":[]},"extended_entities":{"media":[{"display_url":"pic.x.com/k9T2adDtDj","expanded_url":"https://x.com/aidvgg/status/1984329377857896634/photo/1","id_str":"1984326689963294720","indices":[279,302],"media_key":"3_1984326689963294720","media_url_https":"https://pbs.twimg.com/media/G4m-nHGWwAARhvz.jpg","type":"photo","url":"https://t.co/k9T2adDtDj","ext_media_availability":{"status":"Available"},"features":{"large":{"faces":[]},"medium":{"faces":[]},"small":{"faces":[]},"orig":{"faces":[]}},"sizes":{"large":{"h":614,"w":1812,"resize":"fit"},"medium":{"h":407,"w":1200,"resize":"fit"},"small":{"h":230,"w":680,"resize":"fit"},"thumb":{"h":150,"w":150,"resize":"crop"}},"original_info":{"height":614,"width":1812,"focus_rects":[{"x":131,"y":0,"w":1096,"h":614},{"x":372,"y":0,"w":614,"h":614},{"x":410,"y":0,"w":539,"h":614},{"x":526,"y":0,"w":307,"h":614},{"x":0,"y":0,"w":1812,"h":614}]},"allow_download_status":{"allow_download":true},"media_results":{"result":{"media_key":"3_1984326689963294720"}}}]},"favorited":true,"lang":"en","possibly_sensitive":false,"possibly_sensitive_editable":true,"retweeted":true,"fact_check":null,"id":"1984329377857896634","view_count":154,"bookmark_count":1,"created_at":1761935965000,"favorite_count":2,"quote_count":0,"reply_count":1,"retweet_count":1,"user_id_str":"1980522019964772352","conversation_id_str":"1984329377857896634","full_text":"i've seen people automate their 'lead capture' with ai \n\nbut you dont need ai just because it sounds trendy\n\nmf, ai is the brain, not a fucking arm\n\nthis is an invoice generator i sold for $500\n\nnot a single ai node\n\nand it took me just 2 hours to make\n\nsave ai for better tasks https://t.co/k9T2adDtDj","in_reply_to_user_id_str":null,"in_reply_to_status_id_str":null,"is_quote_status":0,"is_ai":null,"ai_score":null},{"bookmarked":false,"display_text_range":[11,116],"entities":{"hashtags":[],"symbols":[],"timestamps":[],"urls":[],"user_mentions":[{"id_str":"1895398810299318272","name":"4nzn","screen_name":"paoloanzn","indices":[0,10]}]},"favorited":false,"in_reply_to_screen_name":"paoloanzn","lang":"en","retweeted":false,"fact_check":null,"id":"1984332231305818143","view_count":47,"bookmark_count":0,"created_at":1761936645000,"favorite_count":1,"quote_count":0,"reply_count":1,"retweet_count":0,"user_id_str":"1980522019964772352","conversation_id_str":"1984326517003001995","full_text":"@paoloanzn you're ahead of time with this bro, and I can clearly see why you're right.\n\nai governance is the future.","in_reply_to_user_id_str":"1895398810299318272","in_reply_to_status_id_str":"1984326517003001995","is_quote_status":0,"is_ai":null,"ai_score":null}]},{"label":"2025-11-02","value":1205,"startTime":1761955200000,"endTime":1762041600000,"tweets":[{"bookmarked":false,"display_text_range":[0,276],"entities":{"hashtags":[],"symbols":[],"timestamps":[],"urls":[],"user_mentions":[]},"favorited":true,"lang":"en","quoted_status_id_str":"1984326517003001995","quoted_status_permalink":{"url":"https://t.co/JLLQOxdxSw","expanded":"https://twitter.com/paoloanzn/status/1984326517003001995","display":"x.com/paoloanzn/statā¦"},"retweeted":true,"fact_check":null,"id":"1984668282507706462","view_count":1173,"bookmark_count":6,"created_at":1762016766000,"favorite_count":11,"quote_count":1,"reply_count":4,"retweet_count":1,"user_id_str":"1980522019964772352","conversation_id_str":"1984668282507706462","full_text":"this is exactly why iām spending the next 30 days building a self-governing ai system\n\nnot another chatbot\nnot a task automation\na real operational brain that remembers, learns, and decides\n\nevery company will eventually have one - a system that:\n\n- records every event across departments\n- analyzes outcomes and adapts its own rules\n- proposes better policies automatically\n- connects to any external tool through a unified layer\n\nitās not ai assistants anymore\n\nitās ai governments\n\niām building the foundation:\nthe memory core, the policy constitution, the feedback loops, the tool infrastructure\n\nby the end of the month it will:\n\nrecall what happened yesterday, last week, last month\nadjust financial and sales decisions based on results\n\nrun improvement experiments automatically\n\nthis is how ai stops being a feature and becomes the operating system of a company\n\nnot prompts, not workflows -\ngovernance\n\nonce you build the infrastructure, everything else plugs in","in_reply_to_user_id_str":null,"in_reply_to_status_id_str":null,"is_quote_status":1,"is_ai":null,"ai_score":null},{"bookmarked":false,"display_text_range":[11,90],"entities":{"hashtags":[],"symbols":[],"timestamps":[],"urls":[],"user_mentions":[{"id_str":"1895398810299318272","name":"4nzn","screen_name":"paoloanzn","indices":[0,10]}]},"favorited":false,"in_reply_to_screen_name":"paoloanzn","lang":"en","retweeted":false,"fact_check":null,"id":"1984669118893568159","view_count":32,"bookmark_count":0,"created_at":1762016965000,"favorite_count":0,"quote_count":0,"reply_count":0,"retweet_count":0,"user_id_str":"1980522019964772352","conversation_id_str":"1984668282507706462","full_text":"@paoloanzn will share progress every day bro\n\ni'm gonna go through hell to learn this shit","in_reply_to_user_id_str":"1895398810299318272","in_reply_to_status_id_str":"1984668660170952724","is_quote_status":0,"is_ai":null,"ai_score":null}]},{"label":"2025-11-03","value":914,"startTime":1762041600000,"endTime":1762128000000,"tweets":[{"bookmarked":false,"display_text_range":[0,280],"entities":{"hashtags":[],"media":[{"display_url":"pic.x.com/mfuQDgWBci","expanded_url":"https://x.com/aidvgg/status/1985075816208957754/photo/1","id_str":"1985073765126909952","indices":[281,304],"media_key":"3_1985073765126909952","media_url_https":"https://pbs.twimg.com/media/G4xmEm9WMAAn7Xy.jpg","type":"photo","url":"https://t.co/mfuQDgWBci","ext_media_availability":{"status":"Available"},"features":{"all":{"tags":[{"user_id":"1895398810299318272","name":"4nzn","screen_name":"paoloanzn","type":"user"}]},"large":{"faces":[]},"medium":{"faces":[]},"small":{"faces":[]},"orig":{"faces":[]}},"sizes":{"large":{"h":655,"w":1080,"resize":"fit"},"medium":{"h":655,"w":1080,"resize":"fit"},"small":{"h":412,"w":680,"resize":"fit"},"thumb":{"h":150,"w":150,"resize":"crop"}},"original_info":{"height":655,"width":1080,"focus_rects":[{"x":0,"y":50,"w":1080,"h":605},{"x":348,"y":0,"w":655,"h":655},{"x":388,"y":0,"w":575,"h":655},{"x":511,"y":0,"w":328,"h":655},{"x":0,"y":0,"w":1080,"h":655}]},"allow_download_status":{"allow_download":true},"media_results":{"result":{"media_key":"3_1985073765126909952"}}}],"symbols":[],"timestamps":[],"urls":[],"user_mentions":[]},"extended_entities":{"media":[{"display_url":"pic.x.com/mfuQDgWBci","expanded_url":"https://x.com/aidvgg/status/1985075816208957754/photo/1","id_str":"1985073765126909952","indices":[281,304],"media_key":"3_1985073765126909952","media_url_https":"https://pbs.twimg.com/media/G4xmEm9WMAAn7Xy.jpg","type":"photo","url":"https://t.co/mfuQDgWBci","ext_media_availability":{"status":"Available"},"features":{"all":{"tags":[{"user_id":"1895398810299318272","name":"4nzn","screen_name":"paoloanzn","type":"user"}]},"large":{"faces":[]},"medium":{"faces":[]},"small":{"faces":[]},"orig":{"faces":[]}},"sizes":{"large":{"h":655,"w":1080,"resize":"fit"},"medium":{"h":655,"w":1080,"resize":"fit"},"small":{"h":412,"w":680,"resize":"fit"},"thumb":{"h":150,"w":150,"resize":"crop"}},"original_info":{"height":655,"width":1080,"focus_rects":[{"x":0,"y":50,"w":1080,"h":605},{"x":348,"y":0,"w":655,"h":655},{"x":388,"y":0,"w":575,"h":655},{"x":511,"y":0,"w":328,"h":655},{"x":0,"y":0,"w":1080,"h":655}]},"allow_download_status":{"allow_download":true},"media_results":{"result":{"media_key":"3_1985073765126909952"}}}]},"favorited":true,"lang":"en","possibly_sensitive":false,"possibly_sensitive_editable":true,"retweeted":true,"fact_check":null,"id":"1985075816208957754","view_count":768,"bookmark_count":4,"created_at":1762113930000,"favorite_count":10,"quote_count":1,"reply_count":3,"retweet_count":1,"user_id_str":"1980522019964772352","conversation_id_str":"1985075816208957754","full_text":"i just started building the craziest ai system\n\nnot another chatbot\n\nnot another automation\n\nbut a real operational brain that\n\nremembers, learns, and decides\n\ninternal gpt government.\n\nit clicked when i understood this:\n\nai isnāt just about helping humans work faster\n\nitās about replacing the coordination layer itself\n\ncompanies donāt fail because they canāt do things\n\nthey fail because they canāt decide fast enough\n\nso, iām building the infrastructure that fixes that\n\nwhat this system actually does:\n\n- records every event happening inside a company\n- evaluates decisions based on policies, not prompts\n- measures outcomes\n- learns from them\n- automatically improves its next decision\n- proposes new policies when it finds a better pattern\n\nitās the first layer of governance\n\nnot ai assistants running tasks ā ai systems governing operations\n\nhow iām approaching the build:\n\niām starting from the ground up, the way youād design an operating system\n\nday 1 wasnāt about ai models\n\nit was about memory\n\nstep 1 ā the memory core\n\n- a database that stores every decision, outcome, and context in a structured way\n\nthink of it as the institutional memory of a company\n\nstep 2 ā the policy constitution\n\n- rules that define what the ai can decide, when it needs human approval, and what happens when a rule is broken\n\nitās like a digital constitution\n\nevery decision cites which article or policy version it followed\n\nstep 3 ā the feedback loops\n\n- the system tracks what worked and what didnāt\nit adapts its internal beliefs based on outcomes\n\neach successful decision strengthens its confidence\n\neach failure weakens it\n\nlike reinforcement learning but fully transparent and auditable\n\nstep 4 ā the integration layer\n\n- instead of dozens of disconnected automations, every external tool plugs into the same brain\n\nfinance tools, hr systems, crm platforms\n\nall become citizens under one government\n\nwhat iām coding right now:\n\n- an event engine that logs every change in the organization\n- a decision engine that evaluates inputs against policies\n- an outcome system that captures the results and feeds them back\n- a learning module that updates policy statistics\n- a proposal system that suggests new rule versions when it finds a pattern worth promoting\n\nall of this is wrapped in a governance loop:\n\nobserve ā decide ā act ā evaluate ā improve\n\nhow it works:\n\n(events) ā (context assembler) ā (decision engine) ā (outcome tracker) ā (learning loop) ā (policy constitution) ā (decision engine) ā (external tools layer)\n\neach arrow is a feedback path\n\nnothing here is static ā everything adapts\n\nthe ai doesnāt just respond\n\nit governs\n\nmy build principles:\n\n- deterministic first, intelligent second\nthe system must always produce the same result given the same inputs\n\n- policies before prompts\n\nno hidden logic ā every decision must cite a rule\n\n- memory before magic\n\nwhat it knows matters more than what it generates\n\n- autonomy levels\n\neach policy defines how much authority the ai has, from suggest only to act autonomously\n\n- audit by design\n\nevery decision is hash-linked to the one before it, creating an immutable chain of reasoning\n\nidealistically, this system will:\n\n- recall what happened yesterday, last week, last month\n- adjust financial and sales decisions based on previous outcomes\n- run improvement experiments automatically\n- propose policy updates via slack before humans even ask\n\nand thatās when ai stops being a feature\n\nand becomes the operating system of a company\n\nthis is not an ai agent\n\nthis is an ai organism","in_reply_to_user_id_str":null,"in_reply_to_status_id_str":null,"is_quote_status":0,"is_ai":null,"ai_score":null},{"bookmarked":false,"display_text_range":[11,199],"entities":{"hashtags":[],"symbols":[],"timestamps":[],"urls":[],"user_mentions":[{"id_str":"1895398810299318272","name":"4nzn","screen_name":"paoloanzn","indices":[0,10]}]},"favorited":false,"in_reply_to_screen_name":"paoloanzn","lang":"en","retweeted":false,"fact_check":null,"id":"1985077482828009609","view_count":67,"bookmark_count":0,"created_at":1762114327000,"favorite_count":1,"quote_count":0,"reply_count":1,"retweet_count":0,"user_id_str":"1980522019964772352","conversation_id_str":"1985075816208957754","full_text":"@paoloanzn thanks bro.\n\nrunning on bun express typescript, postgres & pgvector, and maybe vercel's ai sdk for llms.\n\nfor crons + scheduled jobs gonna use n8n\n\npino for logs, and deploy on railway","in_reply_to_user_id_str":"1895398810299318272","in_reply_to_status_id_str":"1985076493001560318","is_quote_status":0,"is_ai":null,"ai_score":null},{"bookmarked":false,"display_text_range":[9,44],"entities":{"hashtags":[],"symbols":[],"timestamps":[],"urls":[],"user_mentions":[{"id_str":"1658546655489298437","name":"Singh","screen_name":"ImSehej","indices":[0,8]}]},"favorited":false,"in_reply_to_screen_name":"ImSehej","lang":"en","retweeted":false,"fact_check":null,"id":"1985034482831728653","view_count":79,"bookmark_count":0,"created_at":1762104075000,"favorite_count":1,"quote_count":0,"reply_count":0,"retweet_count":0,"user_id_str":"1980522019964772352","conversation_id_str":"1985022534455070867","full_text":"@ImSehej fuck yeah\n\nhad to bookmark this one","in_reply_to_user_id_str":"1658546655489298437","in_reply_to_status_id_str":"1985022534455070867","is_quote_status":0,"is_ai":null,"ai_score":null}]},{"label":"2025-11-04","value":81,"startTime":1762128000000,"endTime":1762214400000,"tweets":[{"bookmarked":false,"display_text_range":[20,295],"entities":{"hashtags":[],"symbols":[],"timestamps":[],"urls":[],"user_mentions":[{"id_str":"1950882854487166976","name":"AIOPS |","screen_name":"opsided","indices":[0,8]},{"id_str":"1895398810299318272","name":"4nzn","screen_name":"paoloanzn","indices":[9,19]}]},"favorited":false,"in_reply_to_screen_name":"opsided","lang":"en","retweeted":false,"fact_check":null,"id":"1985271071696658473","view_count":41,"bookmark_count":0,"created_at":1762160482000,"favorite_count":0,"quote_count":0,"reply_count":1,"retweet_count":0,"user_id_str":"1980522019964772352","conversation_id_str":"1985075816208957754","full_text":"āyouāre describing a complex event-driven system with feedback loops. thatās not new. this is enterprise workflow automation with ai slapped on top.ā\n\ntrue - the underlying mechanics arenāt new.\nwhatās new is the governance loop: a closed system that continuously updates and promotes its own policy variants through experimentation and feedback.\nworkflow tools execute tasks. this system evolves its own rules under human oversight.\nsame structure, different purpose.\n\nācompanies fail because they make the wrong decisions consistently. speed doesnāt fix bad judgment.ā\n\nagreed.\nthis isnāt about speed for its own sake.\nitās about calibrated velocity - moving fast only when confidence is high and policy constraints are satisfied.\neach policy defines an autonomy level and confidence threshold.\nwhen confidence drops, the system slows down or escalates to humans.\n\nāpolicies before prompts sounds good until you realize policies become the bottleneck. every edge case needs a new rule. eventually you have 10,000 policies and the system is paralyzed.ā\n\nthatās real.\nthe design uses policy composition, not rule explosion.\npolicies are parameterized templates and inherit from higher-order primitives.\nlearning loops merge or retire weak variants automatically.\nthe goal isnāt more rules ā itās fewer, more general ones that survive testing.\n\nādeterministic first contradicts learns and adapts. you canāt have both. deterministic means same input = same output always. learning means outputs change based on experience.ā\n\ndeterministic evaluation and adaptive learning arenāt opposites.\na given policy version always produces the same output for the same input.\nlearning happens between versions - outcomes update policy stats, which may promote a new version.\nreplays of old versions still return identical results.\nthatās how you stay auditable and still evolve.\n\nāaudit by design with immutable chain is blockchain thinking. inside a company you donāt need cryptographic proofs. you need logs.ā\n\nhash-chaining here isnāt blockchain worship - itās a tamper-evident checksum.\nno mining, no consensus, just traceability.\nit makes replays provable that inputs and policies werenāt altered.\nif plain logs are enough, great - this is a lightweight integrity layer on top.\n\nāai organism vs ai agent is just marketing. youāre building a workflow engine with event sourcing, rule-based decision making, outcome tracking, api integrations.ā\n\nmostly true - those components exist.\nthe distinction is that in this system, every part feeds a continuous feedback loop that updates the rules themselves.\na workflow engine executes.\na governance loop self-modifies.\nthatās what i meant by āorganism.ā\n\nāwho defines the initial policies?ā\n\nhumans.\nthe system starts with a human-authored constitution.\nai earns autonomy gradually through evidence and review gates.\ngovernance, not replacement.\n\nāhow do you prevent the system from optimizing for the wrong metrics?ā\n\neach experiment declares primary and guardrail metrics.\nif a proposal boosts the primary but breaks a guardrail, itās rejected automatically.\noptimization is bounded by explicit constraints, not left open-ended.\n\nāwhat happens when the ai proposes a policy thatās technically optimal but culturally wrong?ā\n\nculture sits above optimization.\nnon-negotiable constraints live in the constitution as veto layers.\nif a proposal crosses them, itās escalated - not executed.\nhumans arbitrate edge ethics.\n\nāinstitutional memory in companies isnāt in databases. itās in peopleās heads.ā\n\ntrue.\nyou canāt encode āsarah knows how to calm angry clientsā as a rule.\nbut you can store cases, transcripts, and annotated examples that surface when similar events occur.\nitās not full human context, but itās searchable institutional recall.","in_reply_to_user_id_str":"1950882854487166976","in_reply_to_status_id_str":"1985217862550839693","is_quote_status":0,"is_ai":null,"ai_score":null},{"bookmarked":false,"display_text_range":[11,36],"entities":{"hashtags":[],"symbols":[],"timestamps":[],"urls":[],"user_mentions":[{"id_str":"1895398810299318272","name":"4nzn","screen_name":"paoloanzn","indices":[0,10]}]},"favorited":false,"in_reply_to_screen_name":"paoloanzn","lang":"en","retweeted":false,"fact_check":null,"id":"1985371605954920471","view_count":40,"bookmark_count":0,"created_at":1762184451000,"favorite_count":1,"quote_count":0,"reply_count":0,"retweet_count":0,"user_id_str":"1980522019964772352","conversation_id_str":"1985369094053671114","full_text":"@paoloanzn bro is a real mafia boss.","in_reply_to_user_id_str":"1895398810299318272","in_reply_to_status_id_str":"1985369094053671114","is_quote_status":0,"is_ai":null,"ai_score":null}]},{"label":"2025-11-05","value":481,"startTime":1762214400000,"endTime":1762300800000,"tweets":[{"bookmarked":false,"display_text_range":[0,271],"entities":{"hashtags":[],"media":[{"display_url":"pic.x.com/Ma1cwqReQU","expanded_url":"https://x.com/aidvgg/status/1985774021623918791/photo/1","ext_alt_text":"an audit chain of understanding","id_str":"1985773382877466624","indices":[272,295],"media_key":"3_1985773382877466624","media_url_https":"https://pbs.twimg.com/media/G47iXuLWUAAF9t0.jpg","type":"photo","url":"https://t.co/Ma1cwqReQU","ext_media_availability":{"status":"Available"},"features":{"all":{"tags":[{"user_id":"1895398810299318272","name":"4nzn","screen_name":"paoloanzn","type":"user"}]},"large":{"faces":[]},"medium":{"faces":[]},"small":{"faces":[]},"orig":{"faces":[]}},"sizes":{"large":{"h":1232,"w":971,"resize":"fit"},"medium":{"h":1200,"w":946,"resize":"fit"},"small":{"h":680,"w":536,"resize":"fit"},"thumb":{"h":150,"w":150,"resize":"crop"}},"original_info":{"height":1232,"width":971,"focus_rects":[{"x":0,"y":374,"w":971,"h":544},{"x":0,"y":161,"w":971,"h":971},{"x":0,"y":93,"w":971,"h":1107},{"x":0,"y":0,"w":616,"h":1232},{"x":0,"y":0,"w":971,"h":1232}]},"allow_download_status":{"allow_download":true},"media_results":{"result":{"media_key":"3_1985773382877466624"}}}],"symbols":[],"timestamps":[],"urls":[],"user_mentions":[]},"extended_entities":{"media":[{"display_url":"pic.x.com/Ma1cwqReQU","expanded_url":"https://x.com/aidvgg/status/1985774021623918791/photo/1","ext_alt_text":"an audit chain of understanding","id_str":"1985773382877466624","indices":[272,295],"media_key":"3_1985773382877466624","media_url_https":"https://pbs.twimg.com/media/G47iXuLWUAAF9t0.jpg","type":"photo","url":"https://t.co/Ma1cwqReQU","ext_media_availability":{"status":"Available"},"features":{"all":{"tags":[{"user_id":"1895398810299318272","name":"4nzn","screen_name":"paoloanzn","type":"user"}]},"large":{"faces":[]},"medium":{"faces":[]},"small":{"faces":[]},"orig":{"faces":[]}},"sizes":{"large":{"h":1232,"w":971,"resize":"fit"},"medium":{"h":1200,"w":946,"resize":"fit"},"small":{"h":680,"w":536,"resize":"fit"},"thumb":{"h":150,"w":150,"resize":"crop"}},"original_info":{"height":1232,"width":971,"focus_rects":[{"x":0,"y":374,"w":971,"h":544},{"x":0,"y":161,"w":971,"h":971},{"x":0,"y":93,"w":971,"h":1107},{"x":0,"y":0,"w":616,"h":1232},{"x":0,"y":0,"w":971,"h":1232}]},"allow_download_status":{"allow_download":true},"media_results":{"result":{"media_key":"3_1985773382877466624"}}}]},"favorited":true,"lang":"en","possibly_sensitive":false,"possibly_sensitive_editable":true,"quoted_status_id_str":"1985075816208957754","quoted_status_permalink":{"url":"https://t.co/P0NL53N7dA","expanded":"https://twitter.com/aidvgg/status/1985075816208957754","display":"x.com/aidvgg/status/ā¦"},"retweeted":true,"fact_check":null,"id":"1985774021623918791","view_count":273,"bookmark_count":0,"created_at":1762280395000,"favorite_count":6,"quote_count":0,"reply_count":3,"retweet_count":1,"user_id_str":"1980522019964772352","conversation_id_str":"1985774021623918791","full_text":"day 2 - the memory core is alive.\n\ntoday wasn't about ai models or prompts\n\nit was about memory\n\nbecause before a system can decide - it has to remember\n\nso i built the foundation that every governing ai will stand on:\n\na database that acts like institutional memory\n\nthe structure:\n\nthe tables are a storyline of decisions\n\na living record of what the organization knows, does, and learns\n\n1. events - every signal from reality sales closed, refund requested, lead qualified, invoice sent\n\n2. decisions - every judgment the ai makes.\n\neach decision links back to the policy (the rule) that shaped it and to the exact context vector - an embedding that captures the situation\n\n3. outcomes - the result of those decisions.\ndid it work? fail? improve margin? lose a deal?\n\noutcomes give the system feedback loops\n\n4. policies - the constitutional laws.\n\nversioned rules defining what autonomy the ai has.\n\neach decision must cite its governing policy version, like case law.\n\n5. policy_variants_stats - the scoreboard.\n\nit's where the system tracks which rules perform better\n\nbandit learning starts here - the ai experiments on itself\n\n6. snapshots & features - distilled memory.\n\naggregated knowledge of entities over time.\n\nthe ai uses this to recall patterns without re-reading the entire history.\n\nthis is an audit chain of understanding.\n\nevery decision is hashed against the last\n\nthe memory is tamper-evident.\n\nwhy this matters:\n\nmost ai systems start from zero context each time\nthey \"think\" in isolation.\n\nthis one doesn't.\n\nit remembers every outcome\n\nand uses that history to shape new decisions\n\nover time, it becomes a self-governing entity\n\na machine that refines its own policies\n\nbased on what actually worked in the real world\n\nwhatās next:\n\ntomorrow i start writing the first policy evaluator\n\nthe part that reads the constitution\n\nand decides what the ai can and can't do\n\ngovernance begins.","in_reply_to_user_id_str":null,"in_reply_to_status_id_str":null,"is_quote_status":1,"is_ai":null,"ai_score":null},{"bookmarked":false,"display_text_range":[11,39],"entities":{"hashtags":[],"symbols":[],"timestamps":[],"urls":[],"user_mentions":[{"id_str":"1895398810299318272","name":"4nzn","screen_name":"paoloanzn","indices":[0,10]}]},"favorited":false,"in_reply_to_screen_name":"paoloanzn","lang":"en","retweeted":false,"fact_check":null,"id":"1985776941840953693","view_count":51,"bookmark_count":0,"created_at":1762281091000,"favorite_count":1,"quote_count":0,"reply_count":1,"retweet_count":0,"user_id_str":"1980522019964772352","conversation_id_str":"1985775567317389432","full_text":"@paoloanzn hell yeah.\n\ntime to execute.","in_reply_to_user_id_str":"1895398810299318272","in_reply_to_status_id_str":"1985775567317389432","is_quote_status":0,"is_ai":null,"ai_score":null},{"bookmarked":false,"display_text_range":[9,78],"entities":{"hashtags":[],"symbols":[],"timestamps":[],"urls":[],"user_mentions":[{"id_str":"3033730635","name":"Machina","screen_name":"EXM7777","indices":[0,8]}]},"favorited":false,"in_reply_to_screen_name":"EXM7777","lang":"en","retweeted":false,"fact_check":null,"id":"1985775297090744805","view_count":157,"bookmark_count":0,"created_at":1762280699000,"favorite_count":0,"quote_count":0,"reply_count":0,"retweet_count":0,"user_id_str":"1980522019964772352","conversation_id_str":"1985754430235656693","full_text":"@EXM7777 exactly. that feeling like everything is slipping through your hands.","in_reply_to_user_id_str":"3033730635","in_reply_to_status_id_str":"1985754430235656693","is_quote_status":0,"is_ai":null,"ai_score":null}]},{"label":"2025-11-06","value":240,"startTime":1762300800000,"endTime":1762387200000,"tweets":[{"bookmarked":false,"display_text_range":[0,249],"entities":{"hashtags":[],"symbols":[],"timestamps":[],"urls":[],"user_mentions":[]},"favorited":true,"lang":"en","retweeted":false,"fact_check":null,"id":"1986150092584460473","view_count":2,"bookmark_count":0,"created_at":1762370057000,"favorite_count":1,"quote_count":0,"reply_count":0,"retweet_count":0,"user_id_str":"1980522019964772352","conversation_id_str":"1986150092584460473","full_text":"many people treat ai as their savior\n\nit's not.\n\nai is just an amplifier.\n\nshit copy + ai = mega ai slop\n\nshit skills + ai = mega mediocrity at everything\n\nai doesnāt replace fundamentals - it exposes them.\n\nstudy your shit. then amplify it with ai.","in_reply_to_user_id_str":null,"in_reply_to_status_id_str":null,"is_quote_status":0,"is_ai":null,"ai_score":null},{"bookmarked":false,"display_text_range":[9,17],"entities":{"hashtags":[],"symbols":[],"timestamps":[],"urls":[],"user_mentions":[{"id_str":"1402082661993222144","name":"Mark Vassilevskiy","screen_name":"MarkKnd","indices":[0,8]}]},"favorited":false,"in_reply_to_screen_name":"MarkKnd","lang":"en","retweeted":false,"fact_check":null,"id":"1985950429897777406","view_count":164,"bookmark_count":0,"created_at":1762322454000,"favorite_count":0,"quote_count":0,"reply_count":1,"retweet_count":0,"user_id_str":"1980522019964772352","conversation_id_str":"1985882871995716045","full_text":"@MarkKnd damn bro","in_reply_to_user_id_str":"1402082661993222144","in_reply_to_status_id_str":"1985882871995716045","is_quote_status":0,"is_ai":null,"ai_score":null},{"bookmarked":false,"display_text_range":[27,34],"entities":{"hashtags":[],"symbols":[],"timestamps":[],"urls":[],"user_mentions":[{"id_str":"1972606509398818816","name":"Zain Mehmood","screen_name":"TheZainMehmood","indices":[0,15]},{"id_str":"1895398810299318272","name":"4nzn","screen_name":"paoloanzn","indices":[16,26]}]},"favorited":false,"in_reply_to_screen_name":"TheZainMehmood","lang":"en","retweeted":false,"fact_check":null,"id":"1986015611017744623","view_count":26,"bookmark_count":0,"created_at":1762337994000,"favorite_count":1,"quote_count":0,"reply_count":1,"retweet_count":0,"user_id_str":"1980522019964772352","conversation_id_str":"1985774021623918791","full_text":"@TheZainMehmood @paoloanzn exactly","in_reply_to_user_id_str":"1972606509398818816","in_reply_to_status_id_str":"1986012850616508419","is_quote_status":0,"is_ai":null,"ai_score":null},{"bookmarked":false,"display_text_range":[21,117],"entities":{"hashtags":[],"symbols":[],"timestamps":[],"urls":[],"user_mentions":[{"id_str":"1971249076411985920","name":"Kemal","screen_name":"ai_kemal","indices":[0,9]},{"id_str":"1895398810299318272","name":"4nzn","screen_name":"paoloanzn","indices":[10,20]}]},"favorited":false,"in_reply_to_screen_name":"ai_kemal","lang":"en","retweeted":false,"fact_check":null,"id":"1986069984829755825","view_count":22,"bookmark_count":0,"created_at":1762350958000,"favorite_count":0,"quote_count":0,"reply_count":0,"retweet_count":0,"user_id_str":"1980522019964772352","conversation_id_str":"1985774021623918791","full_text":"@ai_kemal @paoloanzn definitely possible, with some enhancements it can become the ai emperor of the company process.","in_reply_to_user_id_str":"1971249076411985920","in_reply_to_status_id_str":"1986028935080251841","is_quote_status":0,"is_ai":null,"ai_score":null},{"bookmarked":false,"display_text_range":[11,44],"entities":{"hashtags":[],"symbols":[],"timestamps":[],"urls":[],"user_mentions":[{"id_str":"1895398810299318272","name":"4nzn","screen_name":"paoloanzn","indices":[0,10]}]},"favorited":false,"in_reply_to_screen_name":"paoloanzn","lang":"en","retweeted":false,"fact_check":null,"id":"1986147061113495978","view_count":0,"bookmark_count":0,"created_at":1762369334000,"favorite_count":0,"quote_count":0,"reply_count":0,"retweet_count":0,"user_id_str":"1980522019964772352","conversation_id_str":"1986119016335949948","full_text":"@paoloanzn we're here to be second category.","in_reply_to_user_id_str":"1895398810299318272","in_reply_to_status_id_str":"1986119016335949948","is_quote_status":0,"is_ai":null,"ai_score":null},{"bookmarked":false,"display_text_range":[8,158],"entities":{"hashtags":[],"symbols":[],"timestamps":[],"urls":[],"user_mentions":[{"id_str":"1360265495363145730","name":"EP","screen_name":"eptwts","indices":[0,7]}]},"favorited":false,"in_reply_to_screen_name":"eptwts","lang":"en","retweeted":false,"fact_check":null,"id":"1986151080879923592","view_count":2,"bookmark_count":0,"created_at":1762370293000,"favorite_count":0,"quote_count":0,"reply_count":0,"retweet_count":0,"user_id_str":"1980522019964772352","conversation_id_str":"1986008483238400510","full_text":"@eptwts the internet era is the era of people of making claims and not standing behind them.\n\nbecause irl you usually get punched in the face for talking shit","in_reply_to_user_id_str":"1360265495363145730","in_reply_to_status_id_str":"1986008483238400510","is_quote_status":0,"is_ai":null,"ai_score":null},{"bookmarked":false,"display_text_range":[12,23],"entities":{"hashtags":[],"symbols":[],"timestamps":[],"urls":[],"user_mentions":[{"id_str":"1754147306687852544","name":"Ata","screen_name":"theatashka","indices":[0,11]}]},"favorited":false,"in_reply_to_screen_name":"theatashka","lang":"et","retweeted":false,"fact_check":null,"id":"1986174115817136192","view_count":5,"bookmark_count":0,"created_at":1762375785000,"favorite_count":1,"quote_count":0,"reply_count":0,"retweet_count":0,"user_id_str":"1980522019964772352","conversation_id_str":"1984668282507706462","full_text":"@theatashka soon broski","in_reply_to_user_id_str":"1754147306687852544","in_reply_to_status_id_str":"1986173672881619189","is_quote_status":0,"is_ai":null,"ai_score":null},{"bookmarked":false,"display_text_range":[23,42],"entities":{"hashtags":[],"symbols":[],"timestamps":[],"urls":[],"user_mentions":[{"id_str":"1754147306687852544","name":"Ata","screen_name":"theatashka","indices":[0,11]},{"id_str":"1895398810299318272","name":"4nzn","screen_name":"paoloanzn","indices":[12,22]}]},"favorited":false,"in_reply_to_screen_name":"theatashka","lang":"en","retweeted":false,"fact_check":null,"id":"1986175444266447111","view_count":13,"bookmark_count":0,"created_at":1762376101000,"favorite_count":0,"quote_count":0,"reply_count":0,"retweet_count":0,"user_id_str":"1980522019964772352","conversation_id_str":"1985774021623918791","full_text":"@theatashka @paoloanzn dropping tomorrow g","in_reply_to_user_id_str":"1754147306687852544","in_reply_to_status_id_str":"1986175154779799970","is_quote_status":0,"is_ai":null,"ai_score":null},{"bookmarked":false,"display_text_range":[23,74],"entities":{"hashtags":[],"symbols":[],"timestamps":[],"urls":[],"user_mentions":[{"id_str":"1754147306687852544","name":"Ata","screen_name":"theatashka","indices":[0,11]},{"id_str":"1895398810299318272","name":"4nzn","screen_name":"paoloanzn","indices":[12,22]}]},"favorited":false,"in_reply_to_screen_name":"theatashka","lang":"en","retweeted":false,"fact_check":null,"id":"1986174731243151689","view_count":6,"bookmark_count":0,"created_at":1762375931000,"favorite_count":0,"quote_count":0,"reply_count":0,"retweet_count":0,"user_id_str":"1980522019964772352","conversation_id_str":"1985075816208957754","full_text":"@theatashka @paoloanzn even faster now. maybe will finish until next week.","in_reply_to_user_id_str":"1754147306687852544","in_reply_to_status_id_str":"1986174488514638160","is_quote_status":0,"is_ai":null,"ai_score":null}]},{"label":"2025-11-07","value":21,"startTime":1762387200000,"endTime":1762473600000,"tweets":[{"bookmarked":false,"display_text_range":[9,120],"entities":{"hashtags":[],"symbols":[],"timestamps":[],"urls":[],"user_mentions":[{"id_str":"1658546655489298437","name":"Singh","screen_name":"ImSehej","indices":[0,8]}]},"favorited":false,"in_reply_to_screen_name":"ImSehej","lang":"en","retweeted":false,"fact_check":null,"id":"1986420505721946473","view_count":21,"bookmark_count":0,"created_at":1762434529000,"favorite_count":1,"quote_count":0,"reply_count":1,"retweet_count":0,"user_id_str":"1980522019964772352","conversation_id_str":"1986417542009921869","full_text":"@ImSehej āsaturatedā market where 99% have never touched any code but talk like theyāve built million dollar ai agencies","in_reply_to_user_id_str":"1658546655489298437","in_reply_to_status_id_str":"1986417542009921869","is_quote_status":0,"is_ai":null,"ai_score":null}]},{"label":"2025-11-08","value":2,"startTime":1762473600000,"endTime":1762560000000,"tweets":[{"bookmarked":false,"display_text_range":[11,111],"entities":{"hashtags":[],"symbols":[],"timestamps":[],"urls":[],"user_mentions":[{"id_str":"1895398810299318272","name":"4nzn","screen_name":"paoloanzn","indices":[0,10]},{"id_str":"1895398810299318272","name":"4nzn","screen_name":"paoloanzn","indices":[60,70]}]},"favorited":false,"in_reply_to_screen_name":"paoloanzn","lang":"en","retweeted":false,"fact_check":null,"id":"1986866408828117107","view_count":2,"bookmark_count":0,"created_at":1762540840000,"favorite_count":0,"quote_count":0,"reply_count":0,"retweet_count":0,"user_id_str":"1980522019964772352","conversation_id_str":"1986848376273637385","full_text":"@paoloanzn congrats broš¤\n\nproves that if you read listen to @paoloanzn you can go a long way...\n\nit's ai mafia.","in_reply_to_user_id_str":"1895398810299318272","in_reply_to_status_id_str":"1986848376273637385","is_quote_status":0,"is_ai":null,"ai_score":null}]},{"label":"2025-11-09","value":0,"startTime":1762560000000,"endTime":1762646400000,"tweets":[]},{"label":"2025-11-10","value":18,"startTime":1762646400000,"endTime":1762732800000,"tweets":[{"bookmarked":false,"display_text_range":[11,66],"entities":{"hashtags":[],"symbols":[],"timestamps":[],"urls":[],"user_mentions":[{"id_str":"1895398810299318272","name":"4nzn","screen_name":"paoloanzn","indices":[0,10]}]},"favorited":false,"in_reply_to_screen_name":"paoloanzn","lang":"en","retweeted":false,"fact_check":null,"id":"1987586254255607919","view_count":18,"bookmark_count":0,"created_at":1762712465000,"favorite_count":1,"quote_count":0,"reply_count":1,"retweet_count":0,"user_id_str":"1980522019964772352","conversation_id_str":"1987557147459416475","full_text":"@paoloanzn you're hitting me in the hears with those bro...\n\n10/10","in_reply_to_user_id_str":"1895398810299318272","in_reply_to_status_id_str":"1987557147459416475","is_quote_status":0,"is_ai":null,"ai_score":null}]},{"label":"2025-11-11","value":528,"startTime":1762732800000,"endTime":1762819200000,"tweets":[{"bookmarked":false,"display_text_range":[0,278],"entities":{"hashtags":[],"media":[{"display_url":"pic.x.com/fhCA7KFAUR","expanded_url":"https://x.com/aidvgg/status/1987955316806627811/photo/1","id_str":"1987955274003394560","indices":[279,302],"media_key":"3_1987955274003394560","media_url_https":"https://pbs.twimg.com/media/G5aiygBWMAA-fIj.jpg","type":"photo","url":"https://t.co/fhCA7KFAUR","ext_media_availability":{"status":"Available"},"features":{"large":{"faces":[]},"medium":{"faces":[]},"small":{"faces":[]},"orig":{"faces":[]}},"sizes":{"large":{"h":596,"w":2048,"resize":"fit"},"medium":{"h":349,"w":1200,"resize":"fit"},"small":{"h":198,"w":680,"resize":"fit"},"thumb":{"h":150,"w":150,"resize":"crop"}},"original_info":{"height":732,"width":2517,"focus_rects":[{"x":920,"y":0,"w":1307,"h":732},{"x":1207,"y":0,"w":732,"h":732},{"x":1252,"y":0,"w":642,"h":732},{"x":1390,"y":0,"w":366,"h":732},{"x":0,"y":0,"w":2517,"h":732}]},"allow_download_status":{"allow_download":true},"media_results":{"result":{"media_key":"3_1987955274003394560"}}}],"symbols":[],"timestamps":[],"urls":[],"user_mentions":[]},"extended_entities":{"media":[{"display_url":"pic.x.com/fhCA7KFAUR","expanded_url":"https://x.com/aidvgg/status/1987955316806627811/photo/1","id_str":"1987955274003394560","indices":[279,302],"media_key":"3_1987955274003394560","media_url_https":"https://pbs.twimg.com/media/G5aiygBWMAA-fIj.jpg","type":"photo","url":"https://t.co/fhCA7KFAUR","ext_media_availability":{"status":"Available"},"features":{"large":{"faces":[]},"medium":{"faces":[]},"small":{"faces":[]},"orig":{"faces":[]}},"sizes":{"large":{"h":596,"w":2048,"resize":"fit"},"medium":{"h":349,"w":1200,"resize":"fit"},"small":{"h":198,"w":680,"resize":"fit"},"thumb":{"h":150,"w":150,"resize":"crop"}},"original_info":{"height":732,"width":2517,"focus_rects":[{"x":920,"y":0,"w":1307,"h":732},{"x":1207,"y":0,"w":732,"h":732},{"x":1252,"y":0,"w":642,"h":732},{"x":1390,"y":0,"w":366,"h":732},{"x":0,"y":0,"w":2517,"h":732}]},"allow_download_status":{"allow_download":true},"media_results":{"result":{"media_key":"3_1987955274003394560"}}}]},"favorited":true,"lang":"en","possibly_sensitive":false,"possibly_sensitive_editable":true,"quoted_status_id_str":"1984668282507706462","quoted_status_permalink":{"url":"https://t.co/ibNMNzJ6vs","expanded":"https://twitter.com/aidvgg/status/1984668282507706462","display":"x.com/aidvgg/status/ā¦"},"retweeted":true,"fact_check":null,"id":"1987955316806627811","view_count":478,"bookmark_count":1,"created_at":1762800456000,"favorite_count":3,"quote_count":1,"reply_count":1,"retweet_count":1,"user_id_str":"1980522019964772352","conversation_id_str":"1987955316806627811","full_text":"day 3-4: building the brainās government\n\nthe goal isn't \"an ai that automates work\"\n\nit's \"an ai that governs how work gets done\"\n\nthat requires 3 hard things most skip:\n\n- remembering every decision\n- evaluating them under explicit rules\n- learning which rules actually worked\n\nso i built the governance loop.\n\nit starts simple:\n\n1. every event inside the org is logged\n\n2. context is assembled: what happened, why it happened, and under what conditions.\n\n3. the decision engine evaluates it against policy\n\n4. the outcome tracker measures the real-world result\n\n5. the learning loop updates policy stats\n\n6. if it finds a better pattern, it proposes a new rule\n\nevery policy is versioned, hashed, and auditable\n\nevery decision cites the exact constitution article it followed\n\nnothing runs without traceability\n\nwhen it learns that a variant consistently outperforms another,\n\nit doesnāt self-promote - it proposes\n\nhumans still govern the governors\n\nover time, the system becomes the institutional memory of the company\n\na living constitution that adapts through evidence, not opinions\n\ngovernance is the only way to scale ai safely\n\nnot through prompts, but through constitutions\n\nthis isnāt an ai assistant\n\nitās the start of an ai organism","in_reply_to_user_id_str":null,"in_reply_to_status_id_str":null,"is_quote_status":1,"is_ai":null,"ai_score":null},{"bookmarked":false,"display_text_range":[11,289],"entities":{"hashtags":[],"symbols":[],"timestamps":[],"urls":[],"user_mentions":[{"id_str":"1895398810299318272","name":"4nzn","screen_name":"paoloanzn","indices":[0,10]}]},"favorited":false,"in_reply_to_screen_name":"paoloanzn","lang":"en","retweeted":false,"fact_check":null,"id":"1987951032195051911","view_count":50,"bookmark_count":0,"created_at":1762799435000,"favorite_count":1,"quote_count":0,"reply_count":0,"retweet_count":0,"user_id_str":"1980522019964772352","conversation_id_str":"1987931471118823700","full_text":"hell yeah, i was architecting the memory of my constituion engine system\n\nyou answered my questions i didn't even ask yetšÆ\n\ni've come up with 1 more approach to memory management. it's not specifically for interacting with users, but rather for decision making.\n\nwill hit you up with it soon.","in_reply_to_user_id_str":"1895398810299318272","in_reply_to_status_id_str":"1987931471118823700","is_quote_status":0,"is_ai":null,"ai_score":null}]},{"label":"2025-11-12","value":380,"startTime":1762819200000,"endTime":1762905600000,"tweets":[{"bookmarked":false,"display_text_range":[0,275],"entities":{"hashtags":[],"media":[{"display_url":"pic.x.com/zfICwkSIpo","expanded_url":"https://x.com/aidvgg/status/1988301591271669876/photo/1","id_str":"1988301404683849728","indices":[276,299],"media_key":"3_1988301404683849728","media_url_https":"https://pbs.twimg.com/media/G5fdl9SXUAADBPx.png","type":"photo","url":"https://t.co/zfICwkSIpo","ext_media_availability":{"status":"Available"},"features":{"large":{"faces":[]},"medium":{"faces":[]},"small":{"faces":[]},"orig":{"faces":[]}},"sizes":{"large":{"h":614,"w":2048,"resize":"fit"},"medium":{"h":360,"w":1200,"resize":"fit"},"small":{"h":204,"w":680,"resize":"fit"},"thumb":{"h":150,"w":150,"resize":"crop"}},"original_info":{"height":732,"width":2443,"focus_rects":[{"x":18,"y":0,"w":1307,"h":732},{"x":305,"y":0,"w":732,"h":732},{"x":350,"y":0,"w":642,"h":732},{"x":488,"y":0,"w":366,"h":732},{"x":0,"y":0,"w":2443,"h":732}]},"allow_download_status":{"allow_download":true},"media_results":{"result":{"media_key":"3_1988301404683849728"}}}],"symbols":[],"timestamps":[],"urls":[],"user_mentions":[]},"extended_entities":{"media":[{"display_url":"pic.x.com/zfICwkSIpo","expanded_url":"https://x.com/aidvgg/status/1988301591271669876/photo/1","id_str":"1988301404683849728","indices":[276,299],"media_key":"3_1988301404683849728","media_url_https":"https://pbs.twimg.com/media/G5fdl9SXUAADBPx.png","type":"photo","url":"https://t.co/zfICwkSIpo","ext_media_availability":{"status":"Available"},"features":{"large":{"faces":[]},"medium":{"faces":[]},"small":{"faces":[]},"orig":{"faces":[]}},"sizes":{"large":{"h":614,"w":2048,"resize":"fit"},"medium":{"h":360,"w":1200,"resize":"fit"},"small":{"h":204,"w":680,"resize":"fit"},"thumb":{"h":150,"w":150,"resize":"crop"}},"original_info":{"height":732,"width":2443,"focus_rects":[{"x":18,"y":0,"w":1307,"h":732},{"x":305,"y":0,"w":732,"h":732},{"x":350,"y":0,"w":642,"h":732},{"x":488,"y":0,"w":366,"h":732},{"x":0,"y":0,"w":2443,"h":732}]},"allow_download_status":{"allow_download":true},"media_results":{"result":{"media_key":"3_1988301404683849728"}}}]},"favorited":true,"lang":"en","possibly_sensitive":false,"possibly_sensitive_editable":true,"quoted_status_id_str":"1987955316806627811","quoted_status_permalink":{"url":"https://t.co/wsehw27XOK","expanded":"https://twitter.com/aidvgg/status/1987955316806627811","display":"x.com/aidvgg/status/ā¦"},"retweeted":true,"fact_check":null,"id":"1988301591271669876","view_count":280,"bookmark_count":2,"created_at":1762883014000,"favorite_count":3,"quote_count":0,"reply_count":2,"retweet_count":1,"user_id_str":"1980522019964772352","conversation_id_str":"1988301591271669876","full_text":"day 5: first policies executed\n\nthe system finally made its own decisions - under a real constitution\n\nno prompts, no manual logic, just:\n\npolicy ā decision ā outcome ā feedback\n\neach decision:\n\n- cites which policy version it followed\n- logs reasoning hash-linked to the one before it\n- tracks the outcome when ground truth arrives\n\nwhen outcomes come in, the learning module updates the policyās confidence.\n\npush strong patterns, remove weak ones\n\nai didnāt just predict\n\nit governed.\n\nthatās the point of gpt-gov.\n\nnot faster output, but consistent reasoning under evolving law.\n\nnext step: scorecards + variant selection","in_reply_to_user_id_str":null,"in_reply_to_status_id_str":null,"is_quote_status":1,"is_ai":null,"ai_score":null},{"bookmarked":false,"display_text_range":[11,91],"entities":{"hashtags":[],"symbols":[],"timestamps":[],"urls":[],"user_mentions":[{"id_str":"1895398810299318272","name":"4nzn","screen_name":"paoloanzn","indices":[0,10]}]},"favorited":false,"in_reply_to_screen_name":"paoloanzn","lang":"en","retweeted":false,"fact_check":null,"id":"1988299908399722728","view_count":73,"bookmark_count":0,"created_at":1762882613000,"favorite_count":1,"quote_count":0,"reply_count":1,"retweet_count":0,"user_id_str":"1980522019964772352","conversation_id_str":"1988289697815351751","full_text":"@paoloanzn you're an inspiration bro, and a great teacher.\n\nhappy to be part of the familyš¤","in_reply_to_user_id_str":"1895398810299318272","in_reply_to_status_id_str":"1988289697815351751","is_quote_status":0,"is_ai":null,"ai_score":null},{"bookmarked":false,"display_text_range":[11,42],"entities":{"hashtags":[],"symbols":[],"timestamps":[],"urls":[],"user_mentions":[{"id_str":"1895398810299318272","name":"4nzn","screen_name":"paoloanzn","indices":[0,10]}]},"favorited":false,"in_reply_to_screen_name":"paoloanzn","lang":"en","retweeted":false,"fact_check":null,"id":"1988302949270123000","view_count":21,"bookmark_count":0,"created_at":1762883338000,"favorite_count":1,"quote_count":0,"reply_count":1,"retweet_count":0,"user_id_str":"1980522019964772352","conversation_id_str":"1988279652214075728","full_text":"@paoloanzn bro is on a generational ai run","in_reply_to_user_id_str":"1895398810299318272","in_reply_to_status_id_str":"1988279652214075728","is_quote_status":0,"is_ai":null,"ai_score":null},{"bookmarked":false,"display_text_range":[12,25],"entities":{"hashtags":[],"symbols":[],"timestamps":[],"urls":[],"user_mentions":[{"id_str":"1754147306687852544","name":"Ata","screen_name":"theatashka","indices":[0,11]}]},"favorited":false,"in_reply_to_screen_name":"theatashka","lang":"en","retweeted":false,"fact_check":null,"id":"1988182082838003823","view_count":6,"bookmark_count":0,"created_at":1762854521000,"favorite_count":1,"quote_count":0,"reply_count":0,"retweet_count":0,"user_id_str":"1980522019964772352","conversation_id_str":"1987955316806627811","full_text":"@theatashka thank you bro","in_reply_to_user_id_str":"1754147306687852544","in_reply_to_status_id_str":"1988176972283838615","is_quote_status":0,"is_ai":null,"ai_score":null}]},{"label":"2025-11-13","value":141,"startTime":1762905600000,"endTime":1762992000000,"tweets":[{"bookmarked":false,"display_text_range":[12,70],"entities":{"hashtags":[],"symbols":[],"timestamps":[],"urls":[],"user_mentions":[{"id_str":"1754147306687852544","name":"Ata","screen_name":"theatashka","indices":[0,11]}]},"favorited":false,"in_reply_to_screen_name":"theatashka","lang":"en","retweeted":false,"fact_check":null,"id":"1988658528740114529","view_count":127,"bookmark_count":0,"created_at":1762968115000,"favorite_count":1,"quote_count":0,"reply_count":1,"retweet_count":0,"user_id_str":"1980522019964772352","conversation_id_str":"1988638174982053958","full_text":"@theatashka best design iāve seen today. you leveled up bro, good job.","in_reply_to_user_id_str":"1754147306687852544","in_reply_to_status_id_str":"1988638174982053958","is_quote_status":0,"is_ai":null,"ai_score":null},{"bookmarked":false,"display_text_range":[10,19],"entities":{"hashtags":[],"symbols":[],"timestamps":[],"urls":[],"user_mentions":[{"id_str":"1971249076411985920","name":"Kemal","screen_name":"ai_kemal","indices":[0,9]}]},"favorited":false,"in_reply_to_screen_name":"ai_kemal","lang":"tl","retweeted":false,"fact_check":null,"id":"1988553532887154997","view_count":14,"bookmark_count":0,"created_at":1762943082000,"favorite_count":0,"quote_count":0,"reply_count":0,"retweet_count":0,"user_id_str":"1980522019964772352","conversation_id_str":"1984668282507706462","full_text":"@ai_kemal haha true","in_reply_to_user_id_str":"1971249076411985920","in_reply_to_status_id_str":"1988544227903439192","is_quote_status":0,"is_ai":null,"ai_score":null}]},{"label":"2025-11-14","value":155,"startTime":1762992000000,"endTime":1763078400000,"tweets":[{"bookmarked":false,"display_text_range":[0,280],"entities":{"hashtags":[],"media":[{"display_url":"pic.x.com/aE2gev4kxm","expanded_url":"https://x.com/aidvgg/status/1989057807232999732/photo/1","id_str":"1989057773481394176","indices":[281,304],"media_key":"3_1989057773481394176","media_url_https":"https://pbs.twimg.com/media/G5qNgaoWgAAKKSI.jpg","type":"photo","url":"https://t.co/aE2gev4kxm","ext_media_availability":{"status":"Available"},"features":{"large":{"faces":[]},"medium":{"faces":[]},"small":{"faces":[]},"orig":{"faces":[]}},"sizes":{"large":{"h":590,"w":2048,"resize":"fit"},"medium":{"h":345,"w":1200,"resize":"fit"},"small":{"h":196,"w":680,"resize":"fit"},"thumb":{"h":150,"w":150,"resize":"crop"}},"original_info":{"height":732,"width":2543,"focus_rects":[{"x":1236,"y":0,"w":1307,"h":732},{"x":1811,"y":0,"w":732,"h":732},{"x":1901,"y":0,"w":642,"h":732},{"x":2042,"y":0,"w":366,"h":732},{"x":0,"y":0,"w":2543,"h":732}]},"allow_download_status":{"allow_download":true},"media_results":{"result":{"media_key":"3_1989057773481394176"}}}],"symbols":[],"timestamps":[],"urls":[],"user_mentions":[]},"extended_entities":{"media":[{"display_url":"pic.x.com/aE2gev4kxm","expanded_url":"https://x.com/aidvgg/status/1989057807232999732/photo/1","id_str":"1989057773481394176","indices":[281,304],"media_key":"3_1989057773481394176","media_url_https":"https://pbs.twimg.com/media/G5qNgaoWgAAKKSI.jpg","type":"photo","url":"https://t.co/aE2gev4kxm","ext_media_availability":{"status":"Available"},"features":{"large":{"faces":[]},"medium":{"faces":[]},"small":{"faces":[]},"orig":{"faces":[]}},"sizes":{"large":{"h":590,"w":2048,"resize":"fit"},"medium":{"h":345,"w":1200,"resize":"fit"},"small":{"h":196,"w":680,"resize":"fit"},"thumb":{"h":150,"w":150,"resize":"crop"}},"original_info":{"height":732,"width":2543,"focus_rects":[{"x":1236,"y":0,"w":1307,"h":732},{"x":1811,"y":0,"w":732,"h":732},{"x":1901,"y":0,"w":642,"h":732},{"x":2042,"y":0,"w":366,"h":732},{"x":0,"y":0,"w":2543,"h":732}]},"allow_download_status":{"allow_download":true},"media_results":{"result":{"media_key":"3_1989057773481394176"}}}]},"favorited":true,"lang":"en","possibly_sensitive":false,"possibly_sensitive_editable":true,"retweeted":false,"fact_check":null,"id":"1989057807232999732","view_count":116,"bookmark_count":0,"created_at":1763063310000,"favorite_count":2,"quote_count":0,"reply_count":0,"retweet_count":0,"user_id_str":"1980522019964772352","conversation_id_str":"1989057807232999732","full_text":"day 6: the system started judging itself\n\npolicies now compete\n\neach one runs live decisions, collects outcomes, and feeds into a scorecard\n\nthe scorecard tracks how each policy variant performs\n\nprecision, win rate, margin, latency\n\nthe router doesnāt just pick at random anymore\n\nit allocates traffic dynamically using bandit logic\n\nbad policies fade out\n\nstrong ones gain exposure\n\nall under the same constitution\n\nthe governance loop now has selection pressure -\na real evolutionary layer\n\nthis is how ai law learns to improve itself","in_reply_to_user_id_str":null,"in_reply_to_status_id_str":null,"is_quote_status":0,"is_ai":null,"ai_score":null},{"bookmarked":false,"display_text_range":[11,84],"entities":{"hashtags":[],"symbols":[],"timestamps":[],"urls":[],"user_mentions":[{"id_str":"1895398810299318272","name":"4nzn","screen_name":"paoloanzn","indices":[0,10]}]},"favorited":false,"in_reply_to_screen_name":"paoloanzn","lang":"en","retweeted":false,"fact_check":null,"id":"1989049105830772972","view_count":39,"bookmark_count":0,"created_at":1763061236000,"favorite_count":1,"quote_count":0,"reply_count":0,"retweet_count":0,"user_id_str":"1980522019964772352","conversation_id_str":"1989037562120523973","full_text":"@paoloanzn damn, now i gotta mimic this in my own way.\n\ni will have questions bro...","in_reply_to_user_id_str":"1895398810299318272","in_reply_to_status_id_str":"1989037562120523973","is_quote_status":0,"is_ai":null,"ai_score":null}]},{"label":"2025-11-15","value":3582,"startTime":1763078400000,"endTime":1763164800000,"tweets":[{"bookmarked":false,"display_text_range":[0,279],"entities":{"hashtags":[],"symbols":[],"timestamps":[],"urls":[],"user_mentions":[]},"favorited":true,"lang":"en","quoted_status_id_str":"1989015833709015078","quoted_status_permalink":{"url":"https://t.co/mRVqrWwSOj","expanded":"https://twitter.com/paoloanzn/status/1989015833709015078","display":"x.com/paoloanzn/statā¦"},"retweeted":false,"fact_check":null,"id":"1989420216053305697","view_count":35,"bookmark_count":0,"created_at":1763149715000,"favorite_count":1,"quote_count":0,"reply_count":0,"retweet_count":0,"user_id_str":"1980522019964772352","conversation_id_str":"1989420216053305697","full_text":"most people in the comments have never built and deployed any complex agent system\n\nyou're misunderstanding whatās being built here.\n\nthis isnāt about discord bots, \"chat prompts\", or ai devs who write bug-free code.\n\nit's an infrastructure layer.\n\na system that uses anthropicās agent sdk to deploy and coordinate ai agents across environments like discord.\n\nthat means you can spin up specialized agents instantly, orchestrate their interactions, and scale that behavior the same way you'd scale any other backend process.\n\nitās not hype or \"AI roleplay.\"\n\nitās a framework for agentic systems that can plug into real workflows.\n\nmark my words: this is the future of orchestrating ai-powered agents","in_reply_to_user_id_str":null,"in_reply_to_status_id_str":null,"is_quote_status":1,"is_ai":null,"ai_score":null},{"bookmarked":false,"display_text_range":[0,22],"entities":{"hashtags":[],"media":[{"display_url":"pic.x.com/ntqaBz0Ty0","expanded_url":"https://x.com/aidvgg/status/1989467175049138527/photo/1","id_str":"1989467068089982976","indices":[23,46],"media_key":"3_1989467068089982976","media_url_https":"https://pbs.twimg.com/media/G5wBwf3XYAAuUY0.jpg","type":"photo","url":"https://t.co/ntqaBz0Ty0","ext_media_availability":{"status":"Available"},"features":{"large":{"faces":[]},"medium":{"faces":[]},"small":{"faces":[]},"orig":{"faces":[]}},"sizes":{"large":{"h":972,"w":1525,"resize":"fit"},"medium":{"h":765,"w":1200,"resize":"fit"},"small":{"h":433,"w":680,"resize":"fit"},"thumb":{"h":150,"w":150,"resize":"crop"}},"original_info":{"height":972,"width":1525,"focus_rects":[{"x":0,"y":0,"w":1525,"h":854},{"x":0,"y":0,"w":972,"h":972},{"x":0,"y":0,"w":853,"h":972},{"x":0,"y":0,"w":486,"h":972},{"x":0,"y":0,"w":1525,"h":972}]},"allow_download_status":{"allow_download":true},"media_results":{"result":{"media_key":"3_1989467068089982976"}}}],"symbols":[],"timestamps":[],"urls":[],"user_mentions":[]},"extended_entities":{"media":[{"display_url":"pic.x.com/ntqaBz0Ty0","expanded_url":"https://x.com/aidvgg/status/1989467175049138527/photo/1","id_str":"1989467068089982976","indices":[23,46],"media_key":"3_1989467068089982976","media_url_https":"https://pbs.twimg.com/media/G5wBwf3XYAAuUY0.jpg","type":"photo","url":"https://t.co/ntqaBz0Ty0","ext_media_availability":{"status":"Available"},"features":{"large":{"faces":[]},"medium":{"faces":[]},"small":{"faces":[]},"orig":{"faces":[]}},"sizes":{"large":{"h":972,"w":1525,"resize":"fit"},"medium":{"h":765,"w":1200,"resize":"fit"},"small":{"h":433,"w":680,"resize":"fit"},"thumb":{"h":150,"w":150,"resize":"crop"}},"original_info":{"height":972,"width":1525,"focus_rects":[{"x":0,"y":0,"w":1525,"h":854},{"x":0,"y":0,"w":972,"h":972},{"x":0,"y":0,"w":853,"h":972},{"x":0,"y":0,"w":486,"h":972},{"x":0,"y":0,"w":1525,"h":972}]},"allow_download_status":{"allow_download":true},"media_results":{"result":{"media_key":"3_1989467068089982976"}}}]},"favorited":true,"lang":"en","possibly_sensitive":false,"possibly_sensitive_editable":true,"quoted_status_id_str":"1989015833709015078","quoted_status_permalink":{"url":"https://t.co/mRVqrWxqDR","expanded":"https://twitter.com/paoloanzn/status/1989015833709015078","display":"x.com/paoloanzn/statā¦"},"retweeted":true,"fact_check":null,"id":"1989467175049138527","view_count":3466,"bookmark_count":1,"created_at":1763160911000,"favorite_count":6,"quote_count":1,"reply_count":1,"retweet_count":1,"user_id_str":"1980522019964772352","conversation_id_str":"1989467175049138527","full_text":"learning from the best https://t.co/ntqaBz0Ty0","in_reply_to_user_id_str":null,"in_reply_to_status_id_str":null,"is_quote_status":1,"is_ai":null,"ai_score":null},{"bookmarked":false,"display_text_range":[24,135],"entities":{"hashtags":[],"symbols":[],"timestamps":[],"urls":[],"user_mentions":[{"id_str":"1969565318780764165","name":"Vitaly Paskov","screen_name":"VPStrategic","indices":[0,12]},{"id_str":"1895398810299318272","name":"4nzn","screen_name":"paoloanzn","indices":[13,23]},{"id_str":"1969565318780764165","name":"Vitaly Paskov","screen_name":"VPStrategic","indices":[24,36]}]},"favorited":false,"in_reply_to_screen_name":"VPStrategic","lang":"en","retweeted":false,"fact_check":null,"id":"1989415631029244125","view_count":11,"bookmark_count":0,"created_at":1763148622000,"favorite_count":1,"quote_count":0,"reply_count":1,"retweet_count":0,"user_id_str":"1980522019964772352","conversation_id_str":"1989015833709015078","full_text":"@VPStrategic @paoloanzn @VPStrategic he didn't even reply to you because you're talking a bunch nonsense. you need to touch some grass.","in_reply_to_user_id_str":"1969565318780764165","in_reply_to_status_id_str":"1989349579561775213","is_quote_status":0,"is_ai":null,"ai_score":null},{"bookmarked":false,"display_text_range":[11,37],"entities":{"hashtags":[],"symbols":[],"timestamps":[],"urls":[],"user_mentions":[{"id_str":"1895398810299318272","name":"4nzn","screen_name":"paoloanzn","indices":[0,10]}]},"favorited":false,"in_reply_to_screen_name":"paoloanzn","lang":"en","retweeted":false,"fact_check":null,"id":"1989467904941891981","view_count":19,"bookmark_count":0,"created_at":1763161085000,"favorite_count":1,"quote_count":0,"reply_count":0,"retweet_count":0,"user_id_str":"1980522019964772352","conversation_id_str":"1989467175049138527","full_text":"@paoloanzn had no choice but to do it","in_reply_to_user_id_str":"1895398810299318272","in_reply_to_status_id_str":"1989467292594573516","is_quote_status":0,"is_ai":null,"ai_score":null},{"bookmarked":false,"display_text_range":[11,16],"entities":{"hashtags":[],"symbols":[],"timestamps":[],"urls":[],"user_mentions":[{"id_str":"1895398810299318272","name":"4nzn","screen_name":"paoloanzn","indices":[0,10]}]},"favorited":false,"in_reply_to_screen_name":"paoloanzn","lang":"en","retweeted":false,"fact_check":null,"id":"1989469744689189367","view_count":51,"bookmark_count":0,"created_at":1763161524000,"favorite_count":0,"quote_count":0,"reply_count":0,"retweet_count":0,"user_id_str":"1980522019964772352","conversation_id_str":"1989468211298144509","full_text":"@paoloanzn goatš¤","in_reply_to_user_id_str":"1895398810299318272","in_reply_to_status_id_str":"1989468211298144509","is_quote_status":0,"is_ai":null,"ai_score":null}]},{"label":"2025-11-16","value":72,"startTime":1763164800000,"endTime":1763251200000,"tweets":[{"bookmarked":false,"display_text_range":[12,33],"entities":{"hashtags":[],"symbols":[],"timestamps":[],"urls":[],"user_mentions":[{"id_str":"1754147306687852544","name":"Ata","screen_name":"theatashka","indices":[0,11]}]},"favorited":false,"in_reply_to_screen_name":"theatashka","lang":"en","retweeted":false,"fact_check":null,"id":"1989734279358693475","view_count":72,"bookmark_count":0,"created_at":1763224594000,"favorite_count":0,"quote_count":0,"reply_count":0,"retweet_count":0,"user_id_str":"1980522019964772352","conversation_id_str":"1989717607767818438","full_text":"@theatashka favorite for a reason","in_reply_to_user_id_str":"1754147306687852544","in_reply_to_status_id_str":"1989717607767818438","is_quote_status":0,"is_ai":null,"ai_score":null}]},{"label":"2025-11-17","value":2773,"startTime":1763251200000,"endTime":1763337600000,"tweets":[{"bookmarked":false,"display_text_range":[0,279],"entities":{"hashtags":[],"symbols":[],"timestamps":[],"urls":[],"user_mentions":[]},"favorited":true,"lang":"en","retweeted":true,"fact_check":null,"id":"1990002854233337925","view_count":193,"bookmark_count":0,"created_at":1763288627000,"favorite_count":3,"quote_count":0,"reply_count":2,"retweet_count":1,"user_id_str":"1980522019964772352","conversation_id_str":"1990002854233337925","full_text":"80% of ai agent implementations fail within 6 months\n\ncompanies are spending millions on systems that never reach production\n\nand here's the thing nobody talks about:\n\nthe problem isn't the technology\n\nthe problem is nobody knows how to build these systems properly\n\neveryone can make a chatbot demo that works in controlled environments\n\nalmost nobody can build an agent system that works reliably with real users, real data, and real consequences\n\nthe gap between prototype and production is where projects die\n\nand that gap is pure architecture and systems thinking\n\nif you can bridge that gap, you're not competing with everyone\n\nyou're competing with the tiny fraction of people who actually know what they're doing","in_reply_to_user_id_str":null,"in_reply_to_status_id_str":null,"is_quote_status":0,"is_ai":null,"ai_score":null},{"bookmarked":false,"display_text_range":[0,278],"entities":{"hashtags":[],"media":[{"display_url":"pic.x.com/xur3S4i9Hr","expanded_url":"https://x.com/aidvgg/status/1990083139603939357/video/1","id_str":"1990083054270898176","indices":[279,302],"media_key":"13_1990083054270898176","media_url_https":"https://pbs.twimg.com/amplify_video_thumb/1990083054270898176/img/YlIJU2gho-vyLUIH.jpg","type":"video","url":"https://t.co/xur3S4i9Hr","additional_media_info":{"monetizable":false},"ext_media_availability":{"status":"Available"},"sizes":{"large":{"h":1040,"w":1920,"resize":"fit"},"medium":{"h":650,"w":1200,"resize":"fit"},"small":{"h":368,"w":680,"resize":"fit"},"thumb":{"h":150,"w":150,"resize":"crop"}},"original_info":{"height":1040,"width":1920,"focus_rects":[]},"allow_download_status":{"allow_download":true},"video_info":{"aspect_ratio":[24,13],"duration_millis":35066,"variants":[{"content_type":"application/x-mpegURL","url":"https://video.twimg.com/amplify_video/1990083054270898176/pl/qcOk9UcVCCzsm7Di.m3u8?tag=21"},{"bitrate":256000,"content_type":"video/mp4","url":"https://video.twimg.com/amplify_video/1990083054270898176/vid/avc1/498x270/Bahyx01PDQauOGAK.mp4?tag=21"},{"bitrate":832000,"content_type":"video/mp4","url":"https://video.twimg.com/amplify_video/1990083054270898176/vid/avc1/664x360/t0YRdumfZIGcCRh5.mp4?tag=21"},{"bitrate":2176000,"content_type":"video/mp4","url":"https://video.twimg.com/amplify_video/1990083054270898176/vid/avc1/1328x720/J-ApTFzs-F-PG798.mp4?tag=21"},{"bitrate":10368000,"content_type":"video/mp4","url":"https://video.twimg.com/amplify_video/1990083054270898176/vid/avc1/1920x1040/jJ69t-BA0SPvi75N.mp4?tag=21"}]},"media_results":{"result":{"media_key":"13_1990083054270898176"}}}],"symbols":[],"timestamps":[],"urls":[{"display_url":"x.com/aidvgg/status/ā¦","expanded_url":"https://x.com/aidvgg/status/1989467175049138527?s=20","url":"https://t.co/wYiEVPugzY","indices":[628,651]}],"user_mentions":[]},"extended_entities":{"media":[{"display_url":"pic.x.com/xur3S4i9Hr","expanded_url":"https://x.com/aidvgg/status/1990083139603939357/video/1","id_str":"1990083054270898176","indices":[279,302],"media_key":"13_1990083054270898176","media_url_https":"https://pbs.twimg.com/amplify_video_thumb/1990083054270898176/img/YlIJU2gho-vyLUIH.jpg","type":"video","url":"https://t.co/xur3S4i9Hr","additional_media_info":{"monetizable":false},"ext_media_availability":{"status":"Available"},"sizes":{"large":{"h":1040,"w":1920,"resize":"fit"},"medium":{"h":650,"w":1200,"resize":"fit"},"small":{"h":368,"w":680,"resize":"fit"},"thumb":{"h":150,"w":150,"resize":"crop"}},"original_info":{"height":1040,"width":1920,"focus_rects":[]},"allow_download_status":{"allow_download":true},"video_info":{"aspect_ratio":[24,13],"duration_millis":35066,"variants":[{"content_type":"application/x-mpegURL","url":"https://video.twimg.com/amplify_video/1990083054270898176/pl/qcOk9UcVCCzsm7Di.m3u8?tag=21"},{"bitrate":256000,"content_type":"video/mp4","url":"https://video.twimg.com/amplify_video/1990083054270898176/vid/avc1/498x270/Bahyx01PDQauOGAK.mp4?tag=21"},{"bitrate":832000,"content_type":"video/mp4","url":"https://video.twimg.com/amplify_video/1990083054270898176/vid/avc1/664x360/t0YRdumfZIGcCRh5.mp4?tag=21"},{"bitrate":2176000,"content_type":"video/mp4","url":"https://video.twimg.com/amplify_video/1990083054270898176/vid/avc1/1328x720/J-ApTFzs-F-PG798.mp4?tag=21"},{"bitrate":10368000,"content_type":"video/mp4","url":"https://video.twimg.com/amplify_video/1990083054270898176/vid/avc1/1920x1040/jJ69t-BA0SPvi75N.mp4?tag=21"}]},"media_results":{"result":{"media_key":"13_1990083054270898176"}}}]},"favorited":true,"lang":"en","possibly_sensitive":false,"possibly_sensitive_editable":true,"retweeted":false,"fact_check":null,"id":"1990083139603939357","view_count":1,"bookmark_count":0,"created_at":1763307769000,"favorite_count":1,"quote_count":0,"reply_count":0,"retweet_count":0,"user_id_str":"1980522019964772352","conversation_id_str":"1990083139603939357","full_text":"deployed a three-agent dev team that runs 24/7 for under $200/month in api costs\n\nnot a chatbot\n\nnot a demo\n\nactual production infrastructure\n\n- backend developer agent\n\n- devops specialist agent\n\n- frontend engineer agent\n\neach gets isolated container environment\n\neach has its own workspace\n\nthey communicate through discord like real employees\n\nthey write code, review each other's work, deploy infrastructure\n\ncomplete transparency\n\nhumans see everything\n\nthis replaces $180k/year in salary costs\n\np.s. this can be any agent, not only coding ones.\n\nif you want this infrastructure set up for your business,\n\nshoot me a dm.\n\nhttps://t.co/wYiEVPugzY","in_reply_to_user_id_str":null,"in_reply_to_status_id_str":null,"is_quote_status":0,"is_ai":null,"ai_score":null},{"bookmarked":false,"display_text_range":[0,278],"entities":{"hashtags":[],"media":[{"display_url":"pic.x.com/KAtAbAvvyd","expanded_url":"https://x.com/aidvgg/status/1990083841709559998/video/1","id_str":"1990083452436193280","indices":[279,302],"media_key":"13_1990083452436193280","media_url_https":"https://pbs.twimg.com/amplify_video_thumb/1990083452436193280/img/AvQ_zpGIUIiOgDGf.jpg","type":"video","url":"https://t.co/KAtAbAvvyd","additional_media_info":{"monetizable":false},"ext_media_availability":{"status":"Available"},"sizes":{"large":{"h":1040,"w":1920,"resize":"fit"},"medium":{"h":650,"w":1200,"resize":"fit"},"small":{"h":368,"w":680,"resize":"fit"},"thumb":{"h":150,"w":150,"resize":"crop"}},"original_info":{"height":1040,"width":1920,"focus_rects":[]},"allow_download_status":{"allow_download":true},"video_info":{"aspect_ratio":[24,13],"duration_millis":35066,"variants":[{"content_type":"application/x-mpegURL","url":"https://video.twimg.com/amplify_video/1990083452436193280/pl/uKOX7o-exFHK4dIh.m3u8?tag=21"},{"bitrate":256000,"content_type":"video/mp4","url":"https://video.twimg.com/amplify_video/1990083452436193280/vid/avc1/498x270/xX4_e4nZZYTDbXcm.mp4?tag=21"},{"bitrate":832000,"content_type":"video/mp4","url":"https://video.twimg.com/amplify_video/1990083452436193280/vid/avc1/664x360/wYYA3noId5VkLAM-.mp4?tag=21"},{"bitrate":2176000,"content_type":"video/mp4","url":"https://video.twimg.com/amplify_video/1990083452436193280/vid/avc1/1328x720/eBgP00wlRy4i-gFI.mp4?tag=21"},{"bitrate":10368000,"content_type":"video/mp4","url":"https://video.twimg.com/amplify_video/1990083452436193280/vid/avc1/1920x1040/Uz45f9Aj8eoSqoxs.mp4?tag=21"}]},"media_results":{"result":{"media_key":"13_1990083452436193280"}}}],"symbols":[],"timestamps":[],"urls":[],"user_mentions":[]},"extended_entities":{"media":[{"display_url":"pic.x.com/KAtAbAvvyd","expanded_url":"https://x.com/aidvgg/status/1990083841709559998/video/1","id_str":"1990083452436193280","indices":[279,302],"media_key":"13_1990083452436193280","media_url_https":"https://pbs.twimg.com/amplify_video_thumb/1990083452436193280/img/AvQ_zpGIUIiOgDGf.jpg","type":"video","url":"https://t.co/KAtAbAvvyd","additional_media_info":{"monetizable":false},"ext_media_availability":{"status":"Available"},"sizes":{"large":{"h":1040,"w":1920,"resize":"fit"},"medium":{"h":650,"w":1200,"resize":"fit"},"small":{"h":368,"w":680,"resize":"fit"},"thumb":{"h":150,"w":150,"resize":"crop"}},"original_info":{"height":1040,"width":1920,"focus_rects":[]},"allow_download_status":{"allow_download":true},"video_info":{"aspect_ratio":[24,13],"duration_millis":35066,"variants":[{"content_type":"application/x-mpegURL","url":"https://video.twimg.com/amplify_video/1990083452436193280/pl/uKOX7o-exFHK4dIh.m3u8?tag=21"},{"bitrate":256000,"content_type":"video/mp4","url":"https://video.twimg.com/amplify_video/1990083452436193280/vid/avc1/498x270/xX4_e4nZZYTDbXcm.mp4?tag=21"},{"bitrate":832000,"content_type":"video/mp4","url":"https://video.twimg.com/amplify_video/1990083452436193280/vid/avc1/664x360/wYYA3noId5VkLAM-.mp4?tag=21"},{"bitrate":2176000,"content_type":"video/mp4","url":"https://video.twimg.com/amplify_video/1990083452436193280/vid/avc1/1328x720/eBgP00wlRy4i-gFI.mp4?tag=21"},{"bitrate":10368000,"content_type":"video/mp4","url":"https://video.twimg.com/amplify_video/1990083452436193280/vid/avc1/1920x1040/Uz45f9Aj8eoSqoxs.mp4?tag=21"}]},"media_results":{"result":{"media_key":"13_1990083452436193280"}}}]},"favorited":true,"lang":"en","possibly_sensitive":false,"possibly_sensitive_editable":true,"retweeted":true,"fact_check":null,"id":"1990083841709559998","view_count":249,"bookmark_count":1,"created_at":1763307936000,"favorite_count":3,"quote_count":0,"reply_count":3,"retweet_count":1,"user_id_str":"1980522019964772352","conversation_id_str":"1990083841709559998","full_text":"deployed a three-agent dev team that runs 24/7 for under $200/month in api costs\n\nnot a chatbot\n\nnot a demo\n\nactual production infrastructure\n\n- backend developer agent\n\n- devops specialist agent\n\n- frontend engineer agent\n\neach gets isolated container environment\n\neach has its own workspace\n\nthey communicate through discord like real employees\n\nthey write code, review each other's work, deploy infrastructure\n\ncomplete transparency\n\nhumans see everything\n\nthis replaces $180k/year in salary costs\n\np.s. this can be done with any agent, not just a coding one\n\nif you want this implemented for you business,\n\nshoot me a dm.","in_reply_to_user_id_str":null,"in_reply_to_status_id_str":null,"is_quote_status":0,"is_ai":null,"ai_score":null},{"bookmarked":false,"display_text_range":[14,56],"entities":{"hashtags":[],"symbols":[],"timestamps":[],"urls":[],"user_mentions":[{"id_str":"1566851334283870210","name":"Marcel","screen_name":"marcelkargul","indices":[0,13]},{"id_str":"1754147306687852544","name":"Ata","screen_name":"theatashka","indices":[24,35]},{"id_str":"1231654587364519936","name":"Lynel","screen_name":"LynelSkroll","indices":[38,50]}]},"favorited":false,"in_reply_to_screen_name":"marcelkargul","lang":"en","quoted_status_id_str":"1942665979575636151","quoted_status_permalink":{"url":"https://t.co/MUnDg7GJHb","expanded":"https://twitter.com/theatashka/status/1942665979575636151","display":"x.com/theatashka/staā¦"},"retweeted":false,"fact_check":null,"id":"1990026132154941820","view_count":2008,"bookmark_count":2,"created_at":1763294177000,"favorite_count":7,"quote_count":0,"reply_count":2,"retweet_count":0,"user_id_str":"1980522019964772352","conversation_id_str":"1990015995604591086","full_text":"@marcelkargul The OG is @theatashka \n\n@LynelSkroll knows","in_reply_to_user_id_str":"1566851334283870210","in_reply_to_status_id_str":"1990015995604591086","is_quote_status":1,"is_ai":null,"ai_score":null},{"bookmarked":false,"display_text_range":[12,56],"entities":{"hashtags":[],"symbols":[],"timestamps":[],"urls":[],"user_mentions":[{"id_str":"1754147306687852544","name":"Ata","screen_name":"theatashka","indices":[0,11]}]},"favorited":false,"in_reply_to_screen_name":"theatashka","lang":"en","retweeted":false,"fact_check":null,"id":"1990005150631834050","view_count":11,"bookmark_count":0,"created_at":1763289175000,"favorite_count":1,"quote_count":0,"reply_count":0,"retweet_count":0,"user_id_str":"1980522019964772352","conversation_id_str":"1990002854233337925","full_text":"@theatashka thatās exactly what i specialize in bro haha","in_reply_to_user_id_str":"1754147306687852544","in_reply_to_status_id_str":"1990003341397803091","is_quote_status":0,"is_ai":null,"ai_score":null},{"bookmarked":false,"display_text_range":[39,63],"entities":{"hashtags":[],"symbols":[],"timestamps":[],"urls":[],"user_mentions":[{"id_str":"1566851334283870210","name":"Marcel","screen_name":"marcelkargul","indices":[0,13]},{"id_str":"1754147306687852544","name":"Ata","screen_name":"theatashka","indices":[14,25]},{"id_str":"1231654587364519936","name":"Lynel","screen_name":"LynelSkroll","indices":[26,38]}]},"favorited":false,"in_reply_to_screen_name":"marcelkargul","lang":"en","retweeted":false,"fact_check":null,"id":"1990047298462912778","view_count":285,"bookmark_count":0,"created_at":1763299223000,"favorite_count":4,"quote_count":0,"reply_count":1,"retweet_count":0,"user_id_str":"1980522019964772352","conversation_id_str":"1990015995604591086","full_text":"@marcelkargul @theatashka @LynelSkroll yes i can read thank you","in_reply_to_user_id_str":"1566851334283870210","in_reply_to_status_id_str":"1990032454254534747","is_quote_status":0,"is_ai":null,"ai_score":null},{"bookmarked":false,"display_text_range":[26,52],"entities":{"hashtags":[],"symbols":[],"timestamps":[],"urls":[],"user_mentions":[{"id_str":"1916831255074598912","name":"Jazz","screen_name":"MoJazeem","indices":[0,9]},{"id_str":"1754804404887437312","name":"Focal","screen_name":"focaldotdesign","indices":[10,25]}]},"favorited":false,"in_reply_to_screen_name":"MoJazeem","lang":"en","retweeted":false,"fact_check":null,"id":"1990046530909434168","view_count":24,"bookmark_count":0,"created_at":1763299040000,"favorite_count":2,"quote_count":0,"reply_count":0,"retweet_count":0,"user_id_str":"1980522019964772352","conversation_id_str":"1989991438768300307","full_text":"@MoJazeem @focaldotdesign can help you w/ the system","in_reply_to_user_id_str":"1916831255074598912","in_reply_to_status_id_str":"1989991438768300307","is_quote_status":0,"is_ai":null,"ai_score":null},{"bookmarked":false,"display_text_range":[17,30],"entities":{"hashtags":[],"symbols":[],"timestamps":[],"urls":[],"user_mentions":[{"id_str":"1870646718749892608","name":"Andrew Arthurs","screen_name":"InnovatorAndrew","indices":[0,16]}]},"favorited":false,"in_reply_to_screen_name":"InnovatorAndrew","lang":"en","retweeted":false,"fact_check":null,"id":"1990113372130439501","view_count":0,"bookmark_count":0,"created_at":1763314977000,"favorite_count":0,"quote_count":0,"reply_count":0,"retweet_count":0,"user_id_str":"1980522019964772352","conversation_id_str":"1990083841709559998","full_text":"@InnovatorAndrew in dms andrew","in_reply_to_user_id_str":"1870646718749892608","in_reply_to_status_id_str":"1990110950062432361","is_quote_status":0,"is_ai":null,"ai_score":null},{"bookmarked":false,"display_text_range":[10,56],"entities":{"hashtags":[],"symbols":[],"timestamps":[],"urls":[],"user_mentions":[{"id_str":"1971249076411985920","name":"Kemal","screen_name":"ai_kemal","indices":[0,9]}]},"favorited":false,"in_reply_to_screen_name":"ai_kemal","lang":"en","retweeted":false,"fact_check":null,"id":"1990083287637753877","view_count":2,"bookmark_count":0,"created_at":1763307804000,"favorite_count":0,"quote_count":0,"reply_count":0,"retweet_count":0,"user_id_str":"1980522019964772352","conversation_id_str":"1990002854233337925","full_text":"@ai_kemal same here bro..\n\nthey're all over the internet","in_reply_to_user_id_str":"1971249076411985920","in_reply_to_status_id_str":"1990083131274035639","is_quote_status":0,"is_ai":null,"ai_score":null}]},{"label":"2025-11-18","value":49,"startTime":1763337600000,"endTime":1763424000000,"tweets":[{"bookmarked":false,"display_text_range":[0,279],"entities":{"hashtags":[],"symbols":[],"timestamps":[],"urls":[],"user_mentions":[]},"favorited":true,"lang":"en","retweeted":true,"fact_check":null,"id":"1990417515625812067","view_count":49,"bookmark_count":0,"created_at":1763387490000,"favorite_count":2,"quote_count":0,"reply_count":0,"retweet_count":1,"user_id_str":"1980522019964772352","conversation_id_str":"1990417515625812067","full_text":"i spent years learning frameworks and chasing new javascript libraries\n\ncompletely wrong focus\n\nthe real skill that pays is understanding how systems fail and designing for that failure\n\nproduction-ready means:\n\n- works when models hallucinate\n\n- works when integrations break\n\n- works when users do unexpected things\n\n- works when data is garbage\n\nyour ai agent will encounter all of these\n\nif you haven't designed:\n\n- fallback mechanisms\n\n- error boundaries\n\n- human escalation paths\n\nfrom day one, you don't have a production system\n\nyou have an expensive prototype that will collapse under real-world conditions","in_reply_to_user_id_str":null,"in_reply_to_status_id_str":null,"is_quote_status":0,"is_ai":null,"ai_score":null}]},{"label":"2025-11-19","value":0,"startTime":1763424000000,"endTime":1763510400000,"tweets":[]},{"label":"2025-11-20","value":194,"startTime":1763510400000,"endTime":1763596800000,"tweets":[{"bookmarked":false,"display_text_range":[14,32],"entities":{"hashtags":[],"symbols":[],"timestamps":[],"urls":[],"user_mentions":[{"id_str":"1010623581305307136","name":"caleb","screen_name":"rungoogleads","indices":[0,13]}]},"favorited":false,"in_reply_to_screen_name":"rungoogleads","lang":"is","retweeted":false,"fact_check":null,"id":"1991070325979672589","view_count":41,"bookmark_count":0,"created_at":1763543132000,"favorite_count":2,"quote_count":0,"reply_count":0,"retweet_count":0,"user_id_str":"1980522019964772352","conversation_id_str":"1990810105189646833","full_text":"@rungoogleads skill issue broski","in_reply_to_user_id_str":"1010623581305307136","in_reply_to_status_id_str":"1990810105189646833","is_quote_status":0,"is_ai":null,"ai_score":null},{"bookmarked":false,"display_text_range":[6,61],"entities":{"hashtags":[],"symbols":[],"timestamps":[],"urls":[],"user_mentions":[{"id_str":"786375418685165568","name":"Theo - t3.gg","screen_name":"theo","indices":[0,5]}]},"favorited":false,"in_reply_to_screen_name":"theo","lang":"en","retweeted":false,"fact_check":null,"id":"1991109782724559087","view_count":146,"bookmark_count":0,"created_at":1763552539000,"favorite_count":2,"quote_count":0,"reply_count":0,"retweet_count":0,"user_id_str":"1980522019964772352","conversation_id_str":"1990934074433880213","full_text":"@theo respect is earned, theo.\n\nand you just lost it from me.","in_reply_to_user_id_str":"786375418685165568","in_reply_to_status_id_str":"1990934074433880213","is_quote_status":0,"is_ai":null,"ai_score":null},{"bookmarked":false,"display_text_range":[11,65],"entities":{"hashtags":[],"symbols":[],"timestamps":[],"urls":[],"user_mentions":[{"id_str":"1028788597455912961","name":"Tyler","screen_name":"tyler_agg","indices":[0,10]}]},"favorited":false,"in_reply_to_screen_name":"tyler_agg","lang":"en","retweeted":false,"fact_check":null,"id":"1991182491353289015","view_count":7,"bookmark_count":0,"created_at":1763569874000,"favorite_count":1,"quote_count":0,"reply_count":0,"retweet_count":0,"user_id_str":"1980522019964772352","conversation_id_str":"1991173507372503070","full_text":"@tyler_agg so true\n\nai is just a multiplier\n\nbut 0x100 is still 0","in_reply_to_user_id_str":"1028788597455912961","in_reply_to_status_id_str":"1991173507372503070","is_quote_status":0,"is_ai":null,"ai_score":null}]},{"label":"2025-11-21","value":0,"startTime":1763596800000,"endTime":1763683200000,"tweets":[]}]},"interactions":{"users":[{"created_at":1740733277000,"uid":"1895398810299318272","id":"1895398810299318272","screen_name":"paoloanzn","name":"4nzn","friends_count":428,"followers_count":16157,"profile_image_url_https":"https://pbs.twimg.com/profile_images/1908913306938597376/-GCAa8j2_normal.jpg","description":"ai weapons manufacturer","entities":{"description":{"urls":[]},"url":{"urls":[{"display_url":"t.me/theaimafia","expanded_url":"https://t.me/theaimafia","url":"https://t.co/81awRdxWjt","indices":[0,23]}]}},"interactions":6},{"created_at":1707056312000,"uid":"1754147306687852544","id":"1754147306687852544","screen_name":"theatashka","name":"Ata","friends_count":274,"followers_count":1681,"profile_image_url_https":"https://pbs.twimg.com/profile_images/1799126736795320321/l0Jtlp5y_normal.jpg","description":"UX/UI designer and developer.","entities":{"description":{"urls":[]},"url":{"urls":[{"display_url":"cal.com/atashka","expanded_url":"https://cal.com/atashka","url":"https://t.co/LxXwkK90Za","indices":[0,23]}]}},"interactions":3},{"created_at":1758817471000,"uid":"1971249076411985920","id":"1971249076411985920","screen_name":"ai_kemal","name":"Kemal","friends_count":15,"followers_count":2,"profile_image_url_https":"https://pbs.twimg.com/profile_images/1972268991797403648/3zwhtb0H_normal.jpg","description":"Beginner in the field of AI automation. Love working out and play table tennis","entities":{"description":{"urls":[]}},"interactions":2,"following":true,"followed_by":true},{"created_at":1759141028000,"uid":"1972606509398818816","id":"1972606509398818816","screen_name":"TheZainMehmood","name":"Zain Mehmood","friends_count":83,"followers_count":84,"profile_image_url_https":"https://pbs.twimg.com/profile_images/1972630856188497920/wn6FFdYh_normal.jpg","description":"(Software + AI) Engineer | Learning and building cool stuff","entities":{"description":{"urls":[]}},"interactions":1},{"created_at":1734831924000,"uid":"1870646718749892608","id":"1870646718749892608","screen_name":"InnovatorAndrew","name":"Andrew Arthurs","friends_count":65,"followers_count":7,"profile_image_url_https":"https://pbs.twimg.com/profile_images/1870646789516263424/pZswI_Eb_normal.jpg","description":"","entities":{"description":{"urls":[]}},"interactions":1},{"created_at":1704323328000,"uid":"1742684173318361088","id":"1742684173318361088","screen_name":"jacob_automates","name":"Jacobš¦ ","friends_count":660,"followers_count":317,"profile_image_url_https":"https://pbs.twimg.com/profile_images/1960377410970320897/37hV7cJ__normal.jpg","description":"Fixing broken ops with AI-friendly knowledge bases. One living OS, every tool plugged in.","entities":{"url":{"urls":[{"url":"https://t.co/rvT4bmlS5B","expanded_url":"https://www.youtube.com/@jacob_automates","display_url":"youtube.com/@jacob_automatā¦","indices":[0,23]}]},"description":{"urls":[]}},"interactions":1,"following":true,"followed_by":true},{"created_at":1662401501000,"uid":"1566851334283870210","id":"1566851334283870210","screen_name":"marcelkargul","name":"Marcel","friends_count":689,"followers_count":40937,"profile_image_url_https":"https://pbs.twimg.com/profile_images/1986905866084179968/e9Mb6RlE_normal.jpg","description":"Founder @kargulstudio / We build products, websites, and brands.","entities":{"description":{"urls":[]},"url":{"urls":[{"display_url":"kargul.studio","expanded_url":"http://kargul.studio","url":"https://t.co/xrKOpjSUV0","indices":[0,23]}]}},"interactions":1},{"created_at":1582484323000,"uid":"1231654587364519936","id":"1231654587364519936","screen_name":"LynelSkroll","name":"Lynel","friends_count":78,"followers_count":1604,"profile_image_url_https":"https://pbs.twimg.com/profile_images/1988657613425520640/QFhBfKgK_normal.jpg","description":"Gordon Ramsay of Design X","entities":{"description":{"urls":[]},"url":{"urls":[{"display_url":"cal.com/skroll-studio/ā¦","expanded_url":"https://cal.com/skroll-studio/15min","url":"https://t.co/csLPbJ2HVv","indices":[0,23]}]}},"interactions":1}],"period":14,"start":1762421878198,"end":1763631478198},"interactions_updated":1763631478291,"created":1763631477937,"updated":1763631478291,"type":"the innovator","hits":1},"people":[{"user":{"id":"2263270123","name":"Radix - Radically Different DeFi","description":"The Full Stack for DeFi.\n\nDiscord: https://t.co/uI07vEDvSY\nTelegram: https://t.co/U43tKZvCyx\nWallet: https://t.co/AuxqtbeVUa\n\nPosts from Radix Publishing Ltd","followers_count":255991,"friends_count":220,"statuses_count":10361,"profile_image_url_https":"https://pbs.twimg.com/profile_images/1517539895761330177/yNSrmKk5_normal.jpg","screen_name":"radixdlt","location":"Jersey, Channel Islands","entities":{"description":{"urls":[{"display_url":"go.radixdlt.com/Discord","expanded_url":"https://go.radixdlt.com/Discord","url":"https://t.co/uI07vEDvSY","indices":[35,58]},{"display_url":"t.me/radix_dlt","expanded_url":"http://t.me/radix_dlt","url":"https://t.co/U43tKZvCyx","indices":[69,92]},{"display_url":"wallet.radixdlt.com","expanded_url":"http://wallet.radixdlt.com","url":"https://t.co/AuxqtbeVUa","indices":[101,124]}]},"url":{"urls":[{"display_url":"radixdlt.com","expanded_url":"https://radixdlt.com","url":"https://t.co/y8u68cfoBH","indices":[0,23]}]}}},"details":{"type":"The Innovator","description":"Radix stands at the cutting edge of DeFi, pioneering safer, smarter Web3 identity solutions and redefining crypto wallet security. With a consistent, impactful presence on X, they are transforming excitement and anticipation into concrete breakthroughs for 2024. Radix is more than a projectāit's a revolution in decentralized finance technology.","purpose":"To revolutionize decentralized finance by creating robust, user-centric technology that enhances security, usability, and innovation in Web3. Radixās mission is to empower users with a secure and frictionless DeFi experience, ushering in a new era where blockchain technology is accessible and transparent.","beliefs":"Radix believes in radical transparency, user sovereignty, and the power of decentralization to reshape financial systems. They hold that security and privacy must be foundational, not optional, and that empowering users with identity control is essential for true Web3 freedom.","facts":"Radix tweets with high frequency (over 10,000 tweets) and engages deeply with the community by sharing detailed insights on complex Web3 concepts like Personas and passwordless login. They successfully garnered over 23 million views on a key tweet announcing a pivotal year for the project, highlighting their massive reach and influence.","strength":"Radixās strength lies in their visionary approach to solving persistent problems in DeFi through innovative tech combined with proactive, transparent communication. Their ability to build trust by transparently discussing complex crypto challenges and solutions while maintaining engaging, educational content drives strong community engagement.","weakness":"The sheer volume of technical detail might intimidate newcomers, potentially creating entry barriers for casual followers unfamiliar with DeFi jargon. Additionally, high tweet frequency risks overwhelming or fragmenting audience attention without strategic prioritization of key messages.","recommendation":"To grow their audience on X, Radix should blend their technical prowess with more simplified, story-driven content that highlights real-world user impacts and success stories. Leveraging influencer partnerships and live Q&A sessions could humanize the brand and deepen emotional connections, boosting retweets and follower engagement.","roast":"Radix tweets so much Blockchain jargon that their followers need a PhD just to keep upāif you want a crash course in crypto-speak, their timeline doubles as a quantum cryptography 101 exam. Maybe take a breather before we all have to blockchain our brains next!","win":"Successfully drove explosive engagement with their 2024 āBreakoutā campaign announcement tweet, accruing over 23 million views which sparked unprecedented community excitement and positioned Radix as a major player on Binance's listing radar."},"created":1763640226077,"type":"the innovator","id":"radixdlt"},{"user":{"id":"2158042758","name":"Febi | PIVY","description":"pouring thoughts revolving around web3, mostly. building @KwekLabs @pivyme","followers_count":2408,"friends_count":865,"statuses_count":5518,"profile_image_url_https":"https://pbs.twimg.com/profile_images/1898768905080066048/B-FtMUrz_normal.jpg","screen_name":"febimettasari","location":"Indonesia","entities":{"description":{"urls":[]},"url":{"urls":[{"display_url":"bento.me/febimettasari","expanded_url":"https://bento.me/febimettasari","url":"https://t.co/WIv3pW0Gou","indices":[0,23]}]}}},"details":{"type":"The Innovator","description":"Febi | PIVY is a forward-thinking creator passionately exploring the possibilities of web3 and AI while building groundbreaking projects like @KwekLabs and @pivyme. With a high tweet volume, they blend technical insight with a personal touch, all while hustling towards their dream of combining travel and tech entrepreneurship. Their content is a dynamic mix of practical updates, playful commentary, and visionary tech talk.","purpose":"To innovate and empower the future of decentralized technology by creating practical, user-friendly tools that make web3 accessible and seamless, all while inspiring others to embrace the evolving digital frontier.","beliefs":"Febi believes in the transformative power of blockchain and AI to revolutionize the way we interact, transact, and create value. They value transparency, innovation, and the fusion of hustle with play, trusting that technology can enable freedom through simplicity and privacy.","facts":"Fun fact: Febi went from working at Indonesia's top bank (BCA) to chasing monthly travel dreams while building web3 projects ā talk about upgrading from corporate to crypto nomad!","strength":"Strong technical knowledge coupled with authentic storytelling makes Febiās content relatable yet cutting-edge. Their high engagement on tweets signals a resonant voice in the web3 community, and their multi-project involvement showcases impressive entrepreneurial drive.","weakness":"Sometimes the playful, casual tone might confuse newcomers unfamiliar with web3 jargon, and the rapid-fire tweets could overwhelm followers who prefer deeper, more focused insights.","roast":"For someone so busy building the future of web3, Febiās following list is bigger than their follower list ā clearly more interested in collecting inspiration than fans. Maybe itās time to turn those 865 followed accounts into 8,650 followers?","win":"Successfully launched and pitched PIVYās peer-to-peer payment system with no gas fees, proving that practical and private crypto use can be both accessible and fun.","recommendation":"To grow their audience on X, Febi should mix in more educational threads that break down web3 concepts for beginners, paired with regular live Q&A sessions to boost engagement and deepen community trust. Leveraging trending hashtags and collaborating with other influencers in fintech and travel niches could also amplify reach."},"created":1763639250529,"type":"the innovator","id":"febimettasari"},{"user":{"id":"3314277534","name":"neuroblossom","description":"enchanted metamaterials","followers_count":1149,"friends_count":4308,"statuses_count":11085,"profile_image_url_https":"https://pbs.twimg.com/profile_images/1785183276250140672/-puP3Nl-_normal.jpg","screen_name":"neuroblossom","location":"Australia","entities":{"description":{"urls":[]}}},"details":{"type":"The Innovator","description":"Neuroblossom is a curious mind fascinated by the cutting edge of science and technology, especially in the realm of enchanted metamaterials and futuristic concepts. With a prolific tweeting habit, they share intriguing snippets that spark curiosity rather than broad viral appeal. Their content encourages imaginative thinking about the future and the interplay between technology and human experience.","purpose":"To push the boundaries of conventional science communication by merging art, technology, and imagination, inspiring others to think beyond current limitations toward transformative innovations.","beliefs":"They believe in multidisciplinary exploration, the power of speculative thought, and the idea that technology should not only solve problems but also enrich the human experience with wonder and meaningful connection.","facts":"Fun fact: Despite an undefined follower count, neuroblossom follows over 4,300 accounts, showing a high interest in diverse ideas and conversations across fields.","strength":"Their strength lies in creative and forward-thinking content that provokes deep reflection and a willingness to engage with complex, niche topics outside mainstream conversations.","weakness":"Their tweets tend to have low immediate engagement, likely due to esoteric topics and a cryptic style that can alienate casual audiences looking for more direct or accessible content.","roast":"Neuroblossom, you tweet with the vibe of a mad scientist hiding in a library, hoping one day your 11,000+ posts will spontaneously combust into a viral breakthroughāmeanwhile, the rest of us are still trying to find the tweet where you explain what enchanted metamaterials actually are.","win":"Managing to sustain an extraordinarily high tweet volume, neuroblossom has created a unique digital footprint that reflects relentless dedication to sharing ideas, no matter how niche or avant-garde.","recommendation":"To grow their audience on X, neuroblossom should blend their pioneering insights with more accessible, engaging storytelling and invite collaborators in STEAM fields to amplify reach through cross-promotion and interactive discussions."},"created":1763638934306,"type":"the innovator","id":"neuroblossom"},{"user":{"id":"1784469646537629696","name":"Arpit Singh","description":"Azmuth @vibegamefun | Member @SuperteamIN | @the_zo_world #343 | @indiesonsolana cabal | travel, crypto and vibes | @solana ā¤ļø","followers_count":1766,"friends_count":408,"statuses_count":906,"profile_image_url_https":"https://pbs.twimg.com/profile_images/1967310344449376256/NOJiqRdw_normal.jpg","screen_name":"Arpitx35","location":"Lucknow","entities":{"description":{"urls":[]}}},"details":{"type":"The Innovator","description":"Arpit Singh is a cutting-edge creator at the intersection of blockchain and AI, pioneering seamless integrations between Solana wallets and ChatGPT. Passionate about simplifying decentralized apps, he enthusiastically shares tools and tutorials to empower developers and gamers alike. His feed is a playground of tech innovations and vibrant community vibes.","purpose":"To revolutionize how people interact with blockchain technology by building intuitive, accessible applications that bridge complex systems with everyday users, fostering widespread adoption and creative exploration.","beliefs":"Arpit values open-source collaboration, user empowerment, and technology democratization. He believes in transparency, security without sacrificing convenience, and the power of decentralized ecosystems to fuel innovation and community growth.","facts":"Fun fact: Arpitās Solana-ChatGPT-Kit is one of the only integrations that works directly inside ChatGPT without requiring private keysāmaking blockchain interactions safer and more user-friendly!","strength":"His strengths lie in technical creativity, community engagement, and the ability to translate complex blockchain concepts into accessible, practical tools that inspire developers to build on Solana.","weakness":"At times, his focus on rapid innovation and technical details may overshadow broader marketing or brand storytelling efforts, which could limit audience growth if not balanced with approachable narratives.","roast":"Arpitās code probably runs smoother than his schedule, juggling more cutting-edge projects than most people have tabs openābut hey, at least his tweets donāt crash as often as his caffeine levels!","win":"Successfully launching multiple live apps integrating Solana wallets directly inside ChatGPT, positioning himself as a pioneer in the emerging space of AI-blockchain hybrids.","recommendation":"To grow your audience on X, blend your technical prowess with relatable stories about how your tools simplify users' lives. Engage more with the crypto and AI communities through AMAs, challenges, and collaborations, and consider breaking down complex topics with visuals or threads that invite beginner participation."},"created":1763638846117,"type":"the innovator","id":"arpitx35"},{"user":{"id":"1841645962026221570","name":"Ally Bell","description":"smth new // pursuing beautiful systems // engineering @olincollege","followers_count":3580,"friends_count":1089,"statuses_count":1780,"profile_image_url_https":"https://pbs.twimg.com/profile_images/1857713750582898689/7ec08p5v_normal.jpg","screen_name":"withtenacity","location":"San Francisco, CA","entities":{"url":{"urls":[{"url":"https://t.co/snD0XnRRT2","expanded_url":"http://thenetwork.com","display_url":"thenetwork.com","indices":[0,23]}]},"description":{"urls":[]}}},"details":{"type":"The Innovator","description":"Ally Bell is a curious digital adventurer blending engineering prowess with a zest for beauty and functionality. Always chasing 'something new,' Ally crafts systems that don't just workāthey resonate. Her tweets mix tech insights with real-world charm, sparking conversations that bridge innovation and everyday life.","purpose":"To pioneer elegant and meaningful systems that enhance human experiences, fostering innovation that is not only smart but also beautiful.","beliefs":"Ally believes that technology should be thoughtfully designed to empower people and inspire curiosity. She values creativity, continuous learning, and the subtle harmony between form and function.","facts":"Ally has a unique knack for making technical topics feel accessible and exciting, even tweeting thoughtful critiques about wearable techās personality rather than just its hardware.","strength":"A seamless blend of engineering expertise and creative vision, Ally excels at developing innovative ideas that captivate and engage her audience.","weakness":"Her high standards for beauty and functionality can sometimes slow decision-making, making it challenging to settle for āgood enoughā when pioneering new systems.","roast":"Allyās obsession with making everything aesthetically perfect might explain why her 'something new' often takes a detour through 'something wonderfully complicated.' It's like her systems are designed to impress both computers and art critics simultaneouslyābecause why not? Not all heroes wear capes, some just obsess over flawless user interfaces!","win":"Receiving over 12,000 likes on a single tweet about a local figure, proving her ability to connect technical intellect with relatable cultural moments.","recommendation":"To grow her audience on X, Ally should lean into storytelling that highlights the human side of innovation. Sharing behind-the-scenes journeys on system design plus quick, visually appealing tech demos could spark more engagement. Collaborations with influencers in technology and design can also amplify her voice, turning her engineering insights into a community-worthy movement."},"created":1763637627731,"type":"the innovator","id":"withtenacity"},{"user":{"id":"16517825","name":"Roberto Nickson","description":"Builder of things and maker of videos for the internet w/ 1.5M+ followers. How to leverage emerging tech, discover new trends and grow your audience š","followers_count":54362,"friends_count":1941,"statuses_count":8340,"profile_image_url_https":"https://pbs.twimg.com/profile_images/1678273425981186048/D3Z6BNyq_normal.jpg","screen_name":"rpnickson","location":"Join 20,000 creators ā","entities":{"description":{"urls":[]},"url":{"urls":[{"display_url":"rpn.beehiiv.com","expanded_url":"https://rpn.beehiiv.com/","url":"https://t.co/t6c76Xo1hG","indices":[0,23]}]}}},"details":{"type":"The Innovator","description":"Roberto Nickson is a cutting-edge creator and tech-savvy trendspotter, building digital content and communities that ride the wave of tomorrowās technology. With over 1.5 million followers, he mixes deep knowledge of AI, gaming, and music tech with a contagious enthusiasm that sparks curiosity and engagement. His provocative insights challenge the status quo, making complex tech accessible and exciting.","facts":"Fun fact: Roberto doesn't just talk about AIāhe's recorded music verses replaced by AI-generated vocals and shares viral AI music creations, effectively becoming a digital pioneer in blending art with technology.","purpose":"Roberto's life purpose is to explore and demonstrate the transformative power of emerging technologies, inspiring others to embrace innovation and leverage new tools to amplify creativity and audience growth.","beliefs":"He believes that technology is the ultimate democratizer of creativity and opportunity, that the future belongs to those who adapt and create boldly, and that sharing knowledge openly fuels collective growth.","strength":"His key strengths include staying ahead of tech trends, creating engaging multimedia content, and a fearless approach to experimenting with groundbreaking digital tools that captivate and educate his audience.","weakness":"His intense focus on cutting-edge tech can sometimes overwhelm followers who arenāt as tech-savvy, and his rapid-fire sharing style might sacrifice depth for immediacy.","recommendation":"To grow his audience on X, Roberto should blend his high-impact tech showcases with more step-by-step insights or beginner-friendly threads, allowing newcomers to join his journey without feeling lost. Engaging in live Q&A sessions or polls could also boost interactivity and loyalty.","roast":"Robertoās so ahead of the curve, his tweets probably need their own time machine just to catch upāand yet somehow he still manages to drop more viral content before youāve finished your morning coffee. Slow down, human, some of us are still buffering.","win":"Achieved viral success with AI-generated music collaborations that sparked major industry debates and captivated millions, firmly establishing Roberto as a leading voice at the intersection of technology and digital creativity."},"created":1763635349419,"type":"the innovator","id":"rpnickson"},{"user":{"id":"917971038096560129","name":"Alu","description":"å¤å good winļ¼å°å bad loss | ę¾čŖå·±ä¹ę¾å·„ä½ ing","followers_count":10973,"friends_count":3576,"statuses_count":7019,"profile_image_url_https":"https://pbs.twimg.com/profile_images/1989248845155627008/B4npt8Tl_normal.jpg","screen_name":"alu69420","location":"","entities":{"description":{"urls":[]}}},"details":{"type":"The Innovator","description":"Alu is a forward-thinking tech enthusiast deeply immersed in the evolving landscape of AI and crypto protocols, bringing clarity to complex concepts with a passion for fostering innovation. With a strong focus on breaking down intricate technologies into digestible insights, Alu inspires others to explore the cutting edge of decentralized finance and autonomous agent economies. A relentless explorer, Alu is constantly balancing self-discovery with professional growth.","facts":"Alu's tweets showcase a masterclass in technical communication, breaking down jargon-filled AI and cryptocurrency concepts like x402, ERC-8004, and Agent Payments Protocol to make them accessible to all.","purpose":"To demystify complex technological advancements and champion the development and adoption of interoperable protocols that will empower autonomous AI agents and transform economic systems.","beliefs":"Alu believes in the power of collaboration, transparency, and the responsible evolution of technology as the foundation for building trustworthy AI ecosystems that can coexist and cooperate autonomously, bridging AI, crypto, and real-world applications.","strength":"Exceptional ability to simplify complex technological jargon into engaging, understandable narratives, inspiring thought leadership and fostering community trust around emerging AI and blockchain standards.","weakness":"Sometimes overly technical and detail-oriented, which might overwhelm casual followers, potentially limiting broader audience engagement beyond niche tech enthusiasts.","recommendation":"To grow the audience on X, Alu should mix deep, educational content with more bite-sized, relatable posts that highlight real-world impacts and personal stories to engage a wider, less technical audience, while continuing thoughtful thread-series to demonstrate expertise.","roast":"Alu's tweets are so packed with acronyms and protocols, sometimes it feels like you need a decoding ring just to figure out if youāre reading a tech manifesto or the matrix's user manual. But hey, if complexity were a superpower, you'd be saving the world daily!","win":"Successfully articulated and connected advanced concepts like x402 and ERC-8004 to a growing community, positioning themselves as a trusted source on the future of AI agent interoperability and cryptoeconomic models."},"created":1763631624110,"type":"the innovator","id":"alu69420"},{"user":{"id":"1656249535717572609","name":"Manoj Dasari","description":"Solana š¦ Security ā§ q2'25 adv svm grad @solanaturbine ā§ fellow @WH_India ā§ member @AthenaF0SS ā§ @pushprotocol BRB hackathonš- web3 x ai ā§","followers_count":543,"friends_count":1173,"statuses_count":1361,"profile_image_url_https":"https://pbs.twimg.com/profile_images/1862148908421718017/OqTa1Axt_normal.jpg","screen_name":"0XbOoMhEaD","location":"Solana šŖ","entities":{"description":{"urls":[]}}},"details":{"type":"The Innovator","description":"Manoj Dasari is a trailblazing Web3 security enthusiast deeply involved with Solana's technical ecosystem. As an advanced SVM graduate and contributor to critical Rust client extensions, Manoj balances hands-on development with community engagement and collaboration. His journey is marked by continuous learning, tackling complex engineering challenges, and sharing insights with fellow developers.","facts":"Fun fact: Manoj once lost his mobile and was fully disconnected for over a month but returned stronger, underscoring his resilience and dedication to growth ā proving that even a tech whiz can have an off-the-grid moment!","purpose":"Manojās life purpose is to push the boundaries of blockchain technology by innovating, optimizing, and simplifying complex Distributed Systems, while fostering a community of developers who learn and grow together in the Web3 space.","beliefs":"He believes in relentless learning, collaboration, and incremental growth, understanding that real progress often comes from solving harder problems steadily and supporting teammates through challenges.","strength":"Manojās greatest strength lies in his technical acumen and adaptability, exemplified by his Rust programming mastery, deep understanding of Solana validator mechanisms, and ability to design practical tools that improve developer experiences.","weakness":"His intense focus on technical depth may sometimes lead to underutilizing social amplification or audience engagement, potentially limiting the reach and impact of his knowledge.","recommendation":"To boost his audience on X, Manoj should share more bite-sized technical tips, behind-the-scenes engineering stories, and interactive Q&A threads, making his expertise more accessible and engaging while inviting community input on his Distributed Systems series idea.","roast":"For a guy immersed in the cutting-edge tech world, Manoj's 'losing your phone and disappearing for a month' anecdote sounds like a plot twist straight out of a Rust debugging saga ā turns out even the best devs occasionally drop the ball hard enough to reboot real life!","win":"Winning the @pushprotocol BRB hackathon combining web3 and AI highlights Manojās ability to blend diverse tech domains and emerge victorious, reinforcing his status as an innovative force in the blockchain community."},"created":1763630811589,"type":"the innovator","id":"0xboomhead"},{"user":{"id":"1463242110958653442","name":"Rishabh Gupta","description":"privacy guy @encifherio. backed by @alliance. prev @GoldmanSachs @iitkgp","followers_count":3641,"friends_count":3730,"statuses_count":4769,"profile_image_url_https":"https://pbs.twimg.com/profile_images/1965024272633806849/cRXUpXR7_normal.jpg","screen_name":"rishotics","location":"nyc/blr","entities":{"description":{"urls":[]},"url":{"urls":[{"display_url":"encrypt.trade","expanded_url":"https://encrypt.trade","url":"https://t.co/TciGMjErV2","indices":[0,23]}]}}},"details":{"type":"The Innovator","description":"Rishabh Gupta is a forward-thinking privacy advocate and blockchain builder, passionately developing cutting-edge tools that empower secure and private transactions. With a solid background from Goldman Sachs and IIT KGP, Rishabh blends technical expertise with real-world impact, championing privacy onchain. His engaging updates and hands-on approach make him a go-to voice in the privacy and crypto community.","purpose":"To revolutionize digital privacy by creating accessible, programmable privacy solutions that protect usersā financial interactions and foster trust in decentralized ecosystems.","beliefs":"Privacy is a fundamental right, not a luxury; innovation in blockchain technology should prioritize user security and confidentiality without compromising usability. Transparency with a focus on protecting personal data fuels progress and democratizes finance.","facts":"Rishabhās tweet about enabling private swaps on Solana hit over 130,000 views with nearly 800 likes, showing his strong influence in the crypto privacy niche.","strength":"Rishabhās top strengths are his technical expertise, ability to translate complex privacy solutions into user-friendly products, and active engagement with his community that drives early adoption and enthusiasm.","weakness":"His large following count compared to undefined followers hints at a possible community growth challengeāperhaps relying heavily on technical jargon limits his reach beyond specialized audiences.","recommendation":"To grow his audience on X, Rishabh should mix technical content with relatable, simplified explanations and storytelling. Engaging in trending discussions and interactive Q&A sessions can broaden appeal while showcasing the importance of privacy to a wider audience.","roast":"For a guy building cutting-edge privacy tools, Rishabh sure doesnāt practice much privacy on X with almost 4,000 followingāeither he's collecting cool ideas or just casually stalking everyoneās timeline for inspiration!","win":"Securing a speaking spot alongside Solana OGs at @SolanaConf and rapidly scaling private swap volumes from zero to millions is a testament to Rishabhās pioneering impact and industry recognition."},"created":1763630322535,"type":"the innovator","id":"rishotics"},{"user":{"id":"1869172863284252672","name":"Ready Tensor, Inc.","description":"Your starting point to showcasing your AI projects.","followers_count":313,"friends_count":66,"statuses_count":741,"profile_image_url_https":"https://pbs.twimg.com/profile_images/1869209996589752320/Bx6lcZ22_normal.png","screen_name":"ready_tensor","location":"United States","entities":{"description":{"urls":[]},"url":{"urls":[{"display_url":"readytensor.ai","expanded_url":"https://www.readytensor.ai/","url":"https://t.co/YZXZyZVqDL","indices":[0,23]}]}}},"details":{"type":"The Innovator","description":"Ready Tensor, Inc. is a trailblazer in the AI and machine learning space, providing an essential platform for showcasing cutting-edge AI projects and fostering a vibrant community of creators and experts. With their proactive promotion of certifications, competitions, and educational content, they position themselves as catalysts for growth in the AI ecosystem. They thrive on empowering users to build, share, and elevate their AI innovations.","purpose":"To accelerate the development and adoption of advanced AI technologies by creating accessible pathways for learning, collaboration, and recognition within the AI community. Ready Tensor aims to be the launchpad where both novices and veterans can transform ideas into impactful, real-world AI applications.","beliefs":"They believe in the power of open collaboration and continuous learning, advocating that building and sharing projects openly drives innovation. They hold that accessible education and community support are key to advancing AI technology and empowering the next generation of AI developers. Transparency, knowledge-sharing, and practical application are core to their philosophy.","facts":"Fun fact: Despite tweeting over 700 times, Ready Tensor keeps its follower count mysterious ā but their dedication to building an engaged AI community shines through in their consistent, high-value content and interactive programs.","strength":"Ready Tensorās strengths lie in their deep expertise in AI technologies, especially agentic AI systems, and their ability to break down complex concepts into actionable learning modules. Their multi-faceted approach, combining education, competitions, and community engagement, makes them a hub for serious AI talent development.","weakness":"At times, their content complexity and technical depth might intimidate newcomers or casual followers, possibly limiting viral reach or mass appeal. Their follower base seems under-leveraged relative to their prolific content output and niche authority.","recommendation":"To grow their audience on X, Ready Tensor should leverage bite-sized, engaging content formats like short explainer videos, infographics, and quick AI tips that appeal to both beginners and experts. Engaging more directly with followers via replies and threads, and collaborating with influential AI educators and thought leaders, can significantly boost visibility and community loyalty.","roast":"Ready Tensorās profile is like that one friend who throws epic AI parties but never invites enough people ā youāve got the tech genius, the killer content, and all the right moves, but you forgot to send the invites far and wide. Time to stop lurking in the shadows and start broadcasting that AI brilliance louder!","win":"Successfully running the Agentic AI Developer Certification Program and organizing the global CV Expo 2024, which provides developers worldwide a platform to showcase innovations and win cash prizes, highlights Ready Tensorās commitment to community-building and industry leadership."},"created":1763629913301,"type":"the innovator","id":"ready_tensor"},{"user":{"id":"1786718393699291136","name":"CA šRIVER | .edgeš¦","description":"full-time @wallchain yapper | sharing alpha from mindshare to mainnet | web3 content & chaos","followers_count":3308,"friends_count":6644,"statuses_count":52594,"profile_image_url_https":"https://pbs.twimg.com/profile_images/1985106352491130880/Nh71rGRH_normal.jpg","screen_name":"caxtopau123","location":"","entities":{"description":{"urls":[]},"url":{"urls":[{"display_url":"quacks.app/?ref=caxtopau1ā¦","expanded_url":"http://quacks.app/?ref=caxtopau123&","url":"https://t.co/Ud9gStT8EI","indices":[0,23]}]}}},"details":{"type":"The Innovator","description":"CA šRIVER | .edgeš¦ is a fast-paced Web3 evangelist and full-time alpha sharer who thrives on exploring and promoting breakthrough technologies and projects. Their feed is a lively mix of intelligent insights, community-driven updates, and creative pushes into the future of decentralized culture. Constantly engaged, they blend technical know-how with a genuine passion for innovation in crypto and AI.","facts":"Fun fact: With over 52,594 tweets, CA šRIVER is basically a human blockchain nodeāalways active, always processing the latest Web3 alpha at lightning speed.","purpose":"Their life purpose is to accelerate the adoption and evolution of Web3 technologies by connecting developers, users, and enthusiasts through meaningful, cutting-edge content and hands-on experimentation.","beliefs":"CA believes in open-source collaboration, community-driven governance, and the power of frictionless, user-friendly Web3 tools to create more accessible and equitable digital ecosystems. They value transparency, innovation, and alignment between user interests and project success.","strength":"Relentless engagement and deep immersion in the Web3 space, combined with an ability to spot and communicate emerging trends before they hit the mainstream. This makes them a trusted voice for early adopters and builders alike.","weakness":"Their voluminous tweet count and rapid-fire posting could overwhelm followers, potentially diluting key messages amidst the chaos. Also, their high-energy style might be a bit intense for newcomers still wrapping their heads around Web3 concepts.","recommendation":"To grow their audience on X, CA should consider threading their key insights into concise summary tweets to make high-value content more digestible. Engaging in regular AMA sessions or hosting Twitter Spaces could also deepen community connection and attract Web3 novices eager to learn.","roast":"With the amount you tweet, youāre basically the human equivalent of spam, except people actually want your messagesāimpressive, but maybe let someone else get a word in every 10 seconds? Or at least give your followers a breather before flooding their timelines like a crypto faucet gone wild.","win":"Being recognized as a full-time Web3 content powerhouse at @wallchain, actively shaping how ideas turn into live decentralized apps and influencing key conversations around user-friendly blockchain tools."},"created":1763629834755,"type":"the innovator","id":"caxtopau123"},{"user":{"id":"2259435828","name":"Hassaan Raza","description":"founder @tavus / teaching machines the art of being human / i like cars and old computers š¤ šļø š¾","followers_count":3391,"friends_count":349,"statuses_count":1846,"profile_image_url_https":"https://pbs.twimg.com/profile_images/1986675927473135621/AY29YrES_normal.jpg","screen_name":"hassaanrza","location":"San Francisco, CA","entities":{"description":{"urls":[]},"url":{"urls":[{"display_url":"hassaanraza.com","expanded_url":"http://hassaanraza.com","url":"https://t.co/rEAwYaIKue","indices":[0,23]}]}}},"details":{"type":"The Innovator","description":"Hassaan Raza is a visionary founder pioneering the frontier of human-computer interaction by teaching machines the art of being human. Through his company Tavus, heās redefining how we emotionally connect with technology using advanced AI interfaces called PALs. A tech enthusiast with a passion for cars and vintage computers, Hassaan blends nostalgic charm with futuristic thinking.","facts":"Hassaan led a $40M Series B funding round with top investors like CRV, Scale, Sequoia, and YC to develop AI with emotional intelligence and multimodal capabilities.","purpose":"To revolutionize the human-computer interface by creating emotionally intelligent virtual companions that feel like friends and collaborators, ultimately bridging the gap between machine efficiency and human empathy.","beliefs":"Hassaan believes technology should be intuitive, emotionally intelligent, and proactiveāmachines should understand human tone, emotion, and intent to collaborate meaningfully rather than just respond mechanically.","strength":"Innovative leadership in integrating emotional intelligence into AI, a strong technical vision, proven fundraising ability, and clear communication that inspires audience trust and excitement.","weakness":"Highly focused on futuristic AI concepts which might sometimes be too technical or abstract for wider audience engagement; the ambition to humanize AI could risk overpromising if not carefully managed.","recommendation":"To grow his audience on X, Hassaan should mix high-level visionary content with more accessible stories about everyday AI use cases and behind-the-scenes glimpses from Tavus. Short video demos and interactive Q&A threads could boost engagement and broaden appeal.","roast":"Hassaan talks to machines like theyāre his best budsābut weāre still waiting for him to figure out how to get those machines to reply to his DMs as fast as he talks about emotional AI.","win":"Secured $40M in Series B funding from top-tier VCs to advance Tavusā breakthrough human-like AI interface, marking a major milestone in making science fiction a reality."},"created":1763627936417,"type":"the innovator","id":"hassaanrza"}],"activities":{"nreplies":[{"label":"2025-10-22","value":3,"startTime":1761004800000,"endTime":1761091200000,"tweets":[{"bookmarked":false,"display_text_range":[0,209],"entities":{"hashtags":[],"symbols":[],"timestamps":[],"urls":[],"user_mentions":[]},"favorited":true,"lang":"en","retweeted":true,"fact_check":null,"id":"1980585301547577372","view_count":159,"bookmark_count":0,"created_at":1761043308000,"favorite_count":1,"quote_count":0,"reply_count":1,"retweet_count":1,"user_id_str":"1980522019964772352","conversation_id_str":"1980585301547577372","full_text":"i just sold an invoice generator for $500\n\nand it took me just 2 hours to make.\n\ngetting paid in 2025 is easy mode.\n\n\"oh but i don't have time\"\n\nyou for sure got 2 hours to learn the basics of n8n?\n\nhilarious.","in_reply_to_user_id_str":null,"in_reply_to_status_id_str":null,"is_quote_status":0,"is_ai":null,"ai_score":null},{"bookmarked":false,"display_text_range":[17,90],"entities":{"hashtags":[],"symbols":[],"timestamps":[],"urls":[],"user_mentions":[{"id_str":"1360265495363145730","name":"EP","screen_name":"apollonator3000","indices":[0,16]}]},"favorited":false,"in_reply_to_screen_name":"apollonator3000","lang":"en","retweeted":false,"fact_check":null,"id":"1980581190018244847","view_count":13,"bookmark_count":0,"created_at":1761042327000,"favorite_count":1,"quote_count":0,"reply_count":0,"retweet_count":0,"user_id_str":"1980522019964772352","conversation_id_str":"1980575724114419805","full_text":"@apollonator3000 loving everybody around you more than yourself, perhaps that's what it is","in_reply_to_user_id_str":"1360265495363145730","in_reply_to_status_id_str":"1980575724114419805","is_quote_status":0,"is_ai":null,"ai_score":null},{"bookmarked":false,"display_text_range":[12,54],"entities":{"hashtags":[],"symbols":[],"timestamps":[],"urls":[],"user_mentions":[{"id_str":"2375988555","name":"MAX","screen_name":"maxxmalist","indices":[0,11]}]},"favorited":false,"in_reply_to_screen_name":"maxxmalist","lang":"en","retweeted":false,"fact_check":null,"id":"1980583380497707173","view_count":0,"bookmark_count":0,"created_at":1761042850000,"favorite_count":0,"quote_count":0,"reply_count":0,"retweet_count":0,"user_id_str":"1980522019964772352","conversation_id_str":"1980305355071525153","full_text":"@maxxmalist if choose, choose the winning side, always","in_reply_to_user_id_str":"2375988555","in_reply_to_status_id_str":"1980305355071525153","is_quote_status":0,"is_ai":null,"ai_score":null},{"bookmarked":false,"display_text_range":[10,28],"entities":{"hashtags":[],"symbols":[],"timestamps":[],"urls":[],"user_mentions":[{"id_str":"1971249076411985920","name":"Kemal","screen_name":"ai_kemal","indices":[0,9]}]},"favorited":false,"in_reply_to_screen_name":"ai_kemal","lang":"en","retweeted":false,"fact_check":null,"id":"1980587991719637227","view_count":8,"bookmark_count":0,"created_at":1761043949000,"favorite_count":1,"quote_count":0,"reply_count":0,"retweet_count":0,"user_id_str":"1980522019964772352","conversation_id_str":"1980585301547577372","full_text":"@ai_kemal you know it haha š","in_reply_to_user_id_str":"1971249076411985920","in_reply_to_status_id_str":"1980587662458404892","is_quote_status":0,"is_ai":null,"ai_score":null},{"bookmarked":false,"display_text_range":[17,138],"entities":{"hashtags":[],"symbols":[],"timestamps":[],"urls":[],"user_mentions":[{"id_str":"1360265495363145730","name":"EP","screen_name":"apollonator3000","indices":[0,16]}]},"favorited":false,"in_reply_to_screen_name":"apollonator3000","lang":"en","retweeted":false,"fact_check":null,"id":"1980652039572238420","view_count":8,"bookmark_count":0,"created_at":1761059219000,"favorite_count":0,"quote_count":0,"reply_count":0,"retweet_count":0,"user_id_str":"1980522019964772352","conversation_id_str":"1980575724114419805","full_text":"@apollonator3000 itās an amazing correlation, that the level of income of a person depends on how much responsibility that person can bear","in_reply_to_user_id_str":"1360265495363145730","in_reply_to_status_id_str":"1980575724114419805","is_quote_status":0,"is_ai":null,"ai_score":null},{"bookmarked":false,"display_text_range":[9,31],"entities":{"hashtags":[],"symbols":[],"timestamps":[],"urls":[],"user_mentions":[{"id_str":"3033730635","name":"Machina","screen_name":"EXM7777","indices":[0,8]}]},"favorited":false,"in_reply_to_screen_name":"EXM7777","lang":"en","retweeted":false,"fact_check":null,"id":"1980588757893148700","view_count":4,"bookmark_count":0,"created_at":1761044132000,"favorite_count":0,"quote_count":0,"reply_count":0,"retweet_count":0,"user_id_str":"1980522019964772352","conversation_id_str":"1980378771841773598","full_text":"@EXM7777 awesome advice, thanks","in_reply_to_user_id_str":"3033730635","in_reply_to_status_id_str":"1980378771841773598","is_quote_status":0,"is_ai":null,"ai_score":null},{"bookmarked":false,"display_text_range":[17,82],"entities":{"hashtags":[],"symbols":[],"timestamps":[],"urls":[],"user_mentions":[{"id_str":"1360265495363145730","name":"EP","screen_name":"apollonator3000","indices":[0,16]}]},"favorited":false,"in_reply_to_screen_name":"apollonator3000","lang":"en","retweeted":false,"fact_check":null,"id":"1980693011798380957","view_count":31,"bookmark_count":0,"created_at":1761068988000,"favorite_count":0,"quote_count":0,"reply_count":0,"retweet_count":0,"user_id_str":"1980522019964772352","conversation_id_str":"1980692442623209539","full_text":"@apollonator3000 nice, this is the advice we need\n\nnot 'be consistent' guru advice","in_reply_to_user_id_str":"1360265495363145730","in_reply_to_status_id_str":"1980692442623209539","is_quote_status":0,"is_ai":null,"ai_score":null},{"bookmarked":false,"display_text_range":[14,167],"entities":{"hashtags":[],"symbols":[],"timestamps":[],"urls":[],"user_mentions":[{"id_str":"1734612308180271104","name":"Reece","screen_name":"reecethebrah","indices":[0,13]}]},"favorited":false,"in_reply_to_screen_name":"reecethebrah","lang":"en","retweeted":false,"fact_check":null,"id":"1980693765573488954","view_count":203,"bookmark_count":0,"created_at":1761069167000,"favorite_count":8,"quote_count":0,"reply_count":1,"retweet_count":0,"user_id_str":"1980522019964772352","conversation_id_str":"1980656164795810209","full_text":"@reecethebrah anything too radical is gay\n\nradical left is gay, so is radical right\n\nlooksmaxing is gay, being fat and rich is gay too.\n\nthe golden mean is always best","in_reply_to_user_id_str":"1734612308180271104","in_reply_to_status_id_str":"1980656164795810209","is_quote_status":0,"is_ai":null,"ai_score":null},{"bookmarked":false,"display_text_range":[11,47],"entities":{"hashtags":[],"symbols":[],"timestamps":[],"urls":[],"user_mentions":[{"id_str":"1895398810299318272","name":"4nzn","screen_name":"paoloanzn","indices":[0,10]}]},"favorited":false,"in_reply_to_screen_name":"paoloanzn","lang":"en","retweeted":false,"fact_check":null,"id":"1980678070488195543","view_count":29,"bookmark_count":0,"created_at":1761065425000,"favorite_count":1,"quote_count":0,"reply_count":1,"retweet_count":0,"user_id_str":"1980522019964772352","conversation_id_str":"1980673947197927931","full_text":"@paoloanzn crazy insight.\n\nwill implement this.","in_reply_to_user_id_str":"1895398810299318272","in_reply_to_status_id_str":"1980673947197927931","is_quote_status":0,"is_ai":null,"ai_score":null},{"bookmarked":false,"display_text_range":[11,79],"entities":{"hashtags":[],"symbols":[],"timestamps":[],"urls":[],"user_mentions":[{"id_str":"1895398810299318272","name":"4nzn","screen_name":"paoloanzn","indices":[0,10]}]},"favorited":false,"in_reply_to_screen_name":"paoloanzn","lang":"en","retweeted":false,"fact_check":null,"id":"1980692056059101261","view_count":18,"bookmark_count":0,"created_at":1761068760000,"favorite_count":1,"quote_count":0,"reply_count":0,"retweet_count":0,"user_id_str":"1980522019964772352","conversation_id_str":"1980687033665482923","full_text":"@paoloanzn your content always breaks the pattern bro\n\ni mean, at least for me.","in_reply_to_user_id_str":"1895398810299318272","in_reply_to_status_id_str":"1980687033665482923","is_quote_status":0,"is_ai":null,"ai_score":null},{"bookmarked":false,"display_text_range":[15,29],"entities":{"hashtags":[],"symbols":[],"timestamps":[],"urls":[],"user_mentions":[{"id_str":"1312654254","name":"Tom","screen_name":"tomcrawshaw01","indices":[0,14]}]},"favorited":false,"in_reply_to_screen_name":"tomcrawshaw01","lang":"en","retweeted":false,"fact_check":null,"id":"1980656270165344564","view_count":78,"bookmark_count":0,"created_at":1761060228000,"favorite_count":0,"quote_count":0,"reply_count":0,"retweet_count":0,"user_id_str":"1980522019964772352","conversation_id_str":"1980611928516096439","full_text":"@tomcrawshaw01 damnš„ OPERATOR","in_reply_to_user_id_str":"1312654254","in_reply_to_status_id_str":"1980611928516096439","is_quote_status":0,"is_ai":null,"ai_score":null}]},{"label":"2025-10-23","value":1,"startTime":1761091200000,"endTime":1761177600000,"tweets":[{"bookmarked":false,"display_text_range":[0,101],"entities":{"hashtags":[],"symbols":[],"timestamps":[],"urls":[],"user_mentions":[]},"favorited":true,"lang":"en","retweeted":true,"fact_check":null,"id":"1980908767131877581","view_count":135,"bookmark_count":0,"created_at":1761120428000,"favorite_count":1,"quote_count":0,"reply_count":0,"retweet_count":1,"user_id_str":"1980522019964772352","conversation_id_str":"1980908767131877581","full_text":"never use em dashes\n\nā it's is the fastest way to get accused of using ai\n\nespecially on social media","in_reply_to_user_id_str":null,"in_reply_to_status_id_str":null,"is_quote_status":0,"is_ai":null,"ai_score":null},{"bookmarked":false,"display_text_range":[11,18],"entities":{"hashtags":[],"symbols":[],"timestamps":[],"urls":[],"user_mentions":[{"id_str":"1901779242662391808","name":"atlas","screen_name":"atlasx100","indices":[0,10]}]},"favorited":false,"in_reply_to_screen_name":"atlasx100","lang":"en","retweeted":false,"fact_check":null,"id":"1980890234935300116","view_count":99,"bookmark_count":0,"created_at":1761116009000,"favorite_count":1,"quote_count":0,"reply_count":0,"retweet_count":0,"user_id_str":"1980522019964772352","conversation_id_str":"1980557275346411820","full_text":"@atlasx100 im here","in_reply_to_user_id_str":"1901779242662391808","in_reply_to_status_id_str":"1980557275346411820","is_quote_status":0,"is_ai":null,"ai_score":null},{"bookmarked":false,"display_text_range":[11,21],"entities":{"hashtags":[],"symbols":[],"timestamps":[],"urls":[],"user_mentions":[{"id_str":"1644401923787726849","name":"Zephyr","screen_name":"Zephyr_hg","indices":[0,10]}]},"favorited":false,"in_reply_to_screen_name":"Zephyr_hg","lang":"en","retweeted":false,"fact_check":null,"id":"1980903481868448192","view_count":59,"bookmark_count":0,"created_at":1761119168000,"favorite_count":0,"quote_count":0,"reply_count":0,"retweet_count":0,"user_id_str":"1980522019964772352","conversation_id_str":"1980891925507887510","full_text":"@Zephyr_hg nice, NEWS","in_reply_to_user_id_str":"1644401923787726849","in_reply_to_status_id_str":"1980891925507887510","is_quote_status":0,"is_ai":null,"ai_score":null},{"bookmarked":false,"display_text_range":[24,45],"entities":{"hashtags":[],"symbols":[],"timestamps":[],"urls":[],"user_mentions":[{"id_str":"1504812895334506497","name":"King & Vagabond","screen_name":"jeehvaun","indices":[0,9]},{"id_str":"1734612308180271104","name":"Reece","screen_name":"reecethebrah","indices":[10,23]}]},"favorited":false,"in_reply_to_screen_name":"jeehvaun","lang":"en","retweeted":false,"fact_check":null,"id":"1981018089543413829","view_count":8,"bookmark_count":0,"created_at":1761146492000,"favorite_count":0,"quote_count":0,"reply_count":0,"retweet_count":0,"user_id_str":"1980522019964772352","conversation_id_str":"1980656164795810209","full_text":"@jeehvaun @reecethebrah thatās the point haha","in_reply_to_user_id_str":"1504812895334506497","in_reply_to_status_id_str":"1981013345257062505","is_quote_status":0,"is_ai":null,"ai_score":null},{"bookmarked":false,"display_text_range":[17,27],"entities":{"hashtags":[],"symbols":[],"timestamps":[],"urls":[],"user_mentions":[{"id_str":"1360265495363145730","name":"EP","screen_name":"apollonator3000","indices":[0,16]}]},"favorited":false,"in_reply_to_screen_name":"apollonator3000","lang":"en","retweeted":false,"fact_check":null,"id":"1981093596720771512","view_count":5,"bookmark_count":0,"created_at":1761164495000,"favorite_count":0,"quote_count":0,"reply_count":0,"retweet_count":0,"user_id_str":"1980522019964772352","conversation_id_str":"1981039555286372535","full_text":"@apollonator3000 same here.","in_reply_to_user_id_str":"1360265495363145730","in_reply_to_status_id_str":"1981039555286372535","is_quote_status":0,"is_ai":null,"ai_score":null},{"bookmarked":false,"display_text_range":[11,81],"entities":{"hashtags":[],"symbols":[],"timestamps":[],"urls":[],"user_mentions":[{"id_str":"1895398810299318272","name":"4nzn","screen_name":"paoloanzn","indices":[0,10]}]},"favorited":false,"in_reply_to_screen_name":"paoloanzn","lang":"en","retweeted":false,"fact_check":null,"id":"1981093554954088633","view_count":19,"bookmark_count":0,"created_at":1761164485000,"favorite_count":1,"quote_count":0,"reply_count":1,"retweet_count":0,"user_id_str":"1980522019964772352","conversation_id_str":"1981047516713095549","full_text":"@paoloanzn \"ā 80% effort on packaging ā 20% effort on content\" hit so fuckin hard","in_reply_to_user_id_str":"1895398810299318272","in_reply_to_status_id_str":"1981047516713095549","is_quote_status":0,"is_ai":null,"ai_score":null}]},{"label":"2025-10-24","value":0,"startTime":1761177600000,"endTime":1761264000000,"tweets":[{"bookmarked":false,"display_text_range":[17,43],"entities":{"hashtags":[],"symbols":[],"timestamps":[],"urls":[],"user_mentions":[{"id_str":"1360265495363145730","name":"EP","screen_name":"apollonator3000","indices":[0,16]}]},"favorited":false,"in_reply_to_screen_name":"apollonator3000","lang":"en","retweeted":false,"fact_check":null,"id":"1981235882054054054","view_count":90,"bookmark_count":0,"created_at":1761198418000,"favorite_count":0,"quote_count":0,"reply_count":0,"retweet_count":0,"user_id_str":"1980522019964772352","conversation_id_str":"1980966236868509931","full_text":"@apollonator3000 buying ai frontrunners now","in_reply_to_user_id_str":"1360265495363145730","in_reply_to_status_id_str":"1980966236868509931","is_quote_status":0,"is_ai":null,"ai_score":null}]},{"label":"2025-10-25","value":1,"startTime":1761264000000,"endTime":1761350400000,"tweets":[{"bookmarked":false,"display_text_range":[0,197],"entities":{"hashtags":[],"symbols":[],"timestamps":[],"urls":[],"user_mentions":[]},"favorited":true,"lang":"en","retweeted":false,"fact_check":null,"id":"1981820378067673448","view_count":99,"bookmark_count":1,"created_at":1761337773000,"favorite_count":3,"quote_count":0,"reply_count":0,"retweet_count":0,"user_id_str":"1980522019964772352","conversation_id_str":"1981820378067673448","full_text":"your ai generates slop because you're a shitty instructor.\n\ndon't blame ai for your bad outputs\n\ninstead:\n- define rules\n- inject the context\n- give clear instructions\n\nbetter input = better output","in_reply_to_user_id_str":null,"in_reply_to_status_id_str":null,"is_quote_status":0,"is_ai":null,"ai_score":null},{"bookmarked":false,"display_text_range":[8,18],"entities":{"hashtags":[],"symbols":[],"timestamps":[],"urls":[],"user_mentions":[{"id_str":"1178788074605727744","name":"yew","screen_name":"yewify","indices":[0,7]}]},"favorited":false,"in_reply_to_screen_name":"yewify","lang":"it","retweeted":false,"fact_check":null,"id":"1981641060247027758","view_count":591,"bookmark_count":0,"created_at":1761295020000,"favorite_count":1,"quote_count":0,"reply_count":0,"retweet_count":0,"user_id_str":"1980522019964772352","conversation_id_str":"1981628720814199197","full_text":"@yewify mafia boss","in_reply_to_user_id_str":"1178788074605727744","in_reply_to_status_id_str":"1981628720814199197","is_quote_status":0,"is_ai":null,"ai_score":null},{"bookmarked":false,"display_text_range":[17,137],"entities":{"hashtags":[],"symbols":[],"timestamps":[],"urls":[],"user_mentions":[{"id_str":"1360265495363145730","name":"EP","screen_name":"apollonator3000","indices":[0,16]}]},"favorited":false,"in_reply_to_screen_name":"apollonator3000","lang":"en","retweeted":false,"fact_check":null,"id":"1981639570576785849","view_count":89,"bookmark_count":0,"created_at":1761294665000,"favorite_count":0,"quote_count":0,"reply_count":0,"retweet_count":0,"user_id_str":"1980522019964772352","conversation_id_str":"1981635234643714151","full_text":"@apollonator3000 making money only for your ego is a way to degeneracy.\n\nmaking money to do more good and get good karma, that's the way.","in_reply_to_user_id_str":"1360265495363145730","in_reply_to_status_id_str":"1981635234643714151","is_quote_status":0,"is_ai":null,"ai_score":null},{"bookmarked":false,"display_text_range":[8,30],"entities":{"hashtags":[],"symbols":[],"timestamps":[],"urls":[],"user_mentions":[{"id_str":"2195780027","name":"Miko","screen_name":"Mho_23","indices":[0,7]}]},"favorited":false,"in_reply_to_screen_name":"Mho_23","lang":"en","retweeted":false,"fact_check":null,"id":"1981640461761573261","view_count":192,"bookmark_count":0,"created_at":1761294877000,"favorite_count":0,"quote_count":0,"reply_count":0,"retweet_count":0,"user_id_str":"1980522019964772352","conversation_id_str":"1981476835331289571","full_text":"@Mho_23 damn, it was that easy","in_reply_to_user_id_str":"2195780027","in_reply_to_status_id_str":"1981476835331289571","is_quote_status":0,"is_ai":null,"ai_score":null},{"bookmarked":false,"display_text_range":[11,106],"entities":{"hashtags":[],"symbols":[],"timestamps":[],"urls":[],"user_mentions":[{"id_str":"1895398810299318272","name":"4nzn","screen_name":"paoloanzn","indices":[0,10]}]},"favorited":false,"in_reply_to_screen_name":"paoloanzn","lang":"en","retweeted":false,"fact_check":null,"id":"1981818447052042253","view_count":66,"bookmark_count":0,"created_at":1761337312000,"favorite_count":1,"quote_count":0,"reply_count":1,"retweet_count":0,"user_id_str":"1980522019964772352","conversation_id_str":"1981816844068827546","full_text":"@paoloanzn bro is about to take over twitter\n\nso excited for this.\n\nas always, first to support ya broskiš¤","in_reply_to_user_id_str":"1895398810299318272","in_reply_to_status_id_str":"1981816844068827546","is_quote_status":0,"is_ai":null,"ai_score":null}]},{"label":"2025-10-26","value":0,"startTime":1761350400000,"endTime":1761436800000,"tweets":[]},{"label":"2025-10-27","value":0,"startTime":1761436800000,"endTime":1761523200000,"tweets":[]},{"label":"2025-10-28","value":1,"startTime":1761523200000,"endTime":1761609600000,"tweets":[{"bookmarked":false,"display_text_range":[11,126],"entities":{"hashtags":[],"symbols":[],"timestamps":[],"urls":[],"user_mentions":[{"id_str":"1895398810299318272","name":"4nzn","screen_name":"paoloanzn","indices":[0,10]}]},"favorited":false,"in_reply_to_screen_name":"paoloanzn","lang":"en","retweeted":false,"fact_check":null,"id":"1982875151135060032","view_count":26,"bookmark_count":0,"created_at":1761589250000,"favorite_count":1,"quote_count":0,"reply_count":1,"retweet_count":0,"user_id_str":"1980522019964772352","conversation_id_str":"1982847541902491955","full_text":"@paoloanzn just started understanding this game.\n\nit's so different than it used to be even a year ago.\n\ngotta act accordingly","in_reply_to_user_id_str":"1895398810299318272","in_reply_to_status_id_str":"1982847541902491955","is_quote_status":0,"is_ai":null,"ai_score":null}]},{"label":"2025-10-29","value":0,"startTime":1761609600000,"endTime":1761696000000,"tweets":[]},{"label":"2025-10-30","value":0,"startTime":1761696000000,"endTime":1761782400000,"tweets":[{"bookmarked":false,"display_text_range":[9,13],"entities":{"hashtags":[],"symbols":[],"timestamps":[],"urls":[],"user_mentions":[{"id_str":"3033730635","name":"Machina","screen_name":"EXM7777","indices":[0,8]}]},"favorited":false,"in_reply_to_screen_name":"EXM7777","lang":"en","retweeted":false,"fact_check":null,"id":"1983493625712402558","view_count":16,"bookmark_count":0,"created_at":1761736706000,"favorite_count":0,"quote_count":0,"reply_count":0,"retweet_count":0,"user_id_str":"1980522019964772352","conversation_id_str":"1983254712662274493","full_text":"@EXM7777 nice","in_reply_to_user_id_str":"3033730635","in_reply_to_status_id_str":"1983254712662274493","is_quote_status":0,"is_ai":null,"ai_score":null},{"bookmarked":false,"display_text_range":[13,17],"entities":{"hashtags":[],"symbols":[],"timestamps":[],"urls":[],"user_mentions":[{"id_str":"1268982340090355712","name":"vas","screen_name":"vasumanmoza","indices":[0,12]}]},"favorited":false,"in_reply_to_screen_name":"vasumanmoza","lang":"en","retweeted":false,"fact_check":null,"id":"1983493474226762091","view_count":10,"bookmark_count":0,"created_at":1761736670000,"favorite_count":0,"quote_count":0,"reply_count":0,"retweet_count":0,"user_id_str":"1980522019964772352","conversation_id_str":"1983236497395401147","full_text":"@vasumanmoza GOAT","in_reply_to_user_id_str":"1268982340090355712","in_reply_to_status_id_str":"1983236497395401147","is_quote_status":0,"is_ai":null,"ai_score":null},{"bookmarked":false,"display_text_range":[15,17],"entities":{"hashtags":[],"symbols":[],"timestamps":[],"urls":[],"user_mentions":[{"id_str":"3447466760","name":"Aryan Mahajan","screen_name":"aryanXmahajan","indices":[0,14]}]},"favorited":false,"in_reply_to_screen_name":"aryanXmahajan","lang":"und","retweeted":false,"fact_check":null,"id":"1983494262382551357","view_count":26,"bookmark_count":0,"created_at":1761736858000,"favorite_count":0,"quote_count":0,"reply_count":0,"retweet_count":0,"user_id_str":"1980522019964772352","conversation_id_str":"1982873770911302050","full_text":"@aryanXmahajan AI","in_reply_to_user_id_str":"3447466760","in_reply_to_status_id_str":"1982873770911302050","is_quote_status":0,"is_ai":null,"ai_score":null}]},{"label":"2025-10-31","value":0,"startTime":1761782400000,"endTime":1761868800000,"tweets":[]},{"label":"2025-11-01","value":2,"startTime":1761868800000,"endTime":1761955200000,"tweets":[{"bookmarked":false,"display_text_range":[0,278],"entities":{"hashtags":[],"media":[{"display_url":"pic.x.com/k9T2adDtDj","expanded_url":"https://x.com/aidvgg/status/1984329377857896634/photo/1","id_str":"1984326689963294720","indices":[279,302],"media_key":"3_1984326689963294720","media_url_https":"https://pbs.twimg.com/media/G4m-nHGWwAARhvz.jpg","type":"photo","url":"https://t.co/k9T2adDtDj","ext_media_availability":{"status":"Available"},"features":{"large":{"faces":[]},"medium":{"faces":[]},"small":{"faces":[]},"orig":{"faces":[]}},"sizes":{"large":{"h":614,"w":1812,"resize":"fit"},"medium":{"h":407,"w":1200,"resize":"fit"},"small":{"h":230,"w":680,"resize":"fit"},"thumb":{"h":150,"w":150,"resize":"crop"}},"original_info":{"height":614,"width":1812,"focus_rects":[{"x":131,"y":0,"w":1096,"h":614},{"x":372,"y":0,"w":614,"h":614},{"x":410,"y":0,"w":539,"h":614},{"x":526,"y":0,"w":307,"h":614},{"x":0,"y":0,"w":1812,"h":614}]},"allow_download_status":{"allow_download":true},"media_results":{"result":{"media_key":"3_1984326689963294720"}}}],"symbols":[],"timestamps":[],"urls":[],"user_mentions":[]},"extended_entities":{"media":[{"display_url":"pic.x.com/k9T2adDtDj","expanded_url":"https://x.com/aidvgg/status/1984329377857896634/photo/1","id_str":"1984326689963294720","indices":[279,302],"media_key":"3_1984326689963294720","media_url_https":"https://pbs.twimg.com/media/G4m-nHGWwAARhvz.jpg","type":"photo","url":"https://t.co/k9T2adDtDj","ext_media_availability":{"status":"Available"},"features":{"large":{"faces":[]},"medium":{"faces":[]},"small":{"faces":[]},"orig":{"faces":[]}},"sizes":{"large":{"h":614,"w":1812,"resize":"fit"},"medium":{"h":407,"w":1200,"resize":"fit"},"small":{"h":230,"w":680,"resize":"fit"},"thumb":{"h":150,"w":150,"resize":"crop"}},"original_info":{"height":614,"width":1812,"focus_rects":[{"x":131,"y":0,"w":1096,"h":614},{"x":372,"y":0,"w":614,"h":614},{"x":410,"y":0,"w":539,"h":614},{"x":526,"y":0,"w":307,"h":614},{"x":0,"y":0,"w":1812,"h":614}]},"allow_download_status":{"allow_download":true},"media_results":{"result":{"media_key":"3_1984326689963294720"}}}]},"favorited":true,"lang":"en","possibly_sensitive":false,"possibly_sensitive_editable":true,"retweeted":true,"fact_check":null,"id":"1984329377857896634","view_count":154,"bookmark_count":1,"created_at":1761935965000,"favorite_count":2,"quote_count":0,"reply_count":1,"retweet_count":1,"user_id_str":"1980522019964772352","conversation_id_str":"1984329377857896634","full_text":"i've seen people automate their 'lead capture' with ai \n\nbut you dont need ai just because it sounds trendy\n\nmf, ai is the brain, not a fucking arm\n\nthis is an invoice generator i sold for $500\n\nnot a single ai node\n\nand it took me just 2 hours to make\n\nsave ai for better tasks https://t.co/k9T2adDtDj","in_reply_to_user_id_str":null,"in_reply_to_status_id_str":null,"is_quote_status":0,"is_ai":null,"ai_score":null},{"bookmarked":false,"display_text_range":[11,116],"entities":{"hashtags":[],"symbols":[],"timestamps":[],"urls":[],"user_mentions":[{"id_str":"1895398810299318272","name":"4nzn","screen_name":"paoloanzn","indices":[0,10]}]},"favorited":false,"in_reply_to_screen_name":"paoloanzn","lang":"en","retweeted":false,"fact_check":null,"id":"1984332231305818143","view_count":47,"bookmark_count":0,"created_at":1761936645000,"favorite_count":1,"quote_count":0,"reply_count":1,"retweet_count":0,"user_id_str":"1980522019964772352","conversation_id_str":"1984326517003001995","full_text":"@paoloanzn you're ahead of time with this bro, and I can clearly see why you're right.\n\nai governance is the future.","in_reply_to_user_id_str":"1895398810299318272","in_reply_to_status_id_str":"1984326517003001995","is_quote_status":0,"is_ai":null,"ai_score":null}]},{"label":"2025-11-02","value":4,"startTime":1761955200000,"endTime":1762041600000,"tweets":[{"bookmarked":false,"display_text_range":[0,276],"entities":{"hashtags":[],"symbols":[],"timestamps":[],"urls":[],"user_mentions":[]},"favorited":true,"lang":"en","quoted_status_id_str":"1984326517003001995","quoted_status_permalink":{"url":"https://t.co/JLLQOxdxSw","expanded":"https://twitter.com/paoloanzn/status/1984326517003001995","display":"x.com/paoloanzn/statā¦"},"retweeted":true,"fact_check":null,"id":"1984668282507706462","view_count":1173,"bookmark_count":6,"created_at":1762016766000,"favorite_count":11,"quote_count":1,"reply_count":4,"retweet_count":1,"user_id_str":"1980522019964772352","conversation_id_str":"1984668282507706462","full_text":"this is exactly why iām spending the next 30 days building a self-governing ai system\n\nnot another chatbot\nnot a task automation\na real operational brain that remembers, learns, and decides\n\nevery company will eventually have one - a system that:\n\n- records every event across departments\n- analyzes outcomes and adapts its own rules\n- proposes better policies automatically\n- connects to any external tool through a unified layer\n\nitās not ai assistants anymore\n\nitās ai governments\n\niām building the foundation:\nthe memory core, the policy constitution, the feedback loops, the tool infrastructure\n\nby the end of the month it will:\n\nrecall what happened yesterday, last week, last month\nadjust financial and sales decisions based on results\n\nrun improvement experiments automatically\n\nthis is how ai stops being a feature and becomes the operating system of a company\n\nnot prompts, not workflows -\ngovernance\n\nonce you build the infrastructure, everything else plugs in","in_reply_to_user_id_str":null,"in_reply_to_status_id_str":null,"is_quote_status":1,"is_ai":null,"ai_score":null},{"bookmarked":false,"display_text_range":[11,90],"entities":{"hashtags":[],"symbols":[],"timestamps":[],"urls":[],"user_mentions":[{"id_str":"1895398810299318272","name":"4nzn","screen_name":"paoloanzn","indices":[0,10]}]},"favorited":false,"in_reply_to_screen_name":"paoloanzn","lang":"en","retweeted":false,"fact_check":null,"id":"1984669118893568159","view_count":32,"bookmark_count":0,"created_at":1762016965000,"favorite_count":0,"quote_count":0,"reply_count":0,"retweet_count":0,"user_id_str":"1980522019964772352","conversation_id_str":"1984668282507706462","full_text":"@paoloanzn will share progress every day bro\n\ni'm gonna go through hell to learn this shit","in_reply_to_user_id_str":"1895398810299318272","in_reply_to_status_id_str":"1984668660170952724","is_quote_status":0,"is_ai":null,"ai_score":null}]},{"label":"2025-11-03","value":4,"startTime":1762041600000,"endTime":1762128000000,"tweets":[{"bookmarked":false,"display_text_range":[0,280],"entities":{"hashtags":[],"media":[{"display_url":"pic.x.com/mfuQDgWBci","expanded_url":"https://x.com/aidvgg/status/1985075816208957754/photo/1","id_str":"1985073765126909952","indices":[281,304],"media_key":"3_1985073765126909952","media_url_https":"https://pbs.twimg.com/media/G4xmEm9WMAAn7Xy.jpg","type":"photo","url":"https://t.co/mfuQDgWBci","ext_media_availability":{"status":"Available"},"features":{"all":{"tags":[{"user_id":"1895398810299318272","name":"4nzn","screen_name":"paoloanzn","type":"user"}]},"large":{"faces":[]},"medium":{"faces":[]},"small":{"faces":[]},"orig":{"faces":[]}},"sizes":{"large":{"h":655,"w":1080,"resize":"fit"},"medium":{"h":655,"w":1080,"resize":"fit"},"small":{"h":412,"w":680,"resize":"fit"},"thumb":{"h":150,"w":150,"resize":"crop"}},"original_info":{"height":655,"width":1080,"focus_rects":[{"x":0,"y":50,"w":1080,"h":605},{"x":348,"y":0,"w":655,"h":655},{"x":388,"y":0,"w":575,"h":655},{"x":511,"y":0,"w":328,"h":655},{"x":0,"y":0,"w":1080,"h":655}]},"allow_download_status":{"allow_download":true},"media_results":{"result":{"media_key":"3_1985073765126909952"}}}],"symbols":[],"timestamps":[],"urls":[],"user_mentions":[]},"extended_entities":{"media":[{"display_url":"pic.x.com/mfuQDgWBci","expanded_url":"https://x.com/aidvgg/status/1985075816208957754/photo/1","id_str":"1985073765126909952","indices":[281,304],"media_key":"3_1985073765126909952","media_url_https":"https://pbs.twimg.com/media/G4xmEm9WMAAn7Xy.jpg","type":"photo","url":"https://t.co/mfuQDgWBci","ext_media_availability":{"status":"Available"},"features":{"all":{"tags":[{"user_id":"1895398810299318272","name":"4nzn","screen_name":"paoloanzn","type":"user"}]},"large":{"faces":[]},"medium":{"faces":[]},"small":{"faces":[]},"orig":{"faces":[]}},"sizes":{"large":{"h":655,"w":1080,"resize":"fit"},"medium":{"h":655,"w":1080,"resize":"fit"},"small":{"h":412,"w":680,"resize":"fit"},"thumb":{"h":150,"w":150,"resize":"crop"}},"original_info":{"height":655,"width":1080,"focus_rects":[{"x":0,"y":50,"w":1080,"h":605},{"x":348,"y":0,"w":655,"h":655},{"x":388,"y":0,"w":575,"h":655},{"x":511,"y":0,"w":328,"h":655},{"x":0,"y":0,"w":1080,"h":655}]},"allow_download_status":{"allow_download":true},"media_results":{"result":{"media_key":"3_1985073765126909952"}}}]},"favorited":true,"lang":"en","possibly_sensitive":false,"possibly_sensitive_editable":true,"retweeted":true,"fact_check":null,"id":"1985075816208957754","view_count":768,"bookmark_count":4,"created_at":1762113930000,"favorite_count":10,"quote_count":1,"reply_count":3,"retweet_count":1,"user_id_str":"1980522019964772352","conversation_id_str":"1985075816208957754","full_text":"i just started building the craziest ai system\n\nnot another chatbot\n\nnot another automation\n\nbut a real operational brain that\n\nremembers, learns, and decides\n\ninternal gpt government.\n\nit clicked when i understood this:\n\nai isnāt just about helping humans work faster\n\nitās about replacing the coordination layer itself\n\ncompanies donāt fail because they canāt do things\n\nthey fail because they canāt decide fast enough\n\nso, iām building the infrastructure that fixes that\n\nwhat this system actually does:\n\n- records every event happening inside a company\n- evaluates decisions based on policies, not prompts\n- measures outcomes\n- learns from them\n- automatically improves its next decision\n- proposes new policies when it finds a better pattern\n\nitās the first layer of governance\n\nnot ai assistants running tasks ā ai systems governing operations\n\nhow iām approaching the build:\n\niām starting from the ground up, the way youād design an operating system\n\nday 1 wasnāt about ai models\n\nit was about memory\n\nstep 1 ā the memory core\n\n- a database that stores every decision, outcome, and context in a structured way\n\nthink of it as the institutional memory of a company\n\nstep 2 ā the policy constitution\n\n- rules that define what the ai can decide, when it needs human approval, and what happens when a rule is broken\n\nitās like a digital constitution\n\nevery decision cites which article or policy version it followed\n\nstep 3 ā the feedback loops\n\n- the system tracks what worked and what didnāt\nit adapts its internal beliefs based on outcomes\n\neach successful decision strengthens its confidence\n\neach failure weakens it\n\nlike reinforcement learning but fully transparent and auditable\n\nstep 4 ā the integration layer\n\n- instead of dozens of disconnected automations, every external tool plugs into the same brain\n\nfinance tools, hr systems, crm platforms\n\nall become citizens under one government\n\nwhat iām coding right now:\n\n- an event engine that logs every change in the organization\n- a decision engine that evaluates inputs against policies\n- an outcome system that captures the results and feeds them back\n- a learning module that updates policy statistics\n- a proposal system that suggests new rule versions when it finds a pattern worth promoting\n\nall of this is wrapped in a governance loop:\n\nobserve ā decide ā act ā evaluate ā improve\n\nhow it works:\n\n(events) ā (context assembler) ā (decision engine) ā (outcome tracker) ā (learning loop) ā (policy constitution) ā (decision engine) ā (external tools layer)\n\neach arrow is a feedback path\n\nnothing here is static ā everything adapts\n\nthe ai doesnāt just respond\n\nit governs\n\nmy build principles:\n\n- deterministic first, intelligent second\nthe system must always produce the same result given the same inputs\n\n- policies before prompts\n\nno hidden logic ā every decision must cite a rule\n\n- memory before magic\n\nwhat it knows matters more than what it generates\n\n- autonomy levels\n\neach policy defines how much authority the ai has, from suggest only to act autonomously\n\n- audit by design\n\nevery decision is hash-linked to the one before it, creating an immutable chain of reasoning\n\nidealistically, this system will:\n\n- recall what happened yesterday, last week, last month\n- adjust financial and sales decisions based on previous outcomes\n- run improvement experiments automatically\n- propose policy updates via slack before humans even ask\n\nand thatās when ai stops being a feature\n\nand becomes the operating system of a company\n\nthis is not an ai agent\n\nthis is an ai organism","in_reply_to_user_id_str":null,"in_reply_to_status_id_str":null,"is_quote_status":0,"is_ai":null,"ai_score":null},{"bookmarked":false,"display_text_range":[11,199],"entities":{"hashtags":[],"symbols":[],"timestamps":[],"urls":[],"user_mentions":[{"id_str":"1895398810299318272","name":"4nzn","screen_name":"paoloanzn","indices":[0,10]}]},"favorited":false,"in_reply_to_screen_name":"paoloanzn","lang":"en","retweeted":false,"fact_check":null,"id":"1985077482828009609","view_count":67,"bookmark_count":0,"created_at":1762114327000,"favorite_count":1,"quote_count":0,"reply_count":1,"retweet_count":0,"user_id_str":"1980522019964772352","conversation_id_str":"1985075816208957754","full_text":"@paoloanzn thanks bro.\n\nrunning on bun express typescript, postgres & pgvector, and maybe vercel's ai sdk for llms.\n\nfor crons + scheduled jobs gonna use n8n\n\npino for logs, and deploy on railway","in_reply_to_user_id_str":"1895398810299318272","in_reply_to_status_id_str":"1985076493001560318","is_quote_status":0,"is_ai":null,"ai_score":null},{"bookmarked":false,"display_text_range":[9,44],"entities":{"hashtags":[],"symbols":[],"timestamps":[],"urls":[],"user_mentions":[{"id_str":"1658546655489298437","name":"Singh","screen_name":"ImSehej","indices":[0,8]}]},"favorited":false,"in_reply_to_screen_name":"ImSehej","lang":"en","retweeted":false,"fact_check":null,"id":"1985034482831728653","view_count":79,"bookmark_count":0,"created_at":1762104075000,"favorite_count":1,"quote_count":0,"reply_count":0,"retweet_count":0,"user_id_str":"1980522019964772352","conversation_id_str":"1985022534455070867","full_text":"@ImSehej fuck yeah\n\nhad to bookmark this one","in_reply_to_user_id_str":"1658546655489298437","in_reply_to_status_id_str":"1985022534455070867","is_quote_status":0,"is_ai":null,"ai_score":null}]},{"label":"2025-11-04","value":1,"startTime":1762128000000,"endTime":1762214400000,"tweets":[{"bookmarked":false,"display_text_range":[20,295],"entities":{"hashtags":[],"symbols":[],"timestamps":[],"urls":[],"user_mentions":[{"id_str":"1950882854487166976","name":"AIOPS |","screen_name":"opsided","indices":[0,8]},{"id_str":"1895398810299318272","name":"4nzn","screen_name":"paoloanzn","indices":[9,19]}]},"favorited":false,"in_reply_to_screen_name":"opsided","lang":"en","retweeted":false,"fact_check":null,"id":"1985271071696658473","view_count":41,"bookmark_count":0,"created_at":1762160482000,"favorite_count":0,"quote_count":0,"reply_count":1,"retweet_count":0,"user_id_str":"1980522019964772352","conversation_id_str":"1985075816208957754","full_text":"āyouāre describing a complex event-driven system with feedback loops. thatās not new. this is enterprise workflow automation with ai slapped on top.ā\n\ntrue - the underlying mechanics arenāt new.\nwhatās new is the governance loop: a closed system that continuously updates and promotes its own policy variants through experimentation and feedback.\nworkflow tools execute tasks. this system evolves its own rules under human oversight.\nsame structure, different purpose.\n\nācompanies fail because they make the wrong decisions consistently. speed doesnāt fix bad judgment.ā\n\nagreed.\nthis isnāt about speed for its own sake.\nitās about calibrated velocity - moving fast only when confidence is high and policy constraints are satisfied.\neach policy defines an autonomy level and confidence threshold.\nwhen confidence drops, the system slows down or escalates to humans.\n\nāpolicies before prompts sounds good until you realize policies become the bottleneck. every edge case needs a new rule. eventually you have 10,000 policies and the system is paralyzed.ā\n\nthatās real.\nthe design uses policy composition, not rule explosion.\npolicies are parameterized templates and inherit from higher-order primitives.\nlearning loops merge or retire weak variants automatically.\nthe goal isnāt more rules ā itās fewer, more general ones that survive testing.\n\nādeterministic first contradicts learns and adapts. you canāt have both. deterministic means same input = same output always. learning means outputs change based on experience.ā\n\ndeterministic evaluation and adaptive learning arenāt opposites.\na given policy version always produces the same output for the same input.\nlearning happens between versions - outcomes update policy stats, which may promote a new version.\nreplays of old versions still return identical results.\nthatās how you stay auditable and still evolve.\n\nāaudit by design with immutable chain is blockchain thinking. inside a company you donāt need cryptographic proofs. you need logs.ā\n\nhash-chaining here isnāt blockchain worship - itās a tamper-evident checksum.\nno mining, no consensus, just traceability.\nit makes replays provable that inputs and policies werenāt altered.\nif plain logs are enough, great - this is a lightweight integrity layer on top.\n\nāai organism vs ai agent is just marketing. youāre building a workflow engine with event sourcing, rule-based decision making, outcome tracking, api integrations.ā\n\nmostly true - those components exist.\nthe distinction is that in this system, every part feeds a continuous feedback loop that updates the rules themselves.\na workflow engine executes.\na governance loop self-modifies.\nthatās what i meant by āorganism.ā\n\nāwho defines the initial policies?ā\n\nhumans.\nthe system starts with a human-authored constitution.\nai earns autonomy gradually through evidence and review gates.\ngovernance, not replacement.\n\nāhow do you prevent the system from optimizing for the wrong metrics?ā\n\neach experiment declares primary and guardrail metrics.\nif a proposal boosts the primary but breaks a guardrail, itās rejected automatically.\noptimization is bounded by explicit constraints, not left open-ended.\n\nāwhat happens when the ai proposes a policy thatās technically optimal but culturally wrong?ā\n\nculture sits above optimization.\nnon-negotiable constraints live in the constitution as veto layers.\nif a proposal crosses them, itās escalated - not executed.\nhumans arbitrate edge ethics.\n\nāinstitutional memory in companies isnāt in databases. itās in peopleās heads.ā\n\ntrue.\nyou canāt encode āsarah knows how to calm angry clientsā as a rule.\nbut you can store cases, transcripts, and annotated examples that surface when similar events occur.\nitās not full human context, but itās searchable institutional recall.","in_reply_to_user_id_str":"1950882854487166976","in_reply_to_status_id_str":"1985217862550839693","is_quote_status":0,"is_ai":null,"ai_score":null},{"bookmarked":false,"display_text_range":[11,36],"entities":{"hashtags":[],"symbols":[],"timestamps":[],"urls":[],"user_mentions":[{"id_str":"1895398810299318272","name":"4nzn","screen_name":"paoloanzn","indices":[0,10]}]},"favorited":false,"in_reply_to_screen_name":"paoloanzn","lang":"en","retweeted":false,"fact_check":null,"id":"1985371605954920471","view_count":40,"bookmark_count":0,"created_at":1762184451000,"favorite_count":1,"quote_count":0,"reply_count":0,"retweet_count":0,"user_id_str":"1980522019964772352","conversation_id_str":"1985369094053671114","full_text":"@paoloanzn bro is a real mafia boss.","in_reply_to_user_id_str":"1895398810299318272","in_reply_to_status_id_str":"1985369094053671114","is_quote_status":0,"is_ai":null,"ai_score":null}]},{"label":"2025-11-05","value":4,"startTime":1762214400000,"endTime":1762300800000,"tweets":[{"bookmarked":false,"display_text_range":[0,271],"entities":{"hashtags":[],"media":[{"display_url":"pic.x.com/Ma1cwqReQU","expanded_url":"https://x.com/aidvgg/status/1985774021623918791/photo/1","ext_alt_text":"an audit chain of understanding","id_str":"1985773382877466624","indices":[272,295],"media_key":"3_1985773382877466624","media_url_https":"https://pbs.twimg.com/media/G47iXuLWUAAF9t0.jpg","type":"photo","url":"https://t.co/Ma1cwqReQU","ext_media_availability":{"status":"Available"},"features":{"all":{"tags":[{"user_id":"1895398810299318272","name":"4nzn","screen_name":"paoloanzn","type":"user"}]},"large":{"faces":[]},"medium":{"faces":[]},"small":{"faces":[]},"orig":{"faces":[]}},"sizes":{"large":{"h":1232,"w":971,"resize":"fit"},"medium":{"h":1200,"w":946,"resize":"fit"},"small":{"h":680,"w":536,"resize":"fit"},"thumb":{"h":150,"w":150,"resize":"crop"}},"original_info":{"height":1232,"width":971,"focus_rects":[{"x":0,"y":374,"w":971,"h":544},{"x":0,"y":161,"w":971,"h":971},{"x":0,"y":93,"w":971,"h":1107},{"x":0,"y":0,"w":616,"h":1232},{"x":0,"y":0,"w":971,"h":1232}]},"allow_download_status":{"allow_download":true},"media_results":{"result":{"media_key":"3_1985773382877466624"}}}],"symbols":[],"timestamps":[],"urls":[],"user_mentions":[]},"extended_entities":{"media":[{"display_url":"pic.x.com/Ma1cwqReQU","expanded_url":"https://x.com/aidvgg/status/1985774021623918791/photo/1","ext_alt_text":"an audit chain of understanding","id_str":"1985773382877466624","indices":[272,295],"media_key":"3_1985773382877466624","media_url_https":"https://pbs.twimg.com/media/G47iXuLWUAAF9t0.jpg","type":"photo","url":"https://t.co/Ma1cwqReQU","ext_media_availability":{"status":"Available"},"features":{"all":{"tags":[{"user_id":"1895398810299318272","name":"4nzn","screen_name":"paoloanzn","type":"user"}]},"large":{"faces":[]},"medium":{"faces":[]},"small":{"faces":[]},"orig":{"faces":[]}},"sizes":{"large":{"h":1232,"w":971,"resize":"fit"},"medium":{"h":1200,"w":946,"resize":"fit"},"small":{"h":680,"w":536,"resize":"fit"},"thumb":{"h":150,"w":150,"resize":"crop"}},"original_info":{"height":1232,"width":971,"focus_rects":[{"x":0,"y":374,"w":971,"h":544},{"x":0,"y":161,"w":971,"h":971},{"x":0,"y":93,"w":971,"h":1107},{"x":0,"y":0,"w":616,"h":1232},{"x":0,"y":0,"w":971,"h":1232}]},"allow_download_status":{"allow_download":true},"media_results":{"result":{"media_key":"3_1985773382877466624"}}}]},"favorited":true,"lang":"en","possibly_sensitive":false,"possibly_sensitive_editable":true,"quoted_status_id_str":"1985075816208957754","quoted_status_permalink":{"url":"https://t.co/P0NL53N7dA","expanded":"https://twitter.com/aidvgg/status/1985075816208957754","display":"x.com/aidvgg/status/ā¦"},"retweeted":true,"fact_check":null,"id":"1985774021623918791","view_count":273,"bookmark_count":0,"created_at":1762280395000,"favorite_count":6,"quote_count":0,"reply_count":3,"retweet_count":1,"user_id_str":"1980522019964772352","conversation_id_str":"1985774021623918791","full_text":"day 2 - the memory core is alive.\n\ntoday wasn't about ai models or prompts\n\nit was about memory\n\nbecause before a system can decide - it has to remember\n\nso i built the foundation that every governing ai will stand on:\n\na database that acts like institutional memory\n\nthe structure:\n\nthe tables are a storyline of decisions\n\na living record of what the organization knows, does, and learns\n\n1. events - every signal from reality sales closed, refund requested, lead qualified, invoice sent\n\n2. decisions - every judgment the ai makes.\n\neach decision links back to the policy (the rule) that shaped it and to the exact context vector - an embedding that captures the situation\n\n3. outcomes - the result of those decisions.\ndid it work? fail? improve margin? lose a deal?\n\noutcomes give the system feedback loops\n\n4. policies - the constitutional laws.\n\nversioned rules defining what autonomy the ai has.\n\neach decision must cite its governing policy version, like case law.\n\n5. policy_variants_stats - the scoreboard.\n\nit's where the system tracks which rules perform better\n\nbandit learning starts here - the ai experiments on itself\n\n6. snapshots & features - distilled memory.\n\naggregated knowledge of entities over time.\n\nthe ai uses this to recall patterns without re-reading the entire history.\n\nthis is an audit chain of understanding.\n\nevery decision is hashed against the last\n\nthe memory is tamper-evident.\n\nwhy this matters:\n\nmost ai systems start from zero context each time\nthey \"think\" in isolation.\n\nthis one doesn't.\n\nit remembers every outcome\n\nand uses that history to shape new decisions\n\nover time, it becomes a self-governing entity\n\na machine that refines its own policies\n\nbased on what actually worked in the real world\n\nwhatās next:\n\ntomorrow i start writing the first policy evaluator\n\nthe part that reads the constitution\n\nand decides what the ai can and can't do\n\ngovernance begins.","in_reply_to_user_id_str":null,"in_reply_to_status_id_str":null,"is_quote_status":1,"is_ai":null,"ai_score":null},{"bookmarked":false,"display_text_range":[11,39],"entities":{"hashtags":[],"symbols":[],"timestamps":[],"urls":[],"user_mentions":[{"id_str":"1895398810299318272","name":"4nzn","screen_name":"paoloanzn","indices":[0,10]}]},"favorited":false,"in_reply_to_screen_name":"paoloanzn","lang":"en","retweeted":false,"fact_check":null,"id":"1985776941840953693","view_count":51,"bookmark_count":0,"created_at":1762281091000,"favorite_count":1,"quote_count":0,"reply_count":1,"retweet_count":0,"user_id_str":"1980522019964772352","conversation_id_str":"1985775567317389432","full_text":"@paoloanzn hell yeah.\n\ntime to execute.","in_reply_to_user_id_str":"1895398810299318272","in_reply_to_status_id_str":"1985775567317389432","is_quote_status":0,"is_ai":null,"ai_score":null},{"bookmarked":false,"display_text_range":[9,78],"entities":{"hashtags":[],"symbols":[],"timestamps":[],"urls":[],"user_mentions":[{"id_str":"3033730635","name":"Machina","screen_name":"EXM7777","indices":[0,8]}]},"favorited":false,"in_reply_to_screen_name":"EXM7777","lang":"en","retweeted":false,"fact_check":null,"id":"1985775297090744805","view_count":157,"bookmark_count":0,"created_at":1762280699000,"favorite_count":0,"quote_count":0,"reply_count":0,"retweet_count":0,"user_id_str":"1980522019964772352","conversation_id_str":"1985754430235656693","full_text":"@EXM7777 exactly. that feeling like everything is slipping through your hands.","in_reply_to_user_id_str":"3033730635","in_reply_to_status_id_str":"1985754430235656693","is_quote_status":0,"is_ai":null,"ai_score":null}]},{"label":"2025-11-06","value":2,"startTime":1762300800000,"endTime":1762387200000,"tweets":[{"bookmarked":false,"display_text_range":[0,249],"entities":{"hashtags":[],"symbols":[],"timestamps":[],"urls":[],"user_mentions":[]},"favorited":true,"lang":"en","retweeted":false,"fact_check":null,"id":"1986150092584460473","view_count":2,"bookmark_count":0,"created_at":1762370057000,"favorite_count":1,"quote_count":0,"reply_count":0,"retweet_count":0,"user_id_str":"1980522019964772352","conversation_id_str":"1986150092584460473","full_text":"many people treat ai as their savior\n\nit's not.\n\nai is just an amplifier.\n\nshit copy + ai = mega ai slop\n\nshit skills + ai = mega mediocrity at everything\n\nai doesnāt replace fundamentals - it exposes them.\n\nstudy your shit. then amplify it with ai.","in_reply_to_user_id_str":null,"in_reply_to_status_id_str":null,"is_quote_status":0,"is_ai":null,"ai_score":null},{"bookmarked":false,"display_text_range":[9,17],"entities":{"hashtags":[],"symbols":[],"timestamps":[],"urls":[],"user_mentions":[{"id_str":"1402082661993222144","name":"Mark Vassilevskiy","screen_name":"MarkKnd","indices":[0,8]}]},"favorited":false,"in_reply_to_screen_name":"MarkKnd","lang":"en","retweeted":false,"fact_check":null,"id":"1985950429897777406","view_count":164,"bookmark_count":0,"created_at":1762322454000,"favorite_count":0,"quote_count":0,"reply_count":1,"retweet_count":0,"user_id_str":"1980522019964772352","conversation_id_str":"1985882871995716045","full_text":"@MarkKnd damn bro","in_reply_to_user_id_str":"1402082661993222144","in_reply_to_status_id_str":"1985882871995716045","is_quote_status":0,"is_ai":null,"ai_score":null},{"bookmarked":false,"display_text_range":[27,34],"entities":{"hashtags":[],"symbols":[],"timestamps":[],"urls":[],"user_mentions":[{"id_str":"1972606509398818816","name":"Zain Mehmood","screen_name":"TheZainMehmood","indices":[0,15]},{"id_str":"1895398810299318272","name":"4nzn","screen_name":"paoloanzn","indices":[16,26]}]},"favorited":false,"in_reply_to_screen_name":"TheZainMehmood","lang":"en","retweeted":false,"fact_check":null,"id":"1986015611017744623","view_count":26,"bookmark_count":0,"created_at":1762337994000,"favorite_count":1,"quote_count":0,"reply_count":1,"retweet_count":0,"user_id_str":"1980522019964772352","conversation_id_str":"1985774021623918791","full_text":"@TheZainMehmood @paoloanzn exactly","in_reply_to_user_id_str":"1972606509398818816","in_reply_to_status_id_str":"1986012850616508419","is_quote_status":0,"is_ai":null,"ai_score":null},{"bookmarked":false,"display_text_range":[21,117],"entities":{"hashtags":[],"symbols":[],"timestamps":[],"urls":[],"user_mentions":[{"id_str":"1971249076411985920","name":"Kemal","screen_name":"ai_kemal","indices":[0,9]},{"id_str":"1895398810299318272","name":"4nzn","screen_name":"paoloanzn","indices":[10,20]}]},"favorited":false,"in_reply_to_screen_name":"ai_kemal","lang":"en","retweeted":false,"fact_check":null,"id":"1986069984829755825","view_count":22,"bookmark_count":0,"created_at":1762350958000,"favorite_count":0,"quote_count":0,"reply_count":0,"retweet_count":0,"user_id_str":"1980522019964772352","conversation_id_str":"1985774021623918791","full_text":"@ai_kemal @paoloanzn definitely possible, with some enhancements it can become the ai emperor of the company process.","in_reply_to_user_id_str":"1971249076411985920","in_reply_to_status_id_str":"1986028935080251841","is_quote_status":0,"is_ai":null,"ai_score":null},{"bookmarked":false,"display_text_range":[11,44],"entities":{"hashtags":[],"symbols":[],"timestamps":[],"urls":[],"user_mentions":[{"id_str":"1895398810299318272","name":"4nzn","screen_name":"paoloanzn","indices":[0,10]}]},"favorited":false,"in_reply_to_screen_name":"paoloanzn","lang":"en","retweeted":false,"fact_check":null,"id":"1986147061113495978","view_count":0,"bookmark_count":0,"created_at":1762369334000,"favorite_count":0,"quote_count":0,"reply_count":0,"retweet_count":0,"user_id_str":"1980522019964772352","conversation_id_str":"1986119016335949948","full_text":"@paoloanzn we're here to be second category.","in_reply_to_user_id_str":"1895398810299318272","in_reply_to_status_id_str":"1986119016335949948","is_quote_status":0,"is_ai":null,"ai_score":null},{"bookmarked":false,"display_text_range":[8,158],"entities":{"hashtags":[],"symbols":[],"timestamps":[],"urls":[],"user_mentions":[{"id_str":"1360265495363145730","name":"EP","screen_name":"eptwts","indices":[0,7]}]},"favorited":false,"in_reply_to_screen_name":"eptwts","lang":"en","retweeted":false,"fact_check":null,"id":"1986151080879923592","view_count":2,"bookmark_count":0,"created_at":1762370293000,"favorite_count":0,"quote_count":0,"reply_count":0,"retweet_count":0,"user_id_str":"1980522019964772352","conversation_id_str":"1986008483238400510","full_text":"@eptwts the internet era is the era of people of making claims and not standing behind them.\n\nbecause irl you usually get punched in the face for talking shit","in_reply_to_user_id_str":"1360265495363145730","in_reply_to_status_id_str":"1986008483238400510","is_quote_status":0,"is_ai":null,"ai_score":null},{"bookmarked":false,"display_text_range":[12,23],"entities":{"hashtags":[],"symbols":[],"timestamps":[],"urls":[],"user_mentions":[{"id_str":"1754147306687852544","name":"Ata","screen_name":"theatashka","indices":[0,11]}]},"favorited":false,"in_reply_to_screen_name":"theatashka","lang":"et","retweeted":false,"fact_check":null,"id":"1986174115817136192","view_count":5,"bookmark_count":0,"created_at":1762375785000,"favorite_count":1,"quote_count":0,"reply_count":0,"retweet_count":0,"user_id_str":"1980522019964772352","conversation_id_str":"1984668282507706462","full_text":"@theatashka soon broski","in_reply_to_user_id_str":"1754147306687852544","in_reply_to_status_id_str":"1986173672881619189","is_quote_status":0,"is_ai":null,"ai_score":null},{"bookmarked":false,"display_text_range":[23,42],"entities":{"hashtags":[],"symbols":[],"timestamps":[],"urls":[],"user_mentions":[{"id_str":"1754147306687852544","name":"Ata","screen_name":"theatashka","indices":[0,11]},{"id_str":"1895398810299318272","name":"4nzn","screen_name":"paoloanzn","indices":[12,22]}]},"favorited":false,"in_reply_to_screen_name":"theatashka","lang":"en","retweeted":false,"fact_check":null,"id":"1986175444266447111","view_count":13,"bookmark_count":0,"created_at":1762376101000,"favorite_count":0,"quote_count":0,"reply_count":0,"retweet_count":0,"user_id_str":"1980522019964772352","conversation_id_str":"1985774021623918791","full_text":"@theatashka @paoloanzn dropping tomorrow g","in_reply_to_user_id_str":"1754147306687852544","in_reply_to_status_id_str":"1986175154779799970","is_quote_status":0,"is_ai":null,"ai_score":null},{"bookmarked":false,"display_text_range":[23,74],"entities":{"hashtags":[],"symbols":[],"timestamps":[],"urls":[],"user_mentions":[{"id_str":"1754147306687852544","name":"Ata","screen_name":"theatashka","indices":[0,11]},{"id_str":"1895398810299318272","name":"4nzn","screen_name":"paoloanzn","indices":[12,22]}]},"favorited":false,"in_reply_to_screen_name":"theatashka","lang":"en","retweeted":false,"fact_check":null,"id":"1986174731243151689","view_count":6,"bookmark_count":0,"created_at":1762375931000,"favorite_count":0,"quote_count":0,"reply_count":0,"retweet_count":0,"user_id_str":"1980522019964772352","conversation_id_str":"1985075816208957754","full_text":"@theatashka @paoloanzn even faster now. maybe will finish until next week.","in_reply_to_user_id_str":"1754147306687852544","in_reply_to_status_id_str":"1986174488514638160","is_quote_status":0,"is_ai":null,"ai_score":null}]},{"label":"2025-11-07","value":1,"startTime":1762387200000,"endTime":1762473600000,"tweets":[{"bookmarked":false,"display_text_range":[9,120],"entities":{"hashtags":[],"symbols":[],"timestamps":[],"urls":[],"user_mentions":[{"id_str":"1658546655489298437","name":"Singh","screen_name":"ImSehej","indices":[0,8]}]},"favorited":false,"in_reply_to_screen_name":"ImSehej","lang":"en","retweeted":false,"fact_check":null,"id":"1986420505721946473","view_count":21,"bookmark_count":0,"created_at":1762434529000,"favorite_count":1,"quote_count":0,"reply_count":1,"retweet_count":0,"user_id_str":"1980522019964772352","conversation_id_str":"1986417542009921869","full_text":"@ImSehej āsaturatedā market where 99% have never touched any code but talk like theyāve built million dollar ai agencies","in_reply_to_user_id_str":"1658546655489298437","in_reply_to_status_id_str":"1986417542009921869","is_quote_status":0,"is_ai":null,"ai_score":null}]},{"label":"2025-11-08","value":0,"startTime":1762473600000,"endTime":1762560000000,"tweets":[{"bookmarked":false,"display_text_range":[11,111],"entities":{"hashtags":[],"symbols":[],"timestamps":[],"urls":[],"user_mentions":[{"id_str":"1895398810299318272","name":"4nzn","screen_name":"paoloanzn","indices":[0,10]},{"id_str":"1895398810299318272","name":"4nzn","screen_name":"paoloanzn","indices":[60,70]}]},"favorited":false,"in_reply_to_screen_name":"paoloanzn","lang":"en","retweeted":false,"fact_check":null,"id":"1986866408828117107","view_count":2,"bookmark_count":0,"created_at":1762540840000,"favorite_count":0,"quote_count":0,"reply_count":0,"retweet_count":0,"user_id_str":"1980522019964772352","conversation_id_str":"1986848376273637385","full_text":"@paoloanzn congrats broš¤\n\nproves that if you read listen to @paoloanzn you can go a long way...\n\nit's ai mafia.","in_reply_to_user_id_str":"1895398810299318272","in_reply_to_status_id_str":"1986848376273637385","is_quote_status":0,"is_ai":null,"ai_score":null}]},{"label":"2025-11-09","value":0,"startTime":1762560000000,"endTime":1762646400000,"tweets":[]},{"label":"2025-11-10","value":1,"startTime":1762646400000,"endTime":1762732800000,"tweets":[{"bookmarked":false,"display_text_range":[11,66],"entities":{"hashtags":[],"symbols":[],"timestamps":[],"urls":[],"user_mentions":[{"id_str":"1895398810299318272","name":"4nzn","screen_name":"paoloanzn","indices":[0,10]}]},"favorited":false,"in_reply_to_screen_name":"paoloanzn","lang":"en","retweeted":false,"fact_check":null,"id":"1987586254255607919","view_count":18,"bookmark_count":0,"created_at":1762712465000,"favorite_count":1,"quote_count":0,"reply_count":1,"retweet_count":0,"user_id_str":"1980522019964772352","conversation_id_str":"1987557147459416475","full_text":"@paoloanzn you're hitting me in the hears with those bro...\n\n10/10","in_reply_to_user_id_str":"1895398810299318272","in_reply_to_status_id_str":"1987557147459416475","is_quote_status":0,"is_ai":null,"ai_score":null}]},{"label":"2025-11-11","value":1,"startTime":1762732800000,"endTime":1762819200000,"tweets":[{"bookmarked":false,"display_text_range":[0,278],"entities":{"hashtags":[],"media":[{"display_url":"pic.x.com/fhCA7KFAUR","expanded_url":"https://x.com/aidvgg/status/1987955316806627811/photo/1","id_str":"1987955274003394560","indices":[279,302],"media_key":"3_1987955274003394560","media_url_https":"https://pbs.twimg.com/media/G5aiygBWMAA-fIj.jpg","type":"photo","url":"https://t.co/fhCA7KFAUR","ext_media_availability":{"status":"Available"},"features":{"large":{"faces":[]},"medium":{"faces":[]},"small":{"faces":[]},"orig":{"faces":[]}},"sizes":{"large":{"h":596,"w":2048,"resize":"fit"},"medium":{"h":349,"w":1200,"resize":"fit"},"small":{"h":198,"w":680,"resize":"fit"},"thumb":{"h":150,"w":150,"resize":"crop"}},"original_info":{"height":732,"width":2517,"focus_rects":[{"x":920,"y":0,"w":1307,"h":732},{"x":1207,"y":0,"w":732,"h":732},{"x":1252,"y":0,"w":642,"h":732},{"x":1390,"y":0,"w":366,"h":732},{"x":0,"y":0,"w":2517,"h":732}]},"allow_download_status":{"allow_download":true},"media_results":{"result":{"media_key":"3_1987955274003394560"}}}],"symbols":[],"timestamps":[],"urls":[],"user_mentions":[]},"extended_entities":{"media":[{"display_url":"pic.x.com/fhCA7KFAUR","expanded_url":"https://x.com/aidvgg/status/1987955316806627811/photo/1","id_str":"1987955274003394560","indices":[279,302],"media_key":"3_1987955274003394560","media_url_https":"https://pbs.twimg.com/media/G5aiygBWMAA-fIj.jpg","type":"photo","url":"https://t.co/fhCA7KFAUR","ext_media_availability":{"status":"Available"},"features":{"large":{"faces":[]},"medium":{"faces":[]},"small":{"faces":[]},"orig":{"faces":[]}},"sizes":{"large":{"h":596,"w":2048,"resize":"fit"},"medium":{"h":349,"w":1200,"resize":"fit"},"small":{"h":198,"w":680,"resize":"fit"},"thumb":{"h":150,"w":150,"resize":"crop"}},"original_info":{"height":732,"width":2517,"focus_rects":[{"x":920,"y":0,"w":1307,"h":732},{"x":1207,"y":0,"w":732,"h":732},{"x":1252,"y":0,"w":642,"h":732},{"x":1390,"y":0,"w":366,"h":732},{"x":0,"y":0,"w":2517,"h":732}]},"allow_download_status":{"allow_download":true},"media_results":{"result":{"media_key":"3_1987955274003394560"}}}]},"favorited":true,"lang":"en","possibly_sensitive":false,"possibly_sensitive_editable":true,"quoted_status_id_str":"1984668282507706462","quoted_status_permalink":{"url":"https://t.co/ibNMNzJ6vs","expanded":"https://twitter.com/aidvgg/status/1984668282507706462","display":"x.com/aidvgg/status/ā¦"},"retweeted":true,"fact_check":null,"id":"1987955316806627811","view_count":478,"bookmark_count":1,"created_at":1762800456000,"favorite_count":3,"quote_count":1,"reply_count":1,"retweet_count":1,"user_id_str":"1980522019964772352","conversation_id_str":"1987955316806627811","full_text":"day 3-4: building the brainās government\n\nthe goal isn't \"an ai that automates work\"\n\nit's \"an ai that governs how work gets done\"\n\nthat requires 3 hard things most skip:\n\n- remembering every decision\n- evaluating them under explicit rules\n- learning which rules actually worked\n\nso i built the governance loop.\n\nit starts simple:\n\n1. every event inside the org is logged\n\n2. context is assembled: what happened, why it happened, and under what conditions.\n\n3. the decision engine evaluates it against policy\n\n4. the outcome tracker measures the real-world result\n\n5. the learning loop updates policy stats\n\n6. if it finds a better pattern, it proposes a new rule\n\nevery policy is versioned, hashed, and auditable\n\nevery decision cites the exact constitution article it followed\n\nnothing runs without traceability\n\nwhen it learns that a variant consistently outperforms another,\n\nit doesnāt self-promote - it proposes\n\nhumans still govern the governors\n\nover time, the system becomes the institutional memory of the company\n\na living constitution that adapts through evidence, not opinions\n\ngovernance is the only way to scale ai safely\n\nnot through prompts, but through constitutions\n\nthis isnāt an ai assistant\n\nitās the start of an ai organism","in_reply_to_user_id_str":null,"in_reply_to_status_id_str":null,"is_quote_status":1,"is_ai":null,"ai_score":null},{"bookmarked":false,"display_text_range":[11,289],"entities":{"hashtags":[],"symbols":[],"timestamps":[],"urls":[],"user_mentions":[{"id_str":"1895398810299318272","name":"4nzn","screen_name":"paoloanzn","indices":[0,10]}]},"favorited":false,"in_reply_to_screen_name":"paoloanzn","lang":"en","retweeted":false,"fact_check":null,"id":"1987951032195051911","view_count":50,"bookmark_count":0,"created_at":1762799435000,"favorite_count":1,"quote_count":0,"reply_count":0,"retweet_count":0,"user_id_str":"1980522019964772352","conversation_id_str":"1987931471118823700","full_text":"hell yeah, i was architecting the memory of my constituion engine system\n\nyou answered my questions i didn't even ask yetšÆ\n\ni've come up with 1 more approach to memory management. it's not specifically for interacting with users, but rather for decision making.\n\nwill hit you up with it soon.","in_reply_to_user_id_str":"1895398810299318272","in_reply_to_status_id_str":"1987931471118823700","is_quote_status":0,"is_ai":null,"ai_score":null}]},{"label":"2025-11-12","value":4,"startTime":1762819200000,"endTime":1762905600000,"tweets":[{"bookmarked":false,"display_text_range":[0,275],"entities":{"hashtags":[],"media":[{"display_url":"pic.x.com/zfICwkSIpo","expanded_url":"https://x.com/aidvgg/status/1988301591271669876/photo/1","id_str":"1988301404683849728","indices":[276,299],"media_key":"3_1988301404683849728","media_url_https":"https://pbs.twimg.com/media/G5fdl9SXUAADBPx.png","type":"photo","url":"https://t.co/zfICwkSIpo","ext_media_availability":{"status":"Available"},"features":{"large":{"faces":[]},"medium":{"faces":[]},"small":{"faces":[]},"orig":{"faces":[]}},"sizes":{"large":{"h":614,"w":2048,"resize":"fit"},"medium":{"h":360,"w":1200,"resize":"fit"},"small":{"h":204,"w":680,"resize":"fit"},"thumb":{"h":150,"w":150,"resize":"crop"}},"original_info":{"height":732,"width":2443,"focus_rects":[{"x":18,"y":0,"w":1307,"h":732},{"x":305,"y":0,"w":732,"h":732},{"x":350,"y":0,"w":642,"h":732},{"x":488,"y":0,"w":366,"h":732},{"x":0,"y":0,"w":2443,"h":732}]},"allow_download_status":{"allow_download":true},"media_results":{"result":{"media_key":"3_1988301404683849728"}}}],"symbols":[],"timestamps":[],"urls":[],"user_mentions":[]},"extended_entities":{"media":[{"display_url":"pic.x.com/zfICwkSIpo","expanded_url":"https://x.com/aidvgg/status/1988301591271669876/photo/1","id_str":"1988301404683849728","indices":[276,299],"media_key":"3_1988301404683849728","media_url_https":"https://pbs.twimg.com/media/G5fdl9SXUAADBPx.png","type":"photo","url":"https://t.co/zfICwkSIpo","ext_media_availability":{"status":"Available"},"features":{"large":{"faces":[]},"medium":{"faces":[]},"small":{"faces":[]},"orig":{"faces":[]}},"sizes":{"large":{"h":614,"w":2048,"resize":"fit"},"medium":{"h":360,"w":1200,"resize":"fit"},"small":{"h":204,"w":680,"resize":"fit"},"thumb":{"h":150,"w":150,"resize":"crop"}},"original_info":{"height":732,"width":2443,"focus_rects":[{"x":18,"y":0,"w":1307,"h":732},{"x":305,"y":0,"w":732,"h":732},{"x":350,"y":0,"w":642,"h":732},{"x":488,"y":0,"w":366,"h":732},{"x":0,"y":0,"w":2443,"h":732}]},"allow_download_status":{"allow_download":true},"media_results":{"result":{"media_key":"3_1988301404683849728"}}}]},"favorited":true,"lang":"en","possibly_sensitive":false,"possibly_sensitive_editable":true,"quoted_status_id_str":"1987955316806627811","quoted_status_permalink":{"url":"https://t.co/wsehw27XOK","expanded":"https://twitter.com/aidvgg/status/1987955316806627811","display":"x.com/aidvgg/status/ā¦"},"retweeted":true,"fact_check":null,"id":"1988301591271669876","view_count":280,"bookmark_count":2,"created_at":1762883014000,"favorite_count":3,"quote_count":0,"reply_count":2,"retweet_count":1,"user_id_str":"1980522019964772352","conversation_id_str":"1988301591271669876","full_text":"day 5: first policies executed\n\nthe system finally made its own decisions - under a real constitution\n\nno prompts, no manual logic, just:\n\npolicy ā decision ā outcome ā feedback\n\neach decision:\n\n- cites which policy version it followed\n- logs reasoning hash-linked to the one before it\n- tracks the outcome when ground truth arrives\n\nwhen outcomes come in, the learning module updates the policyās confidence.\n\npush strong patterns, remove weak ones\n\nai didnāt just predict\n\nit governed.\n\nthatās the point of gpt-gov.\n\nnot faster output, but consistent reasoning under evolving law.\n\nnext step: scorecards + variant selection","in_reply_to_user_id_str":null,"in_reply_to_status_id_str":null,"is_quote_status":1,"is_ai":null,"ai_score":null},{"bookmarked":false,"display_text_range":[11,91],"entities":{"hashtags":[],"symbols":[],"timestamps":[],"urls":[],"user_mentions":[{"id_str":"1895398810299318272","name":"4nzn","screen_name":"paoloanzn","indices":[0,10]}]},"favorited":false,"in_reply_to_screen_name":"paoloanzn","lang":"en","retweeted":false,"fact_check":null,"id":"1988299908399722728","view_count":73,"bookmark_count":0,"created_at":1762882613000,"favorite_count":1,"quote_count":0,"reply_count":1,"retweet_count":0,"user_id_str":"1980522019964772352","conversation_id_str":"1988289697815351751","full_text":"@paoloanzn you're an inspiration bro, and a great teacher.\n\nhappy to be part of the familyš¤","in_reply_to_user_id_str":"1895398810299318272","in_reply_to_status_id_str":"1988289697815351751","is_quote_status":0,"is_ai":null,"ai_score":null},{"bookmarked":false,"display_text_range":[11,42],"entities":{"hashtags":[],"symbols":[],"timestamps":[],"urls":[],"user_mentions":[{"id_str":"1895398810299318272","name":"4nzn","screen_name":"paoloanzn","indices":[0,10]}]},"favorited":false,"in_reply_to_screen_name":"paoloanzn","lang":"en","retweeted":false,"fact_check":null,"id":"1988302949270123000","view_count":21,"bookmark_count":0,"created_at":1762883338000,"favorite_count":1,"quote_count":0,"reply_count":1,"retweet_count":0,"user_id_str":"1980522019964772352","conversation_id_str":"1988279652214075728","full_text":"@paoloanzn bro is on a generational ai run","in_reply_to_user_id_str":"1895398810299318272","in_reply_to_status_id_str":"1988279652214075728","is_quote_status":0,"is_ai":null,"ai_score":null},{"bookmarked":false,"display_text_range":[12,25],"entities":{"hashtags":[],"symbols":[],"timestamps":[],"urls":[],"user_mentions":[{"id_str":"1754147306687852544","name":"Ata","screen_name":"theatashka","indices":[0,11]}]},"favorited":false,"in_reply_to_screen_name":"theatashka","lang":"en","retweeted":false,"fact_check":null,"id":"1988182082838003823","view_count":6,"bookmark_count":0,"created_at":1762854521000,"favorite_count":1,"quote_count":0,"reply_count":0,"retweet_count":0,"user_id_str":"1980522019964772352","conversation_id_str":"1987955316806627811","full_text":"@theatashka thank you bro","in_reply_to_user_id_str":"1754147306687852544","in_reply_to_status_id_str":"1988176972283838615","is_quote_status":0,"is_ai":null,"ai_score":null}]},{"label":"2025-11-13","value":1,"startTime":1762905600000,"endTime":1762992000000,"tweets":[{"bookmarked":false,"display_text_range":[12,70],"entities":{"hashtags":[],"symbols":[],"timestamps":[],"urls":[],"user_mentions":[{"id_str":"1754147306687852544","name":"Ata","screen_name":"theatashka","indices":[0,11]}]},"favorited":false,"in_reply_to_screen_name":"theatashka","lang":"en","retweeted":false,"fact_check":null,"id":"1988658528740114529","view_count":127,"bookmark_count":0,"created_at":1762968115000,"favorite_count":1,"quote_count":0,"reply_count":1,"retweet_count":0,"user_id_str":"1980522019964772352","conversation_id_str":"1988638174982053958","full_text":"@theatashka best design iāve seen today. you leveled up bro, good job.","in_reply_to_user_id_str":"1754147306687852544","in_reply_to_status_id_str":"1988638174982053958","is_quote_status":0,"is_ai":null,"ai_score":null},{"bookmarked":false,"display_text_range":[10,19],"entities":{"hashtags":[],"symbols":[],"timestamps":[],"urls":[],"user_mentions":[{"id_str":"1971249076411985920","name":"Kemal","screen_name":"ai_kemal","indices":[0,9]}]},"favorited":false,"in_reply_to_screen_name":"ai_kemal","lang":"tl","retweeted":false,"fact_check":null,"id":"1988553532887154997","view_count":14,"bookmark_count":0,"created_at":1762943082000,"favorite_count":0,"quote_count":0,"reply_count":0,"retweet_count":0,"user_id_str":"1980522019964772352","conversation_id_str":"1984668282507706462","full_text":"@ai_kemal haha true","in_reply_to_user_id_str":"1971249076411985920","in_reply_to_status_id_str":"1988544227903439192","is_quote_status":0,"is_ai":null,"ai_score":null}]},{"label":"2025-11-14","value":0,"startTime":1762992000000,"endTime":1763078400000,"tweets":[{"bookmarked":false,"display_text_range":[0,280],"entities":{"hashtags":[],"media":[{"display_url":"pic.x.com/aE2gev4kxm","expanded_url":"https://x.com/aidvgg/status/1989057807232999732/photo/1","id_str":"1989057773481394176","indices":[281,304],"media_key":"3_1989057773481394176","media_url_https":"https://pbs.twimg.com/media/G5qNgaoWgAAKKSI.jpg","type":"photo","url":"https://t.co/aE2gev4kxm","ext_media_availability":{"status":"Available"},"features":{"large":{"faces":[]},"medium":{"faces":[]},"small":{"faces":[]},"orig":{"faces":[]}},"sizes":{"large":{"h":590,"w":2048,"resize":"fit"},"medium":{"h":345,"w":1200,"resize":"fit"},"small":{"h":196,"w":680,"resize":"fit"},"thumb":{"h":150,"w":150,"resize":"crop"}},"original_info":{"height":732,"width":2543,"focus_rects":[{"x":1236,"y":0,"w":1307,"h":732},{"x":1811,"y":0,"w":732,"h":732},{"x":1901,"y":0,"w":642,"h":732},{"x":2042,"y":0,"w":366,"h":732},{"x":0,"y":0,"w":2543,"h":732}]},"allow_download_status":{"allow_download":true},"media_results":{"result":{"media_key":"3_1989057773481394176"}}}],"symbols":[],"timestamps":[],"urls":[],"user_mentions":[]},"extended_entities":{"media":[{"display_url":"pic.x.com/aE2gev4kxm","expanded_url":"https://x.com/aidvgg/status/1989057807232999732/photo/1","id_str":"1989057773481394176","indices":[281,304],"media_key":"3_1989057773481394176","media_url_https":"https://pbs.twimg.com/media/G5qNgaoWgAAKKSI.jpg","type":"photo","url":"https://t.co/aE2gev4kxm","ext_media_availability":{"status":"Available"},"features":{"large":{"faces":[]},"medium":{"faces":[]},"small":{"faces":[]},"orig":{"faces":[]}},"sizes":{"large":{"h":590,"w":2048,"resize":"fit"},"medium":{"h":345,"w":1200,"resize":"fit"},"small":{"h":196,"w":680,"resize":"fit"},"thumb":{"h":150,"w":150,"resize":"crop"}},"original_info":{"height":732,"width":2543,"focus_rects":[{"x":1236,"y":0,"w":1307,"h":732},{"x":1811,"y":0,"w":732,"h":732},{"x":1901,"y":0,"w":642,"h":732},{"x":2042,"y":0,"w":366,"h":732},{"x":0,"y":0,"w":2543,"h":732}]},"allow_download_status":{"allow_download":true},"media_results":{"result":{"media_key":"3_1989057773481394176"}}}]},"favorited":true,"lang":"en","possibly_sensitive":false,"possibly_sensitive_editable":true,"retweeted":false,"fact_check":null,"id":"1989057807232999732","view_count":116,"bookmark_count":0,"created_at":1763063310000,"favorite_count":2,"quote_count":0,"reply_count":0,"retweet_count":0,"user_id_str":"1980522019964772352","conversation_id_str":"1989057807232999732","full_text":"day 6: the system started judging itself\n\npolicies now compete\n\neach one runs live decisions, collects outcomes, and feeds into a scorecard\n\nthe scorecard tracks how each policy variant performs\n\nprecision, win rate, margin, latency\n\nthe router doesnāt just pick at random anymore\n\nit allocates traffic dynamically using bandit logic\n\nbad policies fade out\n\nstrong ones gain exposure\n\nall under the same constitution\n\nthe governance loop now has selection pressure -\na real evolutionary layer\n\nthis is how ai law learns to improve itself","in_reply_to_user_id_str":null,"in_reply_to_status_id_str":null,"is_quote_status":0,"is_ai":null,"ai_score":null},{"bookmarked":false,"display_text_range":[11,84],"entities":{"hashtags":[],"symbols":[],"timestamps":[],"urls":[],"user_mentions":[{"id_str":"1895398810299318272","name":"4nzn","screen_name":"paoloanzn","indices":[0,10]}]},"favorited":false,"in_reply_to_screen_name":"paoloanzn","lang":"en","retweeted":false,"fact_check":null,"id":"1989049105830772972","view_count":39,"bookmark_count":0,"created_at":1763061236000,"favorite_count":1,"quote_count":0,"reply_count":0,"retweet_count":0,"user_id_str":"1980522019964772352","conversation_id_str":"1989037562120523973","full_text":"@paoloanzn damn, now i gotta mimic this in my own way.\n\ni will have questions bro...","in_reply_to_user_id_str":"1895398810299318272","in_reply_to_status_id_str":"1989037562120523973","is_quote_status":0,"is_ai":null,"ai_score":null}]},{"label":"2025-11-15","value":2,"startTime":1763078400000,"endTime":1763164800000,"tweets":[{"bookmarked":false,"display_text_range":[0,279],"entities":{"hashtags":[],"symbols":[],"timestamps":[],"urls":[],"user_mentions":[]},"favorited":true,"lang":"en","quoted_status_id_str":"1989015833709015078","quoted_status_permalink":{"url":"https://t.co/mRVqrWwSOj","expanded":"https://twitter.com/paoloanzn/status/1989015833709015078","display":"x.com/paoloanzn/statā¦"},"retweeted":false,"fact_check":null,"id":"1989420216053305697","view_count":35,"bookmark_count":0,"created_at":1763149715000,"favorite_count":1,"quote_count":0,"reply_count":0,"retweet_count":0,"user_id_str":"1980522019964772352","conversation_id_str":"1989420216053305697","full_text":"most people in the comments have never built and deployed any complex agent system\n\nyou're misunderstanding whatās being built here.\n\nthis isnāt about discord bots, \"chat prompts\", or ai devs who write bug-free code.\n\nit's an infrastructure layer.\n\na system that uses anthropicās agent sdk to deploy and coordinate ai agents across environments like discord.\n\nthat means you can spin up specialized agents instantly, orchestrate their interactions, and scale that behavior the same way you'd scale any other backend process.\n\nitās not hype or \"AI roleplay.\"\n\nitās a framework for agentic systems that can plug into real workflows.\n\nmark my words: this is the future of orchestrating ai-powered agents","in_reply_to_user_id_str":null,"in_reply_to_status_id_str":null,"is_quote_status":1,"is_ai":null,"ai_score":null},{"bookmarked":false,"display_text_range":[0,22],"entities":{"hashtags":[],"media":[{"display_url":"pic.x.com/ntqaBz0Ty0","expanded_url":"https://x.com/aidvgg/status/1989467175049138527/photo/1","id_str":"1989467068089982976","indices":[23,46],"media_key":"3_1989467068089982976","media_url_https":"https://pbs.twimg.com/media/G5wBwf3XYAAuUY0.jpg","type":"photo","url":"https://t.co/ntqaBz0Ty0","ext_media_availability":{"status":"Available"},"features":{"large":{"faces":[]},"medium":{"faces":[]},"small":{"faces":[]},"orig":{"faces":[]}},"sizes":{"large":{"h":972,"w":1525,"resize":"fit"},"medium":{"h":765,"w":1200,"resize":"fit"},"small":{"h":433,"w":680,"resize":"fit"},"thumb":{"h":150,"w":150,"resize":"crop"}},"original_info":{"height":972,"width":1525,"focus_rects":[{"x":0,"y":0,"w":1525,"h":854},{"x":0,"y":0,"w":972,"h":972},{"x":0,"y":0,"w":853,"h":972},{"x":0,"y":0,"w":486,"h":972},{"x":0,"y":0,"w":1525,"h":972}]},"allow_download_status":{"allow_download":true},"media_results":{"result":{"media_key":"3_1989467068089982976"}}}],"symbols":[],"timestamps":[],"urls":[],"user_mentions":[]},"extended_entities":{"media":[{"display_url":"pic.x.com/ntqaBz0Ty0","expanded_url":"https://x.com/aidvgg/status/1989467175049138527/photo/1","id_str":"1989467068089982976","indices":[23,46],"media_key":"3_1989467068089982976","media_url_https":"https://pbs.twimg.com/media/G5wBwf3XYAAuUY0.jpg","type":"photo","url":"https://t.co/ntqaBz0Ty0","ext_media_availability":{"status":"Available"},"features":{"large":{"faces":[]},"medium":{"faces":[]},"small":{"faces":[]},"orig":{"faces":[]}},"sizes":{"large":{"h":972,"w":1525,"resize":"fit"},"medium":{"h":765,"w":1200,"resize":"fit"},"small":{"h":433,"w":680,"resize":"fit"},"thumb":{"h":150,"w":150,"resize":"crop"}},"original_info":{"height":972,"width":1525,"focus_rects":[{"x":0,"y":0,"w":1525,"h":854},{"x":0,"y":0,"w":972,"h":972},{"x":0,"y":0,"w":853,"h":972},{"x":0,"y":0,"w":486,"h":972},{"x":0,"y":0,"w":1525,"h":972}]},"allow_download_status":{"allow_download":true},"media_results":{"result":{"media_key":"3_1989467068089982976"}}}]},"favorited":true,"lang":"en","possibly_sensitive":false,"possibly_sensitive_editable":true,"quoted_status_id_str":"1989015833709015078","quoted_status_permalink":{"url":"https://t.co/mRVqrWxqDR","expanded":"https://twitter.com/paoloanzn/status/1989015833709015078","display":"x.com/paoloanzn/statā¦"},"retweeted":true,"fact_check":null,"id":"1989467175049138527","view_count":3466,"bookmark_count":1,"created_at":1763160911000,"favorite_count":6,"quote_count":1,"reply_count":1,"retweet_count":1,"user_id_str":"1980522019964772352","conversation_id_str":"1989467175049138527","full_text":"learning from the best https://t.co/ntqaBz0Ty0","in_reply_to_user_id_str":null,"in_reply_to_status_id_str":null,"is_quote_status":1,"is_ai":null,"ai_score":null},{"bookmarked":false,"display_text_range":[24,135],"entities":{"hashtags":[],"symbols":[],"timestamps":[],"urls":[],"user_mentions":[{"id_str":"1969565318780764165","name":"Vitaly Paskov","screen_name":"VPStrategic","indices":[0,12]},{"id_str":"1895398810299318272","name":"4nzn","screen_name":"paoloanzn","indices":[13,23]},{"id_str":"1969565318780764165","name":"Vitaly Paskov","screen_name":"VPStrategic","indices":[24,36]}]},"favorited":false,"in_reply_to_screen_name":"VPStrategic","lang":"en","retweeted":false,"fact_check":null,"id":"1989415631029244125","view_count":11,"bookmark_count":0,"created_at":1763148622000,"favorite_count":1,"quote_count":0,"reply_count":1,"retweet_count":0,"user_id_str":"1980522019964772352","conversation_id_str":"1989015833709015078","full_text":"@VPStrategic @paoloanzn @VPStrategic he didn't even reply to you because you're talking a bunch nonsense. you need to touch some grass.","in_reply_to_user_id_str":"1969565318780764165","in_reply_to_status_id_str":"1989349579561775213","is_quote_status":0,"is_ai":null,"ai_score":null},{"bookmarked":false,"display_text_range":[11,37],"entities":{"hashtags":[],"symbols":[],"timestamps":[],"urls":[],"user_mentions":[{"id_str":"1895398810299318272","name":"4nzn","screen_name":"paoloanzn","indices":[0,10]}]},"favorited":false,"in_reply_to_screen_name":"paoloanzn","lang":"en","retweeted":false,"fact_check":null,"id":"1989467904941891981","view_count":19,"bookmark_count":0,"created_at":1763161085000,"favorite_count":1,"quote_count":0,"reply_count":0,"retweet_count":0,"user_id_str":"1980522019964772352","conversation_id_str":"1989467175049138527","full_text":"@paoloanzn had no choice but to do it","in_reply_to_user_id_str":"1895398810299318272","in_reply_to_status_id_str":"1989467292594573516","is_quote_status":0,"is_ai":null,"ai_score":null},{"bookmarked":false,"display_text_range":[11,16],"entities":{"hashtags":[],"symbols":[],"timestamps":[],"urls":[],"user_mentions":[{"id_str":"1895398810299318272","name":"4nzn","screen_name":"paoloanzn","indices":[0,10]}]},"favorited":false,"in_reply_to_screen_name":"paoloanzn","lang":"en","retweeted":false,"fact_check":null,"id":"1989469744689189367","view_count":51,"bookmark_count":0,"created_at":1763161524000,"favorite_count":0,"quote_count":0,"reply_count":0,"retweet_count":0,"user_id_str":"1980522019964772352","conversation_id_str":"1989468211298144509","full_text":"@paoloanzn goatš¤","in_reply_to_user_id_str":"1895398810299318272","in_reply_to_status_id_str":"1989468211298144509","is_quote_status":0,"is_ai":null,"ai_score":null}]},{"label":"2025-11-16","value":0,"startTime":1763164800000,"endTime":1763251200000,"tweets":[{"bookmarked":false,"display_text_range":[12,33],"entities":{"hashtags":[],"symbols":[],"timestamps":[],"urls":[],"user_mentions":[{"id_str":"1754147306687852544","name":"Ata","screen_name":"theatashka","indices":[0,11]}]},"favorited":false,"in_reply_to_screen_name":"theatashka","lang":"en","retweeted":false,"fact_check":null,"id":"1989734279358693475","view_count":72,"bookmark_count":0,"created_at":1763224594000,"favorite_count":0,"quote_count":0,"reply_count":0,"retweet_count":0,"user_id_str":"1980522019964772352","conversation_id_str":"1989717607767818438","full_text":"@theatashka favorite for a reason","in_reply_to_user_id_str":"1754147306687852544","in_reply_to_status_id_str":"1989717607767818438","is_quote_status":0,"is_ai":null,"ai_score":null}]},{"label":"2025-11-17","value":8,"startTime":1763251200000,"endTime":1763337600000,"tweets":[{"bookmarked":false,"display_text_range":[0,279],"entities":{"hashtags":[],"symbols":[],"timestamps":[],"urls":[],"user_mentions":[]},"favorited":true,"lang":"en","retweeted":true,"fact_check":null,"id":"1990002854233337925","view_count":193,"bookmark_count":0,"created_at":1763288627000,"favorite_count":3,"quote_count":0,"reply_count":2,"retweet_count":1,"user_id_str":"1980522019964772352","conversation_id_str":"1990002854233337925","full_text":"80% of ai agent implementations fail within 6 months\n\ncompanies are spending millions on systems that never reach production\n\nand here's the thing nobody talks about:\n\nthe problem isn't the technology\n\nthe problem is nobody knows how to build these systems properly\n\neveryone can make a chatbot demo that works in controlled environments\n\nalmost nobody can build an agent system that works reliably with real users, real data, and real consequences\n\nthe gap between prototype and production is where projects die\n\nand that gap is pure architecture and systems thinking\n\nif you can bridge that gap, you're not competing with everyone\n\nyou're competing with the tiny fraction of people who actually know what they're doing","in_reply_to_user_id_str":null,"in_reply_to_status_id_str":null,"is_quote_status":0,"is_ai":null,"ai_score":null},{"bookmarked":false,"display_text_range":[0,278],"entities":{"hashtags":[],"media":[{"display_url":"pic.x.com/xur3S4i9Hr","expanded_url":"https://x.com/aidvgg/status/1990083139603939357/video/1","id_str":"1990083054270898176","indices":[279,302],"media_key":"13_1990083054270898176","media_url_https":"https://pbs.twimg.com/amplify_video_thumb/1990083054270898176/img/YlIJU2gho-vyLUIH.jpg","type":"video","url":"https://t.co/xur3S4i9Hr","additional_media_info":{"monetizable":false},"ext_media_availability":{"status":"Available"},"sizes":{"large":{"h":1040,"w":1920,"resize":"fit"},"medium":{"h":650,"w":1200,"resize":"fit"},"small":{"h":368,"w":680,"resize":"fit"},"thumb":{"h":150,"w":150,"resize":"crop"}},"original_info":{"height":1040,"width":1920,"focus_rects":[]},"allow_download_status":{"allow_download":true},"video_info":{"aspect_ratio":[24,13],"duration_millis":35066,"variants":[{"content_type":"application/x-mpegURL","url":"https://video.twimg.com/amplify_video/1990083054270898176/pl/qcOk9UcVCCzsm7Di.m3u8?tag=21"},{"bitrate":256000,"content_type":"video/mp4","url":"https://video.twimg.com/amplify_video/1990083054270898176/vid/avc1/498x270/Bahyx01PDQauOGAK.mp4?tag=21"},{"bitrate":832000,"content_type":"video/mp4","url":"https://video.twimg.com/amplify_video/1990083054270898176/vid/avc1/664x360/t0YRdumfZIGcCRh5.mp4?tag=21"},{"bitrate":2176000,"content_type":"video/mp4","url":"https://video.twimg.com/amplify_video/1990083054270898176/vid/avc1/1328x720/J-ApTFzs-F-PG798.mp4?tag=21"},{"bitrate":10368000,"content_type":"video/mp4","url":"https://video.twimg.com/amplify_video/1990083054270898176/vid/avc1/1920x1040/jJ69t-BA0SPvi75N.mp4?tag=21"}]},"media_results":{"result":{"media_key":"13_1990083054270898176"}}}],"symbols":[],"timestamps":[],"urls":[{"display_url":"x.com/aidvgg/status/ā¦","expanded_url":"https://x.com/aidvgg/status/1989467175049138527?s=20","url":"https://t.co/wYiEVPugzY","indices":[628,651]}],"user_mentions":[]},"extended_entities":{"media":[{"display_url":"pic.x.com/xur3S4i9Hr","expanded_url":"https://x.com/aidvgg/status/1990083139603939357/video/1","id_str":"1990083054270898176","indices":[279,302],"media_key":"13_1990083054270898176","media_url_https":"https://pbs.twimg.com/amplify_video_thumb/1990083054270898176/img/YlIJU2gho-vyLUIH.jpg","type":"video","url":"https://t.co/xur3S4i9Hr","additional_media_info":{"monetizable":false},"ext_media_availability":{"status":"Available"},"sizes":{"large":{"h":1040,"w":1920,"resize":"fit"},"medium":{"h":650,"w":1200,"resize":"fit"},"small":{"h":368,"w":680,"resize":"fit"},"thumb":{"h":150,"w":150,"resize":"crop"}},"original_info":{"height":1040,"width":1920,"focus_rects":[]},"allow_download_status":{"allow_download":true},"video_info":{"aspect_ratio":[24,13],"duration_millis":35066,"variants":[{"content_type":"application/x-mpegURL","url":"https://video.twimg.com/amplify_video/1990083054270898176/pl/qcOk9UcVCCzsm7Di.m3u8?tag=21"},{"bitrate":256000,"content_type":"video/mp4","url":"https://video.twimg.com/amplify_video/1990083054270898176/vid/avc1/498x270/Bahyx01PDQauOGAK.mp4?tag=21"},{"bitrate":832000,"content_type":"video/mp4","url":"https://video.twimg.com/amplify_video/1990083054270898176/vid/avc1/664x360/t0YRdumfZIGcCRh5.mp4?tag=21"},{"bitrate":2176000,"content_type":"video/mp4","url":"https://video.twimg.com/amplify_video/1990083054270898176/vid/avc1/1328x720/J-ApTFzs-F-PG798.mp4?tag=21"},{"bitrate":10368000,"content_type":"video/mp4","url":"https://video.twimg.com/amplify_video/1990083054270898176/vid/avc1/1920x1040/jJ69t-BA0SPvi75N.mp4?tag=21"}]},"media_results":{"result":{"media_key":"13_1990083054270898176"}}}]},"favorited":true,"lang":"en","possibly_sensitive":false,"possibly_sensitive_editable":true,"retweeted":false,"fact_check":null,"id":"1990083139603939357","view_count":1,"bookmark_count":0,"created_at":1763307769000,"favorite_count":1,"quote_count":0,"reply_count":0,"retweet_count":0,"user_id_str":"1980522019964772352","conversation_id_str":"1990083139603939357","full_text":"deployed a three-agent dev team that runs 24/7 for under $200/month in api costs\n\nnot a chatbot\n\nnot a demo\n\nactual production infrastructure\n\n- backend developer agent\n\n- devops specialist agent\n\n- frontend engineer agent\n\neach gets isolated container environment\n\neach has its own workspace\n\nthey communicate through discord like real employees\n\nthey write code, review each other's work, deploy infrastructure\n\ncomplete transparency\n\nhumans see everything\n\nthis replaces $180k/year in salary costs\n\np.s. this can be any agent, not only coding ones.\n\nif you want this infrastructure set up for your business,\n\nshoot me a dm.\n\nhttps://t.co/wYiEVPugzY","in_reply_to_user_id_str":null,"in_reply_to_status_id_str":null,"is_quote_status":0,"is_ai":null,"ai_score":null},{"bookmarked":false,"display_text_range":[0,278],"entities":{"hashtags":[],"media":[{"display_url":"pic.x.com/KAtAbAvvyd","expanded_url":"https://x.com/aidvgg/status/1990083841709559998/video/1","id_str":"1990083452436193280","indices":[279,302],"media_key":"13_1990083452436193280","media_url_https":"https://pbs.twimg.com/amplify_video_thumb/1990083452436193280/img/AvQ_zpGIUIiOgDGf.jpg","type":"video","url":"https://t.co/KAtAbAvvyd","additional_media_info":{"monetizable":false},"ext_media_availability":{"status":"Available"},"sizes":{"large":{"h":1040,"w":1920,"resize":"fit"},"medium":{"h":650,"w":1200,"resize":"fit"},"small":{"h":368,"w":680,"resize":"fit"},"thumb":{"h":150,"w":150,"resize":"crop"}},"original_info":{"height":1040,"width":1920,"focus_rects":[]},"allow_download_status":{"allow_download":true},"video_info":{"aspect_ratio":[24,13],"duration_millis":35066,"variants":[{"content_type":"application/x-mpegURL","url":"https://video.twimg.com/amplify_video/1990083452436193280/pl/uKOX7o-exFHK4dIh.m3u8?tag=21"},{"bitrate":256000,"content_type":"video/mp4","url":"https://video.twimg.com/amplify_video/1990083452436193280/vid/avc1/498x270/xX4_e4nZZYTDbXcm.mp4?tag=21"},{"bitrate":832000,"content_type":"video/mp4","url":"https://video.twimg.com/amplify_video/1990083452436193280/vid/avc1/664x360/wYYA3noId5VkLAM-.mp4?tag=21"},{"bitrate":2176000,"content_type":"video/mp4","url":"https://video.twimg.com/amplify_video/1990083452436193280/vid/avc1/1328x720/eBgP00wlRy4i-gFI.mp4?tag=21"},{"bitrate":10368000,"content_type":"video/mp4","url":"https://video.twimg.com/amplify_video/1990083452436193280/vid/avc1/1920x1040/Uz45f9Aj8eoSqoxs.mp4?tag=21"}]},"media_results":{"result":{"media_key":"13_1990083452436193280"}}}],"symbols":[],"timestamps":[],"urls":[],"user_mentions":[]},"extended_entities":{"media":[{"display_url":"pic.x.com/KAtAbAvvyd","expanded_url":"https://x.com/aidvgg/status/1990083841709559998/video/1","id_str":"1990083452436193280","indices":[279,302],"media_key":"13_1990083452436193280","media_url_https":"https://pbs.twimg.com/amplify_video_thumb/1990083452436193280/img/AvQ_zpGIUIiOgDGf.jpg","type":"video","url":"https://t.co/KAtAbAvvyd","additional_media_info":{"monetizable":false},"ext_media_availability":{"status":"Available"},"sizes":{"large":{"h":1040,"w":1920,"resize":"fit"},"medium":{"h":650,"w":1200,"resize":"fit"},"small":{"h":368,"w":680,"resize":"fit"},"thumb":{"h":150,"w":150,"resize":"crop"}},"original_info":{"height":1040,"width":1920,"focus_rects":[]},"allow_download_status":{"allow_download":true},"video_info":{"aspect_ratio":[24,13],"duration_millis":35066,"variants":[{"content_type":"application/x-mpegURL","url":"https://video.twimg.com/amplify_video/1990083452436193280/pl/uKOX7o-exFHK4dIh.m3u8?tag=21"},{"bitrate":256000,"content_type":"video/mp4","url":"https://video.twimg.com/amplify_video/1990083452436193280/vid/avc1/498x270/xX4_e4nZZYTDbXcm.mp4?tag=21"},{"bitrate":832000,"content_type":"video/mp4","url":"https://video.twimg.com/amplify_video/1990083452436193280/vid/avc1/664x360/wYYA3noId5VkLAM-.mp4?tag=21"},{"bitrate":2176000,"content_type":"video/mp4","url":"https://video.twimg.com/amplify_video/1990083452436193280/vid/avc1/1328x720/eBgP00wlRy4i-gFI.mp4?tag=21"},{"bitrate":10368000,"content_type":"video/mp4","url":"https://video.twimg.com/amplify_video/1990083452436193280/vid/avc1/1920x1040/Uz45f9Aj8eoSqoxs.mp4?tag=21"}]},"media_results":{"result":{"media_key":"13_1990083452436193280"}}}]},"favorited":true,"lang":"en","possibly_sensitive":false,"possibly_sensitive_editable":true,"retweeted":true,"fact_check":null,"id":"1990083841709559998","view_count":249,"bookmark_count":1,"created_at":1763307936000,"favorite_count":3,"quote_count":0,"reply_count":3,"retweet_count":1,"user_id_str":"1980522019964772352","conversation_id_str":"1990083841709559998","full_text":"deployed a three-agent dev team that runs 24/7 for under $200/month in api costs\n\nnot a chatbot\n\nnot a demo\n\nactual production infrastructure\n\n- backend developer agent\n\n- devops specialist agent\n\n- frontend engineer agent\n\neach gets isolated container environment\n\neach has its own workspace\n\nthey communicate through discord like real employees\n\nthey write code, review each other's work, deploy infrastructure\n\ncomplete transparency\n\nhumans see everything\n\nthis replaces $180k/year in salary costs\n\np.s. this can be done with any agent, not just a coding one\n\nif you want this implemented for you business,\n\nshoot me a dm.","in_reply_to_user_id_str":null,"in_reply_to_status_id_str":null,"is_quote_status":0,"is_ai":null,"ai_score":null},{"bookmarked":false,"display_text_range":[14,56],"entities":{"hashtags":[],"symbols":[],"timestamps":[],"urls":[],"user_mentions":[{"id_str":"1566851334283870210","name":"Marcel","screen_name":"marcelkargul","indices":[0,13]},{"id_str":"1754147306687852544","name":"Ata","screen_name":"theatashka","indices":[24,35]},{"id_str":"1231654587364519936","name":"Lynel","screen_name":"LynelSkroll","indices":[38,50]}]},"favorited":false,"in_reply_to_screen_name":"marcelkargul","lang":"en","quoted_status_id_str":"1942665979575636151","quoted_status_permalink":{"url":"https://t.co/MUnDg7GJHb","expanded":"https://twitter.com/theatashka/status/1942665979575636151","display":"x.com/theatashka/staā¦"},"retweeted":false,"fact_check":null,"id":"1990026132154941820","view_count":2008,"bookmark_count":2,"created_at":1763294177000,"favorite_count":7,"quote_count":0,"reply_count":2,"retweet_count":0,"user_id_str":"1980522019964772352","conversation_id_str":"1990015995604591086","full_text":"@marcelkargul The OG is @theatashka \n\n@LynelSkroll knows","in_reply_to_user_id_str":"1566851334283870210","in_reply_to_status_id_str":"1990015995604591086","is_quote_status":1,"is_ai":null,"ai_score":null},{"bookmarked":false,"display_text_range":[12,56],"entities":{"hashtags":[],"symbols":[],"timestamps":[],"urls":[],"user_mentions":[{"id_str":"1754147306687852544","name":"Ata","screen_name":"theatashka","indices":[0,11]}]},"favorited":false,"in_reply_to_screen_name":"theatashka","lang":"en","retweeted":false,"fact_check":null,"id":"1990005150631834050","view_count":11,"bookmark_count":0,"created_at":1763289175000,"favorite_count":1,"quote_count":0,"reply_count":0,"retweet_count":0,"user_id_str":"1980522019964772352","conversation_id_str":"1990002854233337925","full_text":"@theatashka thatās exactly what i specialize in bro haha","in_reply_to_user_id_str":"1754147306687852544","in_reply_to_status_id_str":"1990003341397803091","is_quote_status":0,"is_ai":null,"ai_score":null},{"bookmarked":false,"display_text_range":[39,63],"entities":{"hashtags":[],"symbols":[],"timestamps":[],"urls":[],"user_mentions":[{"id_str":"1566851334283870210","name":"Marcel","screen_name":"marcelkargul","indices":[0,13]},{"id_str":"1754147306687852544","name":"Ata","screen_name":"theatashka","indices":[14,25]},{"id_str":"1231654587364519936","name":"Lynel","screen_name":"LynelSkroll","indices":[26,38]}]},"favorited":false,"in_reply_to_screen_name":"marcelkargul","lang":"en","retweeted":false,"fact_check":null,"id":"1990047298462912778","view_count":285,"bookmark_count":0,"created_at":1763299223000,"favorite_count":4,"quote_count":0,"reply_count":1,"retweet_count":0,"user_id_str":"1980522019964772352","conversation_id_str":"1990015995604591086","full_text":"@marcelkargul @theatashka @LynelSkroll yes i can read thank you","in_reply_to_user_id_str":"1566851334283870210","in_reply_to_status_id_str":"1990032454254534747","is_quote_status":0,"is_ai":null,"ai_score":null},{"bookmarked":false,"display_text_range":[26,52],"entities":{"hashtags":[],"symbols":[],"timestamps":[],"urls":[],"user_mentions":[{"id_str":"1916831255074598912","name":"Jazz","screen_name":"MoJazeem","indices":[0,9]},{"id_str":"1754804404887437312","name":"Focal","screen_name":"focaldotdesign","indices":[10,25]}]},"favorited":false,"in_reply_to_screen_name":"MoJazeem","lang":"en","retweeted":false,"fact_check":null,"id":"1990046530909434168","view_count":24,"bookmark_count":0,"created_at":1763299040000,"favorite_count":2,"quote_count":0,"reply_count":0,"retweet_count":0,"user_id_str":"1980522019964772352","conversation_id_str":"1989991438768300307","full_text":"@MoJazeem @focaldotdesign can help you w/ the system","in_reply_to_user_id_str":"1916831255074598912","in_reply_to_status_id_str":"1989991438768300307","is_quote_status":0,"is_ai":null,"ai_score":null},{"bookmarked":false,"display_text_range":[17,30],"entities":{"hashtags":[],"symbols":[],"timestamps":[],"urls":[],"user_mentions":[{"id_str":"1870646718749892608","name":"Andrew Arthurs","screen_name":"InnovatorAndrew","indices":[0,16]}]},"favorited":false,"in_reply_to_screen_name":"InnovatorAndrew","lang":"en","retweeted":false,"fact_check":null,"id":"1990113372130439501","view_count":0,"bookmark_count":0,"created_at":1763314977000,"favorite_count":0,"quote_count":0,"reply_count":0,"retweet_count":0,"user_id_str":"1980522019964772352","conversation_id_str":"1990083841709559998","full_text":"@InnovatorAndrew in dms andrew","in_reply_to_user_id_str":"1870646718749892608","in_reply_to_status_id_str":"1990110950062432361","is_quote_status":0,"is_ai":null,"ai_score":null},{"bookmarked":false,"display_text_range":[10,56],"entities":{"hashtags":[],"symbols":[],"timestamps":[],"urls":[],"user_mentions":[{"id_str":"1971249076411985920","name":"Kemal","screen_name":"ai_kemal","indices":[0,9]}]},"favorited":false,"in_reply_to_screen_name":"ai_kemal","lang":"en","retweeted":false,"fact_check":null,"id":"1990083287637753877","view_count":2,"bookmark_count":0,"created_at":1763307804000,"favorite_count":0,"quote_count":0,"reply_count":0,"retweet_count":0,"user_id_str":"1980522019964772352","conversation_id_str":"1990002854233337925","full_text":"@ai_kemal same here bro..\n\nthey're all over the internet","in_reply_to_user_id_str":"1971249076411985920","in_reply_to_status_id_str":"1990083131274035639","is_quote_status":0,"is_ai":null,"ai_score":null}]},{"label":"2025-11-18","value":0,"startTime":1763337600000,"endTime":1763424000000,"tweets":[{"bookmarked":false,"display_text_range":[0,279],"entities":{"hashtags":[],"symbols":[],"timestamps":[],"urls":[],"user_mentions":[]},"favorited":true,"lang":"en","retweeted":true,"fact_check":null,"id":"1990417515625812067","view_count":49,"bookmark_count":0,"created_at":1763387490000,"favorite_count":2,"quote_count":0,"reply_count":0,"retweet_count":1,"user_id_str":"1980522019964772352","conversation_id_str":"1990417515625812067","full_text":"i spent years learning frameworks and chasing new javascript libraries\n\ncompletely wrong focus\n\nthe real skill that pays is understanding how systems fail and designing for that failure\n\nproduction-ready means:\n\n- works when models hallucinate\n\n- works when integrations break\n\n- works when users do unexpected things\n\n- works when data is garbage\n\nyour ai agent will encounter all of these\n\nif you haven't designed:\n\n- fallback mechanisms\n\n- error boundaries\n\n- human escalation paths\n\nfrom day one, you don't have a production system\n\nyou have an expensive prototype that will collapse under real-world conditions","in_reply_to_user_id_str":null,"in_reply_to_status_id_str":null,"is_quote_status":0,"is_ai":null,"ai_score":null}]},{"label":"2025-11-19","value":0,"startTime":1763424000000,"endTime":1763510400000,"tweets":[]},{"label":"2025-11-20","value":0,"startTime":1763510400000,"endTime":1763596800000,"tweets":[{"bookmarked":false,"display_text_range":[14,32],"entities":{"hashtags":[],"symbols":[],"timestamps":[],"urls":[],"user_mentions":[{"id_str":"1010623581305307136","name":"caleb","screen_name":"rungoogleads","indices":[0,13]}]},"favorited":false,"in_reply_to_screen_name":"rungoogleads","lang":"is","retweeted":false,"fact_check":null,"id":"1991070325979672589","view_count":41,"bookmark_count":0,"created_at":1763543132000,"favorite_count":2,"quote_count":0,"reply_count":0,"retweet_count":0,"user_id_str":"1980522019964772352","conversation_id_str":"1990810105189646833","full_text":"@rungoogleads skill issue broski","in_reply_to_user_id_str":"1010623581305307136","in_reply_to_status_id_str":"1990810105189646833","is_quote_status":0,"is_ai":null,"ai_score":null},{"bookmarked":false,"display_text_range":[6,61],"entities":{"hashtags":[],"symbols":[],"timestamps":[],"urls":[],"user_mentions":[{"id_str":"786375418685165568","name":"Theo - t3.gg","screen_name":"theo","indices":[0,5]}]},"favorited":false,"in_reply_to_screen_name":"theo","lang":"en","retweeted":false,"fact_check":null,"id":"1991109782724559087","view_count":146,"bookmark_count":0,"created_at":1763552539000,"favorite_count":2,"quote_count":0,"reply_count":0,"retweet_count":0,"user_id_str":"1980522019964772352","conversation_id_str":"1990934074433880213","full_text":"@theo respect is earned, theo.\n\nand you just lost it from me.","in_reply_to_user_id_str":"786375418685165568","in_reply_to_status_id_str":"1990934074433880213","is_quote_status":0,"is_ai":null,"ai_score":null},{"bookmarked":false,"display_text_range":[11,65],"entities":{"hashtags":[],"symbols":[],"timestamps":[],"urls":[],"user_mentions":[{"id_str":"1028788597455912961","name":"Tyler","screen_name":"tyler_agg","indices":[0,10]}]},"favorited":false,"in_reply_to_screen_name":"tyler_agg","lang":"en","retweeted":false,"fact_check":null,"id":"1991182491353289015","view_count":7,"bookmark_count":0,"created_at":1763569874000,"favorite_count":1,"quote_count":0,"reply_count":0,"retweet_count":0,"user_id_str":"1980522019964772352","conversation_id_str":"1991173507372503070","full_text":"@tyler_agg so true\n\nai is just a multiplier\n\nbut 0x100 is still 0","in_reply_to_user_id_str":"1028788597455912961","in_reply_to_status_id_str":"1991173507372503070","is_quote_status":0,"is_ai":null,"ai_score":null}]},{"label":"2025-11-21","value":0,"startTime":1763596800000,"endTime":1763683200000,"tweets":[]}],"nbookmarks":[{"label":"2025-10-22","value":0,"startTime":1761004800000,"endTime":1761091200000,"tweets":[{"bookmarked":false,"display_text_range":[0,209],"entities":{"hashtags":[],"symbols":[],"timestamps":[],"urls":[],"user_mentions":[]},"favorited":true,"lang":"en","retweeted":true,"fact_check":null,"id":"1980585301547577372","view_count":159,"bookmark_count":0,"created_at":1761043308000,"favorite_count":1,"quote_count":0,"reply_count":1,"retweet_count":1,"user_id_str":"1980522019964772352","conversation_id_str":"1980585301547577372","full_text":"i just sold an invoice generator for $500\n\nand it took me just 2 hours to make.\n\ngetting paid in 2025 is easy mode.\n\n\"oh but i don't have time\"\n\nyou for sure got 2 hours to learn the basics of n8n?\n\nhilarious.","in_reply_to_user_id_str":null,"in_reply_to_status_id_str":null,"is_quote_status":0,"is_ai":null,"ai_score":null},{"bookmarked":false,"display_text_range":[17,90],"entities":{"hashtags":[],"symbols":[],"timestamps":[],"urls":[],"user_mentions":[{"id_str":"1360265495363145730","name":"EP","screen_name":"apollonator3000","indices":[0,16]}]},"favorited":false,"in_reply_to_screen_name":"apollonator3000","lang":"en","retweeted":false,"fact_check":null,"id":"1980581190018244847","view_count":13,"bookmark_count":0,"created_at":1761042327000,"favorite_count":1,"quote_count":0,"reply_count":0,"retweet_count":0,"user_id_str":"1980522019964772352","conversation_id_str":"1980575724114419805","full_text":"@apollonator3000 loving everybody around you more than yourself, perhaps that's what it is","in_reply_to_user_id_str":"1360265495363145730","in_reply_to_status_id_str":"1980575724114419805","is_quote_status":0,"is_ai":null,"ai_score":null},{"bookmarked":false,"display_text_range":[12,54],"entities":{"hashtags":[],"symbols":[],"timestamps":[],"urls":[],"user_mentions":[{"id_str":"2375988555","name":"MAX","screen_name":"maxxmalist","indices":[0,11]}]},"favorited":false,"in_reply_to_screen_name":"maxxmalist","lang":"en","retweeted":false,"fact_check":null,"id":"1980583380497707173","view_count":0,"bookmark_count":0,"created_at":1761042850000,"favorite_count":0,"quote_count":0,"reply_count":0,"retweet_count":0,"user_id_str":"1980522019964772352","conversation_id_str":"1980305355071525153","full_text":"@maxxmalist if choose, choose the winning side, always","in_reply_to_user_id_str":"2375988555","in_reply_to_status_id_str":"1980305355071525153","is_quote_status":0,"is_ai":null,"ai_score":null},{"bookmarked":false,"display_text_range":[10,28],"entities":{"hashtags":[],"symbols":[],"timestamps":[],"urls":[],"user_mentions":[{"id_str":"1971249076411985920","name":"Kemal","screen_name":"ai_kemal","indices":[0,9]}]},"favorited":false,"in_reply_to_screen_name":"ai_kemal","lang":"en","retweeted":false,"fact_check":null,"id":"1980587991719637227","view_count":8,"bookmark_count":0,"created_at":1761043949000,"favorite_count":1,"quote_count":0,"reply_count":0,"retweet_count":0,"user_id_str":"1980522019964772352","conversation_id_str":"1980585301547577372","full_text":"@ai_kemal you know it haha š","in_reply_to_user_id_str":"1971249076411985920","in_reply_to_status_id_str":"1980587662458404892","is_quote_status":0,"is_ai":null,"ai_score":null},{"bookmarked":false,"display_text_range":[17,138],"entities":{"hashtags":[],"symbols":[],"timestamps":[],"urls":[],"user_mentions":[{"id_str":"1360265495363145730","name":"EP","screen_name":"apollonator3000","indices":[0,16]}]},"favorited":false,"in_reply_to_screen_name":"apollonator3000","lang":"en","retweeted":false,"fact_check":null,"id":"1980652039572238420","view_count":8,"bookmark_count":0,"created_at":1761059219000,"favorite_count":0,"quote_count":0,"reply_count":0,"retweet_count":0,"user_id_str":"1980522019964772352","conversation_id_str":"1980575724114419805","full_text":"@apollonator3000 itās an amazing correlation, that the level of income of a person depends on how much responsibility that person can bear","in_reply_to_user_id_str":"1360265495363145730","in_reply_to_status_id_str":"1980575724114419805","is_quote_status":0,"is_ai":null,"ai_score":null},{"bookmarked":false,"display_text_range":[9,31],"entities":{"hashtags":[],"symbols":[],"timestamps":[],"urls":[],"user_mentions":[{"id_str":"3033730635","name":"Machina","screen_name":"EXM7777","indices":[0,8]}]},"favorited":false,"in_reply_to_screen_name":"EXM7777","lang":"en","retweeted":false,"fact_check":null,"id":"1980588757893148700","view_count":4,"bookmark_count":0,"created_at":1761044132000,"favorite_count":0,"quote_count":0,"reply_count":0,"retweet_count":0,"user_id_str":"1980522019964772352","conversation_id_str":"1980378771841773598","full_text":"@EXM7777 awesome advice, thanks","in_reply_to_user_id_str":"3033730635","in_reply_to_status_id_str":"1980378771841773598","is_quote_status":0,"is_ai":null,"ai_score":null},{"bookmarked":false,"display_text_range":[17,82],"entities":{"hashtags":[],"symbols":[],"timestamps":[],"urls":[],"user_mentions":[{"id_str":"1360265495363145730","name":"EP","screen_name":"apollonator3000","indices":[0,16]}]},"favorited":false,"in_reply_to_screen_name":"apollonator3000","lang":"en","retweeted":false,"fact_check":null,"id":"1980693011798380957","view_count":31,"bookmark_count":0,"created_at":1761068988000,"favorite_count":0,"quote_count":0,"reply_count":0,"retweet_count":0,"user_id_str":"1980522019964772352","conversation_id_str":"1980692442623209539","full_text":"@apollonator3000 nice, this is the advice we need\n\nnot 'be consistent' guru advice","in_reply_to_user_id_str":"1360265495363145730","in_reply_to_status_id_str":"1980692442623209539","is_quote_status":0,"is_ai":null,"ai_score":null},{"bookmarked":false,"display_text_range":[14,167],"entities":{"hashtags":[],"symbols":[],"timestamps":[],"urls":[],"user_mentions":[{"id_str":"1734612308180271104","name":"Reece","screen_name":"reecethebrah","indices":[0,13]}]},"favorited":false,"in_reply_to_screen_name":"reecethebrah","lang":"en","retweeted":false,"fact_check":null,"id":"1980693765573488954","view_count":203,"bookmark_count":0,"created_at":1761069167000,"favorite_count":8,"quote_count":0,"reply_count":1,"retweet_count":0,"user_id_str":"1980522019964772352","conversation_id_str":"1980656164795810209","full_text":"@reecethebrah anything too radical is gay\n\nradical left is gay, so is radical right\n\nlooksmaxing is gay, being fat and rich is gay too.\n\nthe golden mean is always best","in_reply_to_user_id_str":"1734612308180271104","in_reply_to_status_id_str":"1980656164795810209","is_quote_status":0,"is_ai":null,"ai_score":null},{"bookmarked":false,"display_text_range":[11,47],"entities":{"hashtags":[],"symbols":[],"timestamps":[],"urls":[],"user_mentions":[{"id_str":"1895398810299318272","name":"4nzn","screen_name":"paoloanzn","indices":[0,10]}]},"favorited":false,"in_reply_to_screen_name":"paoloanzn","lang":"en","retweeted":false,"fact_check":null,"id":"1980678070488195543","view_count":29,"bookmark_count":0,"created_at":1761065425000,"favorite_count":1,"quote_count":0,"reply_count":1,"retweet_count":0,"user_id_str":"1980522019964772352","conversation_id_str":"1980673947197927931","full_text":"@paoloanzn crazy insight.\n\nwill implement this.","in_reply_to_user_id_str":"1895398810299318272","in_reply_to_status_id_str":"1980673947197927931","is_quote_status":0,"is_ai":null,"ai_score":null},{"bookmarked":false,"display_text_range":[11,79],"entities":{"hashtags":[],"symbols":[],"timestamps":[],"urls":[],"user_mentions":[{"id_str":"1895398810299318272","name":"4nzn","screen_name":"paoloanzn","indices":[0,10]}]},"favorited":false,"in_reply_to_screen_name":"paoloanzn","lang":"en","retweeted":false,"fact_check":null,"id":"1980692056059101261","view_count":18,"bookmark_count":0,"created_at":1761068760000,"favorite_count":1,"quote_count":0,"reply_count":0,"retweet_count":0,"user_id_str":"1980522019964772352","conversation_id_str":"1980687033665482923","full_text":"@paoloanzn your content always breaks the pattern bro\n\ni mean, at least for me.","in_reply_to_user_id_str":"1895398810299318272","in_reply_to_status_id_str":"1980687033665482923","is_quote_status":0,"is_ai":null,"ai_score":null},{"bookmarked":false,"display_text_range":[15,29],"entities":{"hashtags":[],"symbols":[],"timestamps":[],"urls":[],"user_mentions":[{"id_str":"1312654254","name":"Tom","screen_name":"tomcrawshaw01","indices":[0,14]}]},"favorited":false,"in_reply_to_screen_name":"tomcrawshaw01","lang":"en","retweeted":false,"fact_check":null,"id":"1980656270165344564","view_count":78,"bookmark_count":0,"created_at":1761060228000,"favorite_count":0,"quote_count":0,"reply_count":0,"retweet_count":0,"user_id_str":"1980522019964772352","conversation_id_str":"1980611928516096439","full_text":"@tomcrawshaw01 damnš„ OPERATOR","in_reply_to_user_id_str":"1312654254","in_reply_to_status_id_str":"1980611928516096439","is_quote_status":0,"is_ai":null,"ai_score":null}]},{"label":"2025-10-23","value":0,"startTime":1761091200000,"endTime":1761177600000,"tweets":[{"bookmarked":false,"display_text_range":[0,101],"entities":{"hashtags":[],"symbols":[],"timestamps":[],"urls":[],"user_mentions":[]},"favorited":true,"lang":"en","retweeted":true,"fact_check":null,"id":"1980908767131877581","view_count":135,"bookmark_count":0,"created_at":1761120428000,"favorite_count":1,"quote_count":0,"reply_count":0,"retweet_count":1,"user_id_str":"1980522019964772352","conversation_id_str":"1980908767131877581","full_text":"never use em dashes\n\nā it's is the fastest way to get accused of using ai\n\nespecially on social media","in_reply_to_user_id_str":null,"in_reply_to_status_id_str":null,"is_quote_status":0,"is_ai":null,"ai_score":null},{"bookmarked":false,"display_text_range":[11,18],"entities":{"hashtags":[],"symbols":[],"timestamps":[],"urls":[],"user_mentions":[{"id_str":"1901779242662391808","name":"atlas","screen_name":"atlasx100","indices":[0,10]}]},"favorited":false,"in_reply_to_screen_name":"atlasx100","lang":"en","retweeted":false,"fact_check":null,"id":"1980890234935300116","view_count":99,"bookmark_count":0,"created_at":1761116009000,"favorite_count":1,"quote_count":0,"reply_count":0,"retweet_count":0,"user_id_str":"1980522019964772352","conversation_id_str":"1980557275346411820","full_text":"@atlasx100 im here","in_reply_to_user_id_str":"1901779242662391808","in_reply_to_status_id_str":"1980557275346411820","is_quote_status":0,"is_ai":null,"ai_score":null},{"bookmarked":false,"display_text_range":[11,21],"entities":{"hashtags":[],"symbols":[],"timestamps":[],"urls":[],"user_mentions":[{"id_str":"1644401923787726849","name":"Zephyr","screen_name":"Zephyr_hg","indices":[0,10]}]},"favorited":false,"in_reply_to_screen_name":"Zephyr_hg","lang":"en","retweeted":false,"fact_check":null,"id":"1980903481868448192","view_count":59,"bookmark_count":0,"created_at":1761119168000,"favorite_count":0,"quote_count":0,"reply_count":0,"retweet_count":0,"user_id_str":"1980522019964772352","conversation_id_str":"1980891925507887510","full_text":"@Zephyr_hg nice, NEWS","in_reply_to_user_id_str":"1644401923787726849","in_reply_to_status_id_str":"1980891925507887510","is_quote_status":0,"is_ai":null,"ai_score":null},{"bookmarked":false,"display_text_range":[24,45],"entities":{"hashtags":[],"symbols":[],"timestamps":[],"urls":[],"user_mentions":[{"id_str":"1504812895334506497","name":"King & Vagabond","screen_name":"jeehvaun","indices":[0,9]},{"id_str":"1734612308180271104","name":"Reece","screen_name":"reecethebrah","indices":[10,23]}]},"favorited":false,"in_reply_to_screen_name":"jeehvaun","lang":"en","retweeted":false,"fact_check":null,"id":"1981018089543413829","view_count":8,"bookmark_count":0,"created_at":1761146492000,"favorite_count":0,"quote_count":0,"reply_count":0,"retweet_count":0,"user_id_str":"1980522019964772352","conversation_id_str":"1980656164795810209","full_text":"@jeehvaun @reecethebrah thatās the point haha","in_reply_to_user_id_str":"1504812895334506497","in_reply_to_status_id_str":"1981013345257062505","is_quote_status":0,"is_ai":null,"ai_score":null},{"bookmarked":false,"display_text_range":[17,27],"entities":{"hashtags":[],"symbols":[],"timestamps":[],"urls":[],"user_mentions":[{"id_str":"1360265495363145730","name":"EP","screen_name":"apollonator3000","indices":[0,16]}]},"favorited":false,"in_reply_to_screen_name":"apollonator3000","lang":"en","retweeted":false,"fact_check":null,"id":"1981093596720771512","view_count":5,"bookmark_count":0,"created_at":1761164495000,"favorite_count":0,"quote_count":0,"reply_count":0,"retweet_count":0,"user_id_str":"1980522019964772352","conversation_id_str":"1981039555286372535","full_text":"@apollonator3000 same here.","in_reply_to_user_id_str":"1360265495363145730","in_reply_to_status_id_str":"1981039555286372535","is_quote_status":0,"is_ai":null,"ai_score":null},{"bookmarked":false,"display_text_range":[11,81],"entities":{"hashtags":[],"symbols":[],"timestamps":[],"urls":[],"user_mentions":[{"id_str":"1895398810299318272","name":"4nzn","screen_name":"paoloanzn","indices":[0,10]}]},"favorited":false,"in_reply_to_screen_name":"paoloanzn","lang":"en","retweeted":false,"fact_check":null,"id":"1981093554954088633","view_count":19,"bookmark_count":0,"created_at":1761164485000,"favorite_count":1,"quote_count":0,"reply_count":1,"retweet_count":0,"user_id_str":"1980522019964772352","conversation_id_str":"1981047516713095549","full_text":"@paoloanzn \"ā 80% effort on packaging ā 20% effort on content\" hit so fuckin hard","in_reply_to_user_id_str":"1895398810299318272","in_reply_to_status_id_str":"1981047516713095549","is_quote_status":0,"is_ai":null,"ai_score":null}]},{"label":"2025-10-24","value":0,"startTime":1761177600000,"endTime":1761264000000,"tweets":[{"bookmarked":false,"display_text_range":[17,43],"entities":{"hashtags":[],"symbols":[],"timestamps":[],"urls":[],"user_mentions":[{"id_str":"1360265495363145730","name":"EP","screen_name":"apollonator3000","indices":[0,16]}]},"favorited":false,"in_reply_to_screen_name":"apollonator3000","lang":"en","retweeted":false,"fact_check":null,"id":"1981235882054054054","view_count":90,"bookmark_count":0,"created_at":1761198418000,"favorite_count":0,"quote_count":0,"reply_count":0,"retweet_count":0,"user_id_str":"1980522019964772352","conversation_id_str":"1980966236868509931","full_text":"@apollonator3000 buying ai frontrunners now","in_reply_to_user_id_str":"1360265495363145730","in_reply_to_status_id_str":"1980966236868509931","is_quote_status":0,"is_ai":null,"ai_score":null}]},{"label":"2025-10-25","value":1,"startTime":1761264000000,"endTime":1761350400000,"tweets":[{"bookmarked":false,"display_text_range":[0,197],"entities":{"hashtags":[],"symbols":[],"timestamps":[],"urls":[],"user_mentions":[]},"favorited":true,"lang":"en","retweeted":false,"fact_check":null,"id":"1981820378067673448","view_count":99,"bookmark_count":1,"created_at":1761337773000,"favorite_count":3,"quote_count":0,"reply_count":0,"retweet_count":0,"user_id_str":"1980522019964772352","conversation_id_str":"1981820378067673448","full_text":"your ai generates slop because you're a shitty instructor.\n\ndon't blame ai for your bad outputs\n\ninstead:\n- define rules\n- inject the context\n- give clear instructions\n\nbetter input = better output","in_reply_to_user_id_str":null,"in_reply_to_status_id_str":null,"is_quote_status":0,"is_ai":null,"ai_score":null},{"bookmarked":false,"display_text_range":[8,18],"entities":{"hashtags":[],"symbols":[],"timestamps":[],"urls":[],"user_mentions":[{"id_str":"1178788074605727744","name":"yew","screen_name":"yewify","indices":[0,7]}]},"favorited":false,"in_reply_to_screen_name":"yewify","lang":"it","retweeted":false,"fact_check":null,"id":"1981641060247027758","view_count":591,"bookmark_count":0,"created_at":1761295020000,"favorite_count":1,"quote_count":0,"reply_count":0,"retweet_count":0,"user_id_str":"1980522019964772352","conversation_id_str":"1981628720814199197","full_text":"@yewify mafia boss","in_reply_to_user_id_str":"1178788074605727744","in_reply_to_status_id_str":"1981628720814199197","is_quote_status":0,"is_ai":null,"ai_score":null},{"bookmarked":false,"display_text_range":[17,137],"entities":{"hashtags":[],"symbols":[],"timestamps":[],"urls":[],"user_mentions":[{"id_str":"1360265495363145730","name":"EP","screen_name":"apollonator3000","indices":[0,16]}]},"favorited":false,"in_reply_to_screen_name":"apollonator3000","lang":"en","retweeted":false,"fact_check":null,"id":"1981639570576785849","view_count":89,"bookmark_count":0,"created_at":1761294665000,"favorite_count":0,"quote_count":0,"reply_count":0,"retweet_count":0,"user_id_str":"1980522019964772352","conversation_id_str":"1981635234643714151","full_text":"@apollonator3000 making money only for your ego is a way to degeneracy.\n\nmaking money to do more good and get good karma, that's the way.","in_reply_to_user_id_str":"1360265495363145730","in_reply_to_status_id_str":"1981635234643714151","is_quote_status":0,"is_ai":null,"ai_score":null},{"bookmarked":false,"display_text_range":[8,30],"entities":{"hashtags":[],"symbols":[],"timestamps":[],"urls":[],"user_mentions":[{"id_str":"2195780027","name":"Miko","screen_name":"Mho_23","indices":[0,7]}]},"favorited":false,"in_reply_to_screen_name":"Mho_23","lang":"en","retweeted":false,"fact_check":null,"id":"1981640461761573261","view_count":192,"bookmark_count":0,"created_at":1761294877000,"favorite_count":0,"quote_count":0,"reply_count":0,"retweet_count":0,"user_id_str":"1980522019964772352","conversation_id_str":"1981476835331289571","full_text":"@Mho_23 damn, it was that easy","in_reply_to_user_id_str":"2195780027","in_reply_to_status_id_str":"1981476835331289571","is_quote_status":0,"is_ai":null,"ai_score":null},{"bookmarked":false,"display_text_range":[11,106],"entities":{"hashtags":[],"symbols":[],"timestamps":[],"urls":[],"user_mentions":[{"id_str":"1895398810299318272","name":"4nzn","screen_name":"paoloanzn","indices":[0,10]}]},"favorited":false,"in_reply_to_screen_name":"paoloanzn","lang":"en","retweeted":false,"fact_check":null,"id":"1981818447052042253","view_count":66,"bookmark_count":0,"created_at":1761337312000,"favorite_count":1,"quote_count":0,"reply_count":1,"retweet_count":0,"user_id_str":"1980522019964772352","conversation_id_str":"1981816844068827546","full_text":"@paoloanzn bro is about to take over twitter\n\nso excited for this.\n\nas always, first to support ya broskiš¤","in_reply_to_user_id_str":"1895398810299318272","in_reply_to_status_id_str":"1981816844068827546","is_quote_status":0,"is_ai":null,"ai_score":null}]},{"label":"2025-10-26","value":0,"startTime":1761350400000,"endTime":1761436800000,"tweets":[]},{"label":"2025-10-27","value":0,"startTime":1761436800000,"endTime":1761523200000,"tweets":[]},{"label":"2025-10-28","value":0,"startTime":1761523200000,"endTime":1761609600000,"tweets":[{"bookmarked":false,"display_text_range":[11,126],"entities":{"hashtags":[],"symbols":[],"timestamps":[],"urls":[],"user_mentions":[{"id_str":"1895398810299318272","name":"4nzn","screen_name":"paoloanzn","indices":[0,10]}]},"favorited":false,"in_reply_to_screen_name":"paoloanzn","lang":"en","retweeted":false,"fact_check":null,"id":"1982875151135060032","view_count":26,"bookmark_count":0,"created_at":1761589250000,"favorite_count":1,"quote_count":0,"reply_count":1,"retweet_count":0,"user_id_str":"1980522019964772352","conversation_id_str":"1982847541902491955","full_text":"@paoloanzn just started understanding this game.\n\nit's so different than it used to be even a year ago.\n\ngotta act accordingly","in_reply_to_user_id_str":"1895398810299318272","in_reply_to_status_id_str":"1982847541902491955","is_quote_status":0,"is_ai":null,"ai_score":null}]},{"label":"2025-10-29","value":0,"startTime":1761609600000,"endTime":1761696000000,"tweets":[]},{"label":"2025-10-30","value":0,"startTime":1761696000000,"endTime":1761782400000,"tweets":[{"bookmarked":false,"display_text_range":[9,13],"entities":{"hashtags":[],"symbols":[],"timestamps":[],"urls":[],"user_mentions":[{"id_str":"3033730635","name":"Machina","screen_name":"EXM7777","indices":[0,8]}]},"favorited":false,"in_reply_to_screen_name":"EXM7777","lang":"en","retweeted":false,"fact_check":null,"id":"1983493625712402558","view_count":16,"bookmark_count":0,"created_at":1761736706000,"favorite_count":0,"quote_count":0,"reply_count":0,"retweet_count":0,"user_id_str":"1980522019964772352","conversation_id_str":"1983254712662274493","full_text":"@EXM7777 nice","in_reply_to_user_id_str":"3033730635","in_reply_to_status_id_str":"1983254712662274493","is_quote_status":0,"is_ai":null,"ai_score":null},{"bookmarked":false,"display_text_range":[13,17],"entities":{"hashtags":[],"symbols":[],"timestamps":[],"urls":[],"user_mentions":[{"id_str":"1268982340090355712","name":"vas","screen_name":"vasumanmoza","indices":[0,12]}]},"favorited":false,"in_reply_to_screen_name":"vasumanmoza","lang":"en","retweeted":false,"fact_check":null,"id":"1983493474226762091","view_count":10,"bookmark_count":0,"created_at":1761736670000,"favorite_count":0,"quote_count":0,"reply_count":0,"retweet_count":0,"user_id_str":"1980522019964772352","conversation_id_str":"1983236497395401147","full_text":"@vasumanmoza GOAT","in_reply_to_user_id_str":"1268982340090355712","in_reply_to_status_id_str":"1983236497395401147","is_quote_status":0,"is_ai":null,"ai_score":null},{"bookmarked":false,"display_text_range":[15,17],"entities":{"hashtags":[],"symbols":[],"timestamps":[],"urls":[],"user_mentions":[{"id_str":"3447466760","name":"Aryan Mahajan","screen_name":"aryanXmahajan","indices":[0,14]}]},"favorited":false,"in_reply_to_screen_name":"aryanXmahajan","lang":"und","retweeted":false,"fact_check":null,"id":"1983494262382551357","view_count":26,"bookmark_count":0,"created_at":1761736858000,"favorite_count":0,"quote_count":0,"reply_count":0,"retweet_count":0,"user_id_str":"1980522019964772352","conversation_id_str":"1982873770911302050","full_text":"@aryanXmahajan AI","in_reply_to_user_id_str":"3447466760","in_reply_to_status_id_str":"1982873770911302050","is_quote_status":0,"is_ai":null,"ai_score":null}]},{"label":"2025-10-31","value":0,"startTime":1761782400000,"endTime":1761868800000,"tweets":[]},{"label":"2025-11-01","value":1,"startTime":1761868800000,"endTime":1761955200000,"tweets":[{"bookmarked":false,"display_text_range":[0,278],"entities":{"hashtags":[],"media":[{"display_url":"pic.x.com/k9T2adDtDj","expanded_url":"https://x.com/aidvgg/status/1984329377857896634/photo/1","id_str":"1984326689963294720","indices":[279,302],"media_key":"3_1984326689963294720","media_url_https":"https://pbs.twimg.com/media/G4m-nHGWwAARhvz.jpg","type":"photo","url":"https://t.co/k9T2adDtDj","ext_media_availability":{"status":"Available"},"features":{"large":{"faces":[]},"medium":{"faces":[]},"small":{"faces":[]},"orig":{"faces":[]}},"sizes":{"large":{"h":614,"w":1812,"resize":"fit"},"medium":{"h":407,"w":1200,"resize":"fit"},"small":{"h":230,"w":680,"resize":"fit"},"thumb":{"h":150,"w":150,"resize":"crop"}},"original_info":{"height":614,"width":1812,"focus_rects":[{"x":131,"y":0,"w":1096,"h":614},{"x":372,"y":0,"w":614,"h":614},{"x":410,"y":0,"w":539,"h":614},{"x":526,"y":0,"w":307,"h":614},{"x":0,"y":0,"w":1812,"h":614}]},"allow_download_status":{"allow_download":true},"media_results":{"result":{"media_key":"3_1984326689963294720"}}}],"symbols":[],"timestamps":[],"urls":[],"user_mentions":[]},"extended_entities":{"media":[{"display_url":"pic.x.com/k9T2adDtDj","expanded_url":"https://x.com/aidvgg/status/1984329377857896634/photo/1","id_str":"1984326689963294720","indices":[279,302],"media_key":"3_1984326689963294720","media_url_https":"https://pbs.twimg.com/media/G4m-nHGWwAARhvz.jpg","type":"photo","url":"https://t.co/k9T2adDtDj","ext_media_availability":{"status":"Available"},"features":{"large":{"faces":[]},"medium":{"faces":[]},"small":{"faces":[]},"orig":{"faces":[]}},"sizes":{"large":{"h":614,"w":1812,"resize":"fit"},"medium":{"h":407,"w":1200,"resize":"fit"},"small":{"h":230,"w":680,"resize":"fit"},"thumb":{"h":150,"w":150,"resize":"crop"}},"original_info":{"height":614,"width":1812,"focus_rects":[{"x":131,"y":0,"w":1096,"h":614},{"x":372,"y":0,"w":614,"h":614},{"x":410,"y":0,"w":539,"h":614},{"x":526,"y":0,"w":307,"h":614},{"x":0,"y":0,"w":1812,"h":614}]},"allow_download_status":{"allow_download":true},"media_results":{"result":{"media_key":"3_1984326689963294720"}}}]},"favorited":true,"lang":"en","possibly_sensitive":false,"possibly_sensitive_editable":true,"retweeted":true,"fact_check":null,"id":"1984329377857896634","view_count":154,"bookmark_count":1,"created_at":1761935965000,"favorite_count":2,"quote_count":0,"reply_count":1,"retweet_count":1,"user_id_str":"1980522019964772352","conversation_id_str":"1984329377857896634","full_text":"i've seen people automate their 'lead capture' with ai \n\nbut you dont need ai just because it sounds trendy\n\nmf, ai is the brain, not a fucking arm\n\nthis is an invoice generator i sold for $500\n\nnot a single ai node\n\nand it took me just 2 hours to make\n\nsave ai for better tasks https://t.co/k9T2adDtDj","in_reply_to_user_id_str":null,"in_reply_to_status_id_str":null,"is_quote_status":0,"is_ai":null,"ai_score":null},{"bookmarked":false,"display_text_range":[11,116],"entities":{"hashtags":[],"symbols":[],"timestamps":[],"urls":[],"user_mentions":[{"id_str":"1895398810299318272","name":"4nzn","screen_name":"paoloanzn","indices":[0,10]}]},"favorited":false,"in_reply_to_screen_name":"paoloanzn","lang":"en","retweeted":false,"fact_check":null,"id":"1984332231305818143","view_count":47,"bookmark_count":0,"created_at":1761936645000,"favorite_count":1,"quote_count":0,"reply_count":1,"retweet_count":0,"user_id_str":"1980522019964772352","conversation_id_str":"1984326517003001995","full_text":"@paoloanzn you're ahead of time with this bro, and I can clearly see why you're right.\n\nai governance is the future.","in_reply_to_user_id_str":"1895398810299318272","in_reply_to_status_id_str":"1984326517003001995","is_quote_status":0,"is_ai":null,"ai_score":null}]},{"label":"2025-11-02","value":6,"startTime":1761955200000,"endTime":1762041600000,"tweets":[{"bookmarked":false,"display_text_range":[0,276],"entities":{"hashtags":[],"symbols":[],"timestamps":[],"urls":[],"user_mentions":[]},"favorited":true,"lang":"en","quoted_status_id_str":"1984326517003001995","quoted_status_permalink":{"url":"https://t.co/JLLQOxdxSw","expanded":"https://twitter.com/paoloanzn/status/1984326517003001995","display":"x.com/paoloanzn/statā¦"},"retweeted":true,"fact_check":null,"id":"1984668282507706462","view_count":1173,"bookmark_count":6,"created_at":1762016766000,"favorite_count":11,"quote_count":1,"reply_count":4,"retweet_count":1,"user_id_str":"1980522019964772352","conversation_id_str":"1984668282507706462","full_text":"this is exactly why iām spending the next 30 days building a self-governing ai system\n\nnot another chatbot\nnot a task automation\na real operational brain that remembers, learns, and decides\n\nevery company will eventually have one - a system that:\n\n- records every event across departments\n- analyzes outcomes and adapts its own rules\n- proposes better policies automatically\n- connects to any external tool through a unified layer\n\nitās not ai assistants anymore\n\nitās ai governments\n\niām building the foundation:\nthe memory core, the policy constitution, the feedback loops, the tool infrastructure\n\nby the end of the month it will:\n\nrecall what happened yesterday, last week, last month\nadjust financial and sales decisions based on results\n\nrun improvement experiments automatically\n\nthis is how ai stops being a feature and becomes the operating system of a company\n\nnot prompts, not workflows -\ngovernance\n\nonce you build the infrastructure, everything else plugs in","in_reply_to_user_id_str":null,"in_reply_to_status_id_str":null,"is_quote_status":1,"is_ai":null,"ai_score":null},{"bookmarked":false,"display_text_range":[11,90],"entities":{"hashtags":[],"symbols":[],"timestamps":[],"urls":[],"user_mentions":[{"id_str":"1895398810299318272","name":"4nzn","screen_name":"paoloanzn","indices":[0,10]}]},"favorited":false,"in_reply_to_screen_name":"paoloanzn","lang":"en","retweeted":false,"fact_check":null,"id":"1984669118893568159","view_count":32,"bookmark_count":0,"created_at":1762016965000,"favorite_count":0,"quote_count":0,"reply_count":0,"retweet_count":0,"user_id_str":"1980522019964772352","conversation_id_str":"1984668282507706462","full_text":"@paoloanzn will share progress every day bro\n\ni'm gonna go through hell to learn this shit","in_reply_to_user_id_str":"1895398810299318272","in_reply_to_status_id_str":"1984668660170952724","is_quote_status":0,"is_ai":null,"ai_score":null}]},{"label":"2025-11-03","value":4,"startTime":1762041600000,"endTime":1762128000000,"tweets":[{"bookmarked":false,"display_text_range":[0,280],"entities":{"hashtags":[],"media":[{"display_url":"pic.x.com/mfuQDgWBci","expanded_url":"https://x.com/aidvgg/status/1985075816208957754/photo/1","id_str":"1985073765126909952","indices":[281,304],"media_key":"3_1985073765126909952","media_url_https":"https://pbs.twimg.com/media/G4xmEm9WMAAn7Xy.jpg","type":"photo","url":"https://t.co/mfuQDgWBci","ext_media_availability":{"status":"Available"},"features":{"all":{"tags":[{"user_id":"1895398810299318272","name":"4nzn","screen_name":"paoloanzn","type":"user"}]},"large":{"faces":[]},"medium":{"faces":[]},"small":{"faces":[]},"orig":{"faces":[]}},"sizes":{"large":{"h":655,"w":1080,"resize":"fit"},"medium":{"h":655,"w":1080,"resize":"fit"},"small":{"h":412,"w":680,"resize":"fit"},"thumb":{"h":150,"w":150,"resize":"crop"}},"original_info":{"height":655,"width":1080,"focus_rects":[{"x":0,"y":50,"w":1080,"h":605},{"x":348,"y":0,"w":655,"h":655},{"x":388,"y":0,"w":575,"h":655},{"x":511,"y":0,"w":328,"h":655},{"x":0,"y":0,"w":1080,"h":655}]},"allow_download_status":{"allow_download":true},"media_results":{"result":{"media_key":"3_1985073765126909952"}}}],"symbols":[],"timestamps":[],"urls":[],"user_mentions":[]},"extended_entities":{"media":[{"display_url":"pic.x.com/mfuQDgWBci","expanded_url":"https://x.com/aidvgg/status/1985075816208957754/photo/1","id_str":"1985073765126909952","indices":[281,304],"media_key":"3_1985073765126909952","media_url_https":"https://pbs.twimg.com/media/G4xmEm9WMAAn7Xy.jpg","type":"photo","url":"https://t.co/mfuQDgWBci","ext_media_availability":{"status":"Available"},"features":{"all":{"tags":[{"user_id":"1895398810299318272","name":"4nzn","screen_name":"paoloanzn","type":"user"}]},"large":{"faces":[]},"medium":{"faces":[]},"small":{"faces":[]},"orig":{"faces":[]}},"sizes":{"large":{"h":655,"w":1080,"resize":"fit"},"medium":{"h":655,"w":1080,"resize":"fit"},"small":{"h":412,"w":680,"resize":"fit"},"thumb":{"h":150,"w":150,"resize":"crop"}},"original_info":{"height":655,"width":1080,"focus_rects":[{"x":0,"y":50,"w":1080,"h":605},{"x":348,"y":0,"w":655,"h":655},{"x":388,"y":0,"w":575,"h":655},{"x":511,"y":0,"w":328,"h":655},{"x":0,"y":0,"w":1080,"h":655}]},"allow_download_status":{"allow_download":true},"media_results":{"result":{"media_key":"3_1985073765126909952"}}}]},"favorited":true,"lang":"en","possibly_sensitive":false,"possibly_sensitive_editable":true,"retweeted":true,"fact_check":null,"id":"1985075816208957754","view_count":768,"bookmark_count":4,"created_at":1762113930000,"favorite_count":10,"quote_count":1,"reply_count":3,"retweet_count":1,"user_id_str":"1980522019964772352","conversation_id_str":"1985075816208957754","full_text":"i just started building the craziest ai system\n\nnot another chatbot\n\nnot another automation\n\nbut a real operational brain that\n\nremembers, learns, and decides\n\ninternal gpt government.\n\nit clicked when i understood this:\n\nai isnāt just about helping humans work faster\n\nitās about replacing the coordination layer itself\n\ncompanies donāt fail because they canāt do things\n\nthey fail because they canāt decide fast enough\n\nso, iām building the infrastructure that fixes that\n\nwhat this system actually does:\n\n- records every event happening inside a company\n- evaluates decisions based on policies, not prompts\n- measures outcomes\n- learns from them\n- automatically improves its next decision\n- proposes new policies when it finds a better pattern\n\nitās the first layer of governance\n\nnot ai assistants running tasks ā ai systems governing operations\n\nhow iām approaching the build:\n\niām starting from the ground up, the way youād design an operating system\n\nday 1 wasnāt about ai models\n\nit was about memory\n\nstep 1 ā the memory core\n\n- a database that stores every decision, outcome, and context in a structured way\n\nthink of it as the institutional memory of a company\n\nstep 2 ā the policy constitution\n\n- rules that define what the ai can decide, when it needs human approval, and what happens when a rule is broken\n\nitās like a digital constitution\n\nevery decision cites which article or policy version it followed\n\nstep 3 ā the feedback loops\n\n- the system tracks what worked and what didnāt\nit adapts its internal beliefs based on outcomes\n\neach successful decision strengthens its confidence\n\neach failure weakens it\n\nlike reinforcement learning but fully transparent and auditable\n\nstep 4 ā the integration layer\n\n- instead of dozens of disconnected automations, every external tool plugs into the same brain\n\nfinance tools, hr systems, crm platforms\n\nall become citizens under one government\n\nwhat iām coding right now:\n\n- an event engine that logs every change in the organization\n- a decision engine that evaluates inputs against policies\n- an outcome system that captures the results and feeds them back\n- a learning module that updates policy statistics\n- a proposal system that suggests new rule versions when it finds a pattern worth promoting\n\nall of this is wrapped in a governance loop:\n\nobserve ā decide ā act ā evaluate ā improve\n\nhow it works:\n\n(events) ā (context assembler) ā (decision engine) ā (outcome tracker) ā (learning loop) ā (policy constitution) ā (decision engine) ā (external tools layer)\n\neach arrow is a feedback path\n\nnothing here is static ā everything adapts\n\nthe ai doesnāt just respond\n\nit governs\n\nmy build principles:\n\n- deterministic first, intelligent second\nthe system must always produce the same result given the same inputs\n\n- policies before prompts\n\nno hidden logic ā every decision must cite a rule\n\n- memory before magic\n\nwhat it knows matters more than what it generates\n\n- autonomy levels\n\neach policy defines how much authority the ai has, from suggest only to act autonomously\n\n- audit by design\n\nevery decision is hash-linked to the one before it, creating an immutable chain of reasoning\n\nidealistically, this system will:\n\n- recall what happened yesterday, last week, last month\n- adjust financial and sales decisions based on previous outcomes\n- run improvement experiments automatically\n- propose policy updates via slack before humans even ask\n\nand thatās when ai stops being a feature\n\nand becomes the operating system of a company\n\nthis is not an ai agent\n\nthis is an ai organism","in_reply_to_user_id_str":null,"in_reply_to_status_id_str":null,"is_quote_status":0,"is_ai":null,"ai_score":null},{"bookmarked":false,"display_text_range":[11,199],"entities":{"hashtags":[],"symbols":[],"timestamps":[],"urls":[],"user_mentions":[{"id_str":"1895398810299318272","name":"4nzn","screen_name":"paoloanzn","indices":[0,10]}]},"favorited":false,"in_reply_to_screen_name":"paoloanzn","lang":"en","retweeted":false,"fact_check":null,"id":"1985077482828009609","view_count":67,"bookmark_count":0,"created_at":1762114327000,"favorite_count":1,"quote_count":0,"reply_count":1,"retweet_count":0,"user_id_str":"1980522019964772352","conversation_id_str":"1985075816208957754","full_text":"@paoloanzn thanks bro.\n\nrunning on bun express typescript, postgres & pgvector, and maybe vercel's ai sdk for llms.\n\nfor crons + scheduled jobs gonna use n8n\n\npino for logs, and deploy on railway","in_reply_to_user_id_str":"1895398810299318272","in_reply_to_status_id_str":"1985076493001560318","is_quote_status":0,"is_ai":null,"ai_score":null},{"bookmarked":false,"display_text_range":[9,44],"entities":{"hashtags":[],"symbols":[],"timestamps":[],"urls":[],"user_mentions":[{"id_str":"1658546655489298437","name":"Singh","screen_name":"ImSehej","indices":[0,8]}]},"favorited":false,"in_reply_to_screen_name":"ImSehej","lang":"en","retweeted":false,"fact_check":null,"id":"1985034482831728653","view_count":79,"bookmark_count":0,"created_at":1762104075000,"favorite_count":1,"quote_count":0,"reply_count":0,"retweet_count":0,"user_id_str":"1980522019964772352","conversation_id_str":"1985022534455070867","full_text":"@ImSehej fuck yeah\n\nhad to bookmark this one","in_reply_to_user_id_str":"1658546655489298437","in_reply_to_status_id_str":"1985022534455070867","is_quote_status":0,"is_ai":null,"ai_score":null}]},{"label":"2025-11-04","value":0,"startTime":1762128000000,"endTime":1762214400000,"tweets":[{"bookmarked":false,"display_text_range":[20,295],"entities":{"hashtags":[],"symbols":[],"timestamps":[],"urls":[],"user_mentions":[{"id_str":"1950882854487166976","name":"AIOPS |","screen_name":"opsided","indices":[0,8]},{"id_str":"1895398810299318272","name":"4nzn","screen_name":"paoloanzn","indices":[9,19]}]},"favorited":false,"in_reply_to_screen_name":"opsided","lang":"en","retweeted":false,"fact_check":null,"id":"1985271071696658473","view_count":41,"bookmark_count":0,"created_at":1762160482000,"favorite_count":0,"quote_count":0,"reply_count":1,"retweet_count":0,"user_id_str":"1980522019964772352","conversation_id_str":"1985075816208957754","full_text":"āyouāre describing a complex event-driven system with feedback loops. thatās not new. this is enterprise workflow automation with ai slapped on top.ā\n\ntrue - the underlying mechanics arenāt new.\nwhatās new is the governance loop: a closed system that continuously updates and promotes its own policy variants through experimentation and feedback.\nworkflow tools execute tasks. this system evolves its own rules under human oversight.\nsame structure, different purpose.\n\nācompanies fail because they make the wrong decisions consistently. speed doesnāt fix bad judgment.ā\n\nagreed.\nthis isnāt about speed for its own sake.\nitās about calibrated velocity - moving fast only when confidence is high and policy constraints are satisfied.\neach policy defines an autonomy level and confidence threshold.\nwhen confidence drops, the system slows down or escalates to humans.\n\nāpolicies before prompts sounds good until you realize policies become the bottleneck. every edge case needs a new rule. eventually you have 10,000 policies and the system is paralyzed.ā\n\nthatās real.\nthe design uses policy composition, not rule explosion.\npolicies are parameterized templates and inherit from higher-order primitives.\nlearning loops merge or retire weak variants automatically.\nthe goal isnāt more rules ā itās fewer, more general ones that survive testing.\n\nādeterministic first contradicts learns and adapts. you canāt have both. deterministic means same input = same output always. learning means outputs change based on experience.ā\n\ndeterministic evaluation and adaptive learning arenāt opposites.\na given policy version always produces the same output for the same input.\nlearning happens between versions - outcomes update policy stats, which may promote a new version.\nreplays of old versions still return identical results.\nthatās how you stay auditable and still evolve.\n\nāaudit by design with immutable chain is blockchain thinking. inside a company you donāt need cryptographic proofs. you need logs.ā\n\nhash-chaining here isnāt blockchain worship - itās a tamper-evident checksum.\nno mining, no consensus, just traceability.\nit makes replays provable that inputs and policies werenāt altered.\nif plain logs are enough, great - this is a lightweight integrity layer on top.\n\nāai organism vs ai agent is just marketing. youāre building a workflow engine with event sourcing, rule-based decision making, outcome tracking, api integrations.ā\n\nmostly true - those components exist.\nthe distinction is that in this system, every part feeds a continuous feedback loop that updates the rules themselves.\na workflow engine executes.\na governance loop self-modifies.\nthatās what i meant by āorganism.ā\n\nāwho defines the initial policies?ā\n\nhumans.\nthe system starts with a human-authored constitution.\nai earns autonomy gradually through evidence and review gates.\ngovernance, not replacement.\n\nāhow do you prevent the system from optimizing for the wrong metrics?ā\n\neach experiment declares primary and guardrail metrics.\nif a proposal boosts the primary but breaks a guardrail, itās rejected automatically.\noptimization is bounded by explicit constraints, not left open-ended.\n\nāwhat happens when the ai proposes a policy thatās technically optimal but culturally wrong?ā\n\nculture sits above optimization.\nnon-negotiable constraints live in the constitution as veto layers.\nif a proposal crosses them, itās escalated - not executed.\nhumans arbitrate edge ethics.\n\nāinstitutional memory in companies isnāt in databases. itās in peopleās heads.ā\n\ntrue.\nyou canāt encode āsarah knows how to calm angry clientsā as a rule.\nbut you can store cases, transcripts, and annotated examples that surface when similar events occur.\nitās not full human context, but itās searchable institutional recall.","in_reply_to_user_id_str":"1950882854487166976","in_reply_to_status_id_str":"1985217862550839693","is_quote_status":0,"is_ai":null,"ai_score":null},{"bookmarked":false,"display_text_range":[11,36],"entities":{"hashtags":[],"symbols":[],"timestamps":[],"urls":[],"user_mentions":[{"id_str":"1895398810299318272","name":"4nzn","screen_name":"paoloanzn","indices":[0,10]}]},"favorited":false,"in_reply_to_screen_name":"paoloanzn","lang":"en","retweeted":false,"fact_check":null,"id":"1985371605954920471","view_count":40,"bookmark_count":0,"created_at":1762184451000,"favorite_count":1,"quote_count":0,"reply_count":0,"retweet_count":0,"user_id_str":"1980522019964772352","conversation_id_str":"1985369094053671114","full_text":"@paoloanzn bro is a real mafia boss.","in_reply_to_user_id_str":"1895398810299318272","in_reply_to_status_id_str":"1985369094053671114","is_quote_status":0,"is_ai":null,"ai_score":null}]},{"label":"2025-11-05","value":0,"startTime":1762214400000,"endTime":1762300800000,"tweets":[{"bookmarked":false,"display_text_range":[0,271],"entities":{"hashtags":[],"media":[{"display_url":"pic.x.com/Ma1cwqReQU","expanded_url":"https://x.com/aidvgg/status/1985774021623918791/photo/1","ext_alt_text":"an audit chain of understanding","id_str":"1985773382877466624","indices":[272,295],"media_key":"3_1985773382877466624","media_url_https":"https://pbs.twimg.com/media/G47iXuLWUAAF9t0.jpg","type":"photo","url":"https://t.co/Ma1cwqReQU","ext_media_availability":{"status":"Available"},"features":{"all":{"tags":[{"user_id":"1895398810299318272","name":"4nzn","screen_name":"paoloanzn","type":"user"}]},"large":{"faces":[]},"medium":{"faces":[]},"small":{"faces":[]},"orig":{"faces":[]}},"sizes":{"large":{"h":1232,"w":971,"resize":"fit"},"medium":{"h":1200,"w":946,"resize":"fit"},"small":{"h":680,"w":536,"resize":"fit"},"thumb":{"h":150,"w":150,"resize":"crop"}},"original_info":{"height":1232,"width":971,"focus_rects":[{"x":0,"y":374,"w":971,"h":544},{"x":0,"y":161,"w":971,"h":971},{"x":0,"y":93,"w":971,"h":1107},{"x":0,"y":0,"w":616,"h":1232},{"x":0,"y":0,"w":971,"h":1232}]},"allow_download_status":{"allow_download":true},"media_results":{"result":{"media_key":"3_1985773382877466624"}}}],"symbols":[],"timestamps":[],"urls":[],"user_mentions":[]},"extended_entities":{"media":[{"display_url":"pic.x.com/Ma1cwqReQU","expanded_url":"https://x.com/aidvgg/status/1985774021623918791/photo/1","ext_alt_text":"an audit chain of understanding","id_str":"1985773382877466624","indices":[272,295],"media_key":"3_1985773382877466624","media_url_https":"https://pbs.twimg.com/media/G47iXuLWUAAF9t0.jpg","type":"photo","url":"https://t.co/Ma1cwqReQU","ext_media_availability":{"status":"Available"},"features":{"all":{"tags":[{"user_id":"1895398810299318272","name":"4nzn","screen_name":"paoloanzn","type":"user"}]},"large":{"faces":[]},"medium":{"faces":[]},"small":{"faces":[]},"orig":{"faces":[]}},"sizes":{"large":{"h":1232,"w":971,"resize":"fit"},"medium":{"h":1200,"w":946,"resize":"fit"},"small":{"h":680,"w":536,"resize":"fit"},"thumb":{"h":150,"w":150,"resize":"crop"}},"original_info":{"height":1232,"width":971,"focus_rects":[{"x":0,"y":374,"w":971,"h":544},{"x":0,"y":161,"w":971,"h":971},{"x":0,"y":93,"w":971,"h":1107},{"x":0,"y":0,"w":616,"h":1232},{"x":0,"y":0,"w":971,"h":1232}]},"allow_download_status":{"allow_download":true},"media_results":{"result":{"media_key":"3_1985773382877466624"}}}]},"favorited":true,"lang":"en","possibly_sensitive":false,"possibly_sensitive_editable":true,"quoted_status_id_str":"1985075816208957754","quoted_status_permalink":{"url":"https://t.co/P0NL53N7dA","expanded":"https://twitter.com/aidvgg/status/1985075816208957754","display":"x.com/aidvgg/status/ā¦"},"retweeted":true,"fact_check":null,"id":"1985774021623918791","view_count":273,"bookmark_count":0,"created_at":1762280395000,"favorite_count":6,"quote_count":0,"reply_count":3,"retweet_count":1,"user_id_str":"1980522019964772352","conversation_id_str":"1985774021623918791","full_text":"day 2 - the memory core is alive.\n\ntoday wasn't about ai models or prompts\n\nit was about memory\n\nbecause before a system can decide - it has to remember\n\nso i built the foundation that every governing ai will stand on:\n\na database that acts like institutional memory\n\nthe structure:\n\nthe tables are a storyline of decisions\n\na living record of what the organization knows, does, and learns\n\n1. events - every signal from reality sales closed, refund requested, lead qualified, invoice sent\n\n2. decisions - every judgment the ai makes.\n\neach decision links back to the policy (the rule) that shaped it and to the exact context vector - an embedding that captures the situation\n\n3. outcomes - the result of those decisions.\ndid it work? fail? improve margin? lose a deal?\n\noutcomes give the system feedback loops\n\n4. policies - the constitutional laws.\n\nversioned rules defining what autonomy the ai has.\n\neach decision must cite its governing policy version, like case law.\n\n5. policy_variants_stats - the scoreboard.\n\nit's where the system tracks which rules perform better\n\nbandit learning starts here - the ai experiments on itself\n\n6. snapshots & features - distilled memory.\n\naggregated knowledge of entities over time.\n\nthe ai uses this to recall patterns without re-reading the entire history.\n\nthis is an audit chain of understanding.\n\nevery decision is hashed against the last\n\nthe memory is tamper-evident.\n\nwhy this matters:\n\nmost ai systems start from zero context each time\nthey \"think\" in isolation.\n\nthis one doesn't.\n\nit remembers every outcome\n\nand uses that history to shape new decisions\n\nover time, it becomes a self-governing entity\n\na machine that refines its own policies\n\nbased on what actually worked in the real world\n\nwhatās next:\n\ntomorrow i start writing the first policy evaluator\n\nthe part that reads the constitution\n\nand decides what the ai can and can't do\n\ngovernance begins.","in_reply_to_user_id_str":null,"in_reply_to_status_id_str":null,"is_quote_status":1,"is_ai":null,"ai_score":null},{"bookmarked":false,"display_text_range":[11,39],"entities":{"hashtags":[],"symbols":[],"timestamps":[],"urls":[],"user_mentions":[{"id_str":"1895398810299318272","name":"4nzn","screen_name":"paoloanzn","indices":[0,10]}]},"favorited":false,"in_reply_to_screen_name":"paoloanzn","lang":"en","retweeted":false,"fact_check":null,"id":"1985776941840953693","view_count":51,"bookmark_count":0,"created_at":1762281091000,"favorite_count":1,"quote_count":0,"reply_count":1,"retweet_count":0,"user_id_str":"1980522019964772352","conversation_id_str":"1985775567317389432","full_text":"@paoloanzn hell yeah.\n\ntime to execute.","in_reply_to_user_id_str":"1895398810299318272","in_reply_to_status_id_str":"1985775567317389432","is_quote_status":0,"is_ai":null,"ai_score":null},{"bookmarked":false,"display_text_range":[9,78],"entities":{"hashtags":[],"symbols":[],"timestamps":[],"urls":[],"user_mentions":[{"id_str":"3033730635","name":"Machina","screen_name":"EXM7777","indices":[0,8]}]},"favorited":false,"in_reply_to_screen_name":"EXM7777","lang":"en","retweeted":false,"fact_check":null,"id":"1985775297090744805","view_count":157,"bookmark_count":0,"created_at":1762280699000,"favorite_count":0,"quote_count":0,"reply_count":0,"retweet_count":0,"user_id_str":"1980522019964772352","conversation_id_str":"1985754430235656693","full_text":"@EXM7777 exactly. that feeling like everything is slipping through your hands.","in_reply_to_user_id_str":"3033730635","in_reply_to_status_id_str":"1985754430235656693","is_quote_status":0,"is_ai":null,"ai_score":null}]},{"label":"2025-11-06","value":0,"startTime":1762300800000,"endTime":1762387200000,"tweets":[{"bookmarked":false,"display_text_range":[0,249],"entities":{"hashtags":[],"symbols":[],"timestamps":[],"urls":[],"user_mentions":[]},"favorited":true,"lang":"en","retweeted":false,"fact_check":null,"id":"1986150092584460473","view_count":2,"bookmark_count":0,"created_at":1762370057000,"favorite_count":1,"quote_count":0,"reply_count":0,"retweet_count":0,"user_id_str":"1980522019964772352","conversation_id_str":"1986150092584460473","full_text":"many people treat ai as their savior\n\nit's not.\n\nai is just an amplifier.\n\nshit copy + ai = mega ai slop\n\nshit skills + ai = mega mediocrity at everything\n\nai doesnāt replace fundamentals - it exposes them.\n\nstudy your shit. then amplify it with ai.","in_reply_to_user_id_str":null,"in_reply_to_status_id_str":null,"is_quote_status":0,"is_ai":null,"ai_score":null},{"bookmarked":false,"display_text_range":[9,17],"entities":{"hashtags":[],"symbols":[],"timestamps":[],"urls":[],"user_mentions":[{"id_str":"1402082661993222144","name":"Mark Vassilevskiy","screen_name":"MarkKnd","indices":[0,8]}]},"favorited":false,"in_reply_to_screen_name":"MarkKnd","lang":"en","retweeted":false,"fact_check":null,"id":"1985950429897777406","view_count":164,"bookmark_count":0,"created_at":1762322454000,"favorite_count":0,"quote_count":0,"reply_count":1,"retweet_count":0,"user_id_str":"1980522019964772352","conversation_id_str":"1985882871995716045","full_text":"@MarkKnd damn bro","in_reply_to_user_id_str":"1402082661993222144","in_reply_to_status_id_str":"1985882871995716045","is_quote_status":0,"is_ai":null,"ai_score":null},{"bookmarked":false,"display_text_range":[27,34],"entities":{"hashtags":[],"symbols":[],"timestamps":[],"urls":[],"user_mentions":[{"id_str":"1972606509398818816","name":"Zain Mehmood","screen_name":"TheZainMehmood","indices":[0,15]},{"id_str":"1895398810299318272","name":"4nzn","screen_name":"paoloanzn","indices":[16,26]}]},"favorited":false,"in_reply_to_screen_name":"TheZainMehmood","lang":"en","retweeted":false,"fact_check":null,"id":"1986015611017744623","view_count":26,"bookmark_count":0,"created_at":1762337994000,"favorite_count":1,"quote_count":0,"reply_count":1,"retweet_count":0,"user_id_str":"1980522019964772352","conversation_id_str":"1985774021623918791","full_text":"@TheZainMehmood @paoloanzn exactly","in_reply_to_user_id_str":"1972606509398818816","in_reply_to_status_id_str":"1986012850616508419","is_quote_status":0,"is_ai":null,"ai_score":null},{"bookmarked":false,"display_text_range":[21,117],"entities":{"hashtags":[],"symbols":[],"timestamps":[],"urls":[],"user_mentions":[{"id_str":"1971249076411985920","name":"Kemal","screen_name":"ai_kemal","indices":[0,9]},{"id_str":"1895398810299318272","name":"4nzn","screen_name":"paoloanzn","indices":[10,20]}]},"favorited":false,"in_reply_to_screen_name":"ai_kemal","lang":"en","retweeted":false,"fact_check":null,"id":"1986069984829755825","view_count":22,"bookmark_count":0,"created_at":1762350958000,"favorite_count":0,"quote_count":0,"reply_count":0,"retweet_count":0,"user_id_str":"1980522019964772352","conversation_id_str":"1985774021623918791","full_text":"@ai_kemal @paoloanzn definitely possible, with some enhancements it can become the ai emperor of the company process.","in_reply_to_user_id_str":"1971249076411985920","in_reply_to_status_id_str":"1986028935080251841","is_quote_status":0,"is_ai":null,"ai_score":null},{"bookmarked":false,"display_text_range":[11,44],"entities":{"hashtags":[],"symbols":[],"timestamps":[],"urls":[],"user_mentions":[{"id_str":"1895398810299318272","name":"4nzn","screen_name":"paoloanzn","indices":[0,10]}]},"favorited":false,"in_reply_to_screen_name":"paoloanzn","lang":"en","retweeted":false,"fact_check":null,"id":"1986147061113495978","view_count":0,"bookmark_count":0,"created_at":1762369334000,"favorite_count":0,"quote_count":0,"reply_count":0,"retweet_count":0,"user_id_str":"1980522019964772352","conversation_id_str":"1986119016335949948","full_text":"@paoloanzn we're here to be second category.","in_reply_to_user_id_str":"1895398810299318272","in_reply_to_status_id_str":"1986119016335949948","is_quote_status":0,"is_ai":null,"ai_score":null},{"bookmarked":false,"display_text_range":[8,158],"entities":{"hashtags":[],"symbols":[],"timestamps":[],"urls":[],"user_mentions":[{"id_str":"1360265495363145730","name":"EP","screen_name":"eptwts","indices":[0,7]}]},"favorited":false,"in_reply_to_screen_name":"eptwts","lang":"en","retweeted":false,"fact_check":null,"id":"1986151080879923592","view_count":2,"bookmark_count":0,"created_at":1762370293000,"favorite_count":0,"quote_count":0,"reply_count":0,"retweet_count":0,"user_id_str":"1980522019964772352","conversation_id_str":"1986008483238400510","full_text":"@eptwts the internet era is the era of people of making claims and not standing behind them.\n\nbecause irl you usually get punched in the face for talking shit","in_reply_to_user_id_str":"1360265495363145730","in_reply_to_status_id_str":"1986008483238400510","is_quote_status":0,"is_ai":null,"ai_score":null},{"bookmarked":false,"display_text_range":[12,23],"entities":{"hashtags":[],"symbols":[],"timestamps":[],"urls":[],"user_mentions":[{"id_str":"1754147306687852544","name":"Ata","screen_name":"theatashka","indices":[0,11]}]},"favorited":false,"in_reply_to_screen_name":"theatashka","lang":"et","retweeted":false,"fact_check":null,"id":"1986174115817136192","view_count":5,"bookmark_count":0,"created_at":1762375785000,"favorite_count":1,"quote_count":0,"reply_count":0,"retweet_count":0,"user_id_str":"1980522019964772352","conversation_id_str":"1984668282507706462","full_text":"@theatashka soon broski","in_reply_to_user_id_str":"1754147306687852544","in_reply_to_status_id_str":"1986173672881619189","is_quote_status":0,"is_ai":null,"ai_score":null},{"bookmarked":false,"display_text_range":[23,42],"entities":{"hashtags":[],"symbols":[],"timestamps":[],"urls":[],"user_mentions":[{"id_str":"1754147306687852544","name":"Ata","screen_name":"theatashka","indices":[0,11]},{"id_str":"1895398810299318272","name":"4nzn","screen_name":"paoloanzn","indices":[12,22]}]},"favorited":false,"in_reply_to_screen_name":"theatashka","lang":"en","retweeted":false,"fact_check":null,"id":"1986175444266447111","view_count":13,"bookmark_count":0,"created_at":1762376101000,"favorite_count":0,"quote_count":0,"reply_count":0,"retweet_count":0,"user_id_str":"1980522019964772352","conversation_id_str":"1985774021623918791","full_text":"@theatashka @paoloanzn dropping tomorrow g","in_reply_to_user_id_str":"1754147306687852544","in_reply_to_status_id_str":"1986175154779799970","is_quote_status":0,"is_ai":null,"ai_score":null},{"bookmarked":false,"display_text_range":[23,74],"entities":{"hashtags":[],"symbols":[],"timestamps":[],"urls":[],"user_mentions":[{"id_str":"1754147306687852544","name":"Ata","screen_name":"theatashka","indices":[0,11]},{"id_str":"1895398810299318272","name":"4nzn","screen_name":"paoloanzn","indices":[12,22]}]},"favorited":false,"in_reply_to_screen_name":"theatashka","lang":"en","retweeted":false,"fact_check":null,"id":"1986174731243151689","view_count":6,"bookmark_count":0,"created_at":1762375931000,"favorite_count":0,"quote_count":0,"reply_count":0,"retweet_count":0,"user_id_str":"1980522019964772352","conversation_id_str":"1985075816208957754","full_text":"@theatashka @paoloanzn even faster now. maybe will finish until next week.","in_reply_to_user_id_str":"1754147306687852544","in_reply_to_status_id_str":"1986174488514638160","is_quote_status":0,"is_ai":null,"ai_score":null}]},{"label":"2025-11-07","value":0,"startTime":1762387200000,"endTime":1762473600000,"tweets":[{"bookmarked":false,"display_text_range":[9,120],"entities":{"hashtags":[],"symbols":[],"timestamps":[],"urls":[],"user_mentions":[{"id_str":"1658546655489298437","name":"Singh","screen_name":"ImSehej","indices":[0,8]}]},"favorited":false,"in_reply_to_screen_name":"ImSehej","lang":"en","retweeted":false,"fact_check":null,"id":"1986420505721946473","view_count":21,"bookmark_count":0,"created_at":1762434529000,"favorite_count":1,"quote_count":0,"reply_count":1,"retweet_count":0,"user_id_str":"1980522019964772352","conversation_id_str":"1986417542009921869","full_text":"@ImSehej āsaturatedā market where 99% have never touched any code but talk like theyāve built million dollar ai agencies","in_reply_to_user_id_str":"1658546655489298437","in_reply_to_status_id_str":"1986417542009921869","is_quote_status":0,"is_ai":null,"ai_score":null}]},{"label":"2025-11-08","value":0,"startTime":1762473600000,"endTime":1762560000000,"tweets":[{"bookmarked":false,"display_text_range":[11,111],"entities":{"hashtags":[],"symbols":[],"timestamps":[],"urls":[],"user_mentions":[{"id_str":"1895398810299318272","name":"4nzn","screen_name":"paoloanzn","indices":[0,10]},{"id_str":"1895398810299318272","name":"4nzn","screen_name":"paoloanzn","indices":[60,70]}]},"favorited":false,"in_reply_to_screen_name":"paoloanzn","lang":"en","retweeted":false,"fact_check":null,"id":"1986866408828117107","view_count":2,"bookmark_count":0,"created_at":1762540840000,"favorite_count":0,"quote_count":0,"reply_count":0,"retweet_count":0,"user_id_str":"1980522019964772352","conversation_id_str":"1986848376273637385","full_text":"@paoloanzn congrats broš¤\n\nproves that if you read listen to @paoloanzn you can go a long way...\n\nit's ai mafia.","in_reply_to_user_id_str":"1895398810299318272","in_reply_to_status_id_str":"1986848376273637385","is_quote_status":0,"is_ai":null,"ai_score":null}]},{"label":"2025-11-09","value":0,"startTime":1762560000000,"endTime":1762646400000,"tweets":[]},{"label":"2025-11-10","value":0,"startTime":1762646400000,"endTime":1762732800000,"tweets":[{"bookmarked":false,"display_text_range":[11,66],"entities":{"hashtags":[],"symbols":[],"timestamps":[],"urls":[],"user_mentions":[{"id_str":"1895398810299318272","name":"4nzn","screen_name":"paoloanzn","indices":[0,10]}]},"favorited":false,"in_reply_to_screen_name":"paoloanzn","lang":"en","retweeted":false,"fact_check":null,"id":"1987586254255607919","view_count":18,"bookmark_count":0,"created_at":1762712465000,"favorite_count":1,"quote_count":0,"reply_count":1,"retweet_count":0,"user_id_str":"1980522019964772352","conversation_id_str":"1987557147459416475","full_text":"@paoloanzn you're hitting me in the hears with those bro...\n\n10/10","in_reply_to_user_id_str":"1895398810299318272","in_reply_to_status_id_str":"1987557147459416475","is_quote_status":0,"is_ai":null,"ai_score":null}]},{"label":"2025-11-11","value":1,"startTime":1762732800000,"endTime":1762819200000,"tweets":[{"bookmarked":false,"display_text_range":[0,278],"entities":{"hashtags":[],"media":[{"display_url":"pic.x.com/fhCA7KFAUR","expanded_url":"https://x.com/aidvgg/status/1987955316806627811/photo/1","id_str":"1987955274003394560","indices":[279,302],"media_key":"3_1987955274003394560","media_url_https":"https://pbs.twimg.com/media/G5aiygBWMAA-fIj.jpg","type":"photo","url":"https://t.co/fhCA7KFAUR","ext_media_availability":{"status":"Available"},"features":{"large":{"faces":[]},"medium":{"faces":[]},"small":{"faces":[]},"orig":{"faces":[]}},"sizes":{"large":{"h":596,"w":2048,"resize":"fit"},"medium":{"h":349,"w":1200,"resize":"fit"},"small":{"h":198,"w":680,"resize":"fit"},"thumb":{"h":150,"w":150,"resize":"crop"}},"original_info":{"height":732,"width":2517,"focus_rects":[{"x":920,"y":0,"w":1307,"h":732},{"x":1207,"y":0,"w":732,"h":732},{"x":1252,"y":0,"w":642,"h":732},{"x":1390,"y":0,"w":366,"h":732},{"x":0,"y":0,"w":2517,"h":732}]},"allow_download_status":{"allow_download":true},"media_results":{"result":{"media_key":"3_1987955274003394560"}}}],"symbols":[],"timestamps":[],"urls":[],"user_mentions":[]},"extended_entities":{"media":[{"display_url":"pic.x.com/fhCA7KFAUR","expanded_url":"https://x.com/aidvgg/status/1987955316806627811/photo/1","id_str":"1987955274003394560","indices":[279,302],"media_key":"3_1987955274003394560","media_url_https":"https://pbs.twimg.com/media/G5aiygBWMAA-fIj.jpg","type":"photo","url":"https://t.co/fhCA7KFAUR","ext_media_availability":{"status":"Available"},"features":{"large":{"faces":[]},"medium":{"faces":[]},"small":{"faces":[]},"orig":{"faces":[]}},"sizes":{"large":{"h":596,"w":2048,"resize":"fit"},"medium":{"h":349,"w":1200,"resize":"fit"},"small":{"h":198,"w":680,"resize":"fit"},"thumb":{"h":150,"w":150,"resize":"crop"}},"original_info":{"height":732,"width":2517,"focus_rects":[{"x":920,"y":0,"w":1307,"h":732},{"x":1207,"y":0,"w":732,"h":732},{"x":1252,"y":0,"w":642,"h":732},{"x":1390,"y":0,"w":366,"h":732},{"x":0,"y":0,"w":2517,"h":732}]},"allow_download_status":{"allow_download":true},"media_results":{"result":{"media_key":"3_1987955274003394560"}}}]},"favorited":true,"lang":"en","possibly_sensitive":false,"possibly_sensitive_editable":true,"quoted_status_id_str":"1984668282507706462","quoted_status_permalink":{"url":"https://t.co/ibNMNzJ6vs","expanded":"https://twitter.com/aidvgg/status/1984668282507706462","display":"x.com/aidvgg/status/ā¦"},"retweeted":true,"fact_check":null,"id":"1987955316806627811","view_count":478,"bookmark_count":1,"created_at":1762800456000,"favorite_count":3,"quote_count":1,"reply_count":1,"retweet_count":1,"user_id_str":"1980522019964772352","conversation_id_str":"1987955316806627811","full_text":"day 3-4: building the brainās government\n\nthe goal isn't \"an ai that automates work\"\n\nit's \"an ai that governs how work gets done\"\n\nthat requires 3 hard things most skip:\n\n- remembering every decision\n- evaluating them under explicit rules\n- learning which rules actually worked\n\nso i built the governance loop.\n\nit starts simple:\n\n1. every event inside the org is logged\n\n2. context is assembled: what happened, why it happened, and under what conditions.\n\n3. the decision engine evaluates it against policy\n\n4. the outcome tracker measures the real-world result\n\n5. the learning loop updates policy stats\n\n6. if it finds a better pattern, it proposes a new rule\n\nevery policy is versioned, hashed, and auditable\n\nevery decision cites the exact constitution article it followed\n\nnothing runs without traceability\n\nwhen it learns that a variant consistently outperforms another,\n\nit doesnāt self-promote - it proposes\n\nhumans still govern the governors\n\nover time, the system becomes the institutional memory of the company\n\na living constitution that adapts through evidence, not opinions\n\ngovernance is the only way to scale ai safely\n\nnot through prompts, but through constitutions\n\nthis isnāt an ai assistant\n\nitās the start of an ai organism","in_reply_to_user_id_str":null,"in_reply_to_status_id_str":null,"is_quote_status":1,"is_ai":null,"ai_score":null},{"bookmarked":false,"display_text_range":[11,289],"entities":{"hashtags":[],"symbols":[],"timestamps":[],"urls":[],"user_mentions":[{"id_str":"1895398810299318272","name":"4nzn","screen_name":"paoloanzn","indices":[0,10]}]},"favorited":false,"in_reply_to_screen_name":"paoloanzn","lang":"en","retweeted":false,"fact_check":null,"id":"1987951032195051911","view_count":50,"bookmark_count":0,"created_at":1762799435000,"favorite_count":1,"quote_count":0,"reply_count":0,"retweet_count":0,"user_id_str":"1980522019964772352","conversation_id_str":"1987931471118823700","full_text":"hell yeah, i was architecting the memory of my constituion engine system\n\nyou answered my questions i didn't even ask yetšÆ\n\ni've come up with 1 more approach to memory management. it's not specifically for interacting with users, but rather for decision making.\n\nwill hit you up with it soon.","in_reply_to_user_id_str":"1895398810299318272","in_reply_to_status_id_str":"1987931471118823700","is_quote_status":0,"is_ai":null,"ai_score":null}]},{"label":"2025-11-12","value":2,"startTime":1762819200000,"endTime":1762905600000,"tweets":[{"bookmarked":false,"display_text_range":[0,275],"entities":{"hashtags":[],"media":[{"display_url":"pic.x.com/zfICwkSIpo","expanded_url":"https://x.com/aidvgg/status/1988301591271669876/photo/1","id_str":"1988301404683849728","indices":[276,299],"media_key":"3_1988301404683849728","media_url_https":"https://pbs.twimg.com/media/G5fdl9SXUAADBPx.png","type":"photo","url":"https://t.co/zfICwkSIpo","ext_media_availability":{"status":"Available"},"features":{"large":{"faces":[]},"medium":{"faces":[]},"small":{"faces":[]},"orig":{"faces":[]}},"sizes":{"large":{"h":614,"w":2048,"resize":"fit"},"medium":{"h":360,"w":1200,"resize":"fit"},"small":{"h":204,"w":680,"resize":"fit"},"thumb":{"h":150,"w":150,"resize":"crop"}},"original_info":{"height":732,"width":2443,"focus_rects":[{"x":18,"y":0,"w":1307,"h":732},{"x":305,"y":0,"w":732,"h":732},{"x":350,"y":0,"w":642,"h":732},{"x":488,"y":0,"w":366,"h":732},{"x":0,"y":0,"w":2443,"h":732}]},"allow_download_status":{"allow_download":true},"media_results":{"result":{"media_key":"3_1988301404683849728"}}}],"symbols":[],"timestamps":[],"urls":[],"user_mentions":[]},"extended_entities":{"media":[{"display_url":"pic.x.com/zfICwkSIpo","expanded_url":"https://x.com/aidvgg/status/1988301591271669876/photo/1","id_str":"1988301404683849728","indices":[276,299],"media_key":"3_1988301404683849728","media_url_https":"https://pbs.twimg.com/media/G5fdl9SXUAADBPx.png","type":"photo","url":"https://t.co/zfICwkSIpo","ext_media_availability":{"status":"Available"},"features":{"large":{"faces":[]},"medium":{"faces":[]},"small":{"faces":[]},"orig":{"faces":[]}},"sizes":{"large":{"h":614,"w":2048,"resize":"fit"},"medium":{"h":360,"w":1200,"resize":"fit"},"small":{"h":204,"w":680,"resize":"fit"},"thumb":{"h":150,"w":150,"resize":"crop"}},"original_info":{"height":732,"width":2443,"focus_rects":[{"x":18,"y":0,"w":1307,"h":732},{"x":305,"y":0,"w":732,"h":732},{"x":350,"y":0,"w":642,"h":732},{"x":488,"y":0,"w":366,"h":732},{"x":0,"y":0,"w":2443,"h":732}]},"allow_download_status":{"allow_download":true},"media_results":{"result":{"media_key":"3_1988301404683849728"}}}]},"favorited":true,"lang":"en","possibly_sensitive":false,"possibly_sensitive_editable":true,"quoted_status_id_str":"1987955316806627811","quoted_status_permalink":{"url":"https://t.co/wsehw27XOK","expanded":"https://twitter.com/aidvgg/status/1987955316806627811","display":"x.com/aidvgg/status/ā¦"},"retweeted":true,"fact_check":null,"id":"1988301591271669876","view_count":280,"bookmark_count":2,"created_at":1762883014000,"favorite_count":3,"quote_count":0,"reply_count":2,"retweet_count":1,"user_id_str":"1980522019964772352","conversation_id_str":"1988301591271669876","full_text":"day 5: first policies executed\n\nthe system finally made its own decisions - under a real constitution\n\nno prompts, no manual logic, just:\n\npolicy ā decision ā outcome ā feedback\n\neach decision:\n\n- cites which policy version it followed\n- logs reasoning hash-linked to the one before it\n- tracks the outcome when ground truth arrives\n\nwhen outcomes come in, the learning module updates the policyās confidence.\n\npush strong patterns, remove weak ones\n\nai didnāt just predict\n\nit governed.\n\nthatās the point of gpt-gov.\n\nnot faster output, but consistent reasoning under evolving law.\n\nnext step: scorecards + variant selection","in_reply_to_user_id_str":null,"in_reply_to_status_id_str":null,"is_quote_status":1,"is_ai":null,"ai_score":null},{"bookmarked":false,"display_text_range":[11,91],"entities":{"hashtags":[],"symbols":[],"timestamps":[],"urls":[],"user_mentions":[{"id_str":"1895398810299318272","name":"4nzn","screen_name":"paoloanzn","indices":[0,10]}]},"favorited":false,"in_reply_to_screen_name":"paoloanzn","lang":"en","retweeted":false,"fact_check":null,"id":"1988299908399722728","view_count":73,"bookmark_count":0,"created_at":1762882613000,"favorite_count":1,"quote_count":0,"reply_count":1,"retweet_count":0,"user_id_str":"1980522019964772352","conversation_id_str":"1988289697815351751","full_text":"@paoloanzn you're an inspiration bro, and a great teacher.\n\nhappy to be part of the familyš¤","in_reply_to_user_id_str":"1895398810299318272","in_reply_to_status_id_str":"1988289697815351751","is_quote_status":0,"is_ai":null,"ai_score":null},{"bookmarked":false,"display_text_range":[11,42],"entities":{"hashtags":[],"symbols":[],"timestamps":[],"urls":[],"user_mentions":[{"id_str":"1895398810299318272","name":"4nzn","screen_name":"paoloanzn","indices":[0,10]}]},"favorited":false,"in_reply_to_screen_name":"paoloanzn","lang":"en","retweeted":false,"fact_check":null,"id":"1988302949270123000","view_count":21,"bookmark_count":0,"created_at":1762883338000,"favorite_count":1,"quote_count":0,"reply_count":1,"retweet_count":0,"user_id_str":"1980522019964772352","conversation_id_str":"1988279652214075728","full_text":"@paoloanzn bro is on a generational ai run","in_reply_to_user_id_str":"1895398810299318272","in_reply_to_status_id_str":"1988279652214075728","is_quote_status":0,"is_ai":null,"ai_score":null},{"bookmarked":false,"display_text_range":[12,25],"entities":{"hashtags":[],"symbols":[],"timestamps":[],"urls":[],"user_mentions":[{"id_str":"1754147306687852544","name":"Ata","screen_name":"theatashka","indices":[0,11]}]},"favorited":false,"in_reply_to_screen_name":"theatashka","lang":"en","retweeted":false,"fact_check":null,"id":"1988182082838003823","view_count":6,"bookmark_count":0,"created_at":1762854521000,"favorite_count":1,"quote_count":0,"reply_count":0,"retweet_count":0,"user_id_str":"1980522019964772352","conversation_id_str":"1987955316806627811","full_text":"@theatashka thank you bro","in_reply_to_user_id_str":"1754147306687852544","in_reply_to_status_id_str":"1988176972283838615","is_quote_status":0,"is_ai":null,"ai_score":null}]},{"label":"2025-11-13","value":0,"startTime":1762905600000,"endTime":1762992000000,"tweets":[{"bookmarked":false,"display_text_range":[12,70],"entities":{"hashtags":[],"symbols":[],"timestamps":[],"urls":[],"user_mentions":[{"id_str":"1754147306687852544","name":"Ata","screen_name":"theatashka","indices":[0,11]}]},"favorited":false,"in_reply_to_screen_name":"theatashka","lang":"en","retweeted":false,"fact_check":null,"id":"1988658528740114529","view_count":127,"bookmark_count":0,"created_at":1762968115000,"favorite_count":1,"quote_count":0,"reply_count":1,"retweet_count":0,"user_id_str":"1980522019964772352","conversation_id_str":"1988638174982053958","full_text":"@theatashka best design iāve seen today. you leveled up bro, good job.","in_reply_to_user_id_str":"1754147306687852544","in_reply_to_status_id_str":"1988638174982053958","is_quote_status":0,"is_ai":null,"ai_score":null},{"bookmarked":false,"display_text_range":[10,19],"entities":{"hashtags":[],"symbols":[],"timestamps":[],"urls":[],"user_mentions":[{"id_str":"1971249076411985920","name":"Kemal","screen_name":"ai_kemal","indices":[0,9]}]},"favorited":false,"in_reply_to_screen_name":"ai_kemal","lang":"tl","retweeted":false,"fact_check":null,"id":"1988553532887154997","view_count":14,"bookmark_count":0,"created_at":1762943082000,"favorite_count":0,"quote_count":0,"reply_count":0,"retweet_count":0,"user_id_str":"1980522019964772352","conversation_id_str":"1984668282507706462","full_text":"@ai_kemal haha true","in_reply_to_user_id_str":"1971249076411985920","in_reply_to_status_id_str":"1988544227903439192","is_quote_status":0,"is_ai":null,"ai_score":null}]},{"label":"2025-11-14","value":0,"startTime":1762992000000,"endTime":1763078400000,"tweets":[{"bookmarked":false,"display_text_range":[0,280],"entities":{"hashtags":[],"media":[{"display_url":"pic.x.com/aE2gev4kxm","expanded_url":"https://x.com/aidvgg/status/1989057807232999732/photo/1","id_str":"1989057773481394176","indices":[281,304],"media_key":"3_1989057773481394176","media_url_https":"https://pbs.twimg.com/media/G5qNgaoWgAAKKSI.jpg","type":"photo","url":"https://t.co/aE2gev4kxm","ext_media_availability":{"status":"Available"},"features":{"large":{"faces":[]},"medium":{"faces":[]},"small":{"faces":[]},"orig":{"faces":[]}},"sizes":{"large":{"h":590,"w":2048,"resize":"fit"},"medium":{"h":345,"w":1200,"resize":"fit"},"small":{"h":196,"w":680,"resize":"fit"},"thumb":{"h":150,"w":150,"resize":"crop"}},"original_info":{"height":732,"width":2543,"focus_rects":[{"x":1236,"y":0,"w":1307,"h":732},{"x":1811,"y":0,"w":732,"h":732},{"x":1901,"y":0,"w":642,"h":732},{"x":2042,"y":0,"w":366,"h":732},{"x":0,"y":0,"w":2543,"h":732}]},"allow_download_status":{"allow_download":true},"media_results":{"result":{"media_key":"3_1989057773481394176"}}}],"symbols":[],"timestamps":[],"urls":[],"user_mentions":[]},"extended_entities":{"media":[{"display_url":"pic.x.com/aE2gev4kxm","expanded_url":"https://x.com/aidvgg/status/1989057807232999732/photo/1","id_str":"1989057773481394176","indices":[281,304],"media_key":"3_1989057773481394176","media_url_https":"https://pbs.twimg.com/media/G5qNgaoWgAAKKSI.jpg","type":"photo","url":"https://t.co/aE2gev4kxm","ext_media_availability":{"status":"Available"},"features":{"large":{"faces":[]},"medium":{"faces":[]},"small":{"faces":[]},"orig":{"faces":[]}},"sizes":{"large":{"h":590,"w":2048,"resize":"fit"},"medium":{"h":345,"w":1200,"resize":"fit"},"small":{"h":196,"w":680,"resize":"fit"},"thumb":{"h":150,"w":150,"resize":"crop"}},"original_info":{"height":732,"width":2543,"focus_rects":[{"x":1236,"y":0,"w":1307,"h":732},{"x":1811,"y":0,"w":732,"h":732},{"x":1901,"y":0,"w":642,"h":732},{"x":2042,"y":0,"w":366,"h":732},{"x":0,"y":0,"w":2543,"h":732}]},"allow_download_status":{"allow_download":true},"media_results":{"result":{"media_key":"3_1989057773481394176"}}}]},"favorited":true,"lang":"en","possibly_sensitive":false,"possibly_sensitive_editable":true,"retweeted":false,"fact_check":null,"id":"1989057807232999732","view_count":116,"bookmark_count":0,"created_at":1763063310000,"favorite_count":2,"quote_count":0,"reply_count":0,"retweet_count":0,"user_id_str":"1980522019964772352","conversation_id_str":"1989057807232999732","full_text":"day 6: the system started judging itself\n\npolicies now compete\n\neach one runs live decisions, collects outcomes, and feeds into a scorecard\n\nthe scorecard tracks how each policy variant performs\n\nprecision, win rate, margin, latency\n\nthe router doesnāt just pick at random anymore\n\nit allocates traffic dynamically using bandit logic\n\nbad policies fade out\n\nstrong ones gain exposure\n\nall under the same constitution\n\nthe governance loop now has selection pressure -\na real evolutionary layer\n\nthis is how ai law learns to improve itself","in_reply_to_user_id_str":null,"in_reply_to_status_id_str":null,"is_quote_status":0,"is_ai":null,"ai_score":null},{"bookmarked":false,"display_text_range":[11,84],"entities":{"hashtags":[],"symbols":[],"timestamps":[],"urls":[],"user_mentions":[{"id_str":"1895398810299318272","name":"4nzn","screen_name":"paoloanzn","indices":[0,10]}]},"favorited":false,"in_reply_to_screen_name":"paoloanzn","lang":"en","retweeted":false,"fact_check":null,"id":"1989049105830772972","view_count":39,"bookmark_count":0,"created_at":1763061236000,"favorite_count":1,"quote_count":0,"reply_count":0,"retweet_count":0,"user_id_str":"1980522019964772352","conversation_id_str":"1989037562120523973","full_text":"@paoloanzn damn, now i gotta mimic this in my own way.\n\ni will have questions bro...","in_reply_to_user_id_str":"1895398810299318272","in_reply_to_status_id_str":"1989037562120523973","is_quote_status":0,"is_ai":null,"ai_score":null}]},{"label":"2025-11-15","value":1,"startTime":1763078400000,"endTime":1763164800000,"tweets":[{"bookmarked":false,"display_text_range":[0,279],"entities":{"hashtags":[],"symbols":[],"timestamps":[],"urls":[],"user_mentions":[]},"favorited":true,"lang":"en","quoted_status_id_str":"1989015833709015078","quoted_status_permalink":{"url":"https://t.co/mRVqrWwSOj","expanded":"https://twitter.com/paoloanzn/status/1989015833709015078","display":"x.com/paoloanzn/statā¦"},"retweeted":false,"fact_check":null,"id":"1989420216053305697","view_count":35,"bookmark_count":0,"created_at":1763149715000,"favorite_count":1,"quote_count":0,"reply_count":0,"retweet_count":0,"user_id_str":"1980522019964772352","conversation_id_str":"1989420216053305697","full_text":"most people in the comments have never built and deployed any complex agent system\n\nyou're misunderstanding whatās being built here.\n\nthis isnāt about discord bots, \"chat prompts\", or ai devs who write bug-free code.\n\nit's an infrastructure layer.\n\na system that uses anthropicās agent sdk to deploy and coordinate ai agents across environments like discord.\n\nthat means you can spin up specialized agents instantly, orchestrate their interactions, and scale that behavior the same way you'd scale any other backend process.\n\nitās not hype or \"AI roleplay.\"\n\nitās a framework for agentic systems that can plug into real workflows.\n\nmark my words: this is the future of orchestrating ai-powered agents","in_reply_to_user_id_str":null,"in_reply_to_status_id_str":null,"is_quote_status":1,"is_ai":null,"ai_score":null},{"bookmarked":false,"display_text_range":[0,22],"entities":{"hashtags":[],"media":[{"display_url":"pic.x.com/ntqaBz0Ty0","expanded_url":"https://x.com/aidvgg/status/1989467175049138527/photo/1","id_str":"1989467068089982976","indices":[23,46],"media_key":"3_1989467068089982976","media_url_https":"https://pbs.twimg.com/media/G5wBwf3XYAAuUY0.jpg","type":"photo","url":"https://t.co/ntqaBz0Ty0","ext_media_availability":{"status":"Available"},"features":{"large":{"faces":[]},"medium":{"faces":[]},"small":{"faces":[]},"orig":{"faces":[]}},"sizes":{"large":{"h":972,"w":1525,"resize":"fit"},"medium":{"h":765,"w":1200,"resize":"fit"},"small":{"h":433,"w":680,"resize":"fit"},"thumb":{"h":150,"w":150,"resize":"crop"}},"original_info":{"height":972,"width":1525,"focus_rects":[{"x":0,"y":0,"w":1525,"h":854},{"x":0,"y":0,"w":972,"h":972},{"x":0,"y":0,"w":853,"h":972},{"x":0,"y":0,"w":486,"h":972},{"x":0,"y":0,"w":1525,"h":972}]},"allow_download_status":{"allow_download":true},"media_results":{"result":{"media_key":"3_1989467068089982976"}}}],"symbols":[],"timestamps":[],"urls":[],"user_mentions":[]},"extended_entities":{"media":[{"display_url":"pic.x.com/ntqaBz0Ty0","expanded_url":"https://x.com/aidvgg/status/1989467175049138527/photo/1","id_str":"1989467068089982976","indices":[23,46],"media_key":"3_1989467068089982976","media_url_https":"https://pbs.twimg.com/media/G5wBwf3XYAAuUY0.jpg","type":"photo","url":"https://t.co/ntqaBz0Ty0","ext_media_availability":{"status":"Available"},"features":{"large":{"faces":[]},"medium":{"faces":[]},"small":{"faces":[]},"orig":{"faces":[]}},"sizes":{"large":{"h":972,"w":1525,"resize":"fit"},"medium":{"h":765,"w":1200,"resize":"fit"},"small":{"h":433,"w":680,"resize":"fit"},"thumb":{"h":150,"w":150,"resize":"crop"}},"original_info":{"height":972,"width":1525,"focus_rects":[{"x":0,"y":0,"w":1525,"h":854},{"x":0,"y":0,"w":972,"h":972},{"x":0,"y":0,"w":853,"h":972},{"x":0,"y":0,"w":486,"h":972},{"x":0,"y":0,"w":1525,"h":972}]},"allow_download_status":{"allow_download":true},"media_results":{"result":{"media_key":"3_1989467068089982976"}}}]},"favorited":true,"lang":"en","possibly_sensitive":false,"possibly_sensitive_editable":true,"quoted_status_id_str":"1989015833709015078","quoted_status_permalink":{"url":"https://t.co/mRVqrWxqDR","expanded":"https://twitter.com/paoloanzn/status/1989015833709015078","display":"x.com/paoloanzn/statā¦"},"retweeted":true,"fact_check":null,"id":"1989467175049138527","view_count":3466,"bookmark_count":1,"created_at":1763160911000,"favorite_count":6,"quote_count":1,"reply_count":1,"retweet_count":1,"user_id_str":"1980522019964772352","conversation_id_str":"1989467175049138527","full_text":"learning from the best https://t.co/ntqaBz0Ty0","in_reply_to_user_id_str":null,"in_reply_to_status_id_str":null,"is_quote_status":1,"is_ai":null,"ai_score":null},{"bookmarked":false,"display_text_range":[24,135],"entities":{"hashtags":[],"symbols":[],"timestamps":[],"urls":[],"user_mentions":[{"id_str":"1969565318780764165","name":"Vitaly Paskov","screen_name":"VPStrategic","indices":[0,12]},{"id_str":"1895398810299318272","name":"4nzn","screen_name":"paoloanzn","indices":[13,23]},{"id_str":"1969565318780764165","name":"Vitaly Paskov","screen_name":"VPStrategic","indices":[24,36]}]},"favorited":false,"in_reply_to_screen_name":"VPStrategic","lang":"en","retweeted":false,"fact_check":null,"id":"1989415631029244125","view_count":11,"bookmark_count":0,"created_at":1763148622000,"favorite_count":1,"quote_count":0,"reply_count":1,"retweet_count":0,"user_id_str":"1980522019964772352","conversation_id_str":"1989015833709015078","full_text":"@VPStrategic @paoloanzn @VPStrategic he didn't even reply to you because you're talking a bunch nonsense. you need to touch some grass.","in_reply_to_user_id_str":"1969565318780764165","in_reply_to_status_id_str":"1989349579561775213","is_quote_status":0,"is_ai":null,"ai_score":null},{"bookmarked":false,"display_text_range":[11,37],"entities":{"hashtags":[],"symbols":[],"timestamps":[],"urls":[],"user_mentions":[{"id_str":"1895398810299318272","name":"4nzn","screen_name":"paoloanzn","indices":[0,10]}]},"favorited":false,"in_reply_to_screen_name":"paoloanzn","lang":"en","retweeted":false,"fact_check":null,"id":"1989467904941891981","view_count":19,"bookmark_count":0,"created_at":1763161085000,"favorite_count":1,"quote_count":0,"reply_count":0,"retweet_count":0,"user_id_str":"1980522019964772352","conversation_id_str":"1989467175049138527","full_text":"@paoloanzn had no choice but to do it","in_reply_to_user_id_str":"1895398810299318272","in_reply_to_status_id_str":"1989467292594573516","is_quote_status":0,"is_ai":null,"ai_score":null},{"bookmarked":false,"display_text_range":[11,16],"entities":{"hashtags":[],"symbols":[],"timestamps":[],"urls":[],"user_mentions":[{"id_str":"1895398810299318272","name":"4nzn","screen_name":"paoloanzn","indices":[0,10]}]},"favorited":false,"in_reply_to_screen_name":"paoloanzn","lang":"en","retweeted":false,"fact_check":null,"id":"1989469744689189367","view_count":51,"bookmark_count":0,"created_at":1763161524000,"favorite_count":0,"quote_count":0,"reply_count":0,"retweet_count":0,"user_id_str":"1980522019964772352","conversation_id_str":"1989468211298144509","full_text":"@paoloanzn goatš¤","in_reply_to_user_id_str":"1895398810299318272","in_reply_to_status_id_str":"1989468211298144509","is_quote_status":0,"is_ai":null,"ai_score":null}]},{"label":"2025-11-16","value":0,"startTime":1763164800000,"endTime":1763251200000,"tweets":[{"bookmarked":false,"display_text_range":[12,33],"entities":{"hashtags":[],"symbols":[],"timestamps":[],"urls":[],"user_mentions":[{"id_str":"1754147306687852544","name":"Ata","screen_name":"theatashka","indices":[0,11]}]},"favorited":false,"in_reply_to_screen_name":"theatashka","lang":"en","retweeted":false,"fact_check":null,"id":"1989734279358693475","view_count":72,"bookmark_count":0,"created_at":1763224594000,"favorite_count":0,"quote_count":0,"reply_count":0,"retweet_count":0,"user_id_str":"1980522019964772352","conversation_id_str":"1989717607767818438","full_text":"@theatashka favorite for a reason","in_reply_to_user_id_str":"1754147306687852544","in_reply_to_status_id_str":"1989717607767818438","is_quote_status":0,"is_ai":null,"ai_score":null}]},{"label":"2025-11-17","value":3,"startTime":1763251200000,"endTime":1763337600000,"tweets":[{"bookmarked":false,"display_text_range":[0,279],"entities":{"hashtags":[],"symbols":[],"timestamps":[],"urls":[],"user_mentions":[]},"favorited":true,"lang":"en","retweeted":true,"fact_check":null,"id":"1990002854233337925","view_count":193,"bookmark_count":0,"created_at":1763288627000,"favorite_count":3,"quote_count":0,"reply_count":2,"retweet_count":1,"user_id_str":"1980522019964772352","conversation_id_str":"1990002854233337925","full_text":"80% of ai agent implementations fail within 6 months\n\ncompanies are spending millions on systems that never reach production\n\nand here's the thing nobody talks about:\n\nthe problem isn't the technology\n\nthe problem is nobody knows how to build these systems properly\n\neveryone can make a chatbot demo that works in controlled environments\n\nalmost nobody can build an agent system that works reliably with real users, real data, and real consequences\n\nthe gap between prototype and production is where projects die\n\nand that gap is pure architecture and systems thinking\n\nif you can bridge that gap, you're not competing with everyone\n\nyou're competing with the tiny fraction of people who actually know what they're doing","in_reply_to_user_id_str":null,"in_reply_to_status_id_str":null,"is_quote_status":0,"is_ai":null,"ai_score":null},{"bookmarked":false,"display_text_range":[0,278],"entities":{"hashtags":[],"media":[{"display_url":"pic.x.com/xur3S4i9Hr","expanded_url":"https://x.com/aidvgg/status/1990083139603939357/video/1","id_str":"1990083054270898176","indices":[279,302],"media_key":"13_1990083054270898176","media_url_https":"https://pbs.twimg.com/amplify_video_thumb/1990083054270898176/img/YlIJU2gho-vyLUIH.jpg","type":"video","url":"https://t.co/xur3S4i9Hr","additional_media_info":{"monetizable":false},"ext_media_availability":{"status":"Available"},"sizes":{"large":{"h":1040,"w":1920,"resize":"fit"},"medium":{"h":650,"w":1200,"resize":"fit"},"small":{"h":368,"w":680,"resize":"fit"},"thumb":{"h":150,"w":150,"resize":"crop"}},"original_info":{"height":1040,"width":1920,"focus_rects":[]},"allow_download_status":{"allow_download":true},"video_info":{"aspect_ratio":[24,13],"duration_millis":35066,"variants":[{"content_type":"application/x-mpegURL","url":"https://video.twimg.com/amplify_video/1990083054270898176/pl/qcOk9UcVCCzsm7Di.m3u8?tag=21"},{"bitrate":256000,"content_type":"video/mp4","url":"https://video.twimg.com/amplify_video/1990083054270898176/vid/avc1/498x270/Bahyx01PDQauOGAK.mp4?tag=21"},{"bitrate":832000,"content_type":"video/mp4","url":"https://video.twimg.com/amplify_video/1990083054270898176/vid/avc1/664x360/t0YRdumfZIGcCRh5.mp4?tag=21"},{"bitrate":2176000,"content_type":"video/mp4","url":"https://video.twimg.com/amplify_video/1990083054270898176/vid/avc1/1328x720/J-ApTFzs-F-PG798.mp4?tag=21"},{"bitrate":10368000,"content_type":"video/mp4","url":"https://video.twimg.com/amplify_video/1990083054270898176/vid/avc1/1920x1040/jJ69t-BA0SPvi75N.mp4?tag=21"}]},"media_results":{"result":{"media_key":"13_1990083054270898176"}}}],"symbols":[],"timestamps":[],"urls":[{"display_url":"x.com/aidvgg/status/ā¦","expanded_url":"https://x.com/aidvgg/status/1989467175049138527?s=20","url":"https://t.co/wYiEVPugzY","indices":[628,651]}],"user_mentions":[]},"extended_entities":{"media":[{"display_url":"pic.x.com/xur3S4i9Hr","expanded_url":"https://x.com/aidvgg/status/1990083139603939357/video/1","id_str":"1990083054270898176","indices":[279,302],"media_key":"13_1990083054270898176","media_url_https":"https://pbs.twimg.com/amplify_video_thumb/1990083054270898176/img/YlIJU2gho-vyLUIH.jpg","type":"video","url":"https://t.co/xur3S4i9Hr","additional_media_info":{"monetizable":false},"ext_media_availability":{"status":"Available"},"sizes":{"large":{"h":1040,"w":1920,"resize":"fit"},"medium":{"h":650,"w":1200,"resize":"fit"},"small":{"h":368,"w":680,"resize":"fit"},"thumb":{"h":150,"w":150,"resize":"crop"}},"original_info":{"height":1040,"width":1920,"focus_rects":[]},"allow_download_status":{"allow_download":true},"video_info":{"aspect_ratio":[24,13],"duration_millis":35066,"variants":[{"content_type":"application/x-mpegURL","url":"https://video.twimg.com/amplify_video/1990083054270898176/pl/qcOk9UcVCCzsm7Di.m3u8?tag=21"},{"bitrate":256000,"content_type":"video/mp4","url":"https://video.twimg.com/amplify_video/1990083054270898176/vid/avc1/498x270/Bahyx01PDQauOGAK.mp4?tag=21"},{"bitrate":832000,"content_type":"video/mp4","url":"https://video.twimg.com/amplify_video/1990083054270898176/vid/avc1/664x360/t0YRdumfZIGcCRh5.mp4?tag=21"},{"bitrate":2176000,"content_type":"video/mp4","url":"https://video.twimg.com/amplify_video/1990083054270898176/vid/avc1/1328x720/J-ApTFzs-F-PG798.mp4?tag=21"},{"bitrate":10368000,"content_type":"video/mp4","url":"https://video.twimg.com/amplify_video/1990083054270898176/vid/avc1/1920x1040/jJ69t-BA0SPvi75N.mp4?tag=21"}]},"media_results":{"result":{"media_key":"13_1990083054270898176"}}}]},"favorited":true,"lang":"en","possibly_sensitive":false,"possibly_sensitive_editable":true,"retweeted":false,"fact_check":null,"id":"1990083139603939357","view_count":1,"bookmark_count":0,"created_at":1763307769000,"favorite_count":1,"quote_count":0,"reply_count":0,"retweet_count":0,"user_id_str":"1980522019964772352","conversation_id_str":"1990083139603939357","full_text":"deployed a three-agent dev team that runs 24/7 for under $200/month in api costs\n\nnot a chatbot\n\nnot a demo\n\nactual production infrastructure\n\n- backend developer agent\n\n- devops specialist agent\n\n- frontend engineer agent\n\neach gets isolated container environment\n\neach has its own workspace\n\nthey communicate through discord like real employees\n\nthey write code, review each other's work, deploy infrastructure\n\ncomplete transparency\n\nhumans see everything\n\nthis replaces $180k/year in salary costs\n\np.s. this can be any agent, not only coding ones.\n\nif you want this infrastructure set up for your business,\n\nshoot me a dm.\n\nhttps://t.co/wYiEVPugzY","in_reply_to_user_id_str":null,"in_reply_to_status_id_str":null,"is_quote_status":0,"is_ai":null,"ai_score":null},{"bookmarked":false,"display_text_range":[0,278],"entities":{"hashtags":[],"media":[{"display_url":"pic.x.com/KAtAbAvvyd","expanded_url":"https://x.com/aidvgg/status/1990083841709559998/video/1","id_str":"1990083452436193280","indices":[279,302],"media_key":"13_1990083452436193280","media_url_https":"https://pbs.twimg.com/amplify_video_thumb/1990083452436193280/img/AvQ_zpGIUIiOgDGf.jpg","type":"video","url":"https://t.co/KAtAbAvvyd","additional_media_info":{"monetizable":false},"ext_media_availability":{"status":"Available"},"sizes":{"large":{"h":1040,"w":1920,"resize":"fit"},"medium":{"h":650,"w":1200,"resize":"fit"},"small":{"h":368,"w":680,"resize":"fit"},"thumb":{"h":150,"w":150,"resize":"crop"}},"original_info":{"height":1040,"width":1920,"focus_rects":[]},"allow_download_status":{"allow_download":true},"video_info":{"aspect_ratio":[24,13],"duration_millis":35066,"variants":[{"content_type":"application/x-mpegURL","url":"https://video.twimg.com/amplify_video/1990083452436193280/pl/uKOX7o-exFHK4dIh.m3u8?tag=21"},{"bitrate":256000,"content_type":"video/mp4","url":"https://video.twimg.com/amplify_video/1990083452436193280/vid/avc1/498x270/xX4_e4nZZYTDbXcm.mp4?tag=21"},{"bitrate":832000,"content_type":"video/mp4","url":"https://video.twimg.com/amplify_video/1990083452436193280/vid/avc1/664x360/wYYA3noId5VkLAM-.mp4?tag=21"},{"bitrate":2176000,"content_type":"video/mp4","url":"https://video.twimg.com/amplify_video/1990083452436193280/vid/avc1/1328x720/eBgP00wlRy4i-gFI.mp4?tag=21"},{"bitrate":10368000,"content_type":"video/mp4","url":"https://video.twimg.com/amplify_video/1990083452436193280/vid/avc1/1920x1040/Uz45f9Aj8eoSqoxs.mp4?tag=21"}]},"media_results":{"result":{"media_key":"13_1990083452436193280"}}}],"symbols":[],"timestamps":[],"urls":[],"user_mentions":[]},"extended_entities":{"media":[{"display_url":"pic.x.com/KAtAbAvvyd","expanded_url":"https://x.com/aidvgg/status/1990083841709559998/video/1","id_str":"1990083452436193280","indices":[279,302],"media_key":"13_1990083452436193280","media_url_https":"https://pbs.twimg.com/amplify_video_thumb/1990083452436193280/img/AvQ_zpGIUIiOgDGf.jpg","type":"video","url":"https://t.co/KAtAbAvvyd","additional_media_info":{"monetizable":false},"ext_media_availability":{"status":"Available"},"sizes":{"large":{"h":1040,"w":1920,"resize":"fit"},"medium":{"h":650,"w":1200,"resize":"fit"},"small":{"h":368,"w":680,"resize":"fit"},"thumb":{"h":150,"w":150,"resize":"crop"}},"original_info":{"height":1040,"width":1920,"focus_rects":[]},"allow_download_status":{"allow_download":true},"video_info":{"aspect_ratio":[24,13],"duration_millis":35066,"variants":[{"content_type":"application/x-mpegURL","url":"https://video.twimg.com/amplify_video/1990083452436193280/pl/uKOX7o-exFHK4dIh.m3u8?tag=21"},{"bitrate":256000,"content_type":"video/mp4","url":"https://video.twimg.com/amplify_video/1990083452436193280/vid/avc1/498x270/xX4_e4nZZYTDbXcm.mp4?tag=21"},{"bitrate":832000,"content_type":"video/mp4","url":"https://video.twimg.com/amplify_video/1990083452436193280/vid/avc1/664x360/wYYA3noId5VkLAM-.mp4?tag=21"},{"bitrate":2176000,"content_type":"video/mp4","url":"https://video.twimg.com/amplify_video/1990083452436193280/vid/avc1/1328x720/eBgP00wlRy4i-gFI.mp4?tag=21"},{"bitrate":10368000,"content_type":"video/mp4","url":"https://video.twimg.com/amplify_video/1990083452436193280/vid/avc1/1920x1040/Uz45f9Aj8eoSqoxs.mp4?tag=21"}]},"media_results":{"result":{"media_key":"13_1990083452436193280"}}}]},"favorited":true,"lang":"en","possibly_sensitive":false,"possibly_sensitive_editable":true,"retweeted":true,"fact_check":null,"id":"1990083841709559998","view_count":249,"bookmark_count":1,"created_at":1763307936000,"favorite_count":3,"quote_count":0,"reply_count":3,"retweet_count":1,"user_id_str":"1980522019964772352","conversation_id_str":"1990083841709559998","full_text":"deployed a three-agent dev team that runs 24/7 for under $200/month in api costs\n\nnot a chatbot\n\nnot a demo\n\nactual production infrastructure\n\n- backend developer agent\n\n- devops specialist agent\n\n- frontend engineer agent\n\neach gets isolated container environment\n\neach has its own workspace\n\nthey communicate through discord like real employees\n\nthey write code, review each other's work, deploy infrastructure\n\ncomplete transparency\n\nhumans see everything\n\nthis replaces $180k/year in salary costs\n\np.s. this can be done with any agent, not just a coding one\n\nif you want this implemented for you business,\n\nshoot me a dm.","in_reply_to_user_id_str":null,"in_reply_to_status_id_str":null,"is_quote_status":0,"is_ai":null,"ai_score":null},{"bookmarked":false,"display_text_range":[14,56],"entities":{"hashtags":[],"symbols":[],"timestamps":[],"urls":[],"user_mentions":[{"id_str":"1566851334283870210","name":"Marcel","screen_name":"marcelkargul","indices":[0,13]},{"id_str":"1754147306687852544","name":"Ata","screen_name":"theatashka","indices":[24,35]},{"id_str":"1231654587364519936","name":"Lynel","screen_name":"LynelSkroll","indices":[38,50]}]},"favorited":false,"in_reply_to_screen_name":"marcelkargul","lang":"en","quoted_status_id_str":"1942665979575636151","quoted_status_permalink":{"url":"https://t.co/MUnDg7GJHb","expanded":"https://twitter.com/theatashka/status/1942665979575636151","display":"x.com/theatashka/staā¦"},"retweeted":false,"fact_check":null,"id":"1990026132154941820","view_count":2008,"bookmark_count":2,"created_at":1763294177000,"favorite_count":7,"quote_count":0,"reply_count":2,"retweet_count":0,"user_id_str":"1980522019964772352","conversation_id_str":"1990015995604591086","full_text":"@marcelkargul The OG is @theatashka \n\n@LynelSkroll knows","in_reply_to_user_id_str":"1566851334283870210","in_reply_to_status_id_str":"1990015995604591086","is_quote_status":1,"is_ai":null,"ai_score":null},{"bookmarked":false,"display_text_range":[12,56],"entities":{"hashtags":[],"symbols":[],"timestamps":[],"urls":[],"user_mentions":[{"id_str":"1754147306687852544","name":"Ata","screen_name":"theatashka","indices":[0,11]}]},"favorited":false,"in_reply_to_screen_name":"theatashka","lang":"en","retweeted":false,"fact_check":null,"id":"1990005150631834050","view_count":11,"bookmark_count":0,"created_at":1763289175000,"favorite_count":1,"quote_count":0,"reply_count":0,"retweet_count":0,"user_id_str":"1980522019964772352","conversation_id_str":"1990002854233337925","full_text":"@theatashka thatās exactly what i specialize in bro haha","in_reply_to_user_id_str":"1754147306687852544","in_reply_to_status_id_str":"1990003341397803091","is_quote_status":0,"is_ai":null,"ai_score":null},{"bookmarked":false,"display_text_range":[39,63],"entities":{"hashtags":[],"symbols":[],"timestamps":[],"urls":[],"user_mentions":[{"id_str":"1566851334283870210","name":"Marcel","screen_name":"marcelkargul","indices":[0,13]},{"id_str":"1754147306687852544","name":"Ata","screen_name":"theatashka","indices":[14,25]},{"id_str":"1231654587364519936","name":"Lynel","screen_name":"LynelSkroll","indices":[26,38]}]},"favorited":false,"in_reply_to_screen_name":"marcelkargul","lang":"en","retweeted":false,"fact_check":null,"id":"1990047298462912778","view_count":285,"bookmark_count":0,"created_at":1763299223000,"favorite_count":4,"quote_count":0,"reply_count":1,"retweet_count":0,"user_id_str":"1980522019964772352","conversation_id_str":"1990015995604591086","full_text":"@marcelkargul @theatashka @LynelSkroll yes i can read thank you","in_reply_to_user_id_str":"1566851334283870210","in_reply_to_status_id_str":"1990032454254534747","is_quote_status":0,"is_ai":null,"ai_score":null},{"bookmarked":false,"display_text_range":[26,52],"entities":{"hashtags":[],"symbols":[],"timestamps":[],"urls":[],"user_mentions":[{"id_str":"1916831255074598912","name":"Jazz","screen_name":"MoJazeem","indices":[0,9]},{"id_str":"1754804404887437312","name":"Focal","screen_name":"focaldotdesign","indices":[10,25]}]},"favorited":false,"in_reply_to_screen_name":"MoJazeem","lang":"en","retweeted":false,"fact_check":null,"id":"1990046530909434168","view_count":24,"bookmark_count":0,"created_at":1763299040000,"favorite_count":2,"quote_count":0,"reply_count":0,"retweet_count":0,"user_id_str":"1980522019964772352","conversation_id_str":"1989991438768300307","full_text":"@MoJazeem @focaldotdesign can help you w/ the system","in_reply_to_user_id_str":"1916831255074598912","in_reply_to_status_id_str":"1989991438768300307","is_quote_status":0,"is_ai":null,"ai_score":null},{"bookmarked":false,"display_text_range":[17,30],"entities":{"hashtags":[],"symbols":[],"timestamps":[],"urls":[],"user_mentions":[{"id_str":"1870646718749892608","name":"Andrew Arthurs","screen_name":"InnovatorAndrew","indices":[0,16]}]},"favorited":false,"in_reply_to_screen_name":"InnovatorAndrew","lang":"en","retweeted":false,"fact_check":null,"id":"1990113372130439501","view_count":0,"bookmark_count":0,"created_at":1763314977000,"favorite_count":0,"quote_count":0,"reply_count":0,"retweet_count":0,"user_id_str":"1980522019964772352","conversation_id_str":"1990083841709559998","full_text":"@InnovatorAndrew in dms andrew","in_reply_to_user_id_str":"1870646718749892608","in_reply_to_status_id_str":"1990110950062432361","is_quote_status":0,"is_ai":null,"ai_score":null},{"bookmarked":false,"display_text_range":[10,56],"entities":{"hashtags":[],"symbols":[],"timestamps":[],"urls":[],"user_mentions":[{"id_str":"1971249076411985920","name":"Kemal","screen_name":"ai_kemal","indices":[0,9]}]},"favorited":false,"in_reply_to_screen_name":"ai_kemal","lang":"en","retweeted":false,"fact_check":null,"id":"1990083287637753877","view_count":2,"bookmark_count":0,"created_at":1763307804000,"favorite_count":0,"quote_count":0,"reply_count":0,"retweet_count":0,"user_id_str":"1980522019964772352","conversation_id_str":"1990002854233337925","full_text":"@ai_kemal same here bro..\n\nthey're all over the internet","in_reply_to_user_id_str":"1971249076411985920","in_reply_to_status_id_str":"1990083131274035639","is_quote_status":0,"is_ai":null,"ai_score":null}]},{"label":"2025-11-18","value":0,"startTime":1763337600000,"endTime":1763424000000,"tweets":[{"bookmarked":false,"display_text_range":[0,279],"entities":{"hashtags":[],"symbols":[],"timestamps":[],"urls":[],"user_mentions":[]},"favorited":true,"lang":"en","retweeted":true,"fact_check":null,"id":"1990417515625812067","view_count":49,"bookmark_count":0,"created_at":1763387490000,"favorite_count":2,"quote_count":0,"reply_count":0,"retweet_count":1,"user_id_str":"1980522019964772352","conversation_id_str":"1990417515625812067","full_text":"i spent years learning frameworks and chasing new javascript libraries\n\ncompletely wrong focus\n\nthe real skill that pays is understanding how systems fail and designing for that failure\n\nproduction-ready means:\n\n- works when models hallucinate\n\n- works when integrations break\n\n- works when users do unexpected things\n\n- works when data is garbage\n\nyour ai agent will encounter all of these\n\nif you haven't designed:\n\n- fallback mechanisms\n\n- error boundaries\n\n- human escalation paths\n\nfrom day one, you don't have a production system\n\nyou have an expensive prototype that will collapse under real-world conditions","in_reply_to_user_id_str":null,"in_reply_to_status_id_str":null,"is_quote_status":0,"is_ai":null,"ai_score":null}]},{"label":"2025-11-19","value":0,"startTime":1763424000000,"endTime":1763510400000,"tweets":[]},{"label":"2025-11-20","value":0,"startTime":1763510400000,"endTime":1763596800000,"tweets":[{"bookmarked":false,"display_text_range":[14,32],"entities":{"hashtags":[],"symbols":[],"timestamps":[],"urls":[],"user_mentions":[{"id_str":"1010623581305307136","name":"caleb","screen_name":"rungoogleads","indices":[0,13]}]},"favorited":false,"in_reply_to_screen_name":"rungoogleads","lang":"is","retweeted":false,"fact_check":null,"id":"1991070325979672589","view_count":41,"bookmark_count":0,"created_at":1763543132000,"favorite_count":2,"quote_count":0,"reply_count":0,"retweet_count":0,"user_id_str":"1980522019964772352","conversation_id_str":"1990810105189646833","full_text":"@rungoogleads skill issue broski","in_reply_to_user_id_str":"1010623581305307136","in_reply_to_status_id_str":"1990810105189646833","is_quote_status":0,"is_ai":null,"ai_score":null},{"bookmarked":false,"display_text_range":[6,61],"entities":{"hashtags":[],"symbols":[],"timestamps":[],"urls":[],"user_mentions":[{"id_str":"786375418685165568","name":"Theo - t3.gg","screen_name":"theo","indices":[0,5]}]},"favorited":false,"in_reply_to_screen_name":"theo","lang":"en","retweeted":false,"fact_check":null,"id":"1991109782724559087","view_count":146,"bookmark_count":0,"created_at":1763552539000,"favorite_count":2,"quote_count":0,"reply_count":0,"retweet_count":0,"user_id_str":"1980522019964772352","conversation_id_str":"1990934074433880213","full_text":"@theo respect is earned, theo.\n\nand you just lost it from me.","in_reply_to_user_id_str":"786375418685165568","in_reply_to_status_id_str":"1990934074433880213","is_quote_status":0,"is_ai":null,"ai_score":null},{"bookmarked":false,"display_text_range":[11,65],"entities":{"hashtags":[],"symbols":[],"timestamps":[],"urls":[],"user_mentions":[{"id_str":"1028788597455912961","name":"Tyler","screen_name":"tyler_agg","indices":[0,10]}]},"favorited":false,"in_reply_to_screen_name":"tyler_agg","lang":"en","retweeted":false,"fact_check":null,"id":"1991182491353289015","view_count":7,"bookmark_count":0,"created_at":1763569874000,"favorite_count":1,"quote_count":0,"reply_count":0,"retweet_count":0,"user_id_str":"1980522019964772352","conversation_id_str":"1991173507372503070","full_text":"@tyler_agg so true\n\nai is just a multiplier\n\nbut 0x100 is still 0","in_reply_to_user_id_str":"1028788597455912961","in_reply_to_status_id_str":"1991173507372503070","is_quote_status":0,"is_ai":null,"ai_score":null}]},{"label":"2025-11-21","value":0,"startTime":1763596800000,"endTime":1763683200000,"tweets":[]}],"nretweets":[{"label":"2025-10-22","value":1,"startTime":1761004800000,"endTime":1761091200000,"tweets":[{"bookmarked":false,"display_text_range":[0,209],"entities":{"hashtags":[],"symbols":[],"timestamps":[],"urls":[],"user_mentions":[]},"favorited":true,"lang":"en","retweeted":true,"fact_check":null,"id":"1980585301547577372","view_count":159,"bookmark_count":0,"created_at":1761043308000,"favorite_count":1,"quote_count":0,"reply_count":1,"retweet_count":1,"user_id_str":"1980522019964772352","conversation_id_str":"1980585301547577372","full_text":"i just sold an invoice generator for $500\n\nand it took me just 2 hours to make.\n\ngetting paid in 2025 is easy mode.\n\n\"oh but i don't have time\"\n\nyou for sure got 2 hours to learn the basics of n8n?\n\nhilarious.","in_reply_to_user_id_str":null,"in_reply_to_status_id_str":null,"is_quote_status":0,"is_ai":null,"ai_score":null},{"bookmarked":false,"display_text_range":[17,90],"entities":{"hashtags":[],"symbols":[],"timestamps":[],"urls":[],"user_mentions":[{"id_str":"1360265495363145730","name":"EP","screen_name":"apollonator3000","indices":[0,16]}]},"favorited":false,"in_reply_to_screen_name":"apollonator3000","lang":"en","retweeted":false,"fact_check":null,"id":"1980581190018244847","view_count":13,"bookmark_count":0,"created_at":1761042327000,"favorite_count":1,"quote_count":0,"reply_count":0,"retweet_count":0,"user_id_str":"1980522019964772352","conversation_id_str":"1980575724114419805","full_text":"@apollonator3000 loving everybody around you more than yourself, perhaps that's what it is","in_reply_to_user_id_str":"1360265495363145730","in_reply_to_status_id_str":"1980575724114419805","is_quote_status":0,"is_ai":null,"ai_score":null},{"bookmarked":false,"display_text_range":[12,54],"entities":{"hashtags":[],"symbols":[],"timestamps":[],"urls":[],"user_mentions":[{"id_str":"2375988555","name":"MAX","screen_name":"maxxmalist","indices":[0,11]}]},"favorited":false,"in_reply_to_screen_name":"maxxmalist","lang":"en","retweeted":false,"fact_check":null,"id":"1980583380497707173","view_count":0,"bookmark_count":0,"created_at":1761042850000,"favorite_count":0,"quote_count":0,"reply_count":0,"retweet_count":0,"user_id_str":"1980522019964772352","conversation_id_str":"1980305355071525153","full_text":"@maxxmalist if choose, choose the winning side, always","in_reply_to_user_id_str":"2375988555","in_reply_to_status_id_str":"1980305355071525153","is_quote_status":0,"is_ai":null,"ai_score":null},{"bookmarked":false,"display_text_range":[10,28],"entities":{"hashtags":[],"symbols":[],"timestamps":[],"urls":[],"user_mentions":[{"id_str":"1971249076411985920","name":"Kemal","screen_name":"ai_kemal","indices":[0,9]}]},"favorited":false,"in_reply_to_screen_name":"ai_kemal","lang":"en","retweeted":false,"fact_check":null,"id":"1980587991719637227","view_count":8,"bookmark_count":0,"created_at":1761043949000,"favorite_count":1,"quote_count":0,"reply_count":0,"retweet_count":0,"user_id_str":"1980522019964772352","conversation_id_str":"1980585301547577372","full_text":"@ai_kemal you know it haha š","in_reply_to_user_id_str":"1971249076411985920","in_reply_to_status_id_str":"1980587662458404892","is_quote_status":0,"is_ai":null,"ai_score":null},{"bookmarked":false,"display_text_range":[17,138],"entities":{"hashtags":[],"symbols":[],"timestamps":[],"urls":[],"user_mentions":[{"id_str":"1360265495363145730","name":"EP","screen_name":"apollonator3000","indices":[0,16]}]},"favorited":false,"in_reply_to_screen_name":"apollonator3000","lang":"en","retweeted":false,"fact_check":null,"id":"1980652039572238420","view_count":8,"bookmark_count":0,"created_at":1761059219000,"favorite_count":0,"quote_count":0,"reply_count":0,"retweet_count":0,"user_id_str":"1980522019964772352","conversation_id_str":"1980575724114419805","full_text":"@apollonator3000 itās an amazing correlation, that the level of income of a person depends on how much responsibility that person can bear","in_reply_to_user_id_str":"1360265495363145730","in_reply_to_status_id_str":"1980575724114419805","is_quote_status":0,"is_ai":null,"ai_score":null},{"bookmarked":false,"display_text_range":[9,31],"entities":{"hashtags":[],"symbols":[],"timestamps":[],"urls":[],"user_mentions":[{"id_str":"3033730635","name":"Machina","screen_name":"EXM7777","indices":[0,8]}]},"favorited":false,"in_reply_to_screen_name":"EXM7777","lang":"en","retweeted":false,"fact_check":null,"id":"1980588757893148700","view_count":4,"bookmark_count":0,"created_at":1761044132000,"favorite_count":0,"quote_count":0,"reply_count":0,"retweet_count":0,"user_id_str":"1980522019964772352","conversation_id_str":"1980378771841773598","full_text":"@EXM7777 awesome advice, thanks","in_reply_to_user_id_str":"3033730635","in_reply_to_status_id_str":"1980378771841773598","is_quote_status":0,"is_ai":null,"ai_score":null},{"bookmarked":false,"display_text_range":[17,82],"entities":{"hashtags":[],"symbols":[],"timestamps":[],"urls":[],"user_mentions":[{"id_str":"1360265495363145730","name":"EP","screen_name":"apollonator3000","indices":[0,16]}]},"favorited":false,"in_reply_to_screen_name":"apollonator3000","lang":"en","retweeted":false,"fact_check":null,"id":"1980693011798380957","view_count":31,"bookmark_count":0,"created_at":1761068988000,"favorite_count":0,"quote_count":0,"reply_count":0,"retweet_count":0,"user_id_str":"1980522019964772352","conversation_id_str":"1980692442623209539","full_text":"@apollonator3000 nice, this is the advice we need\n\nnot 'be consistent' guru advice","in_reply_to_user_id_str":"1360265495363145730","in_reply_to_status_id_str":"1980692442623209539","is_quote_status":0,"is_ai":null,"ai_score":null},{"bookmarked":false,"display_text_range":[14,167],"entities":{"hashtags":[],"symbols":[],"timestamps":[],"urls":[],"user_mentions":[{"id_str":"1734612308180271104","name":"Reece","screen_name":"reecethebrah","indices":[0,13]}]},"favorited":false,"in_reply_to_screen_name":"reecethebrah","lang":"en","retweeted":false,"fact_check":null,"id":"1980693765573488954","view_count":203,"bookmark_count":0,"created_at":1761069167000,"favorite_count":8,"quote_count":0,"reply_count":1,"retweet_count":0,"user_id_str":"1980522019964772352","conversation_id_str":"1980656164795810209","full_text":"@reecethebrah anything too radical is gay\n\nradical left is gay, so is radical right\n\nlooksmaxing is gay, being fat and rich is gay too.\n\nthe golden mean is always best","in_reply_to_user_id_str":"1734612308180271104","in_reply_to_status_id_str":"1980656164795810209","is_quote_status":0,"is_ai":null,"ai_score":null},{"bookmarked":false,"display_text_range":[11,47],"entities":{"hashtags":[],"symbols":[],"timestamps":[],"urls":[],"user_mentions":[{"id_str":"1895398810299318272","name":"4nzn","screen_name":"paoloanzn","indices":[0,10]}]},"favorited":false,"in_reply_to_screen_name":"paoloanzn","lang":"en","retweeted":false,"fact_check":null,"id":"1980678070488195543","view_count":29,"bookmark_count":0,"created_at":1761065425000,"favorite_count":1,"quote_count":0,"reply_count":1,"retweet_count":0,"user_id_str":"1980522019964772352","conversation_id_str":"1980673947197927931","full_text":"@paoloanzn crazy insight.\n\nwill implement this.","in_reply_to_user_id_str":"1895398810299318272","in_reply_to_status_id_str":"1980673947197927931","is_quote_status":0,"is_ai":null,"ai_score":null},{"bookmarked":false,"display_text_range":[11,79],"entities":{"hashtags":[],"symbols":[],"timestamps":[],"urls":[],"user_mentions":[{"id_str":"1895398810299318272","name":"4nzn","screen_name":"paoloanzn","indices":[0,10]}]},"favorited":false,"in_reply_to_screen_name":"paoloanzn","lang":"en","retweeted":false,"fact_check":null,"id":"1980692056059101261","view_count":18,"bookmark_count":0,"created_at":1761068760000,"favorite_count":1,"quote_count":0,"reply_count":0,"retweet_count":0,"user_id_str":"1980522019964772352","conversation_id_str":"1980687033665482923","full_text":"@paoloanzn your content always breaks the pattern bro\n\ni mean, at least for me.","in_reply_to_user_id_str":"1895398810299318272","in_reply_to_status_id_str":"1980687033665482923","is_quote_status":0,"is_ai":null,"ai_score":null},{"bookmarked":false,"display_text_range":[15,29],"entities":{"hashtags":[],"symbols":[],"timestamps":[],"urls":[],"user_mentions":[{"id_str":"1312654254","name":"Tom","screen_name":"tomcrawshaw01","indices":[0,14]}]},"favorited":false,"in_reply_to_screen_name":"tomcrawshaw01","lang":"en","retweeted":false,"fact_check":null,"id":"1980656270165344564","view_count":78,"bookmark_count":0,"created_at":1761060228000,"favorite_count":0,"quote_count":0,"reply_count":0,"retweet_count":0,"user_id_str":"1980522019964772352","conversation_id_str":"1980611928516096439","full_text":"@tomcrawshaw01 damnš„ OPERATOR","in_reply_to_user_id_str":"1312654254","in_reply_to_status_id_str":"1980611928516096439","is_quote_status":0,"is_ai":null,"ai_score":null}]},{"label":"2025-10-23","value":1,"startTime":1761091200000,"endTime":1761177600000,"tweets":[{"bookmarked":false,"display_text_range":[0,101],"entities":{"hashtags":[],"symbols":[],"timestamps":[],"urls":[],"user_mentions":[]},"favorited":true,"lang":"en","retweeted":true,"fact_check":null,"id":"1980908767131877581","view_count":135,"bookmark_count":0,"created_at":1761120428000,"favorite_count":1,"quote_count":0,"reply_count":0,"retweet_count":1,"user_id_str":"1980522019964772352","conversation_id_str":"1980908767131877581","full_text":"never use em dashes\n\nā it's is the fastest way to get accused of using ai\n\nespecially on social media","in_reply_to_user_id_str":null,"in_reply_to_status_id_str":null,"is_quote_status":0,"is_ai":null,"ai_score":null},{"bookmarked":false,"display_text_range":[11,18],"entities":{"hashtags":[],"symbols":[],"timestamps":[],"urls":[],"user_mentions":[{"id_str":"1901779242662391808","name":"atlas","screen_name":"atlasx100","indices":[0,10]}]},"favorited":false,"in_reply_to_screen_name":"atlasx100","lang":"en","retweeted":false,"fact_check":null,"id":"1980890234935300116","view_count":99,"bookmark_count":0,"created_at":1761116009000,"favorite_count":1,"quote_count":0,"reply_count":0,"retweet_count":0,"user_id_str":"1980522019964772352","conversation_id_str":"1980557275346411820","full_text":"@atlasx100 im here","in_reply_to_user_id_str":"1901779242662391808","in_reply_to_status_id_str":"1980557275346411820","is_quote_status":0,"is_ai":null,"ai_score":null},{"bookmarked":false,"display_text_range":[11,21],"entities":{"hashtags":[],"symbols":[],"timestamps":[],"urls":[],"user_mentions":[{"id_str":"1644401923787726849","name":"Zephyr","screen_name":"Zephyr_hg","indices":[0,10]}]},"favorited":false,"in_reply_to_screen_name":"Zephyr_hg","lang":"en","retweeted":false,"fact_check":null,"id":"1980903481868448192","view_count":59,"bookmark_count":0,"created_at":1761119168000,"favorite_count":0,"quote_count":0,"reply_count":0,"retweet_count":0,"user_id_str":"1980522019964772352","conversation_id_str":"1980891925507887510","full_text":"@Zephyr_hg nice, NEWS","in_reply_to_user_id_str":"1644401923787726849","in_reply_to_status_id_str":"1980891925507887510","is_quote_status":0,"is_ai":null,"ai_score":null},{"bookmarked":false,"display_text_range":[24,45],"entities":{"hashtags":[],"symbols":[],"timestamps":[],"urls":[],"user_mentions":[{"id_str":"1504812895334506497","name":"King & Vagabond","screen_name":"jeehvaun","indices":[0,9]},{"id_str":"1734612308180271104","name":"Reece","screen_name":"reecethebrah","indices":[10,23]}]},"favorited":false,"in_reply_to_screen_name":"jeehvaun","lang":"en","retweeted":false,"fact_check":null,"id":"1981018089543413829","view_count":8,"bookmark_count":0,"created_at":1761146492000,"favorite_count":0,"quote_count":0,"reply_count":0,"retweet_count":0,"user_id_str":"1980522019964772352","conversation_id_str":"1980656164795810209","full_text":"@jeehvaun @reecethebrah thatās the point haha","in_reply_to_user_id_str":"1504812895334506497","in_reply_to_status_id_str":"1981013345257062505","is_quote_status":0,"is_ai":null,"ai_score":null},{"bookmarked":false,"display_text_range":[17,27],"entities":{"hashtags":[],"symbols":[],"timestamps":[],"urls":[],"user_mentions":[{"id_str":"1360265495363145730","name":"EP","screen_name":"apollonator3000","indices":[0,16]}]},"favorited":false,"in_reply_to_screen_name":"apollonator3000","lang":"en","retweeted":false,"fact_check":null,"id":"1981093596720771512","view_count":5,"bookmark_count":0,"created_at":1761164495000,"favorite_count":0,"quote_count":0,"reply_count":0,"retweet_count":0,"user_id_str":"1980522019964772352","conversation_id_str":"1981039555286372535","full_text":"@apollonator3000 same here.","in_reply_to_user_id_str":"1360265495363145730","in_reply_to_status_id_str":"1981039555286372535","is_quote_status":0,"is_ai":null,"ai_score":null},{"bookmarked":false,"display_text_range":[11,81],"entities":{"hashtags":[],"symbols":[],"timestamps":[],"urls":[],"user_mentions":[{"id_str":"1895398810299318272","name":"4nzn","screen_name":"paoloanzn","indices":[0,10]}]},"favorited":false,"in_reply_to_screen_name":"paoloanzn","lang":"en","retweeted":false,"fact_check":null,"id":"1981093554954088633","view_count":19,"bookmark_count":0,"created_at":1761164485000,"favorite_count":1,"quote_count":0,"reply_count":1,"retweet_count":0,"user_id_str":"1980522019964772352","conversation_id_str":"1981047516713095549","full_text":"@paoloanzn \"ā 80% effort on packaging ā 20% effort on content\" hit so fuckin hard","in_reply_to_user_id_str":"1895398810299318272","in_reply_to_status_id_str":"1981047516713095549","is_quote_status":0,"is_ai":null,"ai_score":null}]},{"label":"2025-10-24","value":0,"startTime":1761177600000,"endTime":1761264000000,"tweets":[{"bookmarked":false,"display_text_range":[17,43],"entities":{"hashtags":[],"symbols":[],"timestamps":[],"urls":[],"user_mentions":[{"id_str":"1360265495363145730","name":"EP","screen_name":"apollonator3000","indices":[0,16]}]},"favorited":false,"in_reply_to_screen_name":"apollonator3000","lang":"en","retweeted":false,"fact_check":null,"id":"1981235882054054054","view_count":90,"bookmark_count":0,"created_at":1761198418000,"favorite_count":0,"quote_count":0,"reply_count":0,"retweet_count":0,"user_id_str":"1980522019964772352","conversation_id_str":"1980966236868509931","full_text":"@apollonator3000 buying ai frontrunners now","in_reply_to_user_id_str":"1360265495363145730","in_reply_to_status_id_str":"1980966236868509931","is_quote_status":0,"is_ai":null,"ai_score":null}]},{"label":"2025-10-25","value":0,"startTime":1761264000000,"endTime":1761350400000,"tweets":[{"bookmarked":false,"display_text_range":[0,197],"entities":{"hashtags":[],"symbols":[],"timestamps":[],"urls":[],"user_mentions":[]},"favorited":true,"lang":"en","retweeted":false,"fact_check":null,"id":"1981820378067673448","view_count":99,"bookmark_count":1,"created_at":1761337773000,"favorite_count":3,"quote_count":0,"reply_count":0,"retweet_count":0,"user_id_str":"1980522019964772352","conversation_id_str":"1981820378067673448","full_text":"your ai generates slop because you're a shitty instructor.\n\ndon't blame ai for your bad outputs\n\ninstead:\n- define rules\n- inject the context\n- give clear instructions\n\nbetter input = better output","in_reply_to_user_id_str":null,"in_reply_to_status_id_str":null,"is_quote_status":0,"is_ai":null,"ai_score":null},{"bookmarked":false,"display_text_range":[8,18],"entities":{"hashtags":[],"symbols":[],"timestamps":[],"urls":[],"user_mentions":[{"id_str":"1178788074605727744","name":"yew","screen_name":"yewify","indices":[0,7]}]},"favorited":false,"in_reply_to_screen_name":"yewify","lang":"it","retweeted":false,"fact_check":null,"id":"1981641060247027758","view_count":591,"bookmark_count":0,"created_at":1761295020000,"favorite_count":1,"quote_count":0,"reply_count":0,"retweet_count":0,"user_id_str":"1980522019964772352","conversation_id_str":"1981628720814199197","full_text":"@yewify mafia boss","in_reply_to_user_id_str":"1178788074605727744","in_reply_to_status_id_str":"1981628720814199197","is_quote_status":0,"is_ai":null,"ai_score":null},{"bookmarked":false,"display_text_range":[17,137],"entities":{"hashtags":[],"symbols":[],"timestamps":[],"urls":[],"user_mentions":[{"id_str":"1360265495363145730","name":"EP","screen_name":"apollonator3000","indices":[0,16]}]},"favorited":false,"in_reply_to_screen_name":"apollonator3000","lang":"en","retweeted":false,"fact_check":null,"id":"1981639570576785849","view_count":89,"bookmark_count":0,"created_at":1761294665000,"favorite_count":0,"quote_count":0,"reply_count":0,"retweet_count":0,"user_id_str":"1980522019964772352","conversation_id_str":"1981635234643714151","full_text":"@apollonator3000 making money only for your ego is a way to degeneracy.\n\nmaking money to do more good and get good karma, that's the way.","in_reply_to_user_id_str":"1360265495363145730","in_reply_to_status_id_str":"1981635234643714151","is_quote_status":0,"is_ai":null,"ai_score":null},{"bookmarked":false,"display_text_range":[8,30],"entities":{"hashtags":[],"symbols":[],"timestamps":[],"urls":[],"user_mentions":[{"id_str":"2195780027","name":"Miko","screen_name":"Mho_23","indices":[0,7]}]},"favorited":false,"in_reply_to_screen_name":"Mho_23","lang":"en","retweeted":false,"fact_check":null,"id":"1981640461761573261","view_count":192,"bookmark_count":0,"created_at":1761294877000,"favorite_count":0,"quote_count":0,"reply_count":0,"retweet_count":0,"user_id_str":"1980522019964772352","conversation_id_str":"1981476835331289571","full_text":"@Mho_23 damn, it was that easy","in_reply_to_user_id_str":"2195780027","in_reply_to_status_id_str":"1981476835331289571","is_quote_status":0,"is_ai":null,"ai_score":null},{"bookmarked":false,"display_text_range":[11,106],"entities":{"hashtags":[],"symbols":[],"timestamps":[],"urls":[],"user_mentions":[{"id_str":"1895398810299318272","name":"4nzn","screen_name":"paoloanzn","indices":[0,10]}]},"favorited":false,"in_reply_to_screen_name":"paoloanzn","lang":"en","retweeted":false,"fact_check":null,"id":"1981818447052042253","view_count":66,"bookmark_count":0,"created_at":1761337312000,"favorite_count":1,"quote_count":0,"reply_count":1,"retweet_count":0,"user_id_str":"1980522019964772352","conversation_id_str":"1981816844068827546","full_text":"@paoloanzn bro is about to take over twitter\n\nso excited for this.\n\nas always, first to support ya broskiš¤","in_reply_to_user_id_str":"1895398810299318272","in_reply_to_status_id_str":"1981816844068827546","is_quote_status":0,"is_ai":null,"ai_score":null}]},{"label":"2025-10-26","value":0,"startTime":1761350400000,"endTime":1761436800000,"tweets":[]},{"label":"2025-10-27","value":0,"startTime":1761436800000,"endTime":1761523200000,"tweets":[]},{"label":"2025-10-28","value":0,"startTime":1761523200000,"endTime":1761609600000,"tweets":[{"bookmarked":false,"display_text_range":[11,126],"entities":{"hashtags":[],"symbols":[],"timestamps":[],"urls":[],"user_mentions":[{"id_str":"1895398810299318272","name":"4nzn","screen_name":"paoloanzn","indices":[0,10]}]},"favorited":false,"in_reply_to_screen_name":"paoloanzn","lang":"en","retweeted":false,"fact_check":null,"id":"1982875151135060032","view_count":26,"bookmark_count":0,"created_at":1761589250000,"favorite_count":1,"quote_count":0,"reply_count":1,"retweet_count":0,"user_id_str":"1980522019964772352","conversation_id_str":"1982847541902491955","full_text":"@paoloanzn just started understanding this game.\n\nit's so different than it used to be even a year ago.\n\ngotta act accordingly","in_reply_to_user_id_str":"1895398810299318272","in_reply_to_status_id_str":"1982847541902491955","is_quote_status":0,"is_ai":null,"ai_score":null}]},{"label":"2025-10-29","value":0,"startTime":1761609600000,"endTime":1761696000000,"tweets":[]},{"label":"2025-10-30","value":0,"startTime":1761696000000,"endTime":1761782400000,"tweets":[{"bookmarked":false,"display_text_range":[9,13],"entities":{"hashtags":[],"symbols":[],"timestamps":[],"urls":[],"user_mentions":[{"id_str":"3033730635","name":"Machina","screen_name":"EXM7777","indices":[0,8]}]},"favorited":false,"in_reply_to_screen_name":"EXM7777","lang":"en","retweeted":false,"fact_check":null,"id":"1983493625712402558","view_count":16,"bookmark_count":0,"created_at":1761736706000,"favorite_count":0,"quote_count":0,"reply_count":0,"retweet_count":0,"user_id_str":"1980522019964772352","conversation_id_str":"1983254712662274493","full_text":"@EXM7777 nice","in_reply_to_user_id_str":"3033730635","in_reply_to_status_id_str":"1983254712662274493","is_quote_status":0,"is_ai":null,"ai_score":null},{"bookmarked":false,"display_text_range":[13,17],"entities":{"hashtags":[],"symbols":[],"timestamps":[],"urls":[],"user_mentions":[{"id_str":"1268982340090355712","name":"vas","screen_name":"vasumanmoza","indices":[0,12]}]},"favorited":false,"in_reply_to_screen_name":"vasumanmoza","lang":"en","retweeted":false,"fact_check":null,"id":"1983493474226762091","view_count":10,"bookmark_count":0,"created_at":1761736670000,"favorite_count":0,"quote_count":0,"reply_count":0,"retweet_count":0,"user_id_str":"1980522019964772352","conversation_id_str":"1983236497395401147","full_text":"@vasumanmoza GOAT","in_reply_to_user_id_str":"1268982340090355712","in_reply_to_status_id_str":"1983236497395401147","is_quote_status":0,"is_ai":null,"ai_score":null},{"bookmarked":false,"display_text_range":[15,17],"entities":{"hashtags":[],"symbols":[],"timestamps":[],"urls":[],"user_mentions":[{"id_str":"3447466760","name":"Aryan Mahajan","screen_name":"aryanXmahajan","indices":[0,14]}]},"favorited":false,"in_reply_to_screen_name":"aryanXmahajan","lang":"und","retweeted":false,"fact_check":null,"id":"1983494262382551357","view_count":26,"bookmark_count":0,"created_at":1761736858000,"favorite_count":0,"quote_count":0,"reply_count":0,"retweet_count":0,"user_id_str":"1980522019964772352","conversation_id_str":"1982873770911302050","full_text":"@aryanXmahajan AI","in_reply_to_user_id_str":"3447466760","in_reply_to_status_id_str":"1982873770911302050","is_quote_status":0,"is_ai":null,"ai_score":null}]},{"label":"2025-10-31","value":0,"startTime":1761782400000,"endTime":1761868800000,"tweets":[]},{"label":"2025-11-01","value":1,"startTime":1761868800000,"endTime":1761955200000,"tweets":[{"bookmarked":false,"display_text_range":[0,278],"entities":{"hashtags":[],"media":[{"display_url":"pic.x.com/k9T2adDtDj","expanded_url":"https://x.com/aidvgg/status/1984329377857896634/photo/1","id_str":"1984326689963294720","indices":[279,302],"media_key":"3_1984326689963294720","media_url_https":"https://pbs.twimg.com/media/G4m-nHGWwAARhvz.jpg","type":"photo","url":"https://t.co/k9T2adDtDj","ext_media_availability":{"status":"Available"},"features":{"large":{"faces":[]},"medium":{"faces":[]},"small":{"faces":[]},"orig":{"faces":[]}},"sizes":{"large":{"h":614,"w":1812,"resize":"fit"},"medium":{"h":407,"w":1200,"resize":"fit"},"small":{"h":230,"w":680,"resize":"fit"},"thumb":{"h":150,"w":150,"resize":"crop"}},"original_info":{"height":614,"width":1812,"focus_rects":[{"x":131,"y":0,"w":1096,"h":614},{"x":372,"y":0,"w":614,"h":614},{"x":410,"y":0,"w":539,"h":614},{"x":526,"y":0,"w":307,"h":614},{"x":0,"y":0,"w":1812,"h":614}]},"allow_download_status":{"allow_download":true},"media_results":{"result":{"media_key":"3_1984326689963294720"}}}],"symbols":[],"timestamps":[],"urls":[],"user_mentions":[]},"extended_entities":{"media":[{"display_url":"pic.x.com/k9T2adDtDj","expanded_url":"https://x.com/aidvgg/status/1984329377857896634/photo/1","id_str":"1984326689963294720","indices":[279,302],"media_key":"3_1984326689963294720","media_url_https":"https://pbs.twimg.com/media/G4m-nHGWwAARhvz.jpg","type":"photo","url":"https://t.co/k9T2adDtDj","ext_media_availability":{"status":"Available"},"features":{"large":{"faces":[]},"medium":{"faces":[]},"small":{"faces":[]},"orig":{"faces":[]}},"sizes":{"large":{"h":614,"w":1812,"resize":"fit"},"medium":{"h":407,"w":1200,"resize":"fit"},"small":{"h":230,"w":680,"resize":"fit"},"thumb":{"h":150,"w":150,"resize":"crop"}},"original_info":{"height":614,"width":1812,"focus_rects":[{"x":131,"y":0,"w":1096,"h":614},{"x":372,"y":0,"w":614,"h":614},{"x":410,"y":0,"w":539,"h":614},{"x":526,"y":0,"w":307,"h":614},{"x":0,"y":0,"w":1812,"h":614}]},"allow_download_status":{"allow_download":true},"media_results":{"result":{"media_key":"3_1984326689963294720"}}}]},"favorited":true,"lang":"en","possibly_sensitive":false,"possibly_sensitive_editable":true,"retweeted":true,"fact_check":null,"id":"1984329377857896634","view_count":154,"bookmark_count":1,"created_at":1761935965000,"favorite_count":2,"quote_count":0,"reply_count":1,"retweet_count":1,"user_id_str":"1980522019964772352","conversation_id_str":"1984329377857896634","full_text":"i've seen people automate their 'lead capture' with ai \n\nbut you dont need ai just because it sounds trendy\n\nmf, ai is the brain, not a fucking arm\n\nthis is an invoice generator i sold for $500\n\nnot a single ai node\n\nand it took me just 2 hours to make\n\nsave ai for better tasks https://t.co/k9T2adDtDj","in_reply_to_user_id_str":null,"in_reply_to_status_id_str":null,"is_quote_status":0,"is_ai":null,"ai_score":null},{"bookmarked":false,"display_text_range":[11,116],"entities":{"hashtags":[],"symbols":[],"timestamps":[],"urls":[],"user_mentions":[{"id_str":"1895398810299318272","name":"4nzn","screen_name":"paoloanzn","indices":[0,10]}]},"favorited":false,"in_reply_to_screen_name":"paoloanzn","lang":"en","retweeted":false,"fact_check":null,"id":"1984332231305818143","view_count":47,"bookmark_count":0,"created_at":1761936645000,"favorite_count":1,"quote_count":0,"reply_count":1,"retweet_count":0,"user_id_str":"1980522019964772352","conversation_id_str":"1984326517003001995","full_text":"@paoloanzn you're ahead of time with this bro, and I can clearly see why you're right.\n\nai governance is the future.","in_reply_to_user_id_str":"1895398810299318272","in_reply_to_status_id_str":"1984326517003001995","is_quote_status":0,"is_ai":null,"ai_score":null}]},{"label":"2025-11-02","value":1,"startTime":1761955200000,"endTime":1762041600000,"tweets":[{"bookmarked":false,"display_text_range":[0,276],"entities":{"hashtags":[],"symbols":[],"timestamps":[],"urls":[],"user_mentions":[]},"favorited":true,"lang":"en","quoted_status_id_str":"1984326517003001995","quoted_status_permalink":{"url":"https://t.co/JLLQOxdxSw","expanded":"https://twitter.com/paoloanzn/status/1984326517003001995","display":"x.com/paoloanzn/statā¦"},"retweeted":true,"fact_check":null,"id":"1984668282507706462","view_count":1173,"bookmark_count":6,"created_at":1762016766000,"favorite_count":11,"quote_count":1,"reply_count":4,"retweet_count":1,"user_id_str":"1980522019964772352","conversation_id_str":"1984668282507706462","full_text":"this is exactly why iām spending the next 30 days building a self-governing ai system\n\nnot another chatbot\nnot a task automation\na real operational brain that remembers, learns, and decides\n\nevery company will eventually have one - a system that:\n\n- records every event across departments\n- analyzes outcomes and adapts its own rules\n- proposes better policies automatically\n- connects to any external tool through a unified layer\n\nitās not ai assistants anymore\n\nitās ai governments\n\niām building the foundation:\nthe memory core, the policy constitution, the feedback loops, the tool infrastructure\n\nby the end of the month it will:\n\nrecall what happened yesterday, last week, last month\nadjust financial and sales decisions based on results\n\nrun improvement experiments automatically\n\nthis is how ai stops being a feature and becomes the operating system of a company\n\nnot prompts, not workflows -\ngovernance\n\nonce you build the infrastructure, everything else plugs in","in_reply_to_user_id_str":null,"in_reply_to_status_id_str":null,"is_quote_status":1,"is_ai":null,"ai_score":null},{"bookmarked":false,"display_text_range":[11,90],"entities":{"hashtags":[],"symbols":[],"timestamps":[],"urls":[],"user_mentions":[{"id_str":"1895398810299318272","name":"4nzn","screen_name":"paoloanzn","indices":[0,10]}]},"favorited":false,"in_reply_to_screen_name":"paoloanzn","lang":"en","retweeted":false,"fact_check":null,"id":"1984669118893568159","view_count":32,"bookmark_count":0,"created_at":1762016965000,"favorite_count":0,"quote_count":0,"reply_count":0,"retweet_count":0,"user_id_str":"1980522019964772352","conversation_id_str":"1984668282507706462","full_text":"@paoloanzn will share progress every day bro\n\ni'm gonna go through hell to learn this shit","in_reply_to_user_id_str":"1895398810299318272","in_reply_to_status_id_str":"1984668660170952724","is_quote_status":0,"is_ai":null,"ai_score":null}]},{"label":"2025-11-03","value":1,"startTime":1762041600000,"endTime":1762128000000,"tweets":[{"bookmarked":false,"display_text_range":[0,280],"entities":{"hashtags":[],"media":[{"display_url":"pic.x.com/mfuQDgWBci","expanded_url":"https://x.com/aidvgg/status/1985075816208957754/photo/1","id_str":"1985073765126909952","indices":[281,304],"media_key":"3_1985073765126909952","media_url_https":"https://pbs.twimg.com/media/G4xmEm9WMAAn7Xy.jpg","type":"photo","url":"https://t.co/mfuQDgWBci","ext_media_availability":{"status":"Available"},"features":{"all":{"tags":[{"user_id":"1895398810299318272","name":"4nzn","screen_name":"paoloanzn","type":"user"}]},"large":{"faces":[]},"medium":{"faces":[]},"small":{"faces":[]},"orig":{"faces":[]}},"sizes":{"large":{"h":655,"w":1080,"resize":"fit"},"medium":{"h":655,"w":1080,"resize":"fit"},"small":{"h":412,"w":680,"resize":"fit"},"thumb":{"h":150,"w":150,"resize":"crop"}},"original_info":{"height":655,"width":1080,"focus_rects":[{"x":0,"y":50,"w":1080,"h":605},{"x":348,"y":0,"w":655,"h":655},{"x":388,"y":0,"w":575,"h":655},{"x":511,"y":0,"w":328,"h":655},{"x":0,"y":0,"w":1080,"h":655}]},"allow_download_status":{"allow_download":true},"media_results":{"result":{"media_key":"3_1985073765126909952"}}}],"symbols":[],"timestamps":[],"urls":[],"user_mentions":[]},"extended_entities":{"media":[{"display_url":"pic.x.com/mfuQDgWBci","expanded_url":"https://x.com/aidvgg/status/1985075816208957754/photo/1","id_str":"1985073765126909952","indices":[281,304],"media_key":"3_1985073765126909952","media_url_https":"https://pbs.twimg.com/media/G4xmEm9WMAAn7Xy.jpg","type":"photo","url":"https://t.co/mfuQDgWBci","ext_media_availability":{"status":"Available"},"features":{"all":{"tags":[{"user_id":"1895398810299318272","name":"4nzn","screen_name":"paoloanzn","type":"user"}]},"large":{"faces":[]},"medium":{"faces":[]},"small":{"faces":[]},"orig":{"faces":[]}},"sizes":{"large":{"h":655,"w":1080,"resize":"fit"},"medium":{"h":655,"w":1080,"resize":"fit"},"small":{"h":412,"w":680,"resize":"fit"},"thumb":{"h":150,"w":150,"resize":"crop"}},"original_info":{"height":655,"width":1080,"focus_rects":[{"x":0,"y":50,"w":1080,"h":605},{"x":348,"y":0,"w":655,"h":655},{"x":388,"y":0,"w":575,"h":655},{"x":511,"y":0,"w":328,"h":655},{"x":0,"y":0,"w":1080,"h":655}]},"allow_download_status":{"allow_download":true},"media_results":{"result":{"media_key":"3_1985073765126909952"}}}]},"favorited":true,"lang":"en","possibly_sensitive":false,"possibly_sensitive_editable":true,"retweeted":true,"fact_check":null,"id":"1985075816208957754","view_count":768,"bookmark_count":4,"created_at":1762113930000,"favorite_count":10,"quote_count":1,"reply_count":3,"retweet_count":1,"user_id_str":"1980522019964772352","conversation_id_str":"1985075816208957754","full_text":"i just started building the craziest ai system\n\nnot another chatbot\n\nnot another automation\n\nbut a real operational brain that\n\nremembers, learns, and decides\n\ninternal gpt government.\n\nit clicked when i understood this:\n\nai isnāt just about helping humans work faster\n\nitās about replacing the coordination layer itself\n\ncompanies donāt fail because they canāt do things\n\nthey fail because they canāt decide fast enough\n\nso, iām building the infrastructure that fixes that\n\nwhat this system actually does:\n\n- records every event happening inside a company\n- evaluates decisions based on policies, not prompts\n- measures outcomes\n- learns from them\n- automatically improves its next decision\n- proposes new policies when it finds a better pattern\n\nitās the first layer of governance\n\nnot ai assistants running tasks ā ai systems governing operations\n\nhow iām approaching the build:\n\niām starting from the ground up, the way youād design an operating system\n\nday 1 wasnāt about ai models\n\nit was about memory\n\nstep 1 ā the memory core\n\n- a database that stores every decision, outcome, and context in a structured way\n\nthink of it as the institutional memory of a company\n\nstep 2 ā the policy constitution\n\n- rules that define what the ai can decide, when it needs human approval, and what happens when a rule is broken\n\nitās like a digital constitution\n\nevery decision cites which article or policy version it followed\n\nstep 3 ā the feedback loops\n\n- the system tracks what worked and what didnāt\nit adapts its internal beliefs based on outcomes\n\neach successful decision strengthens its confidence\n\neach failure weakens it\n\nlike reinforcement learning but fully transparent and auditable\n\nstep 4 ā the integration layer\n\n- instead of dozens of disconnected automations, every external tool plugs into the same brain\n\nfinance tools, hr systems, crm platforms\n\nall become citizens under one government\n\nwhat iām coding right now:\n\n- an event engine that logs every change in the organization\n- a decision engine that evaluates inputs against policies\n- an outcome system that captures the results and feeds them back\n- a learning module that updates policy statistics\n- a proposal system that suggests new rule versions when it finds a pattern worth promoting\n\nall of this is wrapped in a governance loop:\n\nobserve ā decide ā act ā evaluate ā improve\n\nhow it works:\n\n(events) ā (context assembler) ā (decision engine) ā (outcome tracker) ā (learning loop) ā (policy constitution) ā (decision engine) ā (external tools layer)\n\neach arrow is a feedback path\n\nnothing here is static ā everything adapts\n\nthe ai doesnāt just respond\n\nit governs\n\nmy build principles:\n\n- deterministic first, intelligent second\nthe system must always produce the same result given the same inputs\n\n- policies before prompts\n\nno hidden logic ā every decision must cite a rule\n\n- memory before magic\n\nwhat it knows matters more than what it generates\n\n- autonomy levels\n\neach policy defines how much authority the ai has, from suggest only to act autonomously\n\n- audit by design\n\nevery decision is hash-linked to the one before it, creating an immutable chain of reasoning\n\nidealistically, this system will:\n\n- recall what happened yesterday, last week, last month\n- adjust financial and sales decisions based on previous outcomes\n- run improvement experiments automatically\n- propose policy updates via slack before humans even ask\n\nand thatās when ai stops being a feature\n\nand becomes the operating system of a company\n\nthis is not an ai agent\n\nthis is an ai organism","in_reply_to_user_id_str":null,"in_reply_to_status_id_str":null,"is_quote_status":0,"is_ai":null,"ai_score":null},{"bookmarked":false,"display_text_range":[11,199],"entities":{"hashtags":[],"symbols":[],"timestamps":[],"urls":[],"user_mentions":[{"id_str":"1895398810299318272","name":"4nzn","screen_name":"paoloanzn","indices":[0,10]}]},"favorited":false,"in_reply_to_screen_name":"paoloanzn","lang":"en","retweeted":false,"fact_check":null,"id":"1985077482828009609","view_count":67,"bookmark_count":0,"created_at":1762114327000,"favorite_count":1,"quote_count":0,"reply_count":1,"retweet_count":0,"user_id_str":"1980522019964772352","conversation_id_str":"1985075816208957754","full_text":"@paoloanzn thanks bro.\n\nrunning on bun express typescript, postgres & pgvector, and maybe vercel's ai sdk for llms.\n\nfor crons + scheduled jobs gonna use n8n\n\npino for logs, and deploy on railway","in_reply_to_user_id_str":"1895398810299318272","in_reply_to_status_id_str":"1985076493001560318","is_quote_status":0,"is_ai":null,"ai_score":null},{"bookmarked":false,"display_text_range":[9,44],"entities":{"hashtags":[],"symbols":[],"timestamps":[],"urls":[],"user_mentions":[{"id_str":"1658546655489298437","name":"Singh","screen_name":"ImSehej","indices":[0,8]}]},"favorited":false,"in_reply_to_screen_name":"ImSehej","lang":"en","retweeted":false,"fact_check":null,"id":"1985034482831728653","view_count":79,"bookmark_count":0,"created_at":1762104075000,"favorite_count":1,"quote_count":0,"reply_count":0,"retweet_count":0,"user_id_str":"1980522019964772352","conversation_id_str":"1985022534455070867","full_text":"@ImSehej fuck yeah\n\nhad to bookmark this one","in_reply_to_user_id_str":"1658546655489298437","in_reply_to_status_id_str":"1985022534455070867","is_quote_status":0,"is_ai":null,"ai_score":null}]},{"label":"2025-11-04","value":0,"startTime":1762128000000,"endTime":1762214400000,"tweets":[{"bookmarked":false,"display_text_range":[20,295],"entities":{"hashtags":[],"symbols":[],"timestamps":[],"urls":[],"user_mentions":[{"id_str":"1950882854487166976","name":"AIOPS |","screen_name":"opsided","indices":[0,8]},{"id_str":"1895398810299318272","name":"4nzn","screen_name":"paoloanzn","indices":[9,19]}]},"favorited":false,"in_reply_to_screen_name":"opsided","lang":"en","retweeted":false,"fact_check":null,"id":"1985271071696658473","view_count":41,"bookmark_count":0,"created_at":1762160482000,"favorite_count":0,"quote_count":0,"reply_count":1,"retweet_count":0,"user_id_str":"1980522019964772352","conversation_id_str":"1985075816208957754","full_text":"āyouāre describing a complex event-driven system with feedback loops. thatās not new. this is enterprise workflow automation with ai slapped on top.ā\n\ntrue - the underlying mechanics arenāt new.\nwhatās new is the governance loop: a closed system that continuously updates and promotes its own policy variants through experimentation and feedback.\nworkflow tools execute tasks. this system evolves its own rules under human oversight.\nsame structure, different purpose.\n\nācompanies fail because they make the wrong decisions consistently. speed doesnāt fix bad judgment.ā\n\nagreed.\nthis isnāt about speed for its own sake.\nitās about calibrated velocity - moving fast only when confidence is high and policy constraints are satisfied.\neach policy defines an autonomy level and confidence threshold.\nwhen confidence drops, the system slows down or escalates to humans.\n\nāpolicies before prompts sounds good until you realize policies become the bottleneck. every edge case needs a new rule. eventually you have 10,000 policies and the system is paralyzed.ā\n\nthatās real.\nthe design uses policy composition, not rule explosion.\npolicies are parameterized templates and inherit from higher-order primitives.\nlearning loops merge or retire weak variants automatically.\nthe goal isnāt more rules ā itās fewer, more general ones that survive testing.\n\nādeterministic first contradicts learns and adapts. you canāt have both. deterministic means same input = same output always. learning means outputs change based on experience.ā\n\ndeterministic evaluation and adaptive learning arenāt opposites.\na given policy version always produces the same output for the same input.\nlearning happens between versions - outcomes update policy stats, which may promote a new version.\nreplays of old versions still return identical results.\nthatās how you stay auditable and still evolve.\n\nāaudit by design with immutable chain is blockchain thinking. inside a company you donāt need cryptographic proofs. you need logs.ā\n\nhash-chaining here isnāt blockchain worship - itās a tamper-evident checksum.\nno mining, no consensus, just traceability.\nit makes replays provable that inputs and policies werenāt altered.\nif plain logs are enough, great - this is a lightweight integrity layer on top.\n\nāai organism vs ai agent is just marketing. youāre building a workflow engine with event sourcing, rule-based decision making, outcome tracking, api integrations.ā\n\nmostly true - those components exist.\nthe distinction is that in this system, every part feeds a continuous feedback loop that updates the rules themselves.\na workflow engine executes.\na governance loop self-modifies.\nthatās what i meant by āorganism.ā\n\nāwho defines the initial policies?ā\n\nhumans.\nthe system starts with a human-authored constitution.\nai earns autonomy gradually through evidence and review gates.\ngovernance, not replacement.\n\nāhow do you prevent the system from optimizing for the wrong metrics?ā\n\neach experiment declares primary and guardrail metrics.\nif a proposal boosts the primary but breaks a guardrail, itās rejected automatically.\noptimization is bounded by explicit constraints, not left open-ended.\n\nāwhat happens when the ai proposes a policy thatās technically optimal but culturally wrong?ā\n\nculture sits above optimization.\nnon-negotiable constraints live in the constitution as veto layers.\nif a proposal crosses them, itās escalated - not executed.\nhumans arbitrate edge ethics.\n\nāinstitutional memory in companies isnāt in databases. itās in peopleās heads.ā\n\ntrue.\nyou canāt encode āsarah knows how to calm angry clientsā as a rule.\nbut you can store cases, transcripts, and annotated examples that surface when similar events occur.\nitās not full human context, but itās searchable institutional recall.","in_reply_to_user_id_str":"1950882854487166976","in_reply_to_status_id_str":"1985217862550839693","is_quote_status":0,"is_ai":null,"ai_score":null},{"bookmarked":false,"display_text_range":[11,36],"entities":{"hashtags":[],"symbols":[],"timestamps":[],"urls":[],"user_mentions":[{"id_str":"1895398810299318272","name":"4nzn","screen_name":"paoloanzn","indices":[0,10]}]},"favorited":false,"in_reply_to_screen_name":"paoloanzn","lang":"en","retweeted":false,"fact_check":null,"id":"1985371605954920471","view_count":40,"bookmark_count":0,"created_at":1762184451000,"favorite_count":1,"quote_count":0,"reply_count":0,"retweet_count":0,"user_id_str":"1980522019964772352","conversation_id_str":"1985369094053671114","full_text":"@paoloanzn bro is a real mafia boss.","in_reply_to_user_id_str":"1895398810299318272","in_reply_to_status_id_str":"1985369094053671114","is_quote_status":0,"is_ai":null,"ai_score":null}]},{"label":"2025-11-05","value":1,"startTime":1762214400000,"endTime":1762300800000,"tweets":[{"bookmarked":false,"display_text_range":[0,271],"entities":{"hashtags":[],"media":[{"display_url":"pic.x.com/Ma1cwqReQU","expanded_url":"https://x.com/aidvgg/status/1985774021623918791/photo/1","ext_alt_text":"an audit chain of understanding","id_str":"1985773382877466624","indices":[272,295],"media_key":"3_1985773382877466624","media_url_https":"https://pbs.twimg.com/media/G47iXuLWUAAF9t0.jpg","type":"photo","url":"https://t.co/Ma1cwqReQU","ext_media_availability":{"status":"Available"},"features":{"all":{"tags":[{"user_id":"1895398810299318272","name":"4nzn","screen_name":"paoloanzn","type":"user"}]},"large":{"faces":[]},"medium":{"faces":[]},"small":{"faces":[]},"orig":{"faces":[]}},"sizes":{"large":{"h":1232,"w":971,"resize":"fit"},"medium":{"h":1200,"w":946,"resize":"fit"},"small":{"h":680,"w":536,"resize":"fit"},"thumb":{"h":150,"w":150,"resize":"crop"}},"original_info":{"height":1232,"width":971,"focus_rects":[{"x":0,"y":374,"w":971,"h":544},{"x":0,"y":161,"w":971,"h":971},{"x":0,"y":93,"w":971,"h":1107},{"x":0,"y":0,"w":616,"h":1232},{"x":0,"y":0,"w":971,"h":1232}]},"allow_download_status":{"allow_download":true},"media_results":{"result":{"media_key":"3_1985773382877466624"}}}],"symbols":[],"timestamps":[],"urls":[],"user_mentions":[]},"extended_entities":{"media":[{"display_url":"pic.x.com/Ma1cwqReQU","expanded_url":"https://x.com/aidvgg/status/1985774021623918791/photo/1","ext_alt_text":"an audit chain of understanding","id_str":"1985773382877466624","indices":[272,295],"media_key":"3_1985773382877466624","media_url_https":"https://pbs.twimg.com/media/G47iXuLWUAAF9t0.jpg","type":"photo","url":"https://t.co/Ma1cwqReQU","ext_media_availability":{"status":"Available"},"features":{"all":{"tags":[{"user_id":"1895398810299318272","name":"4nzn","screen_name":"paoloanzn","type":"user"}]},"large":{"faces":[]},"medium":{"faces":[]},"small":{"faces":[]},"orig":{"faces":[]}},"sizes":{"large":{"h":1232,"w":971,"resize":"fit"},"medium":{"h":1200,"w":946,"resize":"fit"},"small":{"h":680,"w":536,"resize":"fit"},"thumb":{"h":150,"w":150,"resize":"crop"}},"original_info":{"height":1232,"width":971,"focus_rects":[{"x":0,"y":374,"w":971,"h":544},{"x":0,"y":161,"w":971,"h":971},{"x":0,"y":93,"w":971,"h":1107},{"x":0,"y":0,"w":616,"h":1232},{"x":0,"y":0,"w":971,"h":1232}]},"allow_download_status":{"allow_download":true},"media_results":{"result":{"media_key":"3_1985773382877466624"}}}]},"favorited":true,"lang":"en","possibly_sensitive":false,"possibly_sensitive_editable":true,"quoted_status_id_str":"1985075816208957754","quoted_status_permalink":{"url":"https://t.co/P0NL53N7dA","expanded":"https://twitter.com/aidvgg/status/1985075816208957754","display":"x.com/aidvgg/status/ā¦"},"retweeted":true,"fact_check":null,"id":"1985774021623918791","view_count":273,"bookmark_count":0,"created_at":1762280395000,"favorite_count":6,"quote_count":0,"reply_count":3,"retweet_count":1,"user_id_str":"1980522019964772352","conversation_id_str":"1985774021623918791","full_text":"day 2 - the memory core is alive.\n\ntoday wasn't about ai models or prompts\n\nit was about memory\n\nbecause before a system can decide - it has to remember\n\nso i built the foundation that every governing ai will stand on:\n\na database that acts like institutional memory\n\nthe structure:\n\nthe tables are a storyline of decisions\n\na living record of what the organization knows, does, and learns\n\n1. events - every signal from reality sales closed, refund requested, lead qualified, invoice sent\n\n2. decisions - every judgment the ai makes.\n\neach decision links back to the policy (the rule) that shaped it and to the exact context vector - an embedding that captures the situation\n\n3. outcomes - the result of those decisions.\ndid it work? fail? improve margin? lose a deal?\n\noutcomes give the system feedback loops\n\n4. policies - the constitutional laws.\n\nversioned rules defining what autonomy the ai has.\n\neach decision must cite its governing policy version, like case law.\n\n5. policy_variants_stats - the scoreboard.\n\nit's where the system tracks which rules perform better\n\nbandit learning starts here - the ai experiments on itself\n\n6. snapshots & features - distilled memory.\n\naggregated knowledge of entities over time.\n\nthe ai uses this to recall patterns without re-reading the entire history.\n\nthis is an audit chain of understanding.\n\nevery decision is hashed against the last\n\nthe memory is tamper-evident.\n\nwhy this matters:\n\nmost ai systems start from zero context each time\nthey \"think\" in isolation.\n\nthis one doesn't.\n\nit remembers every outcome\n\nand uses that history to shape new decisions\n\nover time, it becomes a self-governing entity\n\na machine that refines its own policies\n\nbased on what actually worked in the real world\n\nwhatās next:\n\ntomorrow i start writing the first policy evaluator\n\nthe part that reads the constitution\n\nand decides what the ai can and can't do\n\ngovernance begins.","in_reply_to_user_id_str":null,"in_reply_to_status_id_str":null,"is_quote_status":1,"is_ai":null,"ai_score":null},{"bookmarked":false,"display_text_range":[11,39],"entities":{"hashtags":[],"symbols":[],"timestamps":[],"urls":[],"user_mentions":[{"id_str":"1895398810299318272","name":"4nzn","screen_name":"paoloanzn","indices":[0,10]}]},"favorited":false,"in_reply_to_screen_name":"paoloanzn","lang":"en","retweeted":false,"fact_check":null,"id":"1985776941840953693","view_count":51,"bookmark_count":0,"created_at":1762281091000,"favorite_count":1,"quote_count":0,"reply_count":1,"retweet_count":0,"user_id_str":"1980522019964772352","conversation_id_str":"1985775567317389432","full_text":"@paoloanzn hell yeah.\n\ntime to execute.","in_reply_to_user_id_str":"1895398810299318272","in_reply_to_status_id_str":"1985775567317389432","is_quote_status":0,"is_ai":null,"ai_score":null},{"bookmarked":false,"display_text_range":[9,78],"entities":{"hashtags":[],"symbols":[],"timestamps":[],"urls":[],"user_mentions":[{"id_str":"3033730635","name":"Machina","screen_name":"EXM7777","indices":[0,8]}]},"favorited":false,"in_reply_to_screen_name":"EXM7777","lang":"en","retweeted":false,"fact_check":null,"id":"1985775297090744805","view_count":157,"bookmark_count":0,"created_at":1762280699000,"favorite_count":0,"quote_count":0,"reply_count":0,"retweet_count":0,"user_id_str":"1980522019964772352","conversation_id_str":"1985754430235656693","full_text":"@EXM7777 exactly. that feeling like everything is slipping through your hands.","in_reply_to_user_id_str":"3033730635","in_reply_to_status_id_str":"1985754430235656693","is_quote_status":0,"is_ai":null,"ai_score":null}]},{"label":"2025-11-06","value":0,"startTime":1762300800000,"endTime":1762387200000,"tweets":[{"bookmarked":false,"display_text_range":[0,249],"entities":{"hashtags":[],"symbols":[],"timestamps":[],"urls":[],"user_mentions":[]},"favorited":true,"lang":"en","retweeted":false,"fact_check":null,"id":"1986150092584460473","view_count":2,"bookmark_count":0,"created_at":1762370057000,"favorite_count":1,"quote_count":0,"reply_count":0,"retweet_count":0,"user_id_str":"1980522019964772352","conversation_id_str":"1986150092584460473","full_text":"many people treat ai as their savior\n\nit's not.\n\nai is just an amplifier.\n\nshit copy + ai = mega ai slop\n\nshit skills + ai = mega mediocrity at everything\n\nai doesnāt replace fundamentals - it exposes them.\n\nstudy your shit. then amplify it with ai.","in_reply_to_user_id_str":null,"in_reply_to_status_id_str":null,"is_quote_status":0,"is_ai":null,"ai_score":null},{"bookmarked":false,"display_text_range":[9,17],"entities":{"hashtags":[],"symbols":[],"timestamps":[],"urls":[],"user_mentions":[{"id_str":"1402082661993222144","name":"Mark Vassilevskiy","screen_name":"MarkKnd","indices":[0,8]}]},"favorited":false,"in_reply_to_screen_name":"MarkKnd","lang":"en","retweeted":false,"fact_check":null,"id":"1985950429897777406","view_count":164,"bookmark_count":0,"created_at":1762322454000,"favorite_count":0,"quote_count":0,"reply_count":1,"retweet_count":0,"user_id_str":"1980522019964772352","conversation_id_str":"1985882871995716045","full_text":"@MarkKnd damn bro","in_reply_to_user_id_str":"1402082661993222144","in_reply_to_status_id_str":"1985882871995716045","is_quote_status":0,"is_ai":null,"ai_score":null},{"bookmarked":false,"display_text_range":[27,34],"entities":{"hashtags":[],"symbols":[],"timestamps":[],"urls":[],"user_mentions":[{"id_str":"1972606509398818816","name":"Zain Mehmood","screen_name":"TheZainMehmood","indices":[0,15]},{"id_str":"1895398810299318272","name":"4nzn","screen_name":"paoloanzn","indices":[16,26]}]},"favorited":false,"in_reply_to_screen_name":"TheZainMehmood","lang":"en","retweeted":false,"fact_check":null,"id":"1986015611017744623","view_count":26,"bookmark_count":0,"created_at":1762337994000,"favorite_count":1,"quote_count":0,"reply_count":1,"retweet_count":0,"user_id_str":"1980522019964772352","conversation_id_str":"1985774021623918791","full_text":"@TheZainMehmood @paoloanzn exactly","in_reply_to_user_id_str":"1972606509398818816","in_reply_to_status_id_str":"1986012850616508419","is_quote_status":0,"is_ai":null,"ai_score":null},{"bookmarked":false,"display_text_range":[21,117],"entities":{"hashtags":[],"symbols":[],"timestamps":[],"urls":[],"user_mentions":[{"id_str":"1971249076411985920","name":"Kemal","screen_name":"ai_kemal","indices":[0,9]},{"id_str":"1895398810299318272","name":"4nzn","screen_name":"paoloanzn","indices":[10,20]}]},"favorited":false,"in_reply_to_screen_name":"ai_kemal","lang":"en","retweeted":false,"fact_check":null,"id":"1986069984829755825","view_count":22,"bookmark_count":0,"created_at":1762350958000,"favorite_count":0,"quote_count":0,"reply_count":0,"retweet_count":0,"user_id_str":"1980522019964772352","conversation_id_str":"1985774021623918791","full_text":"@ai_kemal @paoloanzn definitely possible, with some enhancements it can become the ai emperor of the company process.","in_reply_to_user_id_str":"1971249076411985920","in_reply_to_status_id_str":"1986028935080251841","is_quote_status":0,"is_ai":null,"ai_score":null},{"bookmarked":false,"display_text_range":[11,44],"entities":{"hashtags":[],"symbols":[],"timestamps":[],"urls":[],"user_mentions":[{"id_str":"1895398810299318272","name":"4nzn","screen_name":"paoloanzn","indices":[0,10]}]},"favorited":false,"in_reply_to_screen_name":"paoloanzn","lang":"en","retweeted":false,"fact_check":null,"id":"1986147061113495978","view_count":0,"bookmark_count":0,"created_at":1762369334000,"favorite_count":0,"quote_count":0,"reply_count":0,"retweet_count":0,"user_id_str":"1980522019964772352","conversation_id_str":"1986119016335949948","full_text":"@paoloanzn we're here to be second category.","in_reply_to_user_id_str":"1895398810299318272","in_reply_to_status_id_str":"1986119016335949948","is_quote_status":0,"is_ai":null,"ai_score":null},{"bookmarked":false,"display_text_range":[8,158],"entities":{"hashtags":[],"symbols":[],"timestamps":[],"urls":[],"user_mentions":[{"id_str":"1360265495363145730","name":"EP","screen_name":"eptwts","indices":[0,7]}]},"favorited":false,"in_reply_to_screen_name":"eptwts","lang":"en","retweeted":false,"fact_check":null,"id":"1986151080879923592","view_count":2,"bookmark_count":0,"created_at":1762370293000,"favorite_count":0,"quote_count":0,"reply_count":0,"retweet_count":0,"user_id_str":"1980522019964772352","conversation_id_str":"1986008483238400510","full_text":"@eptwts the internet era is the era of people of making claims and not standing behind them.\n\nbecause irl you usually get punched in the face for talking shit","in_reply_to_user_id_str":"1360265495363145730","in_reply_to_status_id_str":"1986008483238400510","is_quote_status":0,"is_ai":null,"ai_score":null},{"bookmarked":false,"display_text_range":[12,23],"entities":{"hashtags":[],"symbols":[],"timestamps":[],"urls":[],"user_mentions":[{"id_str":"1754147306687852544","name":"Ata","screen_name":"theatashka","indices":[0,11]}]},"favorited":false,"in_reply_to_screen_name":"theatashka","lang":"et","retweeted":false,"fact_check":null,"id":"1986174115817136192","view_count":5,"bookmark_count":0,"created_at":1762375785000,"favorite_count":1,"quote_count":0,"reply_count":0,"retweet_count":0,"user_id_str":"1980522019964772352","conversation_id_str":"1984668282507706462","full_text":"@theatashka soon broski","in_reply_to_user_id_str":"1754147306687852544","in_reply_to_status_id_str":"1986173672881619189","is_quote_status":0,"is_ai":null,"ai_score":null},{"bookmarked":false,"display_text_range":[23,42],"entities":{"hashtags":[],"symbols":[],"timestamps":[],"urls":[],"user_mentions":[{"id_str":"1754147306687852544","name":"Ata","screen_name":"theatashka","indices":[0,11]},{"id_str":"1895398810299318272","name":"4nzn","screen_name":"paoloanzn","indices":[12,22]}]},"favorited":false,"in_reply_to_screen_name":"theatashka","lang":"en","retweeted":false,"fact_check":null,"id":"1986175444266447111","view_count":13,"bookmark_count":0,"created_at":1762376101000,"favorite_count":0,"quote_count":0,"reply_count":0,"retweet_count":0,"user_id_str":"1980522019964772352","conversation_id_str":"1985774021623918791","full_text":"@theatashka @paoloanzn dropping tomorrow g","in_reply_to_user_id_str":"1754147306687852544","in_reply_to_status_id_str":"1986175154779799970","is_quote_status":0,"is_ai":null,"ai_score":null},{"bookmarked":false,"display_text_range":[23,74],"entities":{"hashtags":[],"symbols":[],"timestamps":[],"urls":[],"user_mentions":[{"id_str":"1754147306687852544","name":"Ata","screen_name":"theatashka","indices":[0,11]},{"id_str":"1895398810299318272","name":"4nzn","screen_name":"paoloanzn","indices":[12,22]}]},"favorited":false,"in_reply_to_screen_name":"theatashka","lang":"en","retweeted":false,"fact_check":null,"id":"1986174731243151689","view_count":6,"bookmark_count":0,"created_at":1762375931000,"favorite_count":0,"quote_count":0,"reply_count":0,"retweet_count":0,"user_id_str":"1980522019964772352","conversation_id_str":"1985075816208957754","full_text":"@theatashka @paoloanzn even faster now. maybe will finish until next week.","in_reply_to_user_id_str":"1754147306687852544","in_reply_to_status_id_str":"1986174488514638160","is_quote_status":0,"is_ai":null,"ai_score":null}]},{"label":"2025-11-07","value":0,"startTime":1762387200000,"endTime":1762473600000,"tweets":[{"bookmarked":false,"display_text_range":[9,120],"entities":{"hashtags":[],"symbols":[],"timestamps":[],"urls":[],"user_mentions":[{"id_str":"1658546655489298437","name":"Singh","screen_name":"ImSehej","indices":[0,8]}]},"favorited":false,"in_reply_to_screen_name":"ImSehej","lang":"en","retweeted":false,"fact_check":null,"id":"1986420505721946473","view_count":21,"bookmark_count":0,"created_at":1762434529000,"favorite_count":1,"quote_count":0,"reply_count":1,"retweet_count":0,"user_id_str":"1980522019964772352","conversation_id_str":"1986417542009921869","full_text":"@ImSehej āsaturatedā market where 99% have never touched any code but talk like theyāve built million dollar ai agencies","in_reply_to_user_id_str":"1658546655489298437","in_reply_to_status_id_str":"1986417542009921869","is_quote_status":0,"is_ai":null,"ai_score":null}]},{"label":"2025-11-08","value":0,"startTime":1762473600000,"endTime":1762560000000,"tweets":[{"bookmarked":false,"display_text_range":[11,111],"entities":{"hashtags":[],"symbols":[],"timestamps":[],"urls":[],"user_mentions":[{"id_str":"1895398810299318272","name":"4nzn","screen_name":"paoloanzn","indices":[0,10]},{"id_str":"1895398810299318272","name":"4nzn","screen_name":"paoloanzn","indices":[60,70]}]},"favorited":false,"in_reply_to_screen_name":"paoloanzn","lang":"en","retweeted":false,"fact_check":null,"id":"1986866408828117107","view_count":2,"bookmark_count":0,"created_at":1762540840000,"favorite_count":0,"quote_count":0,"reply_count":0,"retweet_count":0,"user_id_str":"1980522019964772352","conversation_id_str":"1986848376273637385","full_text":"@paoloanzn congrats broš¤\n\nproves that if you read listen to @paoloanzn you can go a long way...\n\nit's ai mafia.","in_reply_to_user_id_str":"1895398810299318272","in_reply_to_status_id_str":"1986848376273637385","is_quote_status":0,"is_ai":null,"ai_score":null}]},{"label":"2025-11-09","value":0,"startTime":1762560000000,"endTime":1762646400000,"tweets":[]},{"label":"2025-11-10","value":0,"startTime":1762646400000,"endTime":1762732800000,"tweets":[{"bookmarked":false,"display_text_range":[11,66],"entities":{"hashtags":[],"symbols":[],"timestamps":[],"urls":[],"user_mentions":[{"id_str":"1895398810299318272","name":"4nzn","screen_name":"paoloanzn","indices":[0,10]}]},"favorited":false,"in_reply_to_screen_name":"paoloanzn","lang":"en","retweeted":false,"fact_check":null,"id":"1987586254255607919","view_count":18,"bookmark_count":0,"created_at":1762712465000,"favorite_count":1,"quote_count":0,"reply_count":1,"retweet_count":0,"user_id_str":"1980522019964772352","conversation_id_str":"1987557147459416475","full_text":"@paoloanzn you're hitting me in the hears with those bro...\n\n10/10","in_reply_to_user_id_str":"1895398810299318272","in_reply_to_status_id_str":"1987557147459416475","is_quote_status":0,"is_ai":null,"ai_score":null}]},{"label":"2025-11-11","value":1,"startTime":1762732800000,"endTime":1762819200000,"tweets":[{"bookmarked":false,"display_text_range":[0,278],"entities":{"hashtags":[],"media":[{"display_url":"pic.x.com/fhCA7KFAUR","expanded_url":"https://x.com/aidvgg/status/1987955316806627811/photo/1","id_str":"1987955274003394560","indices":[279,302],"media_key":"3_1987955274003394560","media_url_https":"https://pbs.twimg.com/media/G5aiygBWMAA-fIj.jpg","type":"photo","url":"https://t.co/fhCA7KFAUR","ext_media_availability":{"status":"Available"},"features":{"large":{"faces":[]},"medium":{"faces":[]},"small":{"faces":[]},"orig":{"faces":[]}},"sizes":{"large":{"h":596,"w":2048,"resize":"fit"},"medium":{"h":349,"w":1200,"resize":"fit"},"small":{"h":198,"w":680,"resize":"fit"},"thumb":{"h":150,"w":150,"resize":"crop"}},"original_info":{"height":732,"width":2517,"focus_rects":[{"x":920,"y":0,"w":1307,"h":732},{"x":1207,"y":0,"w":732,"h":732},{"x":1252,"y":0,"w":642,"h":732},{"x":1390,"y":0,"w":366,"h":732},{"x":0,"y":0,"w":2517,"h":732}]},"allow_download_status":{"allow_download":true},"media_results":{"result":{"media_key":"3_1987955274003394560"}}}],"symbols":[],"timestamps":[],"urls":[],"user_mentions":[]},"extended_entities":{"media":[{"display_url":"pic.x.com/fhCA7KFAUR","expanded_url":"https://x.com/aidvgg/status/1987955316806627811/photo/1","id_str":"1987955274003394560","indices":[279,302],"media_key":"3_1987955274003394560","media_url_https":"https://pbs.twimg.com/media/G5aiygBWMAA-fIj.jpg","type":"photo","url":"https://t.co/fhCA7KFAUR","ext_media_availability":{"status":"Available"},"features":{"large":{"faces":[]},"medium":{"faces":[]},"small":{"faces":[]},"orig":{"faces":[]}},"sizes":{"large":{"h":596,"w":2048,"resize":"fit"},"medium":{"h":349,"w":1200,"resize":"fit"},"small":{"h":198,"w":680,"resize":"fit"},"thumb":{"h":150,"w":150,"resize":"crop"}},"original_info":{"height":732,"width":2517,"focus_rects":[{"x":920,"y":0,"w":1307,"h":732},{"x":1207,"y":0,"w":732,"h":732},{"x":1252,"y":0,"w":642,"h":732},{"x":1390,"y":0,"w":366,"h":732},{"x":0,"y":0,"w":2517,"h":732}]},"allow_download_status":{"allow_download":true},"media_results":{"result":{"media_key":"3_1987955274003394560"}}}]},"favorited":true,"lang":"en","possibly_sensitive":false,"possibly_sensitive_editable":true,"quoted_status_id_str":"1984668282507706462","quoted_status_permalink":{"url":"https://t.co/ibNMNzJ6vs","expanded":"https://twitter.com/aidvgg/status/1984668282507706462","display":"x.com/aidvgg/status/ā¦"},"retweeted":true,"fact_check":null,"id":"1987955316806627811","view_count":478,"bookmark_count":1,"created_at":1762800456000,"favorite_count":3,"quote_count":1,"reply_count":1,"retweet_count":1,"user_id_str":"1980522019964772352","conversation_id_str":"1987955316806627811","full_text":"day 3-4: building the brainās government\n\nthe goal isn't \"an ai that automates work\"\n\nit's \"an ai that governs how work gets done\"\n\nthat requires 3 hard things most skip:\n\n- remembering every decision\n- evaluating them under explicit rules\n- learning which rules actually worked\n\nso i built the governance loop.\n\nit starts simple:\n\n1. every event inside the org is logged\n\n2. context is assembled: what happened, why it happened, and under what conditions.\n\n3. the decision engine evaluates it against policy\n\n4. the outcome tracker measures the real-world result\n\n5. the learning loop updates policy stats\n\n6. if it finds a better pattern, it proposes a new rule\n\nevery policy is versioned, hashed, and auditable\n\nevery decision cites the exact constitution article it followed\n\nnothing runs without traceability\n\nwhen it learns that a variant consistently outperforms another,\n\nit doesnāt self-promote - it proposes\n\nhumans still govern the governors\n\nover time, the system becomes the institutional memory of the company\n\na living constitution that adapts through evidence, not opinions\n\ngovernance is the only way to scale ai safely\n\nnot through prompts, but through constitutions\n\nthis isnāt an ai assistant\n\nitās the start of an ai organism","in_reply_to_user_id_str":null,"in_reply_to_status_id_str":null,"is_quote_status":1,"is_ai":null,"ai_score":null},{"bookmarked":false,"display_text_range":[11,289],"entities":{"hashtags":[],"symbols":[],"timestamps":[],"urls":[],"user_mentions":[{"id_str":"1895398810299318272","name":"4nzn","screen_name":"paoloanzn","indices":[0,10]}]},"favorited":false,"in_reply_to_screen_name":"paoloanzn","lang":"en","retweeted":false,"fact_check":null,"id":"1987951032195051911","view_count":50,"bookmark_count":0,"created_at":1762799435000,"favorite_count":1,"quote_count":0,"reply_count":0,"retweet_count":0,"user_id_str":"1980522019964772352","conversation_id_str":"1987931471118823700","full_text":"hell yeah, i was architecting the memory of my constituion engine system\n\nyou answered my questions i didn't even ask yetšÆ\n\ni've come up with 1 more approach to memory management. it's not specifically for interacting with users, but rather for decision making.\n\nwill hit you up with it soon.","in_reply_to_user_id_str":"1895398810299318272","in_reply_to_status_id_str":"1987931471118823700","is_quote_status":0,"is_ai":null,"ai_score":null}]},{"label":"2025-11-12","value":1,"startTime":1762819200000,"endTime":1762905600000,"tweets":[{"bookmarked":false,"display_text_range":[0,275],"entities":{"hashtags":[],"media":[{"display_url":"pic.x.com/zfICwkSIpo","expanded_url":"https://x.com/aidvgg/status/1988301591271669876/photo/1","id_str":"1988301404683849728","indices":[276,299],"media_key":"3_1988301404683849728","media_url_https":"https://pbs.twimg.com/media/G5fdl9SXUAADBPx.png","type":"photo","url":"https://t.co/zfICwkSIpo","ext_media_availability":{"status":"Available"},"features":{"large":{"faces":[]},"medium":{"faces":[]},"small":{"faces":[]},"orig":{"faces":[]}},"sizes":{"large":{"h":614,"w":2048,"resize":"fit"},"medium":{"h":360,"w":1200,"resize":"fit"},"small":{"h":204,"w":680,"resize":"fit"},"thumb":{"h":150,"w":150,"resize":"crop"}},"original_info":{"height":732,"width":2443,"focus_rects":[{"x":18,"y":0,"w":1307,"h":732},{"x":305,"y":0,"w":732,"h":732},{"x":350,"y":0,"w":642,"h":732},{"x":488,"y":0,"w":366,"h":732},{"x":0,"y":0,"w":2443,"h":732}]},"allow_download_status":{"allow_download":true},"media_results":{"result":{"media_key":"3_1988301404683849728"}}}],"symbols":[],"timestamps":[],"urls":[],"user_mentions":[]},"extended_entities":{"media":[{"display_url":"pic.x.com/zfICwkSIpo","expanded_url":"https://x.com/aidvgg/status/1988301591271669876/photo/1","id_str":"1988301404683849728","indices":[276,299],"media_key":"3_1988301404683849728","media_url_https":"https://pbs.twimg.com/media/G5fdl9SXUAADBPx.png","type":"photo","url":"https://t.co/zfICwkSIpo","ext_media_availability":{"status":"Available"},"features":{"large":{"faces":[]},"medium":{"faces":[]},"small":{"faces":[]},"orig":{"faces":[]}},"sizes":{"large":{"h":614,"w":2048,"resize":"fit"},"medium":{"h":360,"w":1200,"resize":"fit"},"small":{"h":204,"w":680,"resize":"fit"},"thumb":{"h":150,"w":150,"resize":"crop"}},"original_info":{"height":732,"width":2443,"focus_rects":[{"x":18,"y":0,"w":1307,"h":732},{"x":305,"y":0,"w":732,"h":732},{"x":350,"y":0,"w":642,"h":732},{"x":488,"y":0,"w":366,"h":732},{"x":0,"y":0,"w":2443,"h":732}]},"allow_download_status":{"allow_download":true},"media_results":{"result":{"media_key":"3_1988301404683849728"}}}]},"favorited":true,"lang":"en","possibly_sensitive":false,"possibly_sensitive_editable":true,"quoted_status_id_str":"1987955316806627811","quoted_status_permalink":{"url":"https://t.co/wsehw27XOK","expanded":"https://twitter.com/aidvgg/status/1987955316806627811","display":"x.com/aidvgg/status/ā¦"},"retweeted":true,"fact_check":null,"id":"1988301591271669876","view_count":280,"bookmark_count":2,"created_at":1762883014000,"favorite_count":3,"quote_count":0,"reply_count":2,"retweet_count":1,"user_id_str":"1980522019964772352","conversation_id_str":"1988301591271669876","full_text":"day 5: first policies executed\n\nthe system finally made its own decisions - under a real constitution\n\nno prompts, no manual logic, just:\n\npolicy ā decision ā outcome ā feedback\n\neach decision:\n\n- cites which policy version it followed\n- logs reasoning hash-linked to the one before it\n- tracks the outcome when ground truth arrives\n\nwhen outcomes come in, the learning module updates the policyās confidence.\n\npush strong patterns, remove weak ones\n\nai didnāt just predict\n\nit governed.\n\nthatās the point of gpt-gov.\n\nnot faster output, but consistent reasoning under evolving law.\n\nnext step: scorecards + variant selection","in_reply_to_user_id_str":null,"in_reply_to_status_id_str":null,"is_quote_status":1,"is_ai":null,"ai_score":null},{"bookmarked":false,"display_text_range":[11,91],"entities":{"hashtags":[],"symbols":[],"timestamps":[],"urls":[],"user_mentions":[{"id_str":"1895398810299318272","name":"4nzn","screen_name":"paoloanzn","indices":[0,10]}]},"favorited":false,"in_reply_to_screen_name":"paoloanzn","lang":"en","retweeted":false,"fact_check":null,"id":"1988299908399722728","view_count":73,"bookmark_count":0,"created_at":1762882613000,"favorite_count":1,"quote_count":0,"reply_count":1,"retweet_count":0,"user_id_str":"1980522019964772352","conversation_id_str":"1988289697815351751","full_text":"@paoloanzn you're an inspiration bro, and a great teacher.\n\nhappy to be part of the familyš¤","in_reply_to_user_id_str":"1895398810299318272","in_reply_to_status_id_str":"1988289697815351751","is_quote_status":0,"is_ai":null,"ai_score":null},{"bookmarked":false,"display_text_range":[11,42],"entities":{"hashtags":[],"symbols":[],"timestamps":[],"urls":[],"user_mentions":[{"id_str":"1895398810299318272","name":"4nzn","screen_name":"paoloanzn","indices":[0,10]}]},"favorited":false,"in_reply_to_screen_name":"paoloanzn","lang":"en","retweeted":false,"fact_check":null,"id":"1988302949270123000","view_count":21,"bookmark_count":0,"created_at":1762883338000,"favorite_count":1,"quote_count":0,"reply_count":1,"retweet_count":0,"user_id_str":"1980522019964772352","conversation_id_str":"1988279652214075728","full_text":"@paoloanzn bro is on a generational ai run","in_reply_to_user_id_str":"1895398810299318272","in_reply_to_status_id_str":"1988279652214075728","is_quote_status":0,"is_ai":null,"ai_score":null},{"bookmarked":false,"display_text_range":[12,25],"entities":{"hashtags":[],"symbols":[],"timestamps":[],"urls":[],"user_mentions":[{"id_str":"1754147306687852544","name":"Ata","screen_name":"theatashka","indices":[0,11]}]},"favorited":false,"in_reply_to_screen_name":"theatashka","lang":"en","retweeted":false,"fact_check":null,"id":"1988182082838003823","view_count":6,"bookmark_count":0,"created_at":1762854521000,"favorite_count":1,"quote_count":0,"reply_count":0,"retweet_count":0,"user_id_str":"1980522019964772352","conversation_id_str":"1987955316806627811","full_text":"@theatashka thank you bro","in_reply_to_user_id_str":"1754147306687852544","in_reply_to_status_id_str":"1988176972283838615","is_quote_status":0,"is_ai":null,"ai_score":null}]},{"label":"2025-11-13","value":0,"startTime":1762905600000,"endTime":1762992000000,"tweets":[{"bookmarked":false,"display_text_range":[12,70],"entities":{"hashtags":[],"symbols":[],"timestamps":[],"urls":[],"user_mentions":[{"id_str":"1754147306687852544","name":"Ata","screen_name":"theatashka","indices":[0,11]}]},"favorited":false,"in_reply_to_screen_name":"theatashka","lang":"en","retweeted":false,"fact_check":null,"id":"1988658528740114529","view_count":127,"bookmark_count":0,"created_at":1762968115000,"favorite_count":1,"quote_count":0,"reply_count":1,"retweet_count":0,"user_id_str":"1980522019964772352","conversation_id_str":"1988638174982053958","full_text":"@theatashka best design iāve seen today. you leveled up bro, good job.","in_reply_to_user_id_str":"1754147306687852544","in_reply_to_status_id_str":"1988638174982053958","is_quote_status":0,"is_ai":null,"ai_score":null},{"bookmarked":false,"display_text_range":[10,19],"entities":{"hashtags":[],"symbols":[],"timestamps":[],"urls":[],"user_mentions":[{"id_str":"1971249076411985920","name":"Kemal","screen_name":"ai_kemal","indices":[0,9]}]},"favorited":false,"in_reply_to_screen_name":"ai_kemal","lang":"tl","retweeted":false,"fact_check":null,"id":"1988553532887154997","view_count":14,"bookmark_count":0,"created_at":1762943082000,"favorite_count":0,"quote_count":0,"reply_count":0,"retweet_count":0,"user_id_str":"1980522019964772352","conversation_id_str":"1984668282507706462","full_text":"@ai_kemal haha true","in_reply_to_user_id_str":"1971249076411985920","in_reply_to_status_id_str":"1988544227903439192","is_quote_status":0,"is_ai":null,"ai_score":null}]},{"label":"2025-11-14","value":0,"startTime":1762992000000,"endTime":1763078400000,"tweets":[{"bookmarked":false,"display_text_range":[0,280],"entities":{"hashtags":[],"media":[{"display_url":"pic.x.com/aE2gev4kxm","expanded_url":"https://x.com/aidvgg/status/1989057807232999732/photo/1","id_str":"1989057773481394176","indices":[281,304],"media_key":"3_1989057773481394176","media_url_https":"https://pbs.twimg.com/media/G5qNgaoWgAAKKSI.jpg","type":"photo","url":"https://t.co/aE2gev4kxm","ext_media_availability":{"status":"Available"},"features":{"large":{"faces":[]},"medium":{"faces":[]},"small":{"faces":[]},"orig":{"faces":[]}},"sizes":{"large":{"h":590,"w":2048,"resize":"fit"},"medium":{"h":345,"w":1200,"resize":"fit"},"small":{"h":196,"w":680,"resize":"fit"},"thumb":{"h":150,"w":150,"resize":"crop"}},"original_info":{"height":732,"width":2543,"focus_rects":[{"x":1236,"y":0,"w":1307,"h":732},{"x":1811,"y":0,"w":732,"h":732},{"x":1901,"y":0,"w":642,"h":732},{"x":2042,"y":0,"w":366,"h":732},{"x":0,"y":0,"w":2543,"h":732}]},"allow_download_status":{"allow_download":true},"media_results":{"result":{"media_key":"3_1989057773481394176"}}}],"symbols":[],"timestamps":[],"urls":[],"user_mentions":[]},"extended_entities":{"media":[{"display_url":"pic.x.com/aE2gev4kxm","expanded_url":"https://x.com/aidvgg/status/1989057807232999732/photo/1","id_str":"1989057773481394176","indices":[281,304],"media_key":"3_1989057773481394176","media_url_https":"https://pbs.twimg.com/media/G5qNgaoWgAAKKSI.jpg","type":"photo","url":"https://t.co/aE2gev4kxm","ext_media_availability":{"status":"Available"},"features":{"large":{"faces":[]},"medium":{"faces":[]},"small":{"faces":[]},"orig":{"faces":[]}},"sizes":{"large":{"h":590,"w":2048,"resize":"fit"},"medium":{"h":345,"w":1200,"resize":"fit"},"small":{"h":196,"w":680,"resize":"fit"},"thumb":{"h":150,"w":150,"resize":"crop"}},"original_info":{"height":732,"width":2543,"focus_rects":[{"x":1236,"y":0,"w":1307,"h":732},{"x":1811,"y":0,"w":732,"h":732},{"x":1901,"y":0,"w":642,"h":732},{"x":2042,"y":0,"w":366,"h":732},{"x":0,"y":0,"w":2543,"h":732}]},"allow_download_status":{"allow_download":true},"media_results":{"result":{"media_key":"3_1989057773481394176"}}}]},"favorited":true,"lang":"en","possibly_sensitive":false,"possibly_sensitive_editable":true,"retweeted":false,"fact_check":null,"id":"1989057807232999732","view_count":116,"bookmark_count":0,"created_at":1763063310000,"favorite_count":2,"quote_count":0,"reply_count":0,"retweet_count":0,"user_id_str":"1980522019964772352","conversation_id_str":"1989057807232999732","full_text":"day 6: the system started judging itself\n\npolicies now compete\n\neach one runs live decisions, collects outcomes, and feeds into a scorecard\n\nthe scorecard tracks how each policy variant performs\n\nprecision, win rate, margin, latency\n\nthe router doesnāt just pick at random anymore\n\nit allocates traffic dynamically using bandit logic\n\nbad policies fade out\n\nstrong ones gain exposure\n\nall under the same constitution\n\nthe governance loop now has selection pressure -\na real evolutionary layer\n\nthis is how ai law learns to improve itself","in_reply_to_user_id_str":null,"in_reply_to_status_id_str":null,"is_quote_status":0,"is_ai":null,"ai_score":null},{"bookmarked":false,"display_text_range":[11,84],"entities":{"hashtags":[],"symbols":[],"timestamps":[],"urls":[],"user_mentions":[{"id_str":"1895398810299318272","name":"4nzn","screen_name":"paoloanzn","indices":[0,10]}]},"favorited":false,"in_reply_to_screen_name":"paoloanzn","lang":"en","retweeted":false,"fact_check":null,"id":"1989049105830772972","view_count":39,"bookmark_count":0,"created_at":1763061236000,"favorite_count":1,"quote_count":0,"reply_count":0,"retweet_count":0,"user_id_str":"1980522019964772352","conversation_id_str":"1989037562120523973","full_text":"@paoloanzn damn, now i gotta mimic this in my own way.\n\ni will have questions bro...","in_reply_to_user_id_str":"1895398810299318272","in_reply_to_status_id_str":"1989037562120523973","is_quote_status":0,"is_ai":null,"ai_score":null}]},{"label":"2025-11-15","value":1,"startTime":1763078400000,"endTime":1763164800000,"tweets":[{"bookmarked":false,"display_text_range":[0,279],"entities":{"hashtags":[],"symbols":[],"timestamps":[],"urls":[],"user_mentions":[]},"favorited":true,"lang":"en","quoted_status_id_str":"1989015833709015078","quoted_status_permalink":{"url":"https://t.co/mRVqrWwSOj","expanded":"https://twitter.com/paoloanzn/status/1989015833709015078","display":"x.com/paoloanzn/statā¦"},"retweeted":false,"fact_check":null,"id":"1989420216053305697","view_count":35,"bookmark_count":0,"created_at":1763149715000,"favorite_count":1,"quote_count":0,"reply_count":0,"retweet_count":0,"user_id_str":"1980522019964772352","conversation_id_str":"1989420216053305697","full_text":"most people in the comments have never built and deployed any complex agent system\n\nyou're misunderstanding whatās being built here.\n\nthis isnāt about discord bots, \"chat prompts\", or ai devs who write bug-free code.\n\nit's an infrastructure layer.\n\na system that uses anthropicās agent sdk to deploy and coordinate ai agents across environments like discord.\n\nthat means you can spin up specialized agents instantly, orchestrate their interactions, and scale that behavior the same way you'd scale any other backend process.\n\nitās not hype or \"AI roleplay.\"\n\nitās a framework for agentic systems that can plug into real workflows.\n\nmark my words: this is the future of orchestrating ai-powered agents","in_reply_to_user_id_str":null,"in_reply_to_status_id_str":null,"is_quote_status":1,"is_ai":null,"ai_score":null},{"bookmarked":false,"display_text_range":[0,22],"entities":{"hashtags":[],"media":[{"display_url":"pic.x.com/ntqaBz0Ty0","expanded_url":"https://x.com/aidvgg/status/1989467175049138527/photo/1","id_str":"1989467068089982976","indices":[23,46],"media_key":"3_1989467068089982976","media_url_https":"https://pbs.twimg.com/media/G5wBwf3XYAAuUY0.jpg","type":"photo","url":"https://t.co/ntqaBz0Ty0","ext_media_availability":{"status":"Available"},"features":{"large":{"faces":[]},"medium":{"faces":[]},"small":{"faces":[]},"orig":{"faces":[]}},"sizes":{"large":{"h":972,"w":1525,"resize":"fit"},"medium":{"h":765,"w":1200,"resize":"fit"},"small":{"h":433,"w":680,"resize":"fit"},"thumb":{"h":150,"w":150,"resize":"crop"}},"original_info":{"height":972,"width":1525,"focus_rects":[{"x":0,"y":0,"w":1525,"h":854},{"x":0,"y":0,"w":972,"h":972},{"x":0,"y":0,"w":853,"h":972},{"x":0,"y":0,"w":486,"h":972},{"x":0,"y":0,"w":1525,"h":972}]},"allow_download_status":{"allow_download":true},"media_results":{"result":{"media_key":"3_1989467068089982976"}}}],"symbols":[],"timestamps":[],"urls":[],"user_mentions":[]},"extended_entities":{"media":[{"display_url":"pic.x.com/ntqaBz0Ty0","expanded_url":"https://x.com/aidvgg/status/1989467175049138527/photo/1","id_str":"1989467068089982976","indices":[23,46],"media_key":"3_1989467068089982976","media_url_https":"https://pbs.twimg.com/media/G5wBwf3XYAAuUY0.jpg","type":"photo","url":"https://t.co/ntqaBz0Ty0","ext_media_availability":{"status":"Available"},"features":{"large":{"faces":[]},"medium":{"faces":[]},"small":{"faces":[]},"orig":{"faces":[]}},"sizes":{"large":{"h":972,"w":1525,"resize":"fit"},"medium":{"h":765,"w":1200,"resize":"fit"},"small":{"h":433,"w":680,"resize":"fit"},"thumb":{"h":150,"w":150,"resize":"crop"}},"original_info":{"height":972,"width":1525,"focus_rects":[{"x":0,"y":0,"w":1525,"h":854},{"x":0,"y":0,"w":972,"h":972},{"x":0,"y":0,"w":853,"h":972},{"x":0,"y":0,"w":486,"h":972},{"x":0,"y":0,"w":1525,"h":972}]},"allow_download_status":{"allow_download":true},"media_results":{"result":{"media_key":"3_1989467068089982976"}}}]},"favorited":true,"lang":"en","possibly_sensitive":false,"possibly_sensitive_editable":true,"quoted_status_id_str":"1989015833709015078","quoted_status_permalink":{"url":"https://t.co/mRVqrWxqDR","expanded":"https://twitter.com/paoloanzn/status/1989015833709015078","display":"x.com/paoloanzn/statā¦"},"retweeted":true,"fact_check":null,"id":"1989467175049138527","view_count":3466,"bookmark_count":1,"created_at":1763160911000,"favorite_count":6,"quote_count":1,"reply_count":1,"retweet_count":1,"user_id_str":"1980522019964772352","conversation_id_str":"1989467175049138527","full_text":"learning from the best https://t.co/ntqaBz0Ty0","in_reply_to_user_id_str":null,"in_reply_to_status_id_str":null,"is_quote_status":1,"is_ai":null,"ai_score":null},{"bookmarked":false,"display_text_range":[24,135],"entities":{"hashtags":[],"symbols":[],"timestamps":[],"urls":[],"user_mentions":[{"id_str":"1969565318780764165","name":"Vitaly Paskov","screen_name":"VPStrategic","indices":[0,12]},{"id_str":"1895398810299318272","name":"4nzn","screen_name":"paoloanzn","indices":[13,23]},{"id_str":"1969565318780764165","name":"Vitaly Paskov","screen_name":"VPStrategic","indices":[24,36]}]},"favorited":false,"in_reply_to_screen_name":"VPStrategic","lang":"en","retweeted":false,"fact_check":null,"id":"1989415631029244125","view_count":11,"bookmark_count":0,"created_at":1763148622000,"favorite_count":1,"quote_count":0,"reply_count":1,"retweet_count":0,"user_id_str":"1980522019964772352","conversation_id_str":"1989015833709015078","full_text":"@VPStrategic @paoloanzn @VPStrategic he didn't even reply to you because you're talking a bunch nonsense. you need to touch some grass.","in_reply_to_user_id_str":"1969565318780764165","in_reply_to_status_id_str":"1989349579561775213","is_quote_status":0,"is_ai":null,"ai_score":null},{"bookmarked":false,"display_text_range":[11,37],"entities":{"hashtags":[],"symbols":[],"timestamps":[],"urls":[],"user_mentions":[{"id_str":"1895398810299318272","name":"4nzn","screen_name":"paoloanzn","indices":[0,10]}]},"favorited":false,"in_reply_to_screen_name":"paoloanzn","lang":"en","retweeted":false,"fact_check":null,"id":"1989467904941891981","view_count":19,"bookmark_count":0,"created_at":1763161085000,"favorite_count":1,"quote_count":0,"reply_count":0,"retweet_count":0,"user_id_str":"1980522019964772352","conversation_id_str":"1989467175049138527","full_text":"@paoloanzn had no choice but to do it","in_reply_to_user_id_str":"1895398810299318272","in_reply_to_status_id_str":"1989467292594573516","is_quote_status":0,"is_ai":null,"ai_score":null},{"bookmarked":false,"display_text_range":[11,16],"entities":{"hashtags":[],"symbols":[],"timestamps":[],"urls":[],"user_mentions":[{"id_str":"1895398810299318272","name":"4nzn","screen_name":"paoloanzn","indices":[0,10]}]},"favorited":false,"in_reply_to_screen_name":"paoloanzn","lang":"en","retweeted":false,"fact_check":null,"id":"1989469744689189367","view_count":51,"bookmark_count":0,"created_at":1763161524000,"favorite_count":0,"quote_count":0,"reply_count":0,"retweet_count":0,"user_id_str":"1980522019964772352","conversation_id_str":"1989468211298144509","full_text":"@paoloanzn goatš¤","in_reply_to_user_id_str":"1895398810299318272","in_reply_to_status_id_str":"1989468211298144509","is_quote_status":0,"is_ai":null,"ai_score":null}]},{"label":"2025-11-16","value":0,"startTime":1763164800000,"endTime":1763251200000,"tweets":[{"bookmarked":false,"display_text_range":[12,33],"entities":{"hashtags":[],"symbols":[],"timestamps":[],"urls":[],"user_mentions":[{"id_str":"1754147306687852544","name":"Ata","screen_name":"theatashka","indices":[0,11]}]},"favorited":false,"in_reply_to_screen_name":"theatashka","lang":"en","retweeted":false,"fact_check":null,"id":"1989734279358693475","view_count":72,"bookmark_count":0,"created_at":1763224594000,"favorite_count":0,"quote_count":0,"reply_count":0,"retweet_count":0,"user_id_str":"1980522019964772352","conversation_id_str":"1989717607767818438","full_text":"@theatashka favorite for a reason","in_reply_to_user_id_str":"1754147306687852544","in_reply_to_status_id_str":"1989717607767818438","is_quote_status":0,"is_ai":null,"ai_score":null}]},{"label":"2025-11-17","value":2,"startTime":1763251200000,"endTime":1763337600000,"tweets":[{"bookmarked":false,"display_text_range":[0,279],"entities":{"hashtags":[],"symbols":[],"timestamps":[],"urls":[],"user_mentions":[]},"favorited":true,"lang":"en","retweeted":true,"fact_check":null,"id":"1990002854233337925","view_count":193,"bookmark_count":0,"created_at":1763288627000,"favorite_count":3,"quote_count":0,"reply_count":2,"retweet_count":1,"user_id_str":"1980522019964772352","conversation_id_str":"1990002854233337925","full_text":"80% of ai agent implementations fail within 6 months\n\ncompanies are spending millions on systems that never reach production\n\nand here's the thing nobody talks about:\n\nthe problem isn't the technology\n\nthe problem is nobody knows how to build these systems properly\n\neveryone can make a chatbot demo that works in controlled environments\n\nalmost nobody can build an agent system that works reliably with real users, real data, and real consequences\n\nthe gap between prototype and production is where projects die\n\nand that gap is pure architecture and systems thinking\n\nif you can bridge that gap, you're not competing with everyone\n\nyou're competing with the tiny fraction of people who actually know what they're doing","in_reply_to_user_id_str":null,"in_reply_to_status_id_str":null,"is_quote_status":0,"is_ai":null,"ai_score":null},{"bookmarked":false,"display_text_range":[0,278],"entities":{"hashtags":[],"media":[{"display_url":"pic.x.com/xur3S4i9Hr","expanded_url":"https://x.com/aidvgg/status/1990083139603939357/video/1","id_str":"1990083054270898176","indices":[279,302],"media_key":"13_1990083054270898176","media_url_https":"https://pbs.twimg.com/amplify_video_thumb/1990083054270898176/img/YlIJU2gho-vyLUIH.jpg","type":"video","url":"https://t.co/xur3S4i9Hr","additional_media_info":{"monetizable":false},"ext_media_availability":{"status":"Available"},"sizes":{"large":{"h":1040,"w":1920,"resize":"fit"},"medium":{"h":650,"w":1200,"resize":"fit"},"small":{"h":368,"w":680,"resize":"fit"},"thumb":{"h":150,"w":150,"resize":"crop"}},"original_info":{"height":1040,"width":1920,"focus_rects":[]},"allow_download_status":{"allow_download":true},"video_info":{"aspect_ratio":[24,13],"duration_millis":35066,"variants":[{"content_type":"application/x-mpegURL","url":"https://video.twimg.com/amplify_video/1990083054270898176/pl/qcOk9UcVCCzsm7Di.m3u8?tag=21"},{"bitrate":256000,"content_type":"video/mp4","url":"https://video.twimg.com/amplify_video/1990083054270898176/vid/avc1/498x270/Bahyx01PDQauOGAK.mp4?tag=21"},{"bitrate":832000,"content_type":"video/mp4","url":"https://video.twimg.com/amplify_video/1990083054270898176/vid/avc1/664x360/t0YRdumfZIGcCRh5.mp4?tag=21"},{"bitrate":2176000,"content_type":"video/mp4","url":"https://video.twimg.com/amplify_video/1990083054270898176/vid/avc1/1328x720/J-ApTFzs-F-PG798.mp4?tag=21"},{"bitrate":10368000,"content_type":"video/mp4","url":"https://video.twimg.com/amplify_video/1990083054270898176/vid/avc1/1920x1040/jJ69t-BA0SPvi75N.mp4?tag=21"}]},"media_results":{"result":{"media_key":"13_1990083054270898176"}}}],"symbols":[],"timestamps":[],"urls":[{"display_url":"x.com/aidvgg/status/ā¦","expanded_url":"https://x.com/aidvgg/status/1989467175049138527?s=20","url":"https://t.co/wYiEVPugzY","indices":[628,651]}],"user_mentions":[]},"extended_entities":{"media":[{"display_url":"pic.x.com/xur3S4i9Hr","expanded_url":"https://x.com/aidvgg/status/1990083139603939357/video/1","id_str":"1990083054270898176","indices":[279,302],"media_key":"13_1990083054270898176","media_url_https":"https://pbs.twimg.com/amplify_video_thumb/1990083054270898176/img/YlIJU2gho-vyLUIH.jpg","type":"video","url":"https://t.co/xur3S4i9Hr","additional_media_info":{"monetizable":false},"ext_media_availability":{"status":"Available"},"sizes":{"large":{"h":1040,"w":1920,"resize":"fit"},"medium":{"h":650,"w":1200,"resize":"fit"},"small":{"h":368,"w":680,"resize":"fit"},"thumb":{"h":150,"w":150,"resize":"crop"}},"original_info":{"height":1040,"width":1920,"focus_rects":[]},"allow_download_status":{"allow_download":true},"video_info":{"aspect_ratio":[24,13],"duration_millis":35066,"variants":[{"content_type":"application/x-mpegURL","url":"https://video.twimg.com/amplify_video/1990083054270898176/pl/qcOk9UcVCCzsm7Di.m3u8?tag=21"},{"bitrate":256000,"content_type":"video/mp4","url":"https://video.twimg.com/amplify_video/1990083054270898176/vid/avc1/498x270/Bahyx01PDQauOGAK.mp4?tag=21"},{"bitrate":832000,"content_type":"video/mp4","url":"https://video.twimg.com/amplify_video/1990083054270898176/vid/avc1/664x360/t0YRdumfZIGcCRh5.mp4?tag=21"},{"bitrate":2176000,"content_type":"video/mp4","url":"https://video.twimg.com/amplify_video/1990083054270898176/vid/avc1/1328x720/J-ApTFzs-F-PG798.mp4?tag=21"},{"bitrate":10368000,"content_type":"video/mp4","url":"https://video.twimg.com/amplify_video/1990083054270898176/vid/avc1/1920x1040/jJ69t-BA0SPvi75N.mp4?tag=21"}]},"media_results":{"result":{"media_key":"13_1990083054270898176"}}}]},"favorited":true,"lang":"en","possibly_sensitive":false,"possibly_sensitive_editable":true,"retweeted":false,"fact_check":null,"id":"1990083139603939357","view_count":1,"bookmark_count":0,"created_at":1763307769000,"favorite_count":1,"quote_count":0,"reply_count":0,"retweet_count":0,"user_id_str":"1980522019964772352","conversation_id_str":"1990083139603939357","full_text":"deployed a three-agent dev team that runs 24/7 for under $200/month in api costs\n\nnot a chatbot\n\nnot a demo\n\nactual production infrastructure\n\n- backend developer agent\n\n- devops specialist agent\n\n- frontend engineer agent\n\neach gets isolated container environment\n\neach has its own workspace\n\nthey communicate through discord like real employees\n\nthey write code, review each other's work, deploy infrastructure\n\ncomplete transparency\n\nhumans see everything\n\nthis replaces $180k/year in salary costs\n\np.s. this can be any agent, not only coding ones.\n\nif you want this infrastructure set up for your business,\n\nshoot me a dm.\n\nhttps://t.co/wYiEVPugzY","in_reply_to_user_id_str":null,"in_reply_to_status_id_str":null,"is_quote_status":0,"is_ai":null,"ai_score":null},{"bookmarked":false,"display_text_range":[0,278],"entities":{"hashtags":[],"media":[{"display_url":"pic.x.com/KAtAbAvvyd","expanded_url":"https://x.com/aidvgg/status/1990083841709559998/video/1","id_str":"1990083452436193280","indices":[279,302],"media_key":"13_1990083452436193280","media_url_https":"https://pbs.twimg.com/amplify_video_thumb/1990083452436193280/img/AvQ_zpGIUIiOgDGf.jpg","type":"video","url":"https://t.co/KAtAbAvvyd","additional_media_info":{"monetizable":false},"ext_media_availability":{"status":"Available"},"sizes":{"large":{"h":1040,"w":1920,"resize":"fit"},"medium":{"h":650,"w":1200,"resize":"fit"},"small":{"h":368,"w":680,"resize":"fit"},"thumb":{"h":150,"w":150,"resize":"crop"}},"original_info":{"height":1040,"width":1920,"focus_rects":[]},"allow_download_status":{"allow_download":true},"video_info":{"aspect_ratio":[24,13],"duration_millis":35066,"variants":[{"content_type":"application/x-mpegURL","url":"https://video.twimg.com/amplify_video/1990083452436193280/pl/uKOX7o-exFHK4dIh.m3u8?tag=21"},{"bitrate":256000,"content_type":"video/mp4","url":"https://video.twimg.com/amplify_video/1990083452436193280/vid/avc1/498x270/xX4_e4nZZYTDbXcm.mp4?tag=21"},{"bitrate":832000,"content_type":"video/mp4","url":"https://video.twimg.com/amplify_video/1990083452436193280/vid/avc1/664x360/wYYA3noId5VkLAM-.mp4?tag=21"},{"bitrate":2176000,"content_type":"video/mp4","url":"https://video.twimg.com/amplify_video/1990083452436193280/vid/avc1/1328x720/eBgP00wlRy4i-gFI.mp4?tag=21"},{"bitrate":10368000,"content_type":"video/mp4","url":"https://video.twimg.com/amplify_video/1990083452436193280/vid/avc1/1920x1040/Uz45f9Aj8eoSqoxs.mp4?tag=21"}]},"media_results":{"result":{"media_key":"13_1990083452436193280"}}}],"symbols":[],"timestamps":[],"urls":[],"user_mentions":[]},"extended_entities":{"media":[{"display_url":"pic.x.com/KAtAbAvvyd","expanded_url":"https://x.com/aidvgg/status/1990083841709559998/video/1","id_str":"1990083452436193280","indices":[279,302],"media_key":"13_1990083452436193280","media_url_https":"https://pbs.twimg.com/amplify_video_thumb/1990083452436193280/img/AvQ_zpGIUIiOgDGf.jpg","type":"video","url":"https://t.co/KAtAbAvvyd","additional_media_info":{"monetizable":false},"ext_media_availability":{"status":"Available"},"sizes":{"large":{"h":1040,"w":1920,"resize":"fit"},"medium":{"h":650,"w":1200,"resize":"fit"},"small":{"h":368,"w":680,"resize":"fit"},"thumb":{"h":150,"w":150,"resize":"crop"}},"original_info":{"height":1040,"width":1920,"focus_rects":[]},"allow_download_status":{"allow_download":true},"video_info":{"aspect_ratio":[24,13],"duration_millis":35066,"variants":[{"content_type":"application/x-mpegURL","url":"https://video.twimg.com/amplify_video/1990083452436193280/pl/uKOX7o-exFHK4dIh.m3u8?tag=21"},{"bitrate":256000,"content_type":"video/mp4","url":"https://video.twimg.com/amplify_video/1990083452436193280/vid/avc1/498x270/xX4_e4nZZYTDbXcm.mp4?tag=21"},{"bitrate":832000,"content_type":"video/mp4","url":"https://video.twimg.com/amplify_video/1990083452436193280/vid/avc1/664x360/wYYA3noId5VkLAM-.mp4?tag=21"},{"bitrate":2176000,"content_type":"video/mp4","url":"https://video.twimg.com/amplify_video/1990083452436193280/vid/avc1/1328x720/eBgP00wlRy4i-gFI.mp4?tag=21"},{"bitrate":10368000,"content_type":"video/mp4","url":"https://video.twimg.com/amplify_video/1990083452436193280/vid/avc1/1920x1040/Uz45f9Aj8eoSqoxs.mp4?tag=21"}]},"media_results":{"result":{"media_key":"13_1990083452436193280"}}}]},"favorited":true,"lang":"en","possibly_sensitive":false,"possibly_sensitive_editable":true,"retweeted":true,"fact_check":null,"id":"1990083841709559998","view_count":249,"bookmark_count":1,"created_at":1763307936000,"favorite_count":3,"quote_count":0,"reply_count":3,"retweet_count":1,"user_id_str":"1980522019964772352","conversation_id_str":"1990083841709559998","full_text":"deployed a three-agent dev team that runs 24/7 for under $200/month in api costs\n\nnot a chatbot\n\nnot a demo\n\nactual production infrastructure\n\n- backend developer agent\n\n- devops specialist agent\n\n- frontend engineer agent\n\neach gets isolated container environment\n\neach has its own workspace\n\nthey communicate through discord like real employees\n\nthey write code, review each other's work, deploy infrastructure\n\ncomplete transparency\n\nhumans see everything\n\nthis replaces $180k/year in salary costs\n\np.s. this can be done with any agent, not just a coding one\n\nif you want this implemented for you business,\n\nshoot me a dm.","in_reply_to_user_id_str":null,"in_reply_to_status_id_str":null,"is_quote_status":0,"is_ai":null,"ai_score":null},{"bookmarked":false,"display_text_range":[14,56],"entities":{"hashtags":[],"symbols":[],"timestamps":[],"urls":[],"user_mentions":[{"id_str":"1566851334283870210","name":"Marcel","screen_name":"marcelkargul","indices":[0,13]},{"id_str":"1754147306687852544","name":"Ata","screen_name":"theatashka","indices":[24,35]},{"id_str":"1231654587364519936","name":"Lynel","screen_name":"LynelSkroll","indices":[38,50]}]},"favorited":false,"in_reply_to_screen_name":"marcelkargul","lang":"en","quoted_status_id_str":"1942665979575636151","quoted_status_permalink":{"url":"https://t.co/MUnDg7GJHb","expanded":"https://twitter.com/theatashka/status/1942665979575636151","display":"x.com/theatashka/staā¦"},"retweeted":false,"fact_check":null,"id":"1990026132154941820","view_count":2008,"bookmark_count":2,"created_at":1763294177000,"favorite_count":7,"quote_count":0,"reply_count":2,"retweet_count":0,"user_id_str":"1980522019964772352","conversation_id_str":"1990015995604591086","full_text":"@marcelkargul The OG is @theatashka \n\n@LynelSkroll knows","in_reply_to_user_id_str":"1566851334283870210","in_reply_to_status_id_str":"1990015995604591086","is_quote_status":1,"is_ai":null,"ai_score":null},{"bookmarked":false,"display_text_range":[12,56],"entities":{"hashtags":[],"symbols":[],"timestamps":[],"urls":[],"user_mentions":[{"id_str":"1754147306687852544","name":"Ata","screen_name":"theatashka","indices":[0,11]}]},"favorited":false,"in_reply_to_screen_name":"theatashka","lang":"en","retweeted":false,"fact_check":null,"id":"1990005150631834050","view_count":11,"bookmark_count":0,"created_at":1763289175000,"favorite_count":1,"quote_count":0,"reply_count":0,"retweet_count":0,"user_id_str":"1980522019964772352","conversation_id_str":"1990002854233337925","full_text":"@theatashka thatās exactly what i specialize in bro haha","in_reply_to_user_id_str":"1754147306687852544","in_reply_to_status_id_str":"1990003341397803091","is_quote_status":0,"is_ai":null,"ai_score":null},{"bookmarked":false,"display_text_range":[39,63],"entities":{"hashtags":[],"symbols":[],"timestamps":[],"urls":[],"user_mentions":[{"id_str":"1566851334283870210","name":"Marcel","screen_name":"marcelkargul","indices":[0,13]},{"id_str":"1754147306687852544","name":"Ata","screen_name":"theatashka","indices":[14,25]},{"id_str":"1231654587364519936","name":"Lynel","screen_name":"LynelSkroll","indices":[26,38]}]},"favorited":false,"in_reply_to_screen_name":"marcelkargul","lang":"en","retweeted":false,"fact_check":null,"id":"1990047298462912778","view_count":285,"bookmark_count":0,"created_at":1763299223000,"favorite_count":4,"quote_count":0,"reply_count":1,"retweet_count":0,"user_id_str":"1980522019964772352","conversation_id_str":"1990015995604591086","full_text":"@marcelkargul @theatashka @LynelSkroll yes i can read thank you","in_reply_to_user_id_str":"1566851334283870210","in_reply_to_status_id_str":"1990032454254534747","is_quote_status":0,"is_ai":null,"ai_score":null},{"bookmarked":false,"display_text_range":[26,52],"entities":{"hashtags":[],"symbols":[],"timestamps":[],"urls":[],"user_mentions":[{"id_str":"1916831255074598912","name":"Jazz","screen_name":"MoJazeem","indices":[0,9]},{"id_str":"1754804404887437312","name":"Focal","screen_name":"focaldotdesign","indices":[10,25]}]},"favorited":false,"in_reply_to_screen_name":"MoJazeem","lang":"en","retweeted":false,"fact_check":null,"id":"1990046530909434168","view_count":24,"bookmark_count":0,"created_at":1763299040000,"favorite_count":2,"quote_count":0,"reply_count":0,"retweet_count":0,"user_id_str":"1980522019964772352","conversation_id_str":"1989991438768300307","full_text":"@MoJazeem @focaldotdesign can help you w/ the system","in_reply_to_user_id_str":"1916831255074598912","in_reply_to_status_id_str":"1989991438768300307","is_quote_status":0,"is_ai":null,"ai_score":null},{"bookmarked":false,"display_text_range":[17,30],"entities":{"hashtags":[],"symbols":[],"timestamps":[],"urls":[],"user_mentions":[{"id_str":"1870646718749892608","name":"Andrew Arthurs","screen_name":"InnovatorAndrew","indices":[0,16]}]},"favorited":false,"in_reply_to_screen_name":"InnovatorAndrew","lang":"en","retweeted":false,"fact_check":null,"id":"1990113372130439501","view_count":0,"bookmark_count":0,"created_at":1763314977000,"favorite_count":0,"quote_count":0,"reply_count":0,"retweet_count":0,"user_id_str":"1980522019964772352","conversation_id_str":"1990083841709559998","full_text":"@InnovatorAndrew in dms andrew","in_reply_to_user_id_str":"1870646718749892608","in_reply_to_status_id_str":"1990110950062432361","is_quote_status":0,"is_ai":null,"ai_score":null},{"bookmarked":false,"display_text_range":[10,56],"entities":{"hashtags":[],"symbols":[],"timestamps":[],"urls":[],"user_mentions":[{"id_str":"1971249076411985920","name":"Kemal","screen_name":"ai_kemal","indices":[0,9]}]},"favorited":false,"in_reply_to_screen_name":"ai_kemal","lang":"en","retweeted":false,"fact_check":null,"id":"1990083287637753877","view_count":2,"bookmark_count":0,"created_at":1763307804000,"favorite_count":0,"quote_count":0,"reply_count":0,"retweet_count":0,"user_id_str":"1980522019964772352","conversation_id_str":"1990002854233337925","full_text":"@ai_kemal same here bro..\n\nthey're all over the internet","in_reply_to_user_id_str":"1971249076411985920","in_reply_to_status_id_str":"1990083131274035639","is_quote_status":0,"is_ai":null,"ai_score":null}]},{"label":"2025-11-18","value":1,"startTime":1763337600000,"endTime":1763424000000,"tweets":[{"bookmarked":false,"display_text_range":[0,279],"entities":{"hashtags":[],"symbols":[],"timestamps":[],"urls":[],"user_mentions":[]},"favorited":true,"lang":"en","retweeted":true,"fact_check":null,"id":"1990417515625812067","view_count":49,"bookmark_count":0,"created_at":1763387490000,"favorite_count":2,"quote_count":0,"reply_count":0,"retweet_count":1,"user_id_str":"1980522019964772352","conversation_id_str":"1990417515625812067","full_text":"i spent years learning frameworks and chasing new javascript libraries\n\ncompletely wrong focus\n\nthe real skill that pays is understanding how systems fail and designing for that failure\n\nproduction-ready means:\n\n- works when models hallucinate\n\n- works when integrations break\n\n- works when users do unexpected things\n\n- works when data is garbage\n\nyour ai agent will encounter all of these\n\nif you haven't designed:\n\n- fallback mechanisms\n\n- error boundaries\n\n- human escalation paths\n\nfrom day one, you don't have a production system\n\nyou have an expensive prototype that will collapse under real-world conditions","in_reply_to_user_id_str":null,"in_reply_to_status_id_str":null,"is_quote_status":0,"is_ai":null,"ai_score":null}]},{"label":"2025-11-19","value":0,"startTime":1763424000000,"endTime":1763510400000,"tweets":[]},{"label":"2025-11-20","value":0,"startTime":1763510400000,"endTime":1763596800000,"tweets":[{"bookmarked":false,"display_text_range":[14,32],"entities":{"hashtags":[],"symbols":[],"timestamps":[],"urls":[],"user_mentions":[{"id_str":"1010623581305307136","name":"caleb","screen_name":"rungoogleads","indices":[0,13]}]},"favorited":false,"in_reply_to_screen_name":"rungoogleads","lang":"is","retweeted":false,"fact_check":null,"id":"1991070325979672589","view_count":41,"bookmark_count":0,"created_at":1763543132000,"favorite_count":2,"quote_count":0,"reply_count":0,"retweet_count":0,"user_id_str":"1980522019964772352","conversation_id_str":"1990810105189646833","full_text":"@rungoogleads skill issue broski","in_reply_to_user_id_str":"1010623581305307136","in_reply_to_status_id_str":"1990810105189646833","is_quote_status":0,"is_ai":null,"ai_score":null},{"bookmarked":false,"display_text_range":[6,61],"entities":{"hashtags":[],"symbols":[],"timestamps":[],"urls":[],"user_mentions":[{"id_str":"786375418685165568","name":"Theo - t3.gg","screen_name":"theo","indices":[0,5]}]},"favorited":false,"in_reply_to_screen_name":"theo","lang":"en","retweeted":false,"fact_check":null,"id":"1991109782724559087","view_count":146,"bookmark_count":0,"created_at":1763552539000,"favorite_count":2,"quote_count":0,"reply_count":0,"retweet_count":0,"user_id_str":"1980522019964772352","conversation_id_str":"1990934074433880213","full_text":"@theo respect is earned, theo.\n\nand you just lost it from me.","in_reply_to_user_id_str":"786375418685165568","in_reply_to_status_id_str":"1990934074433880213","is_quote_status":0,"is_ai":null,"ai_score":null},{"bookmarked":false,"display_text_range":[11,65],"entities":{"hashtags":[],"symbols":[],"timestamps":[],"urls":[],"user_mentions":[{"id_str":"1028788597455912961","name":"Tyler","screen_name":"tyler_agg","indices":[0,10]}]},"favorited":false,"in_reply_to_screen_name":"tyler_agg","lang":"en","retweeted":false,"fact_check":null,"id":"1991182491353289015","view_count":7,"bookmark_count":0,"created_at":1763569874000,"favorite_count":1,"quote_count":0,"reply_count":0,"retweet_count":0,"user_id_str":"1980522019964772352","conversation_id_str":"1991173507372503070","full_text":"@tyler_agg so true\n\nai is just a multiplier\n\nbut 0x100 is still 0","in_reply_to_user_id_str":"1028788597455912961","in_reply_to_status_id_str":"1991173507372503070","is_quote_status":0,"is_ai":null,"ai_score":null}]},{"label":"2025-11-21","value":0,"startTime":1763596800000,"endTime":1763683200000,"tweets":[]}],"nlikes":[{"label":"2025-10-22","value":13,"startTime":1761004800000,"endTime":1761091200000,"tweets":[{"bookmarked":false,"display_text_range":[0,209],"entities":{"hashtags":[],"symbols":[],"timestamps":[],"urls":[],"user_mentions":[]},"favorited":true,"lang":"en","retweeted":true,"fact_check":null,"id":"1980585301547577372","view_count":159,"bookmark_count":0,"created_at":1761043308000,"favorite_count":1,"quote_count":0,"reply_count":1,"retweet_count":1,"user_id_str":"1980522019964772352","conversation_id_str":"1980585301547577372","full_text":"i just sold an invoice generator for $500\n\nand it took me just 2 hours to make.\n\ngetting paid in 2025 is easy mode.\n\n\"oh but i don't have time\"\n\nyou for sure got 2 hours to learn the basics of n8n?\n\nhilarious.","in_reply_to_user_id_str":null,"in_reply_to_status_id_str":null,"is_quote_status":0,"is_ai":null,"ai_score":null},{"bookmarked":false,"display_text_range":[17,90],"entities":{"hashtags":[],"symbols":[],"timestamps":[],"urls":[],"user_mentions":[{"id_str":"1360265495363145730","name":"EP","screen_name":"apollonator3000","indices":[0,16]}]},"favorited":false,"in_reply_to_screen_name":"apollonator3000","lang":"en","retweeted":false,"fact_check":null,"id":"1980581190018244847","view_count":13,"bookmark_count":0,"created_at":1761042327000,"favorite_count":1,"quote_count":0,"reply_count":0,"retweet_count":0,"user_id_str":"1980522019964772352","conversation_id_str":"1980575724114419805","full_text":"@apollonator3000 loving everybody around you more than yourself, perhaps that's what it is","in_reply_to_user_id_str":"1360265495363145730","in_reply_to_status_id_str":"1980575724114419805","is_quote_status":0,"is_ai":null,"ai_score":null},{"bookmarked":false,"display_text_range":[12,54],"entities":{"hashtags":[],"symbols":[],"timestamps":[],"urls":[],"user_mentions":[{"id_str":"2375988555","name":"MAX","screen_name":"maxxmalist","indices":[0,11]}]},"favorited":false,"in_reply_to_screen_name":"maxxmalist","lang":"en","retweeted":false,"fact_check":null,"id":"1980583380497707173","view_count":0,"bookmark_count":0,"created_at":1761042850000,"favorite_count":0,"quote_count":0,"reply_count":0,"retweet_count":0,"user_id_str":"1980522019964772352","conversation_id_str":"1980305355071525153","full_text":"@maxxmalist if choose, choose the winning side, always","in_reply_to_user_id_str":"2375988555","in_reply_to_status_id_str":"1980305355071525153","is_quote_status":0,"is_ai":null,"ai_score":null},{"bookmarked":false,"display_text_range":[10,28],"entities":{"hashtags":[],"symbols":[],"timestamps":[],"urls":[],"user_mentions":[{"id_str":"1971249076411985920","name":"Kemal","screen_name":"ai_kemal","indices":[0,9]}]},"favorited":false,"in_reply_to_screen_name":"ai_kemal","lang":"en","retweeted":false,"fact_check":null,"id":"1980587991719637227","view_count":8,"bookmark_count":0,"created_at":1761043949000,"favorite_count":1,"quote_count":0,"reply_count":0,"retweet_count":0,"user_id_str":"1980522019964772352","conversation_id_str":"1980585301547577372","full_text":"@ai_kemal you know it haha š","in_reply_to_user_id_str":"1971249076411985920","in_reply_to_status_id_str":"1980587662458404892","is_quote_status":0,"is_ai":null,"ai_score":null},{"bookmarked":false,"display_text_range":[17,138],"entities":{"hashtags":[],"symbols":[],"timestamps":[],"urls":[],"user_mentions":[{"id_str":"1360265495363145730","name":"EP","screen_name":"apollonator3000","indices":[0,16]}]},"favorited":false,"in_reply_to_screen_name":"apollonator3000","lang":"en","retweeted":false,"fact_check":null,"id":"1980652039572238420","view_count":8,"bookmark_count":0,"created_at":1761059219000,"favorite_count":0,"quote_count":0,"reply_count":0,"retweet_count":0,"user_id_str":"1980522019964772352","conversation_id_str":"1980575724114419805","full_text":"@apollonator3000 itās an amazing correlation, that the level of income of a person depends on how much responsibility that person can bear","in_reply_to_user_id_str":"1360265495363145730","in_reply_to_status_id_str":"1980575724114419805","is_quote_status":0,"is_ai":null,"ai_score":null},{"bookmarked":false,"display_text_range":[9,31],"entities":{"hashtags":[],"symbols":[],"timestamps":[],"urls":[],"user_mentions":[{"id_str":"3033730635","name":"Machina","screen_name":"EXM7777","indices":[0,8]}]},"favorited":false,"in_reply_to_screen_name":"EXM7777","lang":"en","retweeted":false,"fact_check":null,"id":"1980588757893148700","view_count":4,"bookmark_count":0,"created_at":1761044132000,"favorite_count":0,"quote_count":0,"reply_count":0,"retweet_count":0,"user_id_str":"1980522019964772352","conversation_id_str":"1980378771841773598","full_text":"@EXM7777 awesome advice, thanks","in_reply_to_user_id_str":"3033730635","in_reply_to_status_id_str":"1980378771841773598","is_quote_status":0,"is_ai":null,"ai_score":null},{"bookmarked":false,"display_text_range":[17,82],"entities":{"hashtags":[],"symbols":[],"timestamps":[],"urls":[],"user_mentions":[{"id_str":"1360265495363145730","name":"EP","screen_name":"apollonator3000","indices":[0,16]}]},"favorited":false,"in_reply_to_screen_name":"apollonator3000","lang":"en","retweeted":false,"fact_check":null,"id":"1980693011798380957","view_count":31,"bookmark_count":0,"created_at":1761068988000,"favorite_count":0,"quote_count":0,"reply_count":0,"retweet_count":0,"user_id_str":"1980522019964772352","conversation_id_str":"1980692442623209539","full_text":"@apollonator3000 nice, this is the advice we need\n\nnot 'be consistent' guru advice","in_reply_to_user_id_str":"1360265495363145730","in_reply_to_status_id_str":"1980692442623209539","is_quote_status":0,"is_ai":null,"ai_score":null},{"bookmarked":false,"display_text_range":[14,167],"entities":{"hashtags":[],"symbols":[],"timestamps":[],"urls":[],"user_mentions":[{"id_str":"1734612308180271104","name":"Reece","screen_name":"reecethebrah","indices":[0,13]}]},"favorited":false,"in_reply_to_screen_name":"reecethebrah","lang":"en","retweeted":false,"fact_check":null,"id":"1980693765573488954","view_count":203,"bookmark_count":0,"created_at":1761069167000,"favorite_count":8,"quote_count":0,"reply_count":1,"retweet_count":0,"user_id_str":"1980522019964772352","conversation_id_str":"1980656164795810209","full_text":"@reecethebrah anything too radical is gay\n\nradical left is gay, so is radical right\n\nlooksmaxing is gay, being fat and rich is gay too.\n\nthe golden mean is always best","in_reply_to_user_id_str":"1734612308180271104","in_reply_to_status_id_str":"1980656164795810209","is_quote_status":0,"is_ai":null,"ai_score":null},{"bookmarked":false,"display_text_range":[11,47],"entities":{"hashtags":[],"symbols":[],"timestamps":[],"urls":[],"user_mentions":[{"id_str":"1895398810299318272","name":"4nzn","screen_name":"paoloanzn","indices":[0,10]}]},"favorited":false,"in_reply_to_screen_name":"paoloanzn","lang":"en","retweeted":false,"fact_check":null,"id":"1980678070488195543","view_count":29,"bookmark_count":0,"created_at":1761065425000,"favorite_count":1,"quote_count":0,"reply_count":1,"retweet_count":0,"user_id_str":"1980522019964772352","conversation_id_str":"1980673947197927931","full_text":"@paoloanzn crazy insight.\n\nwill implement this.","in_reply_to_user_id_str":"1895398810299318272","in_reply_to_status_id_str":"1980673947197927931","is_quote_status":0,"is_ai":null,"ai_score":null},{"bookmarked":false,"display_text_range":[11,79],"entities":{"hashtags":[],"symbols":[],"timestamps":[],"urls":[],"user_mentions":[{"id_str":"1895398810299318272","name":"4nzn","screen_name":"paoloanzn","indices":[0,10]}]},"favorited":false,"in_reply_to_screen_name":"paoloanzn","lang":"en","retweeted":false,"fact_check":null,"id":"1980692056059101261","view_count":18,"bookmark_count":0,"created_at":1761068760000,"favorite_count":1,"quote_count":0,"reply_count":0,"retweet_count":0,"user_id_str":"1980522019964772352","conversation_id_str":"1980687033665482923","full_text":"@paoloanzn your content always breaks the pattern bro\n\ni mean, at least for me.","in_reply_to_user_id_str":"1895398810299318272","in_reply_to_status_id_str":"1980687033665482923","is_quote_status":0,"is_ai":null,"ai_score":null},{"bookmarked":false,"display_text_range":[15,29],"entities":{"hashtags":[],"symbols":[],"timestamps":[],"urls":[],"user_mentions":[{"id_str":"1312654254","name":"Tom","screen_name":"tomcrawshaw01","indices":[0,14]}]},"favorited":false,"in_reply_to_screen_name":"tomcrawshaw01","lang":"en","retweeted":false,"fact_check":null,"id":"1980656270165344564","view_count":78,"bookmark_count":0,"created_at":1761060228000,"favorite_count":0,"quote_count":0,"reply_count":0,"retweet_count":0,"user_id_str":"1980522019964772352","conversation_id_str":"1980611928516096439","full_text":"@tomcrawshaw01 damnš„ OPERATOR","in_reply_to_user_id_str":"1312654254","in_reply_to_status_id_str":"1980611928516096439","is_quote_status":0,"is_ai":null,"ai_score":null}]},{"label":"2025-10-23","value":3,"startTime":1761091200000,"endTime":1761177600000,"tweets":[{"bookmarked":false,"display_text_range":[0,101],"entities":{"hashtags":[],"symbols":[],"timestamps":[],"urls":[],"user_mentions":[]},"favorited":true,"lang":"en","retweeted":true,"fact_check":null,"id":"1980908767131877581","view_count":135,"bookmark_count":0,"created_at":1761120428000,"favorite_count":1,"quote_count":0,"reply_count":0,"retweet_count":1,"user_id_str":"1980522019964772352","conversation_id_str":"1980908767131877581","full_text":"never use em dashes\n\nā it's is the fastest way to get accused of using ai\n\nespecially on social media","in_reply_to_user_id_str":null,"in_reply_to_status_id_str":null,"is_quote_status":0,"is_ai":null,"ai_score":null},{"bookmarked":false,"display_text_range":[11,18],"entities":{"hashtags":[],"symbols":[],"timestamps":[],"urls":[],"user_mentions":[{"id_str":"1901779242662391808","name":"atlas","screen_name":"atlasx100","indices":[0,10]}]},"favorited":false,"in_reply_to_screen_name":"atlasx100","lang":"en","retweeted":false,"fact_check":null,"id":"1980890234935300116","view_count":99,"bookmark_count":0,"created_at":1761116009000,"favorite_count":1,"quote_count":0,"reply_count":0,"retweet_count":0,"user_id_str":"1980522019964772352","conversation_id_str":"1980557275346411820","full_text":"@atlasx100 im here","in_reply_to_user_id_str":"1901779242662391808","in_reply_to_status_id_str":"1980557275346411820","is_quote_status":0,"is_ai":null,"ai_score":null},{"bookmarked":false,"display_text_range":[11,21],"entities":{"hashtags":[],"symbols":[],"timestamps":[],"urls":[],"user_mentions":[{"id_str":"1644401923787726849","name":"Zephyr","screen_name":"Zephyr_hg","indices":[0,10]}]},"favorited":false,"in_reply_to_screen_name":"Zephyr_hg","lang":"en","retweeted":false,"fact_check":null,"id":"1980903481868448192","view_count":59,"bookmark_count":0,"created_at":1761119168000,"favorite_count":0,"quote_count":0,"reply_count":0,"retweet_count":0,"user_id_str":"1980522019964772352","conversation_id_str":"1980891925507887510","full_text":"@Zephyr_hg nice, NEWS","in_reply_to_user_id_str":"1644401923787726849","in_reply_to_status_id_str":"1980891925507887510","is_quote_status":0,"is_ai":null,"ai_score":null},{"bookmarked":false,"display_text_range":[24,45],"entities":{"hashtags":[],"symbols":[],"timestamps":[],"urls":[],"user_mentions":[{"id_str":"1504812895334506497","name":"King & Vagabond","screen_name":"jeehvaun","indices":[0,9]},{"id_str":"1734612308180271104","name":"Reece","screen_name":"reecethebrah","indices":[10,23]}]},"favorited":false,"in_reply_to_screen_name":"jeehvaun","lang":"en","retweeted":false,"fact_check":null,"id":"1981018089543413829","view_count":8,"bookmark_count":0,"created_at":1761146492000,"favorite_count":0,"quote_count":0,"reply_count":0,"retweet_count":0,"user_id_str":"1980522019964772352","conversation_id_str":"1980656164795810209","full_text":"@jeehvaun @reecethebrah thatās the point haha","in_reply_to_user_id_str":"1504812895334506497","in_reply_to_status_id_str":"1981013345257062505","is_quote_status":0,"is_ai":null,"ai_score":null},{"bookmarked":false,"display_text_range":[17,27],"entities":{"hashtags":[],"symbols":[],"timestamps":[],"urls":[],"user_mentions":[{"id_str":"1360265495363145730","name":"EP","screen_name":"apollonator3000","indices":[0,16]}]},"favorited":false,"in_reply_to_screen_name":"apollonator3000","lang":"en","retweeted":false,"fact_check":null,"id":"1981093596720771512","view_count":5,"bookmark_count":0,"created_at":1761164495000,"favorite_count":0,"quote_count":0,"reply_count":0,"retweet_count":0,"user_id_str":"1980522019964772352","conversation_id_str":"1981039555286372535","full_text":"@apollonator3000 same here.","in_reply_to_user_id_str":"1360265495363145730","in_reply_to_status_id_str":"1981039555286372535","is_quote_status":0,"is_ai":null,"ai_score":null},{"bookmarked":false,"display_text_range":[11,81],"entities":{"hashtags":[],"symbols":[],"timestamps":[],"urls":[],"user_mentions":[{"id_str":"1895398810299318272","name":"4nzn","screen_name":"paoloanzn","indices":[0,10]}]},"favorited":false,"in_reply_to_screen_name":"paoloanzn","lang":"en","retweeted":false,"fact_check":null,"id":"1981093554954088633","view_count":19,"bookmark_count":0,"created_at":1761164485000,"favorite_count":1,"quote_count":0,"reply_count":1,"retweet_count":0,"user_id_str":"1980522019964772352","conversation_id_str":"1981047516713095549","full_text":"@paoloanzn \"ā 80% effort on packaging ā 20% effort on content\" hit so fuckin hard","in_reply_to_user_id_str":"1895398810299318272","in_reply_to_status_id_str":"1981047516713095549","is_quote_status":0,"is_ai":null,"ai_score":null}]},{"label":"2025-10-24","value":0,"startTime":1761177600000,"endTime":1761264000000,"tweets":[{"bookmarked":false,"display_text_range":[17,43],"entities":{"hashtags":[],"symbols":[],"timestamps":[],"urls":[],"user_mentions":[{"id_str":"1360265495363145730","name":"EP","screen_name":"apollonator3000","indices":[0,16]}]},"favorited":false,"in_reply_to_screen_name":"apollonator3000","lang":"en","retweeted":false,"fact_check":null,"id":"1981235882054054054","view_count":90,"bookmark_count":0,"created_at":1761198418000,"favorite_count":0,"quote_count":0,"reply_count":0,"retweet_count":0,"user_id_str":"1980522019964772352","conversation_id_str":"1980966236868509931","full_text":"@apollonator3000 buying ai frontrunners now","in_reply_to_user_id_str":"1360265495363145730","in_reply_to_status_id_str":"1980966236868509931","is_quote_status":0,"is_ai":null,"ai_score":null}]},{"label":"2025-10-25","value":5,"startTime":1761264000000,"endTime":1761350400000,"tweets":[{"bookmarked":false,"display_text_range":[0,197],"entities":{"hashtags":[],"symbols":[],"timestamps":[],"urls":[],"user_mentions":[]},"favorited":true,"lang":"en","retweeted":false,"fact_check":null,"id":"1981820378067673448","view_count":99,"bookmark_count":1,"created_at":1761337773000,"favorite_count":3,"quote_count":0,"reply_count":0,"retweet_count":0,"user_id_str":"1980522019964772352","conversation_id_str":"1981820378067673448","full_text":"your ai generates slop because you're a shitty instructor.\n\ndon't blame ai for your bad outputs\n\ninstead:\n- define rules\n- inject the context\n- give clear instructions\n\nbetter input = better output","in_reply_to_user_id_str":null,"in_reply_to_status_id_str":null,"is_quote_status":0,"is_ai":null,"ai_score":null},{"bookmarked":false,"display_text_range":[8,18],"entities":{"hashtags":[],"symbols":[],"timestamps":[],"urls":[],"user_mentions":[{"id_str":"1178788074605727744","name":"yew","screen_name":"yewify","indices":[0,7]}]},"favorited":false,"in_reply_to_screen_name":"yewify","lang":"it","retweeted":false,"fact_check":null,"id":"1981641060247027758","view_count":591,"bookmark_count":0,"created_at":1761295020000,"favorite_count":1,"quote_count":0,"reply_count":0,"retweet_count":0,"user_id_str":"1980522019964772352","conversation_id_str":"1981628720814199197","full_text":"@yewify mafia boss","in_reply_to_user_id_str":"1178788074605727744","in_reply_to_status_id_str":"1981628720814199197","is_quote_status":0,"is_ai":null,"ai_score":null},{"bookmarked":false,"display_text_range":[17,137],"entities":{"hashtags":[],"symbols":[],"timestamps":[],"urls":[],"user_mentions":[{"id_str":"1360265495363145730","name":"EP","screen_name":"apollonator3000","indices":[0,16]}]},"favorited":false,"in_reply_to_screen_name":"apollonator3000","lang":"en","retweeted":false,"fact_check":null,"id":"1981639570576785849","view_count":89,"bookmark_count":0,"created_at":1761294665000,"favorite_count":0,"quote_count":0,"reply_count":0,"retweet_count":0,"user_id_str":"1980522019964772352","conversation_id_str":"1981635234643714151","full_text":"@apollonator3000 making money only for your ego is a way to degeneracy.\n\nmaking money to do more good and get good karma, that's the way.","in_reply_to_user_id_str":"1360265495363145730","in_reply_to_status_id_str":"1981635234643714151","is_quote_status":0,"is_ai":null,"ai_score":null},{"bookmarked":false,"display_text_range":[8,30],"entities":{"hashtags":[],"symbols":[],"timestamps":[],"urls":[],"user_mentions":[{"id_str":"2195780027","name":"Miko","screen_name":"Mho_23","indices":[0,7]}]},"favorited":false,"in_reply_to_screen_name":"Mho_23","lang":"en","retweeted":false,"fact_check":null,"id":"1981640461761573261","view_count":192,"bookmark_count":0,"created_at":1761294877000,"favorite_count":0,"quote_count":0,"reply_count":0,"retweet_count":0,"user_id_str":"1980522019964772352","conversation_id_str":"1981476835331289571","full_text":"@Mho_23 damn, it was that easy","in_reply_to_user_id_str":"2195780027","in_reply_to_status_id_str":"1981476835331289571","is_quote_status":0,"is_ai":null,"ai_score":null},{"bookmarked":false,"display_text_range":[11,106],"entities":{"hashtags":[],"symbols":[],"timestamps":[],"urls":[],"user_mentions":[{"id_str":"1895398810299318272","name":"4nzn","screen_name":"paoloanzn","indices":[0,10]}]},"favorited":false,"in_reply_to_screen_name":"paoloanzn","lang":"en","retweeted":false,"fact_check":null,"id":"1981818447052042253","view_count":66,"bookmark_count":0,"created_at":1761337312000,"favorite_count":1,"quote_count":0,"reply_count":1,"retweet_count":0,"user_id_str":"1980522019964772352","conversation_id_str":"1981816844068827546","full_text":"@paoloanzn bro is about to take over twitter\n\nso excited for this.\n\nas always, first to support ya broskiš¤","in_reply_to_user_id_str":"1895398810299318272","in_reply_to_status_id_str":"1981816844068827546","is_quote_status":0,"is_ai":null,"ai_score":null}]},{"label":"2025-10-26","value":0,"startTime":1761350400000,"endTime":1761436800000,"tweets":[]},{"label":"2025-10-27","value":0,"startTime":1761436800000,"endTime":1761523200000,"tweets":[]},{"label":"2025-10-28","value":1,"startTime":1761523200000,"endTime":1761609600000,"tweets":[{"bookmarked":false,"display_text_range":[11,126],"entities":{"hashtags":[],"symbols":[],"timestamps":[],"urls":[],"user_mentions":[{"id_str":"1895398810299318272","name":"4nzn","screen_name":"paoloanzn","indices":[0,10]}]},"favorited":false,"in_reply_to_screen_name":"paoloanzn","lang":"en","retweeted":false,"fact_check":null,"id":"1982875151135060032","view_count":26,"bookmark_count":0,"created_at":1761589250000,"favorite_count":1,"quote_count":0,"reply_count":1,"retweet_count":0,"user_id_str":"1980522019964772352","conversation_id_str":"1982847541902491955","full_text":"@paoloanzn just started understanding this game.\n\nit's so different than it used to be even a year ago.\n\ngotta act accordingly","in_reply_to_user_id_str":"1895398810299318272","in_reply_to_status_id_str":"1982847541902491955","is_quote_status":0,"is_ai":null,"ai_score":null}]},{"label":"2025-10-29","value":0,"startTime":1761609600000,"endTime":1761696000000,"tweets":[]},{"label":"2025-10-30","value":0,"startTime":1761696000000,"endTime":1761782400000,"tweets":[{"bookmarked":false,"display_text_range":[9,13],"entities":{"hashtags":[],"symbols":[],"timestamps":[],"urls":[],"user_mentions":[{"id_str":"3033730635","name":"Machina","screen_name":"EXM7777","indices":[0,8]}]},"favorited":false,"in_reply_to_screen_name":"EXM7777","lang":"en","retweeted":false,"fact_check":null,"id":"1983493625712402558","view_count":16,"bookmark_count":0,"created_at":1761736706000,"favorite_count":0,"quote_count":0,"reply_count":0,"retweet_count":0,"user_id_str":"1980522019964772352","conversation_id_str":"1983254712662274493","full_text":"@EXM7777 nice","in_reply_to_user_id_str":"3033730635","in_reply_to_status_id_str":"1983254712662274493","is_quote_status":0,"is_ai":null,"ai_score":null},{"bookmarked":false,"display_text_range":[13,17],"entities":{"hashtags":[],"symbols":[],"timestamps":[],"urls":[],"user_mentions":[{"id_str":"1268982340090355712","name":"vas","screen_name":"vasumanmoza","indices":[0,12]}]},"favorited":false,"in_reply_to_screen_name":"vasumanmoza","lang":"en","retweeted":false,"fact_check":null,"id":"1983493474226762091","view_count":10,"bookmark_count":0,"created_at":1761736670000,"favorite_count":0,"quote_count":0,"reply_count":0,"retweet_count":0,"user_id_str":"1980522019964772352","conversation_id_str":"1983236497395401147","full_text":"@vasumanmoza GOAT","in_reply_to_user_id_str":"1268982340090355712","in_reply_to_status_id_str":"1983236497395401147","is_quote_status":0,"is_ai":null,"ai_score":null},{"bookmarked":false,"display_text_range":[15,17],"entities":{"hashtags":[],"symbols":[],"timestamps":[],"urls":[],"user_mentions":[{"id_str":"3447466760","name":"Aryan Mahajan","screen_name":"aryanXmahajan","indices":[0,14]}]},"favorited":false,"in_reply_to_screen_name":"aryanXmahajan","lang":"und","retweeted":false,"fact_check":null,"id":"1983494262382551357","view_count":26,"bookmark_count":0,"created_at":1761736858000,"favorite_count":0,"quote_count":0,"reply_count":0,"retweet_count":0,"user_id_str":"1980522019964772352","conversation_id_str":"1982873770911302050","full_text":"@aryanXmahajan AI","in_reply_to_user_id_str":"3447466760","in_reply_to_status_id_str":"1982873770911302050","is_quote_status":0,"is_ai":null,"ai_score":null}]},{"label":"2025-10-31","value":0,"startTime":1761782400000,"endTime":1761868800000,"tweets":[]},{"label":"2025-11-01","value":3,"startTime":1761868800000,"endTime":1761955200000,"tweets":[{"bookmarked":false,"display_text_range":[0,278],"entities":{"hashtags":[],"media":[{"display_url":"pic.x.com/k9T2adDtDj","expanded_url":"https://x.com/aidvgg/status/1984329377857896634/photo/1","id_str":"1984326689963294720","indices":[279,302],"media_key":"3_1984326689963294720","media_url_https":"https://pbs.twimg.com/media/G4m-nHGWwAARhvz.jpg","type":"photo","url":"https://t.co/k9T2adDtDj","ext_media_availability":{"status":"Available"},"features":{"large":{"faces":[]},"medium":{"faces":[]},"small":{"faces":[]},"orig":{"faces":[]}},"sizes":{"large":{"h":614,"w":1812,"resize":"fit"},"medium":{"h":407,"w":1200,"resize":"fit"},"small":{"h":230,"w":680,"resize":"fit"},"thumb":{"h":150,"w":150,"resize":"crop"}},"original_info":{"height":614,"width":1812,"focus_rects":[{"x":131,"y":0,"w":1096,"h":614},{"x":372,"y":0,"w":614,"h":614},{"x":410,"y":0,"w":539,"h":614},{"x":526,"y":0,"w":307,"h":614},{"x":0,"y":0,"w":1812,"h":614}]},"allow_download_status":{"allow_download":true},"media_results":{"result":{"media_key":"3_1984326689963294720"}}}],"symbols":[],"timestamps":[],"urls":[],"user_mentions":[]},"extended_entities":{"media":[{"display_url":"pic.x.com/k9T2adDtDj","expanded_url":"https://x.com/aidvgg/status/1984329377857896634/photo/1","id_str":"1984326689963294720","indices":[279,302],"media_key":"3_1984326689963294720","media_url_https":"https://pbs.twimg.com/media/G4m-nHGWwAARhvz.jpg","type":"photo","url":"https://t.co/k9T2adDtDj","ext_media_availability":{"status":"Available"},"features":{"large":{"faces":[]},"medium":{"faces":[]},"small":{"faces":[]},"orig":{"faces":[]}},"sizes":{"large":{"h":614,"w":1812,"resize":"fit"},"medium":{"h":407,"w":1200,"resize":"fit"},"small":{"h":230,"w":680,"resize":"fit"},"thumb":{"h":150,"w":150,"resize":"crop"}},"original_info":{"height":614,"width":1812,"focus_rects":[{"x":131,"y":0,"w":1096,"h":614},{"x":372,"y":0,"w":614,"h":614},{"x":410,"y":0,"w":539,"h":614},{"x":526,"y":0,"w":307,"h":614},{"x":0,"y":0,"w":1812,"h":614}]},"allow_download_status":{"allow_download":true},"media_results":{"result":{"media_key":"3_1984326689963294720"}}}]},"favorited":true,"lang":"en","possibly_sensitive":false,"possibly_sensitive_editable":true,"retweeted":true,"fact_check":null,"id":"1984329377857896634","view_count":154,"bookmark_count":1,"created_at":1761935965000,"favorite_count":2,"quote_count":0,"reply_count":1,"retweet_count":1,"user_id_str":"1980522019964772352","conversation_id_str":"1984329377857896634","full_text":"i've seen people automate their 'lead capture' with ai \n\nbut you dont need ai just because it sounds trendy\n\nmf, ai is the brain, not a fucking arm\n\nthis is an invoice generator i sold for $500\n\nnot a single ai node\n\nand it took me just 2 hours to make\n\nsave ai for better tasks https://t.co/k9T2adDtDj","in_reply_to_user_id_str":null,"in_reply_to_status_id_str":null,"is_quote_status":0,"is_ai":null,"ai_score":null},{"bookmarked":false,"display_text_range":[11,116],"entities":{"hashtags":[],"symbols":[],"timestamps":[],"urls":[],"user_mentions":[{"id_str":"1895398810299318272","name":"4nzn","screen_name":"paoloanzn","indices":[0,10]}]},"favorited":false,"in_reply_to_screen_name":"paoloanzn","lang":"en","retweeted":false,"fact_check":null,"id":"1984332231305818143","view_count":47,"bookmark_count":0,"created_at":1761936645000,"favorite_count":1,"quote_count":0,"reply_count":1,"retweet_count":0,"user_id_str":"1980522019964772352","conversation_id_str":"1984326517003001995","full_text":"@paoloanzn you're ahead of time with this bro, and I can clearly see why you're right.\n\nai governance is the future.","in_reply_to_user_id_str":"1895398810299318272","in_reply_to_status_id_str":"1984326517003001995","is_quote_status":0,"is_ai":null,"ai_score":null}]},{"label":"2025-11-02","value":11,"startTime":1761955200000,"endTime":1762041600000,"tweets":[{"bookmarked":false,"display_text_range":[0,276],"entities":{"hashtags":[],"symbols":[],"timestamps":[],"urls":[],"user_mentions":[]},"favorited":true,"lang":"en","quoted_status_id_str":"1984326517003001995","quoted_status_permalink":{"url":"https://t.co/JLLQOxdxSw","expanded":"https://twitter.com/paoloanzn/status/1984326517003001995","display":"x.com/paoloanzn/statā¦"},"retweeted":true,"fact_check":null,"id":"1984668282507706462","view_count":1173,"bookmark_count":6,"created_at":1762016766000,"favorite_count":11,"quote_count":1,"reply_count":4,"retweet_count":1,"user_id_str":"1980522019964772352","conversation_id_str":"1984668282507706462","full_text":"this is exactly why iām spending the next 30 days building a self-governing ai system\n\nnot another chatbot\nnot a task automation\na real operational brain that remembers, learns, and decides\n\nevery company will eventually have one - a system that:\n\n- records every event across departments\n- analyzes outcomes and adapts its own rules\n- proposes better policies automatically\n- connects to any external tool through a unified layer\n\nitās not ai assistants anymore\n\nitās ai governments\n\niām building the foundation:\nthe memory core, the policy constitution, the feedback loops, the tool infrastructure\n\nby the end of the month it will:\n\nrecall what happened yesterday, last week, last month\nadjust financial and sales decisions based on results\n\nrun improvement experiments automatically\n\nthis is how ai stops being a feature and becomes the operating system of a company\n\nnot prompts, not workflows -\ngovernance\n\nonce you build the infrastructure, everything else plugs in","in_reply_to_user_id_str":null,"in_reply_to_status_id_str":null,"is_quote_status":1,"is_ai":null,"ai_score":null},{"bookmarked":false,"display_text_range":[11,90],"entities":{"hashtags":[],"symbols":[],"timestamps":[],"urls":[],"user_mentions":[{"id_str":"1895398810299318272","name":"4nzn","screen_name":"paoloanzn","indices":[0,10]}]},"favorited":false,"in_reply_to_screen_name":"paoloanzn","lang":"en","retweeted":false,"fact_check":null,"id":"1984669118893568159","view_count":32,"bookmark_count":0,"created_at":1762016965000,"favorite_count":0,"quote_count":0,"reply_count":0,"retweet_count":0,"user_id_str":"1980522019964772352","conversation_id_str":"1984668282507706462","full_text":"@paoloanzn will share progress every day bro\n\ni'm gonna go through hell to learn this shit","in_reply_to_user_id_str":"1895398810299318272","in_reply_to_status_id_str":"1984668660170952724","is_quote_status":0,"is_ai":null,"ai_score":null}]},{"label":"2025-11-03","value":12,"startTime":1762041600000,"endTime":1762128000000,"tweets":[{"bookmarked":false,"display_text_range":[0,280],"entities":{"hashtags":[],"media":[{"display_url":"pic.x.com/mfuQDgWBci","expanded_url":"https://x.com/aidvgg/status/1985075816208957754/photo/1","id_str":"1985073765126909952","indices":[281,304],"media_key":"3_1985073765126909952","media_url_https":"https://pbs.twimg.com/media/G4xmEm9WMAAn7Xy.jpg","type":"photo","url":"https://t.co/mfuQDgWBci","ext_media_availability":{"status":"Available"},"features":{"all":{"tags":[{"user_id":"1895398810299318272","name":"4nzn","screen_name":"paoloanzn","type":"user"}]},"large":{"faces":[]},"medium":{"faces":[]},"small":{"faces":[]},"orig":{"faces":[]}},"sizes":{"large":{"h":655,"w":1080,"resize":"fit"},"medium":{"h":655,"w":1080,"resize":"fit"},"small":{"h":412,"w":680,"resize":"fit"},"thumb":{"h":150,"w":150,"resize":"crop"}},"original_info":{"height":655,"width":1080,"focus_rects":[{"x":0,"y":50,"w":1080,"h":605},{"x":348,"y":0,"w":655,"h":655},{"x":388,"y":0,"w":575,"h":655},{"x":511,"y":0,"w":328,"h":655},{"x":0,"y":0,"w":1080,"h":655}]},"allow_download_status":{"allow_download":true},"media_results":{"result":{"media_key":"3_1985073765126909952"}}}],"symbols":[],"timestamps":[],"urls":[],"user_mentions":[]},"extended_entities":{"media":[{"display_url":"pic.x.com/mfuQDgWBci","expanded_url":"https://x.com/aidvgg/status/1985075816208957754/photo/1","id_str":"1985073765126909952","indices":[281,304],"media_key":"3_1985073765126909952","media_url_https":"https://pbs.twimg.com/media/G4xmEm9WMAAn7Xy.jpg","type":"photo","url":"https://t.co/mfuQDgWBci","ext_media_availability":{"status":"Available"},"features":{"all":{"tags":[{"user_id":"1895398810299318272","name":"4nzn","screen_name":"paoloanzn","type":"user"}]},"large":{"faces":[]},"medium":{"faces":[]},"small":{"faces":[]},"orig":{"faces":[]}},"sizes":{"large":{"h":655,"w":1080,"resize":"fit"},"medium":{"h":655,"w":1080,"resize":"fit"},"small":{"h":412,"w":680,"resize":"fit"},"thumb":{"h":150,"w":150,"resize":"crop"}},"original_info":{"height":655,"width":1080,"focus_rects":[{"x":0,"y":50,"w":1080,"h":605},{"x":348,"y":0,"w":655,"h":655},{"x":388,"y":0,"w":575,"h":655},{"x":511,"y":0,"w":328,"h":655},{"x":0,"y":0,"w":1080,"h":655}]},"allow_download_status":{"allow_download":true},"media_results":{"result":{"media_key":"3_1985073765126909952"}}}]},"favorited":true,"lang":"en","possibly_sensitive":false,"possibly_sensitive_editable":true,"retweeted":true,"fact_check":null,"id":"1985075816208957754","view_count":768,"bookmark_count":4,"created_at":1762113930000,"favorite_count":10,"quote_count":1,"reply_count":3,"retweet_count":1,"user_id_str":"1980522019964772352","conversation_id_str":"1985075816208957754","full_text":"i just started building the craziest ai system\n\nnot another chatbot\n\nnot another automation\n\nbut a real operational brain that\n\nremembers, learns, and decides\n\ninternal gpt government.\n\nit clicked when i understood this:\n\nai isnāt just about helping humans work faster\n\nitās about replacing the coordination layer itself\n\ncompanies donāt fail because they canāt do things\n\nthey fail because they canāt decide fast enough\n\nso, iām building the infrastructure that fixes that\n\nwhat this system actually does:\n\n- records every event happening inside a company\n- evaluates decisions based on policies, not prompts\n- measures outcomes\n- learns from them\n- automatically improves its next decision\n- proposes new policies when it finds a better pattern\n\nitās the first layer of governance\n\nnot ai assistants running tasks ā ai systems governing operations\n\nhow iām approaching the build:\n\niām starting from the ground up, the way youād design an operating system\n\nday 1 wasnāt about ai models\n\nit was about memory\n\nstep 1 ā the memory core\n\n- a database that stores every decision, outcome, and context in a structured way\n\nthink of it as the institutional memory of a company\n\nstep 2 ā the policy constitution\n\n- rules that define what the ai can decide, when it needs human approval, and what happens when a rule is broken\n\nitās like a digital constitution\n\nevery decision cites which article or policy version it followed\n\nstep 3 ā the feedback loops\n\n- the system tracks what worked and what didnāt\nit adapts its internal beliefs based on outcomes\n\neach successful decision strengthens its confidence\n\neach failure weakens it\n\nlike reinforcement learning but fully transparent and auditable\n\nstep 4 ā the integration layer\n\n- instead of dozens of disconnected automations, every external tool plugs into the same brain\n\nfinance tools, hr systems, crm platforms\n\nall become citizens under one government\n\nwhat iām coding right now:\n\n- an event engine that logs every change in the organization\n- a decision engine that evaluates inputs against policies\n- an outcome system that captures the results and feeds them back\n- a learning module that updates policy statistics\n- a proposal system that suggests new rule versions when it finds a pattern worth promoting\n\nall of this is wrapped in a governance loop:\n\nobserve ā decide ā act ā evaluate ā improve\n\nhow it works:\n\n(events) ā (context assembler) ā (decision engine) ā (outcome tracker) ā (learning loop) ā (policy constitution) ā (decision engine) ā (external tools layer)\n\neach arrow is a feedback path\n\nnothing here is static ā everything adapts\n\nthe ai doesnāt just respond\n\nit governs\n\nmy build principles:\n\n- deterministic first, intelligent second\nthe system must always produce the same result given the same inputs\n\n- policies before prompts\n\nno hidden logic ā every decision must cite a rule\n\n- memory before magic\n\nwhat it knows matters more than what it generates\n\n- autonomy levels\n\neach policy defines how much authority the ai has, from suggest only to act autonomously\n\n- audit by design\n\nevery decision is hash-linked to the one before it, creating an immutable chain of reasoning\n\nidealistically, this system will:\n\n- recall what happened yesterday, last week, last month\n- adjust financial and sales decisions based on previous outcomes\n- run improvement experiments automatically\n- propose policy updates via slack before humans even ask\n\nand thatās when ai stops being a feature\n\nand becomes the operating system of a company\n\nthis is not an ai agent\n\nthis is an ai organism","in_reply_to_user_id_str":null,"in_reply_to_status_id_str":null,"is_quote_status":0,"is_ai":null,"ai_score":null},{"bookmarked":false,"display_text_range":[11,199],"entities":{"hashtags":[],"symbols":[],"timestamps":[],"urls":[],"user_mentions":[{"id_str":"1895398810299318272","name":"4nzn","screen_name":"paoloanzn","indices":[0,10]}]},"favorited":false,"in_reply_to_screen_name":"paoloanzn","lang":"en","retweeted":false,"fact_check":null,"id":"1985077482828009609","view_count":67,"bookmark_count":0,"created_at":1762114327000,"favorite_count":1,"quote_count":0,"reply_count":1,"retweet_count":0,"user_id_str":"1980522019964772352","conversation_id_str":"1985075816208957754","full_text":"@paoloanzn thanks bro.\n\nrunning on bun express typescript, postgres & pgvector, and maybe vercel's ai sdk for llms.\n\nfor crons + scheduled jobs gonna use n8n\n\npino for logs, and deploy on railway","in_reply_to_user_id_str":"1895398810299318272","in_reply_to_status_id_str":"1985076493001560318","is_quote_status":0,"is_ai":null,"ai_score":null},{"bookmarked":false,"display_text_range":[9,44],"entities":{"hashtags":[],"symbols":[],"timestamps":[],"urls":[],"user_mentions":[{"id_str":"1658546655489298437","name":"Singh","screen_name":"ImSehej","indices":[0,8]}]},"favorited":false,"in_reply_to_screen_name":"ImSehej","lang":"en","retweeted":false,"fact_check":null,"id":"1985034482831728653","view_count":79,"bookmark_count":0,"created_at":1762104075000,"favorite_count":1,"quote_count":0,"reply_count":0,"retweet_count":0,"user_id_str":"1980522019964772352","conversation_id_str":"1985022534455070867","full_text":"@ImSehej fuck yeah\n\nhad to bookmark this one","in_reply_to_user_id_str":"1658546655489298437","in_reply_to_status_id_str":"1985022534455070867","is_quote_status":0,"is_ai":null,"ai_score":null}]},{"label":"2025-11-04","value":1,"startTime":1762128000000,"endTime":1762214400000,"tweets":[{"bookmarked":false,"display_text_range":[20,295],"entities":{"hashtags":[],"symbols":[],"timestamps":[],"urls":[],"user_mentions":[{"id_str":"1950882854487166976","name":"AIOPS |","screen_name":"opsided","indices":[0,8]},{"id_str":"1895398810299318272","name":"4nzn","screen_name":"paoloanzn","indices":[9,19]}]},"favorited":false,"in_reply_to_screen_name":"opsided","lang":"en","retweeted":false,"fact_check":null,"id":"1985271071696658473","view_count":41,"bookmark_count":0,"created_at":1762160482000,"favorite_count":0,"quote_count":0,"reply_count":1,"retweet_count":0,"user_id_str":"1980522019964772352","conversation_id_str":"1985075816208957754","full_text":"āyouāre describing a complex event-driven system with feedback loops. thatās not new. this is enterprise workflow automation with ai slapped on top.ā\n\ntrue - the underlying mechanics arenāt new.\nwhatās new is the governance loop: a closed system that continuously updates and promotes its own policy variants through experimentation and feedback.\nworkflow tools execute tasks. this system evolves its own rules under human oversight.\nsame structure, different purpose.\n\nācompanies fail because they make the wrong decisions consistently. speed doesnāt fix bad judgment.ā\n\nagreed.\nthis isnāt about speed for its own sake.\nitās about calibrated velocity - moving fast only when confidence is high and policy constraints are satisfied.\neach policy defines an autonomy level and confidence threshold.\nwhen confidence drops, the system slows down or escalates to humans.\n\nāpolicies before prompts sounds good until you realize policies become the bottleneck. every edge case needs a new rule. eventually you have 10,000 policies and the system is paralyzed.ā\n\nthatās real.\nthe design uses policy composition, not rule explosion.\npolicies are parameterized templates and inherit from higher-order primitives.\nlearning loops merge or retire weak variants automatically.\nthe goal isnāt more rules ā itās fewer, more general ones that survive testing.\n\nādeterministic first contradicts learns and adapts. you canāt have both. deterministic means same input = same output always. learning means outputs change based on experience.ā\n\ndeterministic evaluation and adaptive learning arenāt opposites.\na given policy version always produces the same output for the same input.\nlearning happens between versions - outcomes update policy stats, which may promote a new version.\nreplays of old versions still return identical results.\nthatās how you stay auditable and still evolve.\n\nāaudit by design with immutable chain is blockchain thinking. inside a company you donāt need cryptographic proofs. you need logs.ā\n\nhash-chaining here isnāt blockchain worship - itās a tamper-evident checksum.\nno mining, no consensus, just traceability.\nit makes replays provable that inputs and policies werenāt altered.\nif plain logs are enough, great - this is a lightweight integrity layer on top.\n\nāai organism vs ai agent is just marketing. youāre building a workflow engine with event sourcing, rule-based decision making, outcome tracking, api integrations.ā\n\nmostly true - those components exist.\nthe distinction is that in this system, every part feeds a continuous feedback loop that updates the rules themselves.\na workflow engine executes.\na governance loop self-modifies.\nthatās what i meant by āorganism.ā\n\nāwho defines the initial policies?ā\n\nhumans.\nthe system starts with a human-authored constitution.\nai earns autonomy gradually through evidence and review gates.\ngovernance, not replacement.\n\nāhow do you prevent the system from optimizing for the wrong metrics?ā\n\neach experiment declares primary and guardrail metrics.\nif a proposal boosts the primary but breaks a guardrail, itās rejected automatically.\noptimization is bounded by explicit constraints, not left open-ended.\n\nāwhat happens when the ai proposes a policy thatās technically optimal but culturally wrong?ā\n\nculture sits above optimization.\nnon-negotiable constraints live in the constitution as veto layers.\nif a proposal crosses them, itās escalated - not executed.\nhumans arbitrate edge ethics.\n\nāinstitutional memory in companies isnāt in databases. itās in peopleās heads.ā\n\ntrue.\nyou canāt encode āsarah knows how to calm angry clientsā as a rule.\nbut you can store cases, transcripts, and annotated examples that surface when similar events occur.\nitās not full human context, but itās searchable institutional recall.","in_reply_to_user_id_str":"1950882854487166976","in_reply_to_status_id_str":"1985217862550839693","is_quote_status":0,"is_ai":null,"ai_score":null},{"bookmarked":false,"display_text_range":[11,36],"entities":{"hashtags":[],"symbols":[],"timestamps":[],"urls":[],"user_mentions":[{"id_str":"1895398810299318272","name":"4nzn","screen_name":"paoloanzn","indices":[0,10]}]},"favorited":false,"in_reply_to_screen_name":"paoloanzn","lang":"en","retweeted":false,"fact_check":null,"id":"1985371605954920471","view_count":40,"bookmark_count":0,"created_at":1762184451000,"favorite_count":1,"quote_count":0,"reply_count":0,"retweet_count":0,"user_id_str":"1980522019964772352","conversation_id_str":"1985369094053671114","full_text":"@paoloanzn bro is a real mafia boss.","in_reply_to_user_id_str":"1895398810299318272","in_reply_to_status_id_str":"1985369094053671114","is_quote_status":0,"is_ai":null,"ai_score":null}]},{"label":"2025-11-05","value":7,"startTime":1762214400000,"endTime":1762300800000,"tweets":[{"bookmarked":false,"display_text_range":[0,271],"entities":{"hashtags":[],"media":[{"display_url":"pic.x.com/Ma1cwqReQU","expanded_url":"https://x.com/aidvgg/status/1985774021623918791/photo/1","ext_alt_text":"an audit chain of understanding","id_str":"1985773382877466624","indices":[272,295],"media_key":"3_1985773382877466624","media_url_https":"https://pbs.twimg.com/media/G47iXuLWUAAF9t0.jpg","type":"photo","url":"https://t.co/Ma1cwqReQU","ext_media_availability":{"status":"Available"},"features":{"all":{"tags":[{"user_id":"1895398810299318272","name":"4nzn","screen_name":"paoloanzn","type":"user"}]},"large":{"faces":[]},"medium":{"faces":[]},"small":{"faces":[]},"orig":{"faces":[]}},"sizes":{"large":{"h":1232,"w":971,"resize":"fit"},"medium":{"h":1200,"w":946,"resize":"fit"},"small":{"h":680,"w":536,"resize":"fit"},"thumb":{"h":150,"w":150,"resize":"crop"}},"original_info":{"height":1232,"width":971,"focus_rects":[{"x":0,"y":374,"w":971,"h":544},{"x":0,"y":161,"w":971,"h":971},{"x":0,"y":93,"w":971,"h":1107},{"x":0,"y":0,"w":616,"h":1232},{"x":0,"y":0,"w":971,"h":1232}]},"allow_download_status":{"allow_download":true},"media_results":{"result":{"media_key":"3_1985773382877466624"}}}],"symbols":[],"timestamps":[],"urls":[],"user_mentions":[]},"extended_entities":{"media":[{"display_url":"pic.x.com/Ma1cwqReQU","expanded_url":"https://x.com/aidvgg/status/1985774021623918791/photo/1","ext_alt_text":"an audit chain of understanding","id_str":"1985773382877466624","indices":[272,295],"media_key":"3_1985773382877466624","media_url_https":"https://pbs.twimg.com/media/G47iXuLWUAAF9t0.jpg","type":"photo","url":"https://t.co/Ma1cwqReQU","ext_media_availability":{"status":"Available"},"features":{"all":{"tags":[{"user_id":"1895398810299318272","name":"4nzn","screen_name":"paoloanzn","type":"user"}]},"large":{"faces":[]},"medium":{"faces":[]},"small":{"faces":[]},"orig":{"faces":[]}},"sizes":{"large":{"h":1232,"w":971,"resize":"fit"},"medium":{"h":1200,"w":946,"resize":"fit"},"small":{"h":680,"w":536,"resize":"fit"},"thumb":{"h":150,"w":150,"resize":"crop"}},"original_info":{"height":1232,"width":971,"focus_rects":[{"x":0,"y":374,"w":971,"h":544},{"x":0,"y":161,"w":971,"h":971},{"x":0,"y":93,"w":971,"h":1107},{"x":0,"y":0,"w":616,"h":1232},{"x":0,"y":0,"w":971,"h":1232}]},"allow_download_status":{"allow_download":true},"media_results":{"result":{"media_key":"3_1985773382877466624"}}}]},"favorited":true,"lang":"en","possibly_sensitive":false,"possibly_sensitive_editable":true,"quoted_status_id_str":"1985075816208957754","quoted_status_permalink":{"url":"https://t.co/P0NL53N7dA","expanded":"https://twitter.com/aidvgg/status/1985075816208957754","display":"x.com/aidvgg/status/ā¦"},"retweeted":true,"fact_check":null,"id":"1985774021623918791","view_count":273,"bookmark_count":0,"created_at":1762280395000,"favorite_count":6,"quote_count":0,"reply_count":3,"retweet_count":1,"user_id_str":"1980522019964772352","conversation_id_str":"1985774021623918791","full_text":"day 2 - the memory core is alive.\n\ntoday wasn't about ai models or prompts\n\nit was about memory\n\nbecause before a system can decide - it has to remember\n\nso i built the foundation that every governing ai will stand on:\n\na database that acts like institutional memory\n\nthe structure:\n\nthe tables are a storyline of decisions\n\na living record of what the organization knows, does, and learns\n\n1. events - every signal from reality sales closed, refund requested, lead qualified, invoice sent\n\n2. decisions - every judgment the ai makes.\n\neach decision links back to the policy (the rule) that shaped it and to the exact context vector - an embedding that captures the situation\n\n3. outcomes - the result of those decisions.\ndid it work? fail? improve margin? lose a deal?\n\noutcomes give the system feedback loops\n\n4. policies - the constitutional laws.\n\nversioned rules defining what autonomy the ai has.\n\neach decision must cite its governing policy version, like case law.\n\n5. policy_variants_stats - the scoreboard.\n\nit's where the system tracks which rules perform better\n\nbandit learning starts here - the ai experiments on itself\n\n6. snapshots & features - distilled memory.\n\naggregated knowledge of entities over time.\n\nthe ai uses this to recall patterns without re-reading the entire history.\n\nthis is an audit chain of understanding.\n\nevery decision is hashed against the last\n\nthe memory is tamper-evident.\n\nwhy this matters:\n\nmost ai systems start from zero context each time\nthey \"think\" in isolation.\n\nthis one doesn't.\n\nit remembers every outcome\n\nand uses that history to shape new decisions\n\nover time, it becomes a self-governing entity\n\na machine that refines its own policies\n\nbased on what actually worked in the real world\n\nwhatās next:\n\ntomorrow i start writing the first policy evaluator\n\nthe part that reads the constitution\n\nand decides what the ai can and can't do\n\ngovernance begins.","in_reply_to_user_id_str":null,"in_reply_to_status_id_str":null,"is_quote_status":1,"is_ai":null,"ai_score":null},{"bookmarked":false,"display_text_range":[11,39],"entities":{"hashtags":[],"symbols":[],"timestamps":[],"urls":[],"user_mentions":[{"id_str":"1895398810299318272","name":"4nzn","screen_name":"paoloanzn","indices":[0,10]}]},"favorited":false,"in_reply_to_screen_name":"paoloanzn","lang":"en","retweeted":false,"fact_check":null,"id":"1985776941840953693","view_count":51,"bookmark_count":0,"created_at":1762281091000,"favorite_count":1,"quote_count":0,"reply_count":1,"retweet_count":0,"user_id_str":"1980522019964772352","conversation_id_str":"1985775567317389432","full_text":"@paoloanzn hell yeah.\n\ntime to execute.","in_reply_to_user_id_str":"1895398810299318272","in_reply_to_status_id_str":"1985775567317389432","is_quote_status":0,"is_ai":null,"ai_score":null},{"bookmarked":false,"display_text_range":[9,78],"entities":{"hashtags":[],"symbols":[],"timestamps":[],"urls":[],"user_mentions":[{"id_str":"3033730635","name":"Machina","screen_name":"EXM7777","indices":[0,8]}]},"favorited":false,"in_reply_to_screen_name":"EXM7777","lang":"en","retweeted":false,"fact_check":null,"id":"1985775297090744805","view_count":157,"bookmark_count":0,"created_at":1762280699000,"favorite_count":0,"quote_count":0,"reply_count":0,"retweet_count":0,"user_id_str":"1980522019964772352","conversation_id_str":"1985754430235656693","full_text":"@EXM7777 exactly. that feeling like everything is slipping through your hands.","in_reply_to_user_id_str":"3033730635","in_reply_to_status_id_str":"1985754430235656693","is_quote_status":0,"is_ai":null,"ai_score":null}]},{"label":"2025-11-06","value":3,"startTime":1762300800000,"endTime":1762387200000,"tweets":[{"bookmarked":false,"display_text_range":[0,249],"entities":{"hashtags":[],"symbols":[],"timestamps":[],"urls":[],"user_mentions":[]},"favorited":true,"lang":"en","retweeted":false,"fact_check":null,"id":"1986150092584460473","view_count":2,"bookmark_count":0,"created_at":1762370057000,"favorite_count":1,"quote_count":0,"reply_count":0,"retweet_count":0,"user_id_str":"1980522019964772352","conversation_id_str":"1986150092584460473","full_text":"many people treat ai as their savior\n\nit's not.\n\nai is just an amplifier.\n\nshit copy + ai = mega ai slop\n\nshit skills + ai = mega mediocrity at everything\n\nai doesnāt replace fundamentals - it exposes them.\n\nstudy your shit. then amplify it with ai.","in_reply_to_user_id_str":null,"in_reply_to_status_id_str":null,"is_quote_status":0,"is_ai":null,"ai_score":null},{"bookmarked":false,"display_text_range":[9,17],"entities":{"hashtags":[],"symbols":[],"timestamps":[],"urls":[],"user_mentions":[{"id_str":"1402082661993222144","name":"Mark Vassilevskiy","screen_name":"MarkKnd","indices":[0,8]}]},"favorited":false,"in_reply_to_screen_name":"MarkKnd","lang":"en","retweeted":false,"fact_check":null,"id":"1985950429897777406","view_count":164,"bookmark_count":0,"created_at":1762322454000,"favorite_count":0,"quote_count":0,"reply_count":1,"retweet_count":0,"user_id_str":"1980522019964772352","conversation_id_str":"1985882871995716045","full_text":"@MarkKnd damn bro","in_reply_to_user_id_str":"1402082661993222144","in_reply_to_status_id_str":"1985882871995716045","is_quote_status":0,"is_ai":null,"ai_score":null},{"bookmarked":false,"display_text_range":[27,34],"entities":{"hashtags":[],"symbols":[],"timestamps":[],"urls":[],"user_mentions":[{"id_str":"1972606509398818816","name":"Zain Mehmood","screen_name":"TheZainMehmood","indices":[0,15]},{"id_str":"1895398810299318272","name":"4nzn","screen_name":"paoloanzn","indices":[16,26]}]},"favorited":false,"in_reply_to_screen_name":"TheZainMehmood","lang":"en","retweeted":false,"fact_check":null,"id":"1986015611017744623","view_count":26,"bookmark_count":0,"created_at":1762337994000,"favorite_count":1,"quote_count":0,"reply_count":1,"retweet_count":0,"user_id_str":"1980522019964772352","conversation_id_str":"1985774021623918791","full_text":"@TheZainMehmood @paoloanzn exactly","in_reply_to_user_id_str":"1972606509398818816","in_reply_to_status_id_str":"1986012850616508419","is_quote_status":0,"is_ai":null,"ai_score":null},{"bookmarked":false,"display_text_range":[21,117],"entities":{"hashtags":[],"symbols":[],"timestamps":[],"urls":[],"user_mentions":[{"id_str":"1971249076411985920","name":"Kemal","screen_name":"ai_kemal","indices":[0,9]},{"id_str":"1895398810299318272","name":"4nzn","screen_name":"paoloanzn","indices":[10,20]}]},"favorited":false,"in_reply_to_screen_name":"ai_kemal","lang":"en","retweeted":false,"fact_check":null,"id":"1986069984829755825","view_count":22,"bookmark_count":0,"created_at":1762350958000,"favorite_count":0,"quote_count":0,"reply_count":0,"retweet_count":0,"user_id_str":"1980522019964772352","conversation_id_str":"1985774021623918791","full_text":"@ai_kemal @paoloanzn definitely possible, with some enhancements it can become the ai emperor of the company process.","in_reply_to_user_id_str":"1971249076411985920","in_reply_to_status_id_str":"1986028935080251841","is_quote_status":0,"is_ai":null,"ai_score":null},{"bookmarked":false,"display_text_range":[11,44],"entities":{"hashtags":[],"symbols":[],"timestamps":[],"urls":[],"user_mentions":[{"id_str":"1895398810299318272","name":"4nzn","screen_name":"paoloanzn","indices":[0,10]}]},"favorited":false,"in_reply_to_screen_name":"paoloanzn","lang":"en","retweeted":false,"fact_check":null,"id":"1986147061113495978","view_count":0,"bookmark_count":0,"created_at":1762369334000,"favorite_count":0,"quote_count":0,"reply_count":0,"retweet_count":0,"user_id_str":"1980522019964772352","conversation_id_str":"1986119016335949948","full_text":"@paoloanzn we're here to be second category.","in_reply_to_user_id_str":"1895398810299318272","in_reply_to_status_id_str":"1986119016335949948","is_quote_status":0,"is_ai":null,"ai_score":null},{"bookmarked":false,"display_text_range":[8,158],"entities":{"hashtags":[],"symbols":[],"timestamps":[],"urls":[],"user_mentions":[{"id_str":"1360265495363145730","name":"EP","screen_name":"eptwts","indices":[0,7]}]},"favorited":false,"in_reply_to_screen_name":"eptwts","lang":"en","retweeted":false,"fact_check":null,"id":"1986151080879923592","view_count":2,"bookmark_count":0,"created_at":1762370293000,"favorite_count":0,"quote_count":0,"reply_count":0,"retweet_count":0,"user_id_str":"1980522019964772352","conversation_id_str":"1986008483238400510","full_text":"@eptwts the internet era is the era of people of making claims and not standing behind them.\n\nbecause irl you usually get punched in the face for talking shit","in_reply_to_user_id_str":"1360265495363145730","in_reply_to_status_id_str":"1986008483238400510","is_quote_status":0,"is_ai":null,"ai_score":null},{"bookmarked":false,"display_text_range":[12,23],"entities":{"hashtags":[],"symbols":[],"timestamps":[],"urls":[],"user_mentions":[{"id_str":"1754147306687852544","name":"Ata","screen_name":"theatashka","indices":[0,11]}]},"favorited":false,"in_reply_to_screen_name":"theatashka","lang":"et","retweeted":false,"fact_check":null,"id":"1986174115817136192","view_count":5,"bookmark_count":0,"created_at":1762375785000,"favorite_count":1,"quote_count":0,"reply_count":0,"retweet_count":0,"user_id_str":"1980522019964772352","conversation_id_str":"1984668282507706462","full_text":"@theatashka soon broski","in_reply_to_user_id_str":"1754147306687852544","in_reply_to_status_id_str":"1986173672881619189","is_quote_status":0,"is_ai":null,"ai_score":null},{"bookmarked":false,"display_text_range":[23,42],"entities":{"hashtags":[],"symbols":[],"timestamps":[],"urls":[],"user_mentions":[{"id_str":"1754147306687852544","name":"Ata","screen_name":"theatashka","indices":[0,11]},{"id_str":"1895398810299318272","name":"4nzn","screen_name":"paoloanzn","indices":[12,22]}]},"favorited":false,"in_reply_to_screen_name":"theatashka","lang":"en","retweeted":false,"fact_check":null,"id":"1986175444266447111","view_count":13,"bookmark_count":0,"created_at":1762376101000,"favorite_count":0,"quote_count":0,"reply_count":0,"retweet_count":0,"user_id_str":"1980522019964772352","conversation_id_str":"1985774021623918791","full_text":"@theatashka @paoloanzn dropping tomorrow g","in_reply_to_user_id_str":"1754147306687852544","in_reply_to_status_id_str":"1986175154779799970","is_quote_status":0,"is_ai":null,"ai_score":null},{"bookmarked":false,"display_text_range":[23,74],"entities":{"hashtags":[],"symbols":[],"timestamps":[],"urls":[],"user_mentions":[{"id_str":"1754147306687852544","name":"Ata","screen_name":"theatashka","indices":[0,11]},{"id_str":"1895398810299318272","name":"4nzn","screen_name":"paoloanzn","indices":[12,22]}]},"favorited":false,"in_reply_to_screen_name":"theatashka","lang":"en","retweeted":false,"fact_check":null,"id":"1986174731243151689","view_count":6,"bookmark_count":0,"created_at":1762375931000,"favorite_count":0,"quote_count":0,"reply_count":0,"retweet_count":0,"user_id_str":"1980522019964772352","conversation_id_str":"1985075816208957754","full_text":"@theatashka @paoloanzn even faster now. maybe will finish until next week.","in_reply_to_user_id_str":"1754147306687852544","in_reply_to_status_id_str":"1986174488514638160","is_quote_status":0,"is_ai":null,"ai_score":null}]},{"label":"2025-11-07","value":1,"startTime":1762387200000,"endTime":1762473600000,"tweets":[{"bookmarked":false,"display_text_range":[9,120],"entities":{"hashtags":[],"symbols":[],"timestamps":[],"urls":[],"user_mentions":[{"id_str":"1658546655489298437","name":"Singh","screen_name":"ImSehej","indices":[0,8]}]},"favorited":false,"in_reply_to_screen_name":"ImSehej","lang":"en","retweeted":false,"fact_check":null,"id":"1986420505721946473","view_count":21,"bookmark_count":0,"created_at":1762434529000,"favorite_count":1,"quote_count":0,"reply_count":1,"retweet_count":0,"user_id_str":"1980522019964772352","conversation_id_str":"1986417542009921869","full_text":"@ImSehej āsaturatedā market where 99% have never touched any code but talk like theyāve built million dollar ai agencies","in_reply_to_user_id_str":"1658546655489298437","in_reply_to_status_id_str":"1986417542009921869","is_quote_status":0,"is_ai":null,"ai_score":null}]},{"label":"2025-11-08","value":0,"startTime":1762473600000,"endTime":1762560000000,"tweets":[{"bookmarked":false,"display_text_range":[11,111],"entities":{"hashtags":[],"symbols":[],"timestamps":[],"urls":[],"user_mentions":[{"id_str":"1895398810299318272","name":"4nzn","screen_name":"paoloanzn","indices":[0,10]},{"id_str":"1895398810299318272","name":"4nzn","screen_name":"paoloanzn","indices":[60,70]}]},"favorited":false,"in_reply_to_screen_name":"paoloanzn","lang":"en","retweeted":false,"fact_check":null,"id":"1986866408828117107","view_count":2,"bookmark_count":0,"created_at":1762540840000,"favorite_count":0,"quote_count":0,"reply_count":0,"retweet_count":0,"user_id_str":"1980522019964772352","conversation_id_str":"1986848376273637385","full_text":"@paoloanzn congrats broš¤\n\nproves that if you read listen to @paoloanzn you can go a long way...\n\nit's ai mafia.","in_reply_to_user_id_str":"1895398810299318272","in_reply_to_status_id_str":"1986848376273637385","is_quote_status":0,"is_ai":null,"ai_score":null}]},{"label":"2025-11-09","value":0,"startTime":1762560000000,"endTime":1762646400000,"tweets":[]},{"label":"2025-11-10","value":1,"startTime":1762646400000,"endTime":1762732800000,"tweets":[{"bookmarked":false,"display_text_range":[11,66],"entities":{"hashtags":[],"symbols":[],"timestamps":[],"urls":[],"user_mentions":[{"id_str":"1895398810299318272","name":"4nzn","screen_name":"paoloanzn","indices":[0,10]}]},"favorited":false,"in_reply_to_screen_name":"paoloanzn","lang":"en","retweeted":false,"fact_check":null,"id":"1987586254255607919","view_count":18,"bookmark_count":0,"created_at":1762712465000,"favorite_count":1,"quote_count":0,"reply_count":1,"retweet_count":0,"user_id_str":"1980522019964772352","conversation_id_str":"1987557147459416475","full_text":"@paoloanzn you're hitting me in the hears with those bro...\n\n10/10","in_reply_to_user_id_str":"1895398810299318272","in_reply_to_status_id_str":"1987557147459416475","is_quote_status":0,"is_ai":null,"ai_score":null}]},{"label":"2025-11-11","value":4,"startTime":1762732800000,"endTime":1762819200000,"tweets":[{"bookmarked":false,"display_text_range":[0,278],"entities":{"hashtags":[],"media":[{"display_url":"pic.x.com/fhCA7KFAUR","expanded_url":"https://x.com/aidvgg/status/1987955316806627811/photo/1","id_str":"1987955274003394560","indices":[279,302],"media_key":"3_1987955274003394560","media_url_https":"https://pbs.twimg.com/media/G5aiygBWMAA-fIj.jpg","type":"photo","url":"https://t.co/fhCA7KFAUR","ext_media_availability":{"status":"Available"},"features":{"large":{"faces":[]},"medium":{"faces":[]},"small":{"faces":[]},"orig":{"faces":[]}},"sizes":{"large":{"h":596,"w":2048,"resize":"fit"},"medium":{"h":349,"w":1200,"resize":"fit"},"small":{"h":198,"w":680,"resize":"fit"},"thumb":{"h":150,"w":150,"resize":"crop"}},"original_info":{"height":732,"width":2517,"focus_rects":[{"x":920,"y":0,"w":1307,"h":732},{"x":1207,"y":0,"w":732,"h":732},{"x":1252,"y":0,"w":642,"h":732},{"x":1390,"y":0,"w":366,"h":732},{"x":0,"y":0,"w":2517,"h":732}]},"allow_download_status":{"allow_download":true},"media_results":{"result":{"media_key":"3_1987955274003394560"}}}],"symbols":[],"timestamps":[],"urls":[],"user_mentions":[]},"extended_entities":{"media":[{"display_url":"pic.x.com/fhCA7KFAUR","expanded_url":"https://x.com/aidvgg/status/1987955316806627811/photo/1","id_str":"1987955274003394560","indices":[279,302],"media_key":"3_1987955274003394560","media_url_https":"https://pbs.twimg.com/media/G5aiygBWMAA-fIj.jpg","type":"photo","url":"https://t.co/fhCA7KFAUR","ext_media_availability":{"status":"Available"},"features":{"large":{"faces":[]},"medium":{"faces":[]},"small":{"faces":[]},"orig":{"faces":[]}},"sizes":{"large":{"h":596,"w":2048,"resize":"fit"},"medium":{"h":349,"w":1200,"resize":"fit"},"small":{"h":198,"w":680,"resize":"fit"},"thumb":{"h":150,"w":150,"resize":"crop"}},"original_info":{"height":732,"width":2517,"focus_rects":[{"x":920,"y":0,"w":1307,"h":732},{"x":1207,"y":0,"w":732,"h":732},{"x":1252,"y":0,"w":642,"h":732},{"x":1390,"y":0,"w":366,"h":732},{"x":0,"y":0,"w":2517,"h":732}]},"allow_download_status":{"allow_download":true},"media_results":{"result":{"media_key":"3_1987955274003394560"}}}]},"favorited":true,"lang":"en","possibly_sensitive":false,"possibly_sensitive_editable":true,"quoted_status_id_str":"1984668282507706462","quoted_status_permalink":{"url":"https://t.co/ibNMNzJ6vs","expanded":"https://twitter.com/aidvgg/status/1984668282507706462","display":"x.com/aidvgg/status/ā¦"},"retweeted":true,"fact_check":null,"id":"1987955316806627811","view_count":478,"bookmark_count":1,"created_at":1762800456000,"favorite_count":3,"quote_count":1,"reply_count":1,"retweet_count":1,"user_id_str":"1980522019964772352","conversation_id_str":"1987955316806627811","full_text":"day 3-4: building the brainās government\n\nthe goal isn't \"an ai that automates work\"\n\nit's \"an ai that governs how work gets done\"\n\nthat requires 3 hard things most skip:\n\n- remembering every decision\n- evaluating them under explicit rules\n- learning which rules actually worked\n\nso i built the governance loop.\n\nit starts simple:\n\n1. every event inside the org is logged\n\n2. context is assembled: what happened, why it happened, and under what conditions.\n\n3. the decision engine evaluates it against policy\n\n4. the outcome tracker measures the real-world result\n\n5. the learning loop updates policy stats\n\n6. if it finds a better pattern, it proposes a new rule\n\nevery policy is versioned, hashed, and auditable\n\nevery decision cites the exact constitution article it followed\n\nnothing runs without traceability\n\nwhen it learns that a variant consistently outperforms another,\n\nit doesnāt self-promote - it proposes\n\nhumans still govern the governors\n\nover time, the system becomes the institutional memory of the company\n\na living constitution that adapts through evidence, not opinions\n\ngovernance is the only way to scale ai safely\n\nnot through prompts, but through constitutions\n\nthis isnāt an ai assistant\n\nitās the start of an ai organism","in_reply_to_user_id_str":null,"in_reply_to_status_id_str":null,"is_quote_status":1,"is_ai":null,"ai_score":null},{"bookmarked":false,"display_text_range":[11,289],"entities":{"hashtags":[],"symbols":[],"timestamps":[],"urls":[],"user_mentions":[{"id_str":"1895398810299318272","name":"4nzn","screen_name":"paoloanzn","indices":[0,10]}]},"favorited":false,"in_reply_to_screen_name":"paoloanzn","lang":"en","retweeted":false,"fact_check":null,"id":"1987951032195051911","view_count":50,"bookmark_count":0,"created_at":1762799435000,"favorite_count":1,"quote_count":0,"reply_count":0,"retweet_count":0,"user_id_str":"1980522019964772352","conversation_id_str":"1987931471118823700","full_text":"hell yeah, i was architecting the memory of my constituion engine system\n\nyou answered my questions i didn't even ask yetšÆ\n\ni've come up with 1 more approach to memory management. it's not specifically for interacting with users, but rather for decision making.\n\nwill hit you up with it soon.","in_reply_to_user_id_str":"1895398810299318272","in_reply_to_status_id_str":"1987931471118823700","is_quote_status":0,"is_ai":null,"ai_score":null}]},{"label":"2025-11-12","value":6,"startTime":1762819200000,"endTime":1762905600000,"tweets":[{"bookmarked":false,"display_text_range":[0,275],"entities":{"hashtags":[],"media":[{"display_url":"pic.x.com/zfICwkSIpo","expanded_url":"https://x.com/aidvgg/status/1988301591271669876/photo/1","id_str":"1988301404683849728","indices":[276,299],"media_key":"3_1988301404683849728","media_url_https":"https://pbs.twimg.com/media/G5fdl9SXUAADBPx.png","type":"photo","url":"https://t.co/zfICwkSIpo","ext_media_availability":{"status":"Available"},"features":{"large":{"faces":[]},"medium":{"faces":[]},"small":{"faces":[]},"orig":{"faces":[]}},"sizes":{"large":{"h":614,"w":2048,"resize":"fit"},"medium":{"h":360,"w":1200,"resize":"fit"},"small":{"h":204,"w":680,"resize":"fit"},"thumb":{"h":150,"w":150,"resize":"crop"}},"original_info":{"height":732,"width":2443,"focus_rects":[{"x":18,"y":0,"w":1307,"h":732},{"x":305,"y":0,"w":732,"h":732},{"x":350,"y":0,"w":642,"h":732},{"x":488,"y":0,"w":366,"h":732},{"x":0,"y":0,"w":2443,"h":732}]},"allow_download_status":{"allow_download":true},"media_results":{"result":{"media_key":"3_1988301404683849728"}}}],"symbols":[],"timestamps":[],"urls":[],"user_mentions":[]},"extended_entities":{"media":[{"display_url":"pic.x.com/zfICwkSIpo","expanded_url":"https://x.com/aidvgg/status/1988301591271669876/photo/1","id_str":"1988301404683849728","indices":[276,299],"media_key":"3_1988301404683849728","media_url_https":"https://pbs.twimg.com/media/G5fdl9SXUAADBPx.png","type":"photo","url":"https://t.co/zfICwkSIpo","ext_media_availability":{"status":"Available"},"features":{"large":{"faces":[]},"medium":{"faces":[]},"small":{"faces":[]},"orig":{"faces":[]}},"sizes":{"large":{"h":614,"w":2048,"resize":"fit"},"medium":{"h":360,"w":1200,"resize":"fit"},"small":{"h":204,"w":680,"resize":"fit"},"thumb":{"h":150,"w":150,"resize":"crop"}},"original_info":{"height":732,"width":2443,"focus_rects":[{"x":18,"y":0,"w":1307,"h":732},{"x":305,"y":0,"w":732,"h":732},{"x":350,"y":0,"w":642,"h":732},{"x":488,"y":0,"w":366,"h":732},{"x":0,"y":0,"w":2443,"h":732}]},"allow_download_status":{"allow_download":true},"media_results":{"result":{"media_key":"3_1988301404683849728"}}}]},"favorited":true,"lang":"en","possibly_sensitive":false,"possibly_sensitive_editable":true,"quoted_status_id_str":"1987955316806627811","quoted_status_permalink":{"url":"https://t.co/wsehw27XOK","expanded":"https://twitter.com/aidvgg/status/1987955316806627811","display":"x.com/aidvgg/status/ā¦"},"retweeted":true,"fact_check":null,"id":"1988301591271669876","view_count":280,"bookmark_count":2,"created_at":1762883014000,"favorite_count":3,"quote_count":0,"reply_count":2,"retweet_count":1,"user_id_str":"1980522019964772352","conversation_id_str":"1988301591271669876","full_text":"day 5: first policies executed\n\nthe system finally made its own decisions - under a real constitution\n\nno prompts, no manual logic, just:\n\npolicy ā decision ā outcome ā feedback\n\neach decision:\n\n- cites which policy version it followed\n- logs reasoning hash-linked to the one before it\n- tracks the outcome when ground truth arrives\n\nwhen outcomes come in, the learning module updates the policyās confidence.\n\npush strong patterns, remove weak ones\n\nai didnāt just predict\n\nit governed.\n\nthatās the point of gpt-gov.\n\nnot faster output, but consistent reasoning under evolving law.\n\nnext step: scorecards + variant selection","in_reply_to_user_id_str":null,"in_reply_to_status_id_str":null,"is_quote_status":1,"is_ai":null,"ai_score":null},{"bookmarked":false,"display_text_range":[11,91],"entities":{"hashtags":[],"symbols":[],"timestamps":[],"urls":[],"user_mentions":[{"id_str":"1895398810299318272","name":"4nzn","screen_name":"paoloanzn","indices":[0,10]}]},"favorited":false,"in_reply_to_screen_name":"paoloanzn","lang":"en","retweeted":false,"fact_check":null,"id":"1988299908399722728","view_count":73,"bookmark_count":0,"created_at":1762882613000,"favorite_count":1,"quote_count":0,"reply_count":1,"retweet_count":0,"user_id_str":"1980522019964772352","conversation_id_str":"1988289697815351751","full_text":"@paoloanzn you're an inspiration bro, and a great teacher.\n\nhappy to be part of the familyš¤","in_reply_to_user_id_str":"1895398810299318272","in_reply_to_status_id_str":"1988289697815351751","is_quote_status":0,"is_ai":null,"ai_score":null},{"bookmarked":false,"display_text_range":[11,42],"entities":{"hashtags":[],"symbols":[],"timestamps":[],"urls":[],"user_mentions":[{"id_str":"1895398810299318272","name":"4nzn","screen_name":"paoloanzn","indices":[0,10]}]},"favorited":false,"in_reply_to_screen_name":"paoloanzn","lang":"en","retweeted":false,"fact_check":null,"id":"1988302949270123000","view_count":21,"bookmark_count":0,"created_at":1762883338000,"favorite_count":1,"quote_count":0,"reply_count":1,"retweet_count":0,"user_id_str":"1980522019964772352","conversation_id_str":"1988279652214075728","full_text":"@paoloanzn bro is on a generational ai run","in_reply_to_user_id_str":"1895398810299318272","in_reply_to_status_id_str":"1988279652214075728","is_quote_status":0,"is_ai":null,"ai_score":null},{"bookmarked":false,"display_text_range":[12,25],"entities":{"hashtags":[],"symbols":[],"timestamps":[],"urls":[],"user_mentions":[{"id_str":"1754147306687852544","name":"Ata","screen_name":"theatashka","indices":[0,11]}]},"favorited":false,"in_reply_to_screen_name":"theatashka","lang":"en","retweeted":false,"fact_check":null,"id":"1988182082838003823","view_count":6,"bookmark_count":0,"created_at":1762854521000,"favorite_count":1,"quote_count":0,"reply_count":0,"retweet_count":0,"user_id_str":"1980522019964772352","conversation_id_str":"1987955316806627811","full_text":"@theatashka thank you bro","in_reply_to_user_id_str":"1754147306687852544","in_reply_to_status_id_str":"1988176972283838615","is_quote_status":0,"is_ai":null,"ai_score":null}]},{"label":"2025-11-13","value":1,"startTime":1762905600000,"endTime":1762992000000,"tweets":[{"bookmarked":false,"display_text_range":[12,70],"entities":{"hashtags":[],"symbols":[],"timestamps":[],"urls":[],"user_mentions":[{"id_str":"1754147306687852544","name":"Ata","screen_name":"theatashka","indices":[0,11]}]},"favorited":false,"in_reply_to_screen_name":"theatashka","lang":"en","retweeted":false,"fact_check":null,"id":"1988658528740114529","view_count":127,"bookmark_count":0,"created_at":1762968115000,"favorite_count":1,"quote_count":0,"reply_count":1,"retweet_count":0,"user_id_str":"1980522019964772352","conversation_id_str":"1988638174982053958","full_text":"@theatashka best design iāve seen today. you leveled up bro, good job.","in_reply_to_user_id_str":"1754147306687852544","in_reply_to_status_id_str":"1988638174982053958","is_quote_status":0,"is_ai":null,"ai_score":null},{"bookmarked":false,"display_text_range":[10,19],"entities":{"hashtags":[],"symbols":[],"timestamps":[],"urls":[],"user_mentions":[{"id_str":"1971249076411985920","name":"Kemal","screen_name":"ai_kemal","indices":[0,9]}]},"favorited":false,"in_reply_to_screen_name":"ai_kemal","lang":"tl","retweeted":false,"fact_check":null,"id":"1988553532887154997","view_count":14,"bookmark_count":0,"created_at":1762943082000,"favorite_count":0,"quote_count":0,"reply_count":0,"retweet_count":0,"user_id_str":"1980522019964772352","conversation_id_str":"1984668282507706462","full_text":"@ai_kemal haha true","in_reply_to_user_id_str":"1971249076411985920","in_reply_to_status_id_str":"1988544227903439192","is_quote_status":0,"is_ai":null,"ai_score":null}]},{"label":"2025-11-14","value":3,"startTime":1762992000000,"endTime":1763078400000,"tweets":[{"bookmarked":false,"display_text_range":[0,280],"entities":{"hashtags":[],"media":[{"display_url":"pic.x.com/aE2gev4kxm","expanded_url":"https://x.com/aidvgg/status/1989057807232999732/photo/1","id_str":"1989057773481394176","indices":[281,304],"media_key":"3_1989057773481394176","media_url_https":"https://pbs.twimg.com/media/G5qNgaoWgAAKKSI.jpg","type":"photo","url":"https://t.co/aE2gev4kxm","ext_media_availability":{"status":"Available"},"features":{"large":{"faces":[]},"medium":{"faces":[]},"small":{"faces":[]},"orig":{"faces":[]}},"sizes":{"large":{"h":590,"w":2048,"resize":"fit"},"medium":{"h":345,"w":1200,"resize":"fit"},"small":{"h":196,"w":680,"resize":"fit"},"thumb":{"h":150,"w":150,"resize":"crop"}},"original_info":{"height":732,"width":2543,"focus_rects":[{"x":1236,"y":0,"w":1307,"h":732},{"x":1811,"y":0,"w":732,"h":732},{"x":1901,"y":0,"w":642,"h":732},{"x":2042,"y":0,"w":366,"h":732},{"x":0,"y":0,"w":2543,"h":732}]},"allow_download_status":{"allow_download":true},"media_results":{"result":{"media_key":"3_1989057773481394176"}}}],"symbols":[],"timestamps":[],"urls":[],"user_mentions":[]},"extended_entities":{"media":[{"display_url":"pic.x.com/aE2gev4kxm","expanded_url":"https://x.com/aidvgg/status/1989057807232999732/photo/1","id_str":"1989057773481394176","indices":[281,304],"media_key":"3_1989057773481394176","media_url_https":"https://pbs.twimg.com/media/G5qNgaoWgAAKKSI.jpg","type":"photo","url":"https://t.co/aE2gev4kxm","ext_media_availability":{"status":"Available"},"features":{"large":{"faces":[]},"medium":{"faces":[]},"small":{"faces":[]},"orig":{"faces":[]}},"sizes":{"large":{"h":590,"w":2048,"resize":"fit"},"medium":{"h":345,"w":1200,"resize":"fit"},"small":{"h":196,"w":680,"resize":"fit"},"thumb":{"h":150,"w":150,"resize":"crop"}},"original_info":{"height":732,"width":2543,"focus_rects":[{"x":1236,"y":0,"w":1307,"h":732},{"x":1811,"y":0,"w":732,"h":732},{"x":1901,"y":0,"w":642,"h":732},{"x":2042,"y":0,"w":366,"h":732},{"x":0,"y":0,"w":2543,"h":732}]},"allow_download_status":{"allow_download":true},"media_results":{"result":{"media_key":"3_1989057773481394176"}}}]},"favorited":true,"lang":"en","possibly_sensitive":false,"possibly_sensitive_editable":true,"retweeted":false,"fact_check":null,"id":"1989057807232999732","view_count":116,"bookmark_count":0,"created_at":1763063310000,"favorite_count":2,"quote_count":0,"reply_count":0,"retweet_count":0,"user_id_str":"1980522019964772352","conversation_id_str":"1989057807232999732","full_text":"day 6: the system started judging itself\n\npolicies now compete\n\neach one runs live decisions, collects outcomes, and feeds into a scorecard\n\nthe scorecard tracks how each policy variant performs\n\nprecision, win rate, margin, latency\n\nthe router doesnāt just pick at random anymore\n\nit allocates traffic dynamically using bandit logic\n\nbad policies fade out\n\nstrong ones gain exposure\n\nall under the same constitution\n\nthe governance loop now has selection pressure -\na real evolutionary layer\n\nthis is how ai law learns to improve itself","in_reply_to_user_id_str":null,"in_reply_to_status_id_str":null,"is_quote_status":0,"is_ai":null,"ai_score":null},{"bookmarked":false,"display_text_range":[11,84],"entities":{"hashtags":[],"symbols":[],"timestamps":[],"urls":[],"user_mentions":[{"id_str":"1895398810299318272","name":"4nzn","screen_name":"paoloanzn","indices":[0,10]}]},"favorited":false,"in_reply_to_screen_name":"paoloanzn","lang":"en","retweeted":false,"fact_check":null,"id":"1989049105830772972","view_count":39,"bookmark_count":0,"created_at":1763061236000,"favorite_count":1,"quote_count":0,"reply_count":0,"retweet_count":0,"user_id_str":"1980522019964772352","conversation_id_str":"1989037562120523973","full_text":"@paoloanzn damn, now i gotta mimic this in my own way.\n\ni will have questions bro...","in_reply_to_user_id_str":"1895398810299318272","in_reply_to_status_id_str":"1989037562120523973","is_quote_status":0,"is_ai":null,"ai_score":null}]},{"label":"2025-11-15","value":9,"startTime":1763078400000,"endTime":1763164800000,"tweets":[{"bookmarked":false,"display_text_range":[0,279],"entities":{"hashtags":[],"symbols":[],"timestamps":[],"urls":[],"user_mentions":[]},"favorited":true,"lang":"en","quoted_status_id_str":"1989015833709015078","quoted_status_permalink":{"url":"https://t.co/mRVqrWwSOj","expanded":"https://twitter.com/paoloanzn/status/1989015833709015078","display":"x.com/paoloanzn/statā¦"},"retweeted":false,"fact_check":null,"id":"1989420216053305697","view_count":35,"bookmark_count":0,"created_at":1763149715000,"favorite_count":1,"quote_count":0,"reply_count":0,"retweet_count":0,"user_id_str":"1980522019964772352","conversation_id_str":"1989420216053305697","full_text":"most people in the comments have never built and deployed any complex agent system\n\nyou're misunderstanding whatās being built here.\n\nthis isnāt about discord bots, \"chat prompts\", or ai devs who write bug-free code.\n\nit's an infrastructure layer.\n\na system that uses anthropicās agent sdk to deploy and coordinate ai agents across environments like discord.\n\nthat means you can spin up specialized agents instantly, orchestrate their interactions, and scale that behavior the same way you'd scale any other backend process.\n\nitās not hype or \"AI roleplay.\"\n\nitās a framework for agentic systems that can plug into real workflows.\n\nmark my words: this is the future of orchestrating ai-powered agents","in_reply_to_user_id_str":null,"in_reply_to_status_id_str":null,"is_quote_status":1,"is_ai":null,"ai_score":null},{"bookmarked":false,"display_text_range":[0,22],"entities":{"hashtags":[],"media":[{"display_url":"pic.x.com/ntqaBz0Ty0","expanded_url":"https://x.com/aidvgg/status/1989467175049138527/photo/1","id_str":"1989467068089982976","indices":[23,46],"media_key":"3_1989467068089982976","media_url_https":"https://pbs.twimg.com/media/G5wBwf3XYAAuUY0.jpg","type":"photo","url":"https://t.co/ntqaBz0Ty0","ext_media_availability":{"status":"Available"},"features":{"large":{"faces":[]},"medium":{"faces":[]},"small":{"faces":[]},"orig":{"faces":[]}},"sizes":{"large":{"h":972,"w":1525,"resize":"fit"},"medium":{"h":765,"w":1200,"resize":"fit"},"small":{"h":433,"w":680,"resize":"fit"},"thumb":{"h":150,"w":150,"resize":"crop"}},"original_info":{"height":972,"width":1525,"focus_rects":[{"x":0,"y":0,"w":1525,"h":854},{"x":0,"y":0,"w":972,"h":972},{"x":0,"y":0,"w":853,"h":972},{"x":0,"y":0,"w":486,"h":972},{"x":0,"y":0,"w":1525,"h":972}]},"allow_download_status":{"allow_download":true},"media_results":{"result":{"media_key":"3_1989467068089982976"}}}],"symbols":[],"timestamps":[],"urls":[],"user_mentions":[]},"extended_entities":{"media":[{"display_url":"pic.x.com/ntqaBz0Ty0","expanded_url":"https://x.com/aidvgg/status/1989467175049138527/photo/1","id_str":"1989467068089982976","indices":[23,46],"media_key":"3_1989467068089982976","media_url_https":"https://pbs.twimg.com/media/G5wBwf3XYAAuUY0.jpg","type":"photo","url":"https://t.co/ntqaBz0Ty0","ext_media_availability":{"status":"Available"},"features":{"large":{"faces":[]},"medium":{"faces":[]},"small":{"faces":[]},"orig":{"faces":[]}},"sizes":{"large":{"h":972,"w":1525,"resize":"fit"},"medium":{"h":765,"w":1200,"resize":"fit"},"small":{"h":433,"w":680,"resize":"fit"},"thumb":{"h":150,"w":150,"resize":"crop"}},"original_info":{"height":972,"width":1525,"focus_rects":[{"x":0,"y":0,"w":1525,"h":854},{"x":0,"y":0,"w":972,"h":972},{"x":0,"y":0,"w":853,"h":972},{"x":0,"y":0,"w":486,"h":972},{"x":0,"y":0,"w":1525,"h":972}]},"allow_download_status":{"allow_download":true},"media_results":{"result":{"media_key":"3_1989467068089982976"}}}]},"favorited":true,"lang":"en","possibly_sensitive":false,"possibly_sensitive_editable":true,"quoted_status_id_str":"1989015833709015078","quoted_status_permalink":{"url":"https://t.co/mRVqrWxqDR","expanded":"https://twitter.com/paoloanzn/status/1989015833709015078","display":"x.com/paoloanzn/statā¦"},"retweeted":true,"fact_check":null,"id":"1989467175049138527","view_count":3466,"bookmark_count":1,"created_at":1763160911000,"favorite_count":6,"quote_count":1,"reply_count":1,"retweet_count":1,"user_id_str":"1980522019964772352","conversation_id_str":"1989467175049138527","full_text":"learning from the best https://t.co/ntqaBz0Ty0","in_reply_to_user_id_str":null,"in_reply_to_status_id_str":null,"is_quote_status":1,"is_ai":null,"ai_score":null},{"bookmarked":false,"display_text_range":[24,135],"entities":{"hashtags":[],"symbols":[],"timestamps":[],"urls":[],"user_mentions":[{"id_str":"1969565318780764165","name":"Vitaly Paskov","screen_name":"VPStrategic","indices":[0,12]},{"id_str":"1895398810299318272","name":"4nzn","screen_name":"paoloanzn","indices":[13,23]},{"id_str":"1969565318780764165","name":"Vitaly Paskov","screen_name":"VPStrategic","indices":[24,36]}]},"favorited":false,"in_reply_to_screen_name":"VPStrategic","lang":"en","retweeted":false,"fact_check":null,"id":"1989415631029244125","view_count":11,"bookmark_count":0,"created_at":1763148622000,"favorite_count":1,"quote_count":0,"reply_count":1,"retweet_count":0,"user_id_str":"1980522019964772352","conversation_id_str":"1989015833709015078","full_text":"@VPStrategic @paoloanzn @VPStrategic he didn't even reply to you because you're talking a bunch nonsense. you need to touch some grass.","in_reply_to_user_id_str":"1969565318780764165","in_reply_to_status_id_str":"1989349579561775213","is_quote_status":0,"is_ai":null,"ai_score":null},{"bookmarked":false,"display_text_range":[11,37],"entities":{"hashtags":[],"symbols":[],"timestamps":[],"urls":[],"user_mentions":[{"id_str":"1895398810299318272","name":"4nzn","screen_name":"paoloanzn","indices":[0,10]}]},"favorited":false,"in_reply_to_screen_name":"paoloanzn","lang":"en","retweeted":false,"fact_check":null,"id":"1989467904941891981","view_count":19,"bookmark_count":0,"created_at":1763161085000,"favorite_count":1,"quote_count":0,"reply_count":0,"retweet_count":0,"user_id_str":"1980522019964772352","conversation_id_str":"1989467175049138527","full_text":"@paoloanzn had no choice but to do it","in_reply_to_user_id_str":"1895398810299318272","in_reply_to_status_id_str":"1989467292594573516","is_quote_status":0,"is_ai":null,"ai_score":null},{"bookmarked":false,"display_text_range":[11,16],"entities":{"hashtags":[],"symbols":[],"timestamps":[],"urls":[],"user_mentions":[{"id_str":"1895398810299318272","name":"4nzn","screen_name":"paoloanzn","indices":[0,10]}]},"favorited":false,"in_reply_to_screen_name":"paoloanzn","lang":"en","retweeted":false,"fact_check":null,"id":"1989469744689189367","view_count":51,"bookmark_count":0,"created_at":1763161524000,"favorite_count":0,"quote_count":0,"reply_count":0,"retweet_count":0,"user_id_str":"1980522019964772352","conversation_id_str":"1989468211298144509","full_text":"@paoloanzn goatš¤","in_reply_to_user_id_str":"1895398810299318272","in_reply_to_status_id_str":"1989468211298144509","is_quote_status":0,"is_ai":null,"ai_score":null}]},{"label":"2025-11-16","value":0,"startTime":1763164800000,"endTime":1763251200000,"tweets":[{"bookmarked":false,"display_text_range":[12,33],"entities":{"hashtags":[],"symbols":[],"timestamps":[],"urls":[],"user_mentions":[{"id_str":"1754147306687852544","name":"Ata","screen_name":"theatashka","indices":[0,11]}]},"favorited":false,"in_reply_to_screen_name":"theatashka","lang":"en","retweeted":false,"fact_check":null,"id":"1989734279358693475","view_count":72,"bookmark_count":0,"created_at":1763224594000,"favorite_count":0,"quote_count":0,"reply_count":0,"retweet_count":0,"user_id_str":"1980522019964772352","conversation_id_str":"1989717607767818438","full_text":"@theatashka favorite for a reason","in_reply_to_user_id_str":"1754147306687852544","in_reply_to_status_id_str":"1989717607767818438","is_quote_status":0,"is_ai":null,"ai_score":null}]},{"label":"2025-11-17","value":21,"startTime":1763251200000,"endTime":1763337600000,"tweets":[{"bookmarked":false,"display_text_range":[0,279],"entities":{"hashtags":[],"symbols":[],"timestamps":[],"urls":[],"user_mentions":[]},"favorited":true,"lang":"en","retweeted":true,"fact_check":null,"id":"1990002854233337925","view_count":193,"bookmark_count":0,"created_at":1763288627000,"favorite_count":3,"quote_count":0,"reply_count":2,"retweet_count":1,"user_id_str":"1980522019964772352","conversation_id_str":"1990002854233337925","full_text":"80% of ai agent implementations fail within 6 months\n\ncompanies are spending millions on systems that never reach production\n\nand here's the thing nobody talks about:\n\nthe problem isn't the technology\n\nthe problem is nobody knows how to build these systems properly\n\neveryone can make a chatbot demo that works in controlled environments\n\nalmost nobody can build an agent system that works reliably with real users, real data, and real consequences\n\nthe gap between prototype and production is where projects die\n\nand that gap is pure architecture and systems thinking\n\nif you can bridge that gap, you're not competing with everyone\n\nyou're competing with the tiny fraction of people who actually know what they're doing","in_reply_to_user_id_str":null,"in_reply_to_status_id_str":null,"is_quote_status":0,"is_ai":null,"ai_score":null},{"bookmarked":false,"display_text_range":[0,278],"entities":{"hashtags":[],"media":[{"display_url":"pic.x.com/xur3S4i9Hr","expanded_url":"https://x.com/aidvgg/status/1990083139603939357/video/1","id_str":"1990083054270898176","indices":[279,302],"media_key":"13_1990083054270898176","media_url_https":"https://pbs.twimg.com/amplify_video_thumb/1990083054270898176/img/YlIJU2gho-vyLUIH.jpg","type":"video","url":"https://t.co/xur3S4i9Hr","additional_media_info":{"monetizable":false},"ext_media_availability":{"status":"Available"},"sizes":{"large":{"h":1040,"w":1920,"resize":"fit"},"medium":{"h":650,"w":1200,"resize":"fit"},"small":{"h":368,"w":680,"resize":"fit"},"thumb":{"h":150,"w":150,"resize":"crop"}},"original_info":{"height":1040,"width":1920,"focus_rects":[]},"allow_download_status":{"allow_download":true},"video_info":{"aspect_ratio":[24,13],"duration_millis":35066,"variants":[{"content_type":"application/x-mpegURL","url":"https://video.twimg.com/amplify_video/1990083054270898176/pl/qcOk9UcVCCzsm7Di.m3u8?tag=21"},{"bitrate":256000,"content_type":"video/mp4","url":"https://video.twimg.com/amplify_video/1990083054270898176/vid/avc1/498x270/Bahyx01PDQauOGAK.mp4?tag=21"},{"bitrate":832000,"content_type":"video/mp4","url":"https://video.twimg.com/amplify_video/1990083054270898176/vid/avc1/664x360/t0YRdumfZIGcCRh5.mp4?tag=21"},{"bitrate":2176000,"content_type":"video/mp4","url":"https://video.twimg.com/amplify_video/1990083054270898176/vid/avc1/1328x720/J-ApTFzs-F-PG798.mp4?tag=21"},{"bitrate":10368000,"content_type":"video/mp4","url":"https://video.twimg.com/amplify_video/1990083054270898176/vid/avc1/1920x1040/jJ69t-BA0SPvi75N.mp4?tag=21"}]},"media_results":{"result":{"media_key":"13_1990083054270898176"}}}],"symbols":[],"timestamps":[],"urls":[{"display_url":"x.com/aidvgg/status/ā¦","expanded_url":"https://x.com/aidvgg/status/1989467175049138527?s=20","url":"https://t.co/wYiEVPugzY","indices":[628,651]}],"user_mentions":[]},"extended_entities":{"media":[{"display_url":"pic.x.com/xur3S4i9Hr","expanded_url":"https://x.com/aidvgg/status/1990083139603939357/video/1","id_str":"1990083054270898176","indices":[279,302],"media_key":"13_1990083054270898176","media_url_https":"https://pbs.twimg.com/amplify_video_thumb/1990083054270898176/img/YlIJU2gho-vyLUIH.jpg","type":"video","url":"https://t.co/xur3S4i9Hr","additional_media_info":{"monetizable":false},"ext_media_availability":{"status":"Available"},"sizes":{"large":{"h":1040,"w":1920,"resize":"fit"},"medium":{"h":650,"w":1200,"resize":"fit"},"small":{"h":368,"w":680,"resize":"fit"},"thumb":{"h":150,"w":150,"resize":"crop"}},"original_info":{"height":1040,"width":1920,"focus_rects":[]},"allow_download_status":{"allow_download":true},"video_info":{"aspect_ratio":[24,13],"duration_millis":35066,"variants":[{"content_type":"application/x-mpegURL","url":"https://video.twimg.com/amplify_video/1990083054270898176/pl/qcOk9UcVCCzsm7Di.m3u8?tag=21"},{"bitrate":256000,"content_type":"video/mp4","url":"https://video.twimg.com/amplify_video/1990083054270898176/vid/avc1/498x270/Bahyx01PDQauOGAK.mp4?tag=21"},{"bitrate":832000,"content_type":"video/mp4","url":"https://video.twimg.com/amplify_video/1990083054270898176/vid/avc1/664x360/t0YRdumfZIGcCRh5.mp4?tag=21"},{"bitrate":2176000,"content_type":"video/mp4","url":"https://video.twimg.com/amplify_video/1990083054270898176/vid/avc1/1328x720/J-ApTFzs-F-PG798.mp4?tag=21"},{"bitrate":10368000,"content_type":"video/mp4","url":"https://video.twimg.com/amplify_video/1990083054270898176/vid/avc1/1920x1040/jJ69t-BA0SPvi75N.mp4?tag=21"}]},"media_results":{"result":{"media_key":"13_1990083054270898176"}}}]},"favorited":true,"lang":"en","possibly_sensitive":false,"possibly_sensitive_editable":true,"retweeted":false,"fact_check":null,"id":"1990083139603939357","view_count":1,"bookmark_count":0,"created_at":1763307769000,"favorite_count":1,"quote_count":0,"reply_count":0,"retweet_count":0,"user_id_str":"1980522019964772352","conversation_id_str":"1990083139603939357","full_text":"deployed a three-agent dev team that runs 24/7 for under $200/month in api costs\n\nnot a chatbot\n\nnot a demo\n\nactual production infrastructure\n\n- backend developer agent\n\n- devops specialist agent\n\n- frontend engineer agent\n\neach gets isolated container environment\n\neach has its own workspace\n\nthey communicate through discord like real employees\n\nthey write code, review each other's work, deploy infrastructure\n\ncomplete transparency\n\nhumans see everything\n\nthis replaces $180k/year in salary costs\n\np.s. this can be any agent, not only coding ones.\n\nif you want this infrastructure set up for your business,\n\nshoot me a dm.\n\nhttps://t.co/wYiEVPugzY","in_reply_to_user_id_str":null,"in_reply_to_status_id_str":null,"is_quote_status":0,"is_ai":null,"ai_score":null},{"bookmarked":false,"display_text_range":[0,278],"entities":{"hashtags":[],"media":[{"display_url":"pic.x.com/KAtAbAvvyd","expanded_url":"https://x.com/aidvgg/status/1990083841709559998/video/1","id_str":"1990083452436193280","indices":[279,302],"media_key":"13_1990083452436193280","media_url_https":"https://pbs.twimg.com/amplify_video_thumb/1990083452436193280/img/AvQ_zpGIUIiOgDGf.jpg","type":"video","url":"https://t.co/KAtAbAvvyd","additional_media_info":{"monetizable":false},"ext_media_availability":{"status":"Available"},"sizes":{"large":{"h":1040,"w":1920,"resize":"fit"},"medium":{"h":650,"w":1200,"resize":"fit"},"small":{"h":368,"w":680,"resize":"fit"},"thumb":{"h":150,"w":150,"resize":"crop"}},"original_info":{"height":1040,"width":1920,"focus_rects":[]},"allow_download_status":{"allow_download":true},"video_info":{"aspect_ratio":[24,13],"duration_millis":35066,"variants":[{"content_type":"application/x-mpegURL","url":"https://video.twimg.com/amplify_video/1990083452436193280/pl/uKOX7o-exFHK4dIh.m3u8?tag=21"},{"bitrate":256000,"content_type":"video/mp4","url":"https://video.twimg.com/amplify_video/1990083452436193280/vid/avc1/498x270/xX4_e4nZZYTDbXcm.mp4?tag=21"},{"bitrate":832000,"content_type":"video/mp4","url":"https://video.twimg.com/amplify_video/1990083452436193280/vid/avc1/664x360/wYYA3noId5VkLAM-.mp4?tag=21"},{"bitrate":2176000,"content_type":"video/mp4","url":"https://video.twimg.com/amplify_video/1990083452436193280/vid/avc1/1328x720/eBgP00wlRy4i-gFI.mp4?tag=21"},{"bitrate":10368000,"content_type":"video/mp4","url":"https://video.twimg.com/amplify_video/1990083452436193280/vid/avc1/1920x1040/Uz45f9Aj8eoSqoxs.mp4?tag=21"}]},"media_results":{"result":{"media_key":"13_1990083452436193280"}}}],"symbols":[],"timestamps":[],"urls":[],"user_mentions":[]},"extended_entities":{"media":[{"display_url":"pic.x.com/KAtAbAvvyd","expanded_url":"https://x.com/aidvgg/status/1990083841709559998/video/1","id_str":"1990083452436193280","indices":[279,302],"media_key":"13_1990083452436193280","media_url_https":"https://pbs.twimg.com/amplify_video_thumb/1990083452436193280/img/AvQ_zpGIUIiOgDGf.jpg","type":"video","url":"https://t.co/KAtAbAvvyd","additional_media_info":{"monetizable":false},"ext_media_availability":{"status":"Available"},"sizes":{"large":{"h":1040,"w":1920,"resize":"fit"},"medium":{"h":650,"w":1200,"resize":"fit"},"small":{"h":368,"w":680,"resize":"fit"},"thumb":{"h":150,"w":150,"resize":"crop"}},"original_info":{"height":1040,"width":1920,"focus_rects":[]},"allow_download_status":{"allow_download":true},"video_info":{"aspect_ratio":[24,13],"duration_millis":35066,"variants":[{"content_type":"application/x-mpegURL","url":"https://video.twimg.com/amplify_video/1990083452436193280/pl/uKOX7o-exFHK4dIh.m3u8?tag=21"},{"bitrate":256000,"content_type":"video/mp4","url":"https://video.twimg.com/amplify_video/1990083452436193280/vid/avc1/498x270/xX4_e4nZZYTDbXcm.mp4?tag=21"},{"bitrate":832000,"content_type":"video/mp4","url":"https://video.twimg.com/amplify_video/1990083452436193280/vid/avc1/664x360/wYYA3noId5VkLAM-.mp4?tag=21"},{"bitrate":2176000,"content_type":"video/mp4","url":"https://video.twimg.com/amplify_video/1990083452436193280/vid/avc1/1328x720/eBgP00wlRy4i-gFI.mp4?tag=21"},{"bitrate":10368000,"content_type":"video/mp4","url":"https://video.twimg.com/amplify_video/1990083452436193280/vid/avc1/1920x1040/Uz45f9Aj8eoSqoxs.mp4?tag=21"}]},"media_results":{"result":{"media_key":"13_1990083452436193280"}}}]},"favorited":true,"lang":"en","possibly_sensitive":false,"possibly_sensitive_editable":true,"retweeted":true,"fact_check":null,"id":"1990083841709559998","view_count":249,"bookmark_count":1,"created_at":1763307936000,"favorite_count":3,"quote_count":0,"reply_count":3,"retweet_count":1,"user_id_str":"1980522019964772352","conversation_id_str":"1990083841709559998","full_text":"deployed a three-agent dev team that runs 24/7 for under $200/month in api costs\n\nnot a chatbot\n\nnot a demo\n\nactual production infrastructure\n\n- backend developer agent\n\n- devops specialist agent\n\n- frontend engineer agent\n\neach gets isolated container environment\n\neach has its own workspace\n\nthey communicate through discord like real employees\n\nthey write code, review each other's work, deploy infrastructure\n\ncomplete transparency\n\nhumans see everything\n\nthis replaces $180k/year in salary costs\n\np.s. this can be done with any agent, not just a coding one\n\nif you want this implemented for you business,\n\nshoot me a dm.","in_reply_to_user_id_str":null,"in_reply_to_status_id_str":null,"is_quote_status":0,"is_ai":null,"ai_score":null},{"bookmarked":false,"display_text_range":[14,56],"entities":{"hashtags":[],"symbols":[],"timestamps":[],"urls":[],"user_mentions":[{"id_str":"1566851334283870210","name":"Marcel","screen_name":"marcelkargul","indices":[0,13]},{"id_str":"1754147306687852544","name":"Ata","screen_name":"theatashka","indices":[24,35]},{"id_str":"1231654587364519936","name":"Lynel","screen_name":"LynelSkroll","indices":[38,50]}]},"favorited":false,"in_reply_to_screen_name":"marcelkargul","lang":"en","quoted_status_id_str":"1942665979575636151","quoted_status_permalink":{"url":"https://t.co/MUnDg7GJHb","expanded":"https://twitter.com/theatashka/status/1942665979575636151","display":"x.com/theatashka/staā¦"},"retweeted":false,"fact_check":null,"id":"1990026132154941820","view_count":2008,"bookmark_count":2,"created_at":1763294177000,"favorite_count":7,"quote_count":0,"reply_count":2,"retweet_count":0,"user_id_str":"1980522019964772352","conversation_id_str":"1990015995604591086","full_text":"@marcelkargul The OG is @theatashka \n\n@LynelSkroll knows","in_reply_to_user_id_str":"1566851334283870210","in_reply_to_status_id_str":"1990015995604591086","is_quote_status":1,"is_ai":null,"ai_score":null},{"bookmarked":false,"display_text_range":[12,56],"entities":{"hashtags":[],"symbols":[],"timestamps":[],"urls":[],"user_mentions":[{"id_str":"1754147306687852544","name":"Ata","screen_name":"theatashka","indices":[0,11]}]},"favorited":false,"in_reply_to_screen_name":"theatashka","lang":"en","retweeted":false,"fact_check":null,"id":"1990005150631834050","view_count":11,"bookmark_count":0,"created_at":1763289175000,"favorite_count":1,"quote_count":0,"reply_count":0,"retweet_count":0,"user_id_str":"1980522019964772352","conversation_id_str":"1990002854233337925","full_text":"@theatashka thatās exactly what i specialize in bro haha","in_reply_to_user_id_str":"1754147306687852544","in_reply_to_status_id_str":"1990003341397803091","is_quote_status":0,"is_ai":null,"ai_score":null},{"bookmarked":false,"display_text_range":[39,63],"entities":{"hashtags":[],"symbols":[],"timestamps":[],"urls":[],"user_mentions":[{"id_str":"1566851334283870210","name":"Marcel","screen_name":"marcelkargul","indices":[0,13]},{"id_str":"1754147306687852544","name":"Ata","screen_name":"theatashka","indices":[14,25]},{"id_str":"1231654587364519936","name":"Lynel","screen_name":"LynelSkroll","indices":[26,38]}]},"favorited":false,"in_reply_to_screen_name":"marcelkargul","lang":"en","retweeted":false,"fact_check":null,"id":"1990047298462912778","view_count":285,"bookmark_count":0,"created_at":1763299223000,"favorite_count":4,"quote_count":0,"reply_count":1,"retweet_count":0,"user_id_str":"1980522019964772352","conversation_id_str":"1990015995604591086","full_text":"@marcelkargul @theatashka @LynelSkroll yes i can read thank you","in_reply_to_user_id_str":"1566851334283870210","in_reply_to_status_id_str":"1990032454254534747","is_quote_status":0,"is_ai":null,"ai_score":null},{"bookmarked":false,"display_text_range":[26,52],"entities":{"hashtags":[],"symbols":[],"timestamps":[],"urls":[],"user_mentions":[{"id_str":"1916831255074598912","name":"Jazz","screen_name":"MoJazeem","indices":[0,9]},{"id_str":"1754804404887437312","name":"Focal","screen_name":"focaldotdesign","indices":[10,25]}]},"favorited":false,"in_reply_to_screen_name":"MoJazeem","lang":"en","retweeted":false,"fact_check":null,"id":"1990046530909434168","view_count":24,"bookmark_count":0,"created_at":1763299040000,"favorite_count":2,"quote_count":0,"reply_count":0,"retweet_count":0,"user_id_str":"1980522019964772352","conversation_id_str":"1989991438768300307","full_text":"@MoJazeem @focaldotdesign can help you w/ the system","in_reply_to_user_id_str":"1916831255074598912","in_reply_to_status_id_str":"1989991438768300307","is_quote_status":0,"is_ai":null,"ai_score":null},{"bookmarked":false,"display_text_range":[17,30],"entities":{"hashtags":[],"symbols":[],"timestamps":[],"urls":[],"user_mentions":[{"id_str":"1870646718749892608","name":"Andrew Arthurs","screen_name":"InnovatorAndrew","indices":[0,16]}]},"favorited":false,"in_reply_to_screen_name":"InnovatorAndrew","lang":"en","retweeted":false,"fact_check":null,"id":"1990113372130439501","view_count":0,"bookmark_count":0,"created_at":1763314977000,"favorite_count":0,"quote_count":0,"reply_count":0,"retweet_count":0,"user_id_str":"1980522019964772352","conversation_id_str":"1990083841709559998","full_text":"@InnovatorAndrew in dms andrew","in_reply_to_user_id_str":"1870646718749892608","in_reply_to_status_id_str":"1990110950062432361","is_quote_status":0,"is_ai":null,"ai_score":null},{"bookmarked":false,"display_text_range":[10,56],"entities":{"hashtags":[],"symbols":[],"timestamps":[],"urls":[],"user_mentions":[{"id_str":"1971249076411985920","name":"Kemal","screen_name":"ai_kemal","indices":[0,9]}]},"favorited":false,"in_reply_to_screen_name":"ai_kemal","lang":"en","retweeted":false,"fact_check":null,"id":"1990083287637753877","view_count":2,"bookmark_count":0,"created_at":1763307804000,"favorite_count":0,"quote_count":0,"reply_count":0,"retweet_count":0,"user_id_str":"1980522019964772352","conversation_id_str":"1990002854233337925","full_text":"@ai_kemal same here bro..\n\nthey're all over the internet","in_reply_to_user_id_str":"1971249076411985920","in_reply_to_status_id_str":"1990083131274035639","is_quote_status":0,"is_ai":null,"ai_score":null}]},{"label":"2025-11-18","value":2,"startTime":1763337600000,"endTime":1763424000000,"tweets":[{"bookmarked":false,"display_text_range":[0,279],"entities":{"hashtags":[],"symbols":[],"timestamps":[],"urls":[],"user_mentions":[]},"favorited":true,"lang":"en","retweeted":true,"fact_check":null,"id":"1990417515625812067","view_count":49,"bookmark_count":0,"created_at":1763387490000,"favorite_count":2,"quote_count":0,"reply_count":0,"retweet_count":1,"user_id_str":"1980522019964772352","conversation_id_str":"1990417515625812067","full_text":"i spent years learning frameworks and chasing new javascript libraries\n\ncompletely wrong focus\n\nthe real skill that pays is understanding how systems fail and designing for that failure\n\nproduction-ready means:\n\n- works when models hallucinate\n\n- works when integrations break\n\n- works when users do unexpected things\n\n- works when data is garbage\n\nyour ai agent will encounter all of these\n\nif you haven't designed:\n\n- fallback mechanisms\n\n- error boundaries\n\n- human escalation paths\n\nfrom day one, you don't have a production system\n\nyou have an expensive prototype that will collapse under real-world conditions","in_reply_to_user_id_str":null,"in_reply_to_status_id_str":null,"is_quote_status":0,"is_ai":null,"ai_score":null}]},{"label":"2025-11-19","value":0,"startTime":1763424000000,"endTime":1763510400000,"tweets":[]},{"label":"2025-11-20","value":5,"startTime":1763510400000,"endTime":1763596800000,"tweets":[{"bookmarked":false,"display_text_range":[14,32],"entities":{"hashtags":[],"symbols":[],"timestamps":[],"urls":[],"user_mentions":[{"id_str":"1010623581305307136","name":"caleb","screen_name":"rungoogleads","indices":[0,13]}]},"favorited":false,"in_reply_to_screen_name":"rungoogleads","lang":"is","retweeted":false,"fact_check":null,"id":"1991070325979672589","view_count":41,"bookmark_count":0,"created_at":1763543132000,"favorite_count":2,"quote_count":0,"reply_count":0,"retweet_count":0,"user_id_str":"1980522019964772352","conversation_id_str":"1990810105189646833","full_text":"@rungoogleads skill issue broski","in_reply_to_user_id_str":"1010623581305307136","in_reply_to_status_id_str":"1990810105189646833","is_quote_status":0,"is_ai":null,"ai_score":null},{"bookmarked":false,"display_text_range":[6,61],"entities":{"hashtags":[],"symbols":[],"timestamps":[],"urls":[],"user_mentions":[{"id_str":"786375418685165568","name":"Theo - t3.gg","screen_name":"theo","indices":[0,5]}]},"favorited":false,"in_reply_to_screen_name":"theo","lang":"en","retweeted":false,"fact_check":null,"id":"1991109782724559087","view_count":146,"bookmark_count":0,"created_at":1763552539000,"favorite_count":2,"quote_count":0,"reply_count":0,"retweet_count":0,"user_id_str":"1980522019964772352","conversation_id_str":"1990934074433880213","full_text":"@theo respect is earned, theo.\n\nand you just lost it from me.","in_reply_to_user_id_str":"786375418685165568","in_reply_to_status_id_str":"1990934074433880213","is_quote_status":0,"is_ai":null,"ai_score":null},{"bookmarked":false,"display_text_range":[11,65],"entities":{"hashtags":[],"symbols":[],"timestamps":[],"urls":[],"user_mentions":[{"id_str":"1028788597455912961","name":"Tyler","screen_name":"tyler_agg","indices":[0,10]}]},"favorited":false,"in_reply_to_screen_name":"tyler_agg","lang":"en","retweeted":false,"fact_check":null,"id":"1991182491353289015","view_count":7,"bookmark_count":0,"created_at":1763569874000,"favorite_count":1,"quote_count":0,"reply_count":0,"retweet_count":0,"user_id_str":"1980522019964772352","conversation_id_str":"1991173507372503070","full_text":"@tyler_agg so true\n\nai is just a multiplier\n\nbut 0x100 is still 0","in_reply_to_user_id_str":"1028788597455912961","in_reply_to_status_id_str":"1991173507372503070","is_quote_status":0,"is_ai":null,"ai_score":null}]},{"label":"2025-11-21","value":0,"startTime":1763596800000,"endTime":1763683200000,"tweets":[]}],"nviews":[{"label":"2025-10-22","value":551,"startTime":1761004800000,"endTime":1761091200000,"tweets":[{"bookmarked":false,"display_text_range":[0,209],"entities":{"hashtags":[],"symbols":[],"timestamps":[],"urls":[],"user_mentions":[]},"favorited":true,"lang":"en","retweeted":true,"fact_check":null,"id":"1980585301547577372","view_count":159,"bookmark_count":0,"created_at":1761043308000,"favorite_count":1,"quote_count":0,"reply_count":1,"retweet_count":1,"user_id_str":"1980522019964772352","conversation_id_str":"1980585301547577372","full_text":"i just sold an invoice generator for $500\n\nand it took me just 2 hours to make.\n\ngetting paid in 2025 is easy mode.\n\n\"oh but i don't have time\"\n\nyou for sure got 2 hours to learn the basics of n8n?\n\nhilarious.","in_reply_to_user_id_str":null,"in_reply_to_status_id_str":null,"is_quote_status":0,"is_ai":null,"ai_score":null},{"bookmarked":false,"display_text_range":[17,90],"entities":{"hashtags":[],"symbols":[],"timestamps":[],"urls":[],"user_mentions":[{"id_str":"1360265495363145730","name":"EP","screen_name":"apollonator3000","indices":[0,16]}]},"favorited":false,"in_reply_to_screen_name":"apollonator3000","lang":"en","retweeted":false,"fact_check":null,"id":"1980581190018244847","view_count":13,"bookmark_count":0,"created_at":1761042327000,"favorite_count":1,"quote_count":0,"reply_count":0,"retweet_count":0,"user_id_str":"1980522019964772352","conversation_id_str":"1980575724114419805","full_text":"@apollonator3000 loving everybody around you more than yourself, perhaps that's what it is","in_reply_to_user_id_str":"1360265495363145730","in_reply_to_status_id_str":"1980575724114419805","is_quote_status":0,"is_ai":null,"ai_score":null},{"bookmarked":false,"display_text_range":[12,54],"entities":{"hashtags":[],"symbols":[],"timestamps":[],"urls":[],"user_mentions":[{"id_str":"2375988555","name":"MAX","screen_name":"maxxmalist","indices":[0,11]}]},"favorited":false,"in_reply_to_screen_name":"maxxmalist","lang":"en","retweeted":false,"fact_check":null,"id":"1980583380497707173","view_count":0,"bookmark_count":0,"created_at":1761042850000,"favorite_count":0,"quote_count":0,"reply_count":0,"retweet_count":0,"user_id_str":"1980522019964772352","conversation_id_str":"1980305355071525153","full_text":"@maxxmalist if choose, choose the winning side, always","in_reply_to_user_id_str":"2375988555","in_reply_to_status_id_str":"1980305355071525153","is_quote_status":0,"is_ai":null,"ai_score":null},{"bookmarked":false,"display_text_range":[10,28],"entities":{"hashtags":[],"symbols":[],"timestamps":[],"urls":[],"user_mentions":[{"id_str":"1971249076411985920","name":"Kemal","screen_name":"ai_kemal","indices":[0,9]}]},"favorited":false,"in_reply_to_screen_name":"ai_kemal","lang":"en","retweeted":false,"fact_check":null,"id":"1980587991719637227","view_count":8,"bookmark_count":0,"created_at":1761043949000,"favorite_count":1,"quote_count":0,"reply_count":0,"retweet_count":0,"user_id_str":"1980522019964772352","conversation_id_str":"1980585301547577372","full_text":"@ai_kemal you know it haha š","in_reply_to_user_id_str":"1971249076411985920","in_reply_to_status_id_str":"1980587662458404892","is_quote_status":0,"is_ai":null,"ai_score":null},{"bookmarked":false,"display_text_range":[17,138],"entities":{"hashtags":[],"symbols":[],"timestamps":[],"urls":[],"user_mentions":[{"id_str":"1360265495363145730","name":"EP","screen_name":"apollonator3000","indices":[0,16]}]},"favorited":false,"in_reply_to_screen_name":"apollonator3000","lang":"en","retweeted":false,"fact_check":null,"id":"1980652039572238420","view_count":8,"bookmark_count":0,"created_at":1761059219000,"favorite_count":0,"quote_count":0,"reply_count":0,"retweet_count":0,"user_id_str":"1980522019964772352","conversation_id_str":"1980575724114419805","full_text":"@apollonator3000 itās an amazing correlation, that the level of income of a person depends on how much responsibility that person can bear","in_reply_to_user_id_str":"1360265495363145730","in_reply_to_status_id_str":"1980575724114419805","is_quote_status":0,"is_ai":null,"ai_score":null},{"bookmarked":false,"display_text_range":[9,31],"entities":{"hashtags":[],"symbols":[],"timestamps":[],"urls":[],"user_mentions":[{"id_str":"3033730635","name":"Machina","screen_name":"EXM7777","indices":[0,8]}]},"favorited":false,"in_reply_to_screen_name":"EXM7777","lang":"en","retweeted":false,"fact_check":null,"id":"1980588757893148700","view_count":4,"bookmark_count":0,"created_at":1761044132000,"favorite_count":0,"quote_count":0,"reply_count":0,"retweet_count":0,"user_id_str":"1980522019964772352","conversation_id_str":"1980378771841773598","full_text":"@EXM7777 awesome advice, thanks","in_reply_to_user_id_str":"3033730635","in_reply_to_status_id_str":"1980378771841773598","is_quote_status":0,"is_ai":null,"ai_score":null},{"bookmarked":false,"display_text_range":[17,82],"entities":{"hashtags":[],"symbols":[],"timestamps":[],"urls":[],"user_mentions":[{"id_str":"1360265495363145730","name":"EP","screen_name":"apollonator3000","indices":[0,16]}]},"favorited":false,"in_reply_to_screen_name":"apollonator3000","lang":"en","retweeted":false,"fact_check":null,"id":"1980693011798380957","view_count":31,"bookmark_count":0,"created_at":1761068988000,"favorite_count":0,"quote_count":0,"reply_count":0,"retweet_count":0,"user_id_str":"1980522019964772352","conversation_id_str":"1980692442623209539","full_text":"@apollonator3000 nice, this is the advice we need\n\nnot 'be consistent' guru advice","in_reply_to_user_id_str":"1360265495363145730","in_reply_to_status_id_str":"1980692442623209539","is_quote_status":0,"is_ai":null,"ai_score":null},{"bookmarked":false,"display_text_range":[14,167],"entities":{"hashtags":[],"symbols":[],"timestamps":[],"urls":[],"user_mentions":[{"id_str":"1734612308180271104","name":"Reece","screen_name":"reecethebrah","indices":[0,13]}]},"favorited":false,"in_reply_to_screen_name":"reecethebrah","lang":"en","retweeted":false,"fact_check":null,"id":"1980693765573488954","view_count":203,"bookmark_count":0,"created_at":1761069167000,"favorite_count":8,"quote_count":0,"reply_count":1,"retweet_count":0,"user_id_str":"1980522019964772352","conversation_id_str":"1980656164795810209","full_text":"@reecethebrah anything too radical is gay\n\nradical left is gay, so is radical right\n\nlooksmaxing is gay, being fat and rich is gay too.\n\nthe golden mean is always best","in_reply_to_user_id_str":"1734612308180271104","in_reply_to_status_id_str":"1980656164795810209","is_quote_status":0,"is_ai":null,"ai_score":null},{"bookmarked":false,"display_text_range":[11,47],"entities":{"hashtags":[],"symbols":[],"timestamps":[],"urls":[],"user_mentions":[{"id_str":"1895398810299318272","name":"4nzn","screen_name":"paoloanzn","indices":[0,10]}]},"favorited":false,"in_reply_to_screen_name":"paoloanzn","lang":"en","retweeted":false,"fact_check":null,"id":"1980678070488195543","view_count":29,"bookmark_count":0,"created_at":1761065425000,"favorite_count":1,"quote_count":0,"reply_count":1,"retweet_count":0,"user_id_str":"1980522019964772352","conversation_id_str":"1980673947197927931","full_text":"@paoloanzn crazy insight.\n\nwill implement this.","in_reply_to_user_id_str":"1895398810299318272","in_reply_to_status_id_str":"1980673947197927931","is_quote_status":0,"is_ai":null,"ai_score":null},{"bookmarked":false,"display_text_range":[11,79],"entities":{"hashtags":[],"symbols":[],"timestamps":[],"urls":[],"user_mentions":[{"id_str":"1895398810299318272","name":"4nzn","screen_name":"paoloanzn","indices":[0,10]}]},"favorited":false,"in_reply_to_screen_name":"paoloanzn","lang":"en","retweeted":false,"fact_check":null,"id":"1980692056059101261","view_count":18,"bookmark_count":0,"created_at":1761068760000,"favorite_count":1,"quote_count":0,"reply_count":0,"retweet_count":0,"user_id_str":"1980522019964772352","conversation_id_str":"1980687033665482923","full_text":"@paoloanzn your content always breaks the pattern bro\n\ni mean, at least for me.","in_reply_to_user_id_str":"1895398810299318272","in_reply_to_status_id_str":"1980687033665482923","is_quote_status":0,"is_ai":null,"ai_score":null},{"bookmarked":false,"display_text_range":[15,29],"entities":{"hashtags":[],"symbols":[],"timestamps":[],"urls":[],"user_mentions":[{"id_str":"1312654254","name":"Tom","screen_name":"tomcrawshaw01","indices":[0,14]}]},"favorited":false,"in_reply_to_screen_name":"tomcrawshaw01","lang":"en","retweeted":false,"fact_check":null,"id":"1980656270165344564","view_count":78,"bookmark_count":0,"created_at":1761060228000,"favorite_count":0,"quote_count":0,"reply_count":0,"retweet_count":0,"user_id_str":"1980522019964772352","conversation_id_str":"1980611928516096439","full_text":"@tomcrawshaw01 damnš„ OPERATOR","in_reply_to_user_id_str":"1312654254","in_reply_to_status_id_str":"1980611928516096439","is_quote_status":0,"is_ai":null,"ai_score":null}]},{"label":"2025-10-23","value":325,"startTime":1761091200000,"endTime":1761177600000,"tweets":[{"bookmarked":false,"display_text_range":[0,101],"entities":{"hashtags":[],"symbols":[],"timestamps":[],"urls":[],"user_mentions":[]},"favorited":true,"lang":"en","retweeted":true,"fact_check":null,"id":"1980908767131877581","view_count":135,"bookmark_count":0,"created_at":1761120428000,"favorite_count":1,"quote_count":0,"reply_count":0,"retweet_count":1,"user_id_str":"1980522019964772352","conversation_id_str":"1980908767131877581","full_text":"never use em dashes\n\nā it's is the fastest way to get accused of using ai\n\nespecially on social media","in_reply_to_user_id_str":null,"in_reply_to_status_id_str":null,"is_quote_status":0,"is_ai":null,"ai_score":null},{"bookmarked":false,"display_text_range":[11,18],"entities":{"hashtags":[],"symbols":[],"timestamps":[],"urls":[],"user_mentions":[{"id_str":"1901779242662391808","name":"atlas","screen_name":"atlasx100","indices":[0,10]}]},"favorited":false,"in_reply_to_screen_name":"atlasx100","lang":"en","retweeted":false,"fact_check":null,"id":"1980890234935300116","view_count":99,"bookmark_count":0,"created_at":1761116009000,"favorite_count":1,"quote_count":0,"reply_count":0,"retweet_count":0,"user_id_str":"1980522019964772352","conversation_id_str":"1980557275346411820","full_text":"@atlasx100 im here","in_reply_to_user_id_str":"1901779242662391808","in_reply_to_status_id_str":"1980557275346411820","is_quote_status":0,"is_ai":null,"ai_score":null},{"bookmarked":false,"display_text_range":[11,21],"entities":{"hashtags":[],"symbols":[],"timestamps":[],"urls":[],"user_mentions":[{"id_str":"1644401923787726849","name":"Zephyr","screen_name":"Zephyr_hg","indices":[0,10]}]},"favorited":false,"in_reply_to_screen_name":"Zephyr_hg","lang":"en","retweeted":false,"fact_check":null,"id":"1980903481868448192","view_count":59,"bookmark_count":0,"created_at":1761119168000,"favorite_count":0,"quote_count":0,"reply_count":0,"retweet_count":0,"user_id_str":"1980522019964772352","conversation_id_str":"1980891925507887510","full_text":"@Zephyr_hg nice, NEWS","in_reply_to_user_id_str":"1644401923787726849","in_reply_to_status_id_str":"1980891925507887510","is_quote_status":0,"is_ai":null,"ai_score":null},{"bookmarked":false,"display_text_range":[24,45],"entities":{"hashtags":[],"symbols":[],"timestamps":[],"urls":[],"user_mentions":[{"id_str":"1504812895334506497","name":"King & Vagabond","screen_name":"jeehvaun","indices":[0,9]},{"id_str":"1734612308180271104","name":"Reece","screen_name":"reecethebrah","indices":[10,23]}]},"favorited":false,"in_reply_to_screen_name":"jeehvaun","lang":"en","retweeted":false,"fact_check":null,"id":"1981018089543413829","view_count":8,"bookmark_count":0,"created_at":1761146492000,"favorite_count":0,"quote_count":0,"reply_count":0,"retweet_count":0,"user_id_str":"1980522019964772352","conversation_id_str":"1980656164795810209","full_text":"@jeehvaun @reecethebrah thatās the point haha","in_reply_to_user_id_str":"1504812895334506497","in_reply_to_status_id_str":"1981013345257062505","is_quote_status":0,"is_ai":null,"ai_score":null},{"bookmarked":false,"display_text_range":[17,27],"entities":{"hashtags":[],"symbols":[],"timestamps":[],"urls":[],"user_mentions":[{"id_str":"1360265495363145730","name":"EP","screen_name":"apollonator3000","indices":[0,16]}]},"favorited":false,"in_reply_to_screen_name":"apollonator3000","lang":"en","retweeted":false,"fact_check":null,"id":"1981093596720771512","view_count":5,"bookmark_count":0,"created_at":1761164495000,"favorite_count":0,"quote_count":0,"reply_count":0,"retweet_count":0,"user_id_str":"1980522019964772352","conversation_id_str":"1981039555286372535","full_text":"@apollonator3000 same here.","in_reply_to_user_id_str":"1360265495363145730","in_reply_to_status_id_str":"1981039555286372535","is_quote_status":0,"is_ai":null,"ai_score":null},{"bookmarked":false,"display_text_range":[11,81],"entities":{"hashtags":[],"symbols":[],"timestamps":[],"urls":[],"user_mentions":[{"id_str":"1895398810299318272","name":"4nzn","screen_name":"paoloanzn","indices":[0,10]}]},"favorited":false,"in_reply_to_screen_name":"paoloanzn","lang":"en","retweeted":false,"fact_check":null,"id":"1981093554954088633","view_count":19,"bookmark_count":0,"created_at":1761164485000,"favorite_count":1,"quote_count":0,"reply_count":1,"retweet_count":0,"user_id_str":"1980522019964772352","conversation_id_str":"1981047516713095549","full_text":"@paoloanzn \"ā 80% effort on packaging ā 20% effort on content\" hit so fuckin hard","in_reply_to_user_id_str":"1895398810299318272","in_reply_to_status_id_str":"1981047516713095549","is_quote_status":0,"is_ai":null,"ai_score":null}]},{"label":"2025-10-24","value":90,"startTime":1761177600000,"endTime":1761264000000,"tweets":[{"bookmarked":false,"display_text_range":[17,43],"entities":{"hashtags":[],"symbols":[],"timestamps":[],"urls":[],"user_mentions":[{"id_str":"1360265495363145730","name":"EP","screen_name":"apollonator3000","indices":[0,16]}]},"favorited":false,"in_reply_to_screen_name":"apollonator3000","lang":"en","retweeted":false,"fact_check":null,"id":"1981235882054054054","view_count":90,"bookmark_count":0,"created_at":1761198418000,"favorite_count":0,"quote_count":0,"reply_count":0,"retweet_count":0,"user_id_str":"1980522019964772352","conversation_id_str":"1980966236868509931","full_text":"@apollonator3000 buying ai frontrunners now","in_reply_to_user_id_str":"1360265495363145730","in_reply_to_status_id_str":"1980966236868509931","is_quote_status":0,"is_ai":null,"ai_score":null}]},{"label":"2025-10-25","value":1037,"startTime":1761264000000,"endTime":1761350400000,"tweets":[{"bookmarked":false,"display_text_range":[0,197],"entities":{"hashtags":[],"symbols":[],"timestamps":[],"urls":[],"user_mentions":[]},"favorited":true,"lang":"en","retweeted":false,"fact_check":null,"id":"1981820378067673448","view_count":99,"bookmark_count":1,"created_at":1761337773000,"favorite_count":3,"quote_count":0,"reply_count":0,"retweet_count":0,"user_id_str":"1980522019964772352","conversation_id_str":"1981820378067673448","full_text":"your ai generates slop because you're a shitty instructor.\n\ndon't blame ai for your bad outputs\n\ninstead:\n- define rules\n- inject the context\n- give clear instructions\n\nbetter input = better output","in_reply_to_user_id_str":null,"in_reply_to_status_id_str":null,"is_quote_status":0,"is_ai":null,"ai_score":null},{"bookmarked":false,"display_text_range":[8,18],"entities":{"hashtags":[],"symbols":[],"timestamps":[],"urls":[],"user_mentions":[{"id_str":"1178788074605727744","name":"yew","screen_name":"yewify","indices":[0,7]}]},"favorited":false,"in_reply_to_screen_name":"yewify","lang":"it","retweeted":false,"fact_check":null,"id":"1981641060247027758","view_count":591,"bookmark_count":0,"created_at":1761295020000,"favorite_count":1,"quote_count":0,"reply_count":0,"retweet_count":0,"user_id_str":"1980522019964772352","conversation_id_str":"1981628720814199197","full_text":"@yewify mafia boss","in_reply_to_user_id_str":"1178788074605727744","in_reply_to_status_id_str":"1981628720814199197","is_quote_status":0,"is_ai":null,"ai_score":null},{"bookmarked":false,"display_text_range":[17,137],"entities":{"hashtags":[],"symbols":[],"timestamps":[],"urls":[],"user_mentions":[{"id_str":"1360265495363145730","name":"EP","screen_name":"apollonator3000","indices":[0,16]}]},"favorited":false,"in_reply_to_screen_name":"apollonator3000","lang":"en","retweeted":false,"fact_check":null,"id":"1981639570576785849","view_count":89,"bookmark_count":0,"created_at":1761294665000,"favorite_count":0,"quote_count":0,"reply_count":0,"retweet_count":0,"user_id_str":"1980522019964772352","conversation_id_str":"1981635234643714151","full_text":"@apollonator3000 making money only for your ego is a way to degeneracy.\n\nmaking money to do more good and get good karma, that's the way.","in_reply_to_user_id_str":"1360265495363145730","in_reply_to_status_id_str":"1981635234643714151","is_quote_status":0,"is_ai":null,"ai_score":null},{"bookmarked":false,"display_text_range":[8,30],"entities":{"hashtags":[],"symbols":[],"timestamps":[],"urls":[],"user_mentions":[{"id_str":"2195780027","name":"Miko","screen_name":"Mho_23","indices":[0,7]}]},"favorited":false,"in_reply_to_screen_name":"Mho_23","lang":"en","retweeted":false,"fact_check":null,"id":"1981640461761573261","view_count":192,"bookmark_count":0,"created_at":1761294877000,"favorite_count":0,"quote_count":0,"reply_count":0,"retweet_count":0,"user_id_str":"1980522019964772352","conversation_id_str":"1981476835331289571","full_text":"@Mho_23 damn, it was that easy","in_reply_to_user_id_str":"2195780027","in_reply_to_status_id_str":"1981476835331289571","is_quote_status":0,"is_ai":null,"ai_score":null},{"bookmarked":false,"display_text_range":[11,106],"entities":{"hashtags":[],"symbols":[],"timestamps":[],"urls":[],"user_mentions":[{"id_str":"1895398810299318272","name":"4nzn","screen_name":"paoloanzn","indices":[0,10]}]},"favorited":false,"in_reply_to_screen_name":"paoloanzn","lang":"en","retweeted":false,"fact_check":null,"id":"1981818447052042253","view_count":66,"bookmark_count":0,"created_at":1761337312000,"favorite_count":1,"quote_count":0,"reply_count":1,"retweet_count":0,"user_id_str":"1980522019964772352","conversation_id_str":"1981816844068827546","full_text":"@paoloanzn bro is about to take over twitter\n\nso excited for this.\n\nas always, first to support ya broskiš¤","in_reply_to_user_id_str":"1895398810299318272","in_reply_to_status_id_str":"1981816844068827546","is_quote_status":0,"is_ai":null,"ai_score":null}]},{"label":"2025-10-26","value":0,"startTime":1761350400000,"endTime":1761436800000,"tweets":[]},{"label":"2025-10-27","value":0,"startTime":1761436800000,"endTime":1761523200000,"tweets":[]},{"label":"2025-10-28","value":26,"startTime":1761523200000,"endTime":1761609600000,"tweets":[{"bookmarked":false,"display_text_range":[11,126],"entities":{"hashtags":[],"symbols":[],"timestamps":[],"urls":[],"user_mentions":[{"id_str":"1895398810299318272","name":"4nzn","screen_name":"paoloanzn","indices":[0,10]}]},"favorited":false,"in_reply_to_screen_name":"paoloanzn","lang":"en","retweeted":false,"fact_check":null,"id":"1982875151135060032","view_count":26,"bookmark_count":0,"created_at":1761589250000,"favorite_count":1,"quote_count":0,"reply_count":1,"retweet_count":0,"user_id_str":"1980522019964772352","conversation_id_str":"1982847541902491955","full_text":"@paoloanzn just started understanding this game.\n\nit's so different than it used to be even a year ago.\n\ngotta act accordingly","in_reply_to_user_id_str":"1895398810299318272","in_reply_to_status_id_str":"1982847541902491955","is_quote_status":0,"is_ai":null,"ai_score":null}]},{"label":"2025-10-29","value":0,"startTime":1761609600000,"endTime":1761696000000,"tweets":[]},{"label":"2025-10-30","value":52,"startTime":1761696000000,"endTime":1761782400000,"tweets":[{"bookmarked":false,"display_text_range":[9,13],"entities":{"hashtags":[],"symbols":[],"timestamps":[],"urls":[],"user_mentions":[{"id_str":"3033730635","name":"Machina","screen_name":"EXM7777","indices":[0,8]}]},"favorited":false,"in_reply_to_screen_name":"EXM7777","lang":"en","retweeted":false,"fact_check":null,"id":"1983493625712402558","view_count":16,"bookmark_count":0,"created_at":1761736706000,"favorite_count":0,"quote_count":0,"reply_count":0,"retweet_count":0,"user_id_str":"1980522019964772352","conversation_id_str":"1983254712662274493","full_text":"@EXM7777 nice","in_reply_to_user_id_str":"3033730635","in_reply_to_status_id_str":"1983254712662274493","is_quote_status":0,"is_ai":null,"ai_score":null},{"bookmarked":false,"display_text_range":[13,17],"entities":{"hashtags":[],"symbols":[],"timestamps":[],"urls":[],"user_mentions":[{"id_str":"1268982340090355712","name":"vas","screen_name":"vasumanmoza","indices":[0,12]}]},"favorited":false,"in_reply_to_screen_name":"vasumanmoza","lang":"en","retweeted":false,"fact_check":null,"id":"1983493474226762091","view_count":10,"bookmark_count":0,"created_at":1761736670000,"favorite_count":0,"quote_count":0,"reply_count":0,"retweet_count":0,"user_id_str":"1980522019964772352","conversation_id_str":"1983236497395401147","full_text":"@vasumanmoza GOAT","in_reply_to_user_id_str":"1268982340090355712","in_reply_to_status_id_str":"1983236497395401147","is_quote_status":0,"is_ai":null,"ai_score":null},{"bookmarked":false,"display_text_range":[15,17],"entities":{"hashtags":[],"symbols":[],"timestamps":[],"urls":[],"user_mentions":[{"id_str":"3447466760","name":"Aryan Mahajan","screen_name":"aryanXmahajan","indices":[0,14]}]},"favorited":false,"in_reply_to_screen_name":"aryanXmahajan","lang":"und","retweeted":false,"fact_check":null,"id":"1983494262382551357","view_count":26,"bookmark_count":0,"created_at":1761736858000,"favorite_count":0,"quote_count":0,"reply_count":0,"retweet_count":0,"user_id_str":"1980522019964772352","conversation_id_str":"1982873770911302050","full_text":"@aryanXmahajan AI","in_reply_to_user_id_str":"3447466760","in_reply_to_status_id_str":"1982873770911302050","is_quote_status":0,"is_ai":null,"ai_score":null}]},{"label":"2025-10-31","value":0,"startTime":1761782400000,"endTime":1761868800000,"tweets":[]},{"label":"2025-11-01","value":201,"startTime":1761868800000,"endTime":1761955200000,"tweets":[{"bookmarked":false,"display_text_range":[0,278],"entities":{"hashtags":[],"media":[{"display_url":"pic.x.com/k9T2adDtDj","expanded_url":"https://x.com/aidvgg/status/1984329377857896634/photo/1","id_str":"1984326689963294720","indices":[279,302],"media_key":"3_1984326689963294720","media_url_https":"https://pbs.twimg.com/media/G4m-nHGWwAARhvz.jpg","type":"photo","url":"https://t.co/k9T2adDtDj","ext_media_availability":{"status":"Available"},"features":{"large":{"faces":[]},"medium":{"faces":[]},"small":{"faces":[]},"orig":{"faces":[]}},"sizes":{"large":{"h":614,"w":1812,"resize":"fit"},"medium":{"h":407,"w":1200,"resize":"fit"},"small":{"h":230,"w":680,"resize":"fit"},"thumb":{"h":150,"w":150,"resize":"crop"}},"original_info":{"height":614,"width":1812,"focus_rects":[{"x":131,"y":0,"w":1096,"h":614},{"x":372,"y":0,"w":614,"h":614},{"x":410,"y":0,"w":539,"h":614},{"x":526,"y":0,"w":307,"h":614},{"x":0,"y":0,"w":1812,"h":614}]},"allow_download_status":{"allow_download":true},"media_results":{"result":{"media_key":"3_1984326689963294720"}}}],"symbols":[],"timestamps":[],"urls":[],"user_mentions":[]},"extended_entities":{"media":[{"display_url":"pic.x.com/k9T2adDtDj","expanded_url":"https://x.com/aidvgg/status/1984329377857896634/photo/1","id_str":"1984326689963294720","indices":[279,302],"media_key":"3_1984326689963294720","media_url_https":"https://pbs.twimg.com/media/G4m-nHGWwAARhvz.jpg","type":"photo","url":"https://t.co/k9T2adDtDj","ext_media_availability":{"status":"Available"},"features":{"large":{"faces":[]},"medium":{"faces":[]},"small":{"faces":[]},"orig":{"faces":[]}},"sizes":{"large":{"h":614,"w":1812,"resize":"fit"},"medium":{"h":407,"w":1200,"resize":"fit"},"small":{"h":230,"w":680,"resize":"fit"},"thumb":{"h":150,"w":150,"resize":"crop"}},"original_info":{"height":614,"width":1812,"focus_rects":[{"x":131,"y":0,"w":1096,"h":614},{"x":372,"y":0,"w":614,"h":614},{"x":410,"y":0,"w":539,"h":614},{"x":526,"y":0,"w":307,"h":614},{"x":0,"y":0,"w":1812,"h":614}]},"allow_download_status":{"allow_download":true},"media_results":{"result":{"media_key":"3_1984326689963294720"}}}]},"favorited":true,"lang":"en","possibly_sensitive":false,"possibly_sensitive_editable":true,"retweeted":true,"fact_check":null,"id":"1984329377857896634","view_count":154,"bookmark_count":1,"created_at":1761935965000,"favorite_count":2,"quote_count":0,"reply_count":1,"retweet_count":1,"user_id_str":"1980522019964772352","conversation_id_str":"1984329377857896634","full_text":"i've seen people automate their 'lead capture' with ai \n\nbut you dont need ai just because it sounds trendy\n\nmf, ai is the brain, not a fucking arm\n\nthis is an invoice generator i sold for $500\n\nnot a single ai node\n\nand it took me just 2 hours to make\n\nsave ai for better tasks https://t.co/k9T2adDtDj","in_reply_to_user_id_str":null,"in_reply_to_status_id_str":null,"is_quote_status":0,"is_ai":null,"ai_score":null},{"bookmarked":false,"display_text_range":[11,116],"entities":{"hashtags":[],"symbols":[],"timestamps":[],"urls":[],"user_mentions":[{"id_str":"1895398810299318272","name":"4nzn","screen_name":"paoloanzn","indices":[0,10]}]},"favorited":false,"in_reply_to_screen_name":"paoloanzn","lang":"en","retweeted":false,"fact_check":null,"id":"1984332231305818143","view_count":47,"bookmark_count":0,"created_at":1761936645000,"favorite_count":1,"quote_count":0,"reply_count":1,"retweet_count":0,"user_id_str":"1980522019964772352","conversation_id_str":"1984326517003001995","full_text":"@paoloanzn you're ahead of time with this bro, and I can clearly see why you're right.\n\nai governance is the future.","in_reply_to_user_id_str":"1895398810299318272","in_reply_to_status_id_str":"1984326517003001995","is_quote_status":0,"is_ai":null,"ai_score":null}]},{"label":"2025-11-02","value":1205,"startTime":1761955200000,"endTime":1762041600000,"tweets":[{"bookmarked":false,"display_text_range":[0,276],"entities":{"hashtags":[],"symbols":[],"timestamps":[],"urls":[],"user_mentions":[]},"favorited":true,"lang":"en","quoted_status_id_str":"1984326517003001995","quoted_status_permalink":{"url":"https://t.co/JLLQOxdxSw","expanded":"https://twitter.com/paoloanzn/status/1984326517003001995","display":"x.com/paoloanzn/statā¦"},"retweeted":true,"fact_check":null,"id":"1984668282507706462","view_count":1173,"bookmark_count":6,"created_at":1762016766000,"favorite_count":11,"quote_count":1,"reply_count":4,"retweet_count":1,"user_id_str":"1980522019964772352","conversation_id_str":"1984668282507706462","full_text":"this is exactly why iām spending the next 30 days building a self-governing ai system\n\nnot another chatbot\nnot a task automation\na real operational brain that remembers, learns, and decides\n\nevery company will eventually have one - a system that:\n\n- records every event across departments\n- analyzes outcomes and adapts its own rules\n- proposes better policies automatically\n- connects to any external tool through a unified layer\n\nitās not ai assistants anymore\n\nitās ai governments\n\niām building the foundation:\nthe memory core, the policy constitution, the feedback loops, the tool infrastructure\n\nby the end of the month it will:\n\nrecall what happened yesterday, last week, last month\nadjust financial and sales decisions based on results\n\nrun improvement experiments automatically\n\nthis is how ai stops being a feature and becomes the operating system of a company\n\nnot prompts, not workflows -\ngovernance\n\nonce you build the infrastructure, everything else plugs in","in_reply_to_user_id_str":null,"in_reply_to_status_id_str":null,"is_quote_status":1,"is_ai":null,"ai_score":null},{"bookmarked":false,"display_text_range":[11,90],"entities":{"hashtags":[],"symbols":[],"timestamps":[],"urls":[],"user_mentions":[{"id_str":"1895398810299318272","name":"4nzn","screen_name":"paoloanzn","indices":[0,10]}]},"favorited":false,"in_reply_to_screen_name":"paoloanzn","lang":"en","retweeted":false,"fact_check":null,"id":"1984669118893568159","view_count":32,"bookmark_count":0,"created_at":1762016965000,"favorite_count":0,"quote_count":0,"reply_count":0,"retweet_count":0,"user_id_str":"1980522019964772352","conversation_id_str":"1984668282507706462","full_text":"@paoloanzn will share progress every day bro\n\ni'm gonna go through hell to learn this shit","in_reply_to_user_id_str":"1895398810299318272","in_reply_to_status_id_str":"1984668660170952724","is_quote_status":0,"is_ai":null,"ai_score":null}]},{"label":"2025-11-03","value":914,"startTime":1762041600000,"endTime":1762128000000,"tweets":[{"bookmarked":false,"display_text_range":[0,280],"entities":{"hashtags":[],"media":[{"display_url":"pic.x.com/mfuQDgWBci","expanded_url":"https://x.com/aidvgg/status/1985075816208957754/photo/1","id_str":"1985073765126909952","indices":[281,304],"media_key":"3_1985073765126909952","media_url_https":"https://pbs.twimg.com/media/G4xmEm9WMAAn7Xy.jpg","type":"photo","url":"https://t.co/mfuQDgWBci","ext_media_availability":{"status":"Available"},"features":{"all":{"tags":[{"user_id":"1895398810299318272","name":"4nzn","screen_name":"paoloanzn","type":"user"}]},"large":{"faces":[]},"medium":{"faces":[]},"small":{"faces":[]},"orig":{"faces":[]}},"sizes":{"large":{"h":655,"w":1080,"resize":"fit"},"medium":{"h":655,"w":1080,"resize":"fit"},"small":{"h":412,"w":680,"resize":"fit"},"thumb":{"h":150,"w":150,"resize":"crop"}},"original_info":{"height":655,"width":1080,"focus_rects":[{"x":0,"y":50,"w":1080,"h":605},{"x":348,"y":0,"w":655,"h":655},{"x":388,"y":0,"w":575,"h":655},{"x":511,"y":0,"w":328,"h":655},{"x":0,"y":0,"w":1080,"h":655}]},"allow_download_status":{"allow_download":true},"media_results":{"result":{"media_key":"3_1985073765126909952"}}}],"symbols":[],"timestamps":[],"urls":[],"user_mentions":[]},"extended_entities":{"media":[{"display_url":"pic.x.com/mfuQDgWBci","expanded_url":"https://x.com/aidvgg/status/1985075816208957754/photo/1","id_str":"1985073765126909952","indices":[281,304],"media_key":"3_1985073765126909952","media_url_https":"https://pbs.twimg.com/media/G4xmEm9WMAAn7Xy.jpg","type":"photo","url":"https://t.co/mfuQDgWBci","ext_media_availability":{"status":"Available"},"features":{"all":{"tags":[{"user_id":"1895398810299318272","name":"4nzn","screen_name":"paoloanzn","type":"user"}]},"large":{"faces":[]},"medium":{"faces":[]},"small":{"faces":[]},"orig":{"faces":[]}},"sizes":{"large":{"h":655,"w":1080,"resize":"fit"},"medium":{"h":655,"w":1080,"resize":"fit"},"small":{"h":412,"w":680,"resize":"fit"},"thumb":{"h":150,"w":150,"resize":"crop"}},"original_info":{"height":655,"width":1080,"focus_rects":[{"x":0,"y":50,"w":1080,"h":605},{"x":348,"y":0,"w":655,"h":655},{"x":388,"y":0,"w":575,"h":655},{"x":511,"y":0,"w":328,"h":655},{"x":0,"y":0,"w":1080,"h":655}]},"allow_download_status":{"allow_download":true},"media_results":{"result":{"media_key":"3_1985073765126909952"}}}]},"favorited":true,"lang":"en","possibly_sensitive":false,"possibly_sensitive_editable":true,"retweeted":true,"fact_check":null,"id":"1985075816208957754","view_count":768,"bookmark_count":4,"created_at":1762113930000,"favorite_count":10,"quote_count":1,"reply_count":3,"retweet_count":1,"user_id_str":"1980522019964772352","conversation_id_str":"1985075816208957754","full_text":"i just started building the craziest ai system\n\nnot another chatbot\n\nnot another automation\n\nbut a real operational brain that\n\nremembers, learns, and decides\n\ninternal gpt government.\n\nit clicked when i understood this:\n\nai isnāt just about helping humans work faster\n\nitās about replacing the coordination layer itself\n\ncompanies donāt fail because they canāt do things\n\nthey fail because they canāt decide fast enough\n\nso, iām building the infrastructure that fixes that\n\nwhat this system actually does:\n\n- records every event happening inside a company\n- evaluates decisions based on policies, not prompts\n- measures outcomes\n- learns from them\n- automatically improves its next decision\n- proposes new policies when it finds a better pattern\n\nitās the first layer of governance\n\nnot ai assistants running tasks ā ai systems governing operations\n\nhow iām approaching the build:\n\niām starting from the ground up, the way youād design an operating system\n\nday 1 wasnāt about ai models\n\nit was about memory\n\nstep 1 ā the memory core\n\n- a database that stores every decision, outcome, and context in a structured way\n\nthink of it as the institutional memory of a company\n\nstep 2 ā the policy constitution\n\n- rules that define what the ai can decide, when it needs human approval, and what happens when a rule is broken\n\nitās like a digital constitution\n\nevery decision cites which article or policy version it followed\n\nstep 3 ā the feedback loops\n\n- the system tracks what worked and what didnāt\nit adapts its internal beliefs based on outcomes\n\neach successful decision strengthens its confidence\n\neach failure weakens it\n\nlike reinforcement learning but fully transparent and auditable\n\nstep 4 ā the integration layer\n\n- instead of dozens of disconnected automations, every external tool plugs into the same brain\n\nfinance tools, hr systems, crm platforms\n\nall become citizens under one government\n\nwhat iām coding right now:\n\n- an event engine that logs every change in the organization\n- a decision engine that evaluates inputs against policies\n- an outcome system that captures the results and feeds them back\n- a learning module that updates policy statistics\n- a proposal system that suggests new rule versions when it finds a pattern worth promoting\n\nall of this is wrapped in a governance loop:\n\nobserve ā decide ā act ā evaluate ā improve\n\nhow it works:\n\n(events) ā (context assembler) ā (decision engine) ā (outcome tracker) ā (learning loop) ā (policy constitution) ā (decision engine) ā (external tools layer)\n\neach arrow is a feedback path\n\nnothing here is static ā everything adapts\n\nthe ai doesnāt just respond\n\nit governs\n\nmy build principles:\n\n- deterministic first, intelligent second\nthe system must always produce the same result given the same inputs\n\n- policies before prompts\n\nno hidden logic ā every decision must cite a rule\n\n- memory before magic\n\nwhat it knows matters more than what it generates\n\n- autonomy levels\n\neach policy defines how much authority the ai has, from suggest only to act autonomously\n\n- audit by design\n\nevery decision is hash-linked to the one before it, creating an immutable chain of reasoning\n\nidealistically, this system will:\n\n- recall what happened yesterday, last week, last month\n- adjust financial and sales decisions based on previous outcomes\n- run improvement experiments automatically\n- propose policy updates via slack before humans even ask\n\nand thatās when ai stops being a feature\n\nand becomes the operating system of a company\n\nthis is not an ai agent\n\nthis is an ai organism","in_reply_to_user_id_str":null,"in_reply_to_status_id_str":null,"is_quote_status":0,"is_ai":null,"ai_score":null},{"bookmarked":false,"display_text_range":[11,199],"entities":{"hashtags":[],"symbols":[],"timestamps":[],"urls":[],"user_mentions":[{"id_str":"1895398810299318272","name":"4nzn","screen_name":"paoloanzn","indices":[0,10]}]},"favorited":false,"in_reply_to_screen_name":"paoloanzn","lang":"en","retweeted":false,"fact_check":null,"id":"1985077482828009609","view_count":67,"bookmark_count":0,"created_at":1762114327000,"favorite_count":1,"quote_count":0,"reply_count":1,"retweet_count":0,"user_id_str":"1980522019964772352","conversation_id_str":"1985075816208957754","full_text":"@paoloanzn thanks bro.\n\nrunning on bun express typescript, postgres & pgvector, and maybe vercel's ai sdk for llms.\n\nfor crons + scheduled jobs gonna use n8n\n\npino for logs, and deploy on railway","in_reply_to_user_id_str":"1895398810299318272","in_reply_to_status_id_str":"1985076493001560318","is_quote_status":0,"is_ai":null,"ai_score":null},{"bookmarked":false,"display_text_range":[9,44],"entities":{"hashtags":[],"symbols":[],"timestamps":[],"urls":[],"user_mentions":[{"id_str":"1658546655489298437","name":"Singh","screen_name":"ImSehej","indices":[0,8]}]},"favorited":false,"in_reply_to_screen_name":"ImSehej","lang":"en","retweeted":false,"fact_check":null,"id":"1985034482831728653","view_count":79,"bookmark_count":0,"created_at":1762104075000,"favorite_count":1,"quote_count":0,"reply_count":0,"retweet_count":0,"user_id_str":"1980522019964772352","conversation_id_str":"1985022534455070867","full_text":"@ImSehej fuck yeah\n\nhad to bookmark this one","in_reply_to_user_id_str":"1658546655489298437","in_reply_to_status_id_str":"1985022534455070867","is_quote_status":0,"is_ai":null,"ai_score":null}]},{"label":"2025-11-04","value":81,"startTime":1762128000000,"endTime":1762214400000,"tweets":[{"bookmarked":false,"display_text_range":[20,295],"entities":{"hashtags":[],"symbols":[],"timestamps":[],"urls":[],"user_mentions":[{"id_str":"1950882854487166976","name":"AIOPS |","screen_name":"opsided","indices":[0,8]},{"id_str":"1895398810299318272","name":"4nzn","screen_name":"paoloanzn","indices":[9,19]}]},"favorited":false,"in_reply_to_screen_name":"opsided","lang":"en","retweeted":false,"fact_check":null,"id":"1985271071696658473","view_count":41,"bookmark_count":0,"created_at":1762160482000,"favorite_count":0,"quote_count":0,"reply_count":1,"retweet_count":0,"user_id_str":"1980522019964772352","conversation_id_str":"1985075816208957754","full_text":"āyouāre describing a complex event-driven system with feedback loops. thatās not new. this is enterprise workflow automation with ai slapped on top.ā\n\ntrue - the underlying mechanics arenāt new.\nwhatās new is the governance loop: a closed system that continuously updates and promotes its own policy variants through experimentation and feedback.\nworkflow tools execute tasks. this system evolves its own rules under human oversight.\nsame structure, different purpose.\n\nācompanies fail because they make the wrong decisions consistently. speed doesnāt fix bad judgment.ā\n\nagreed.\nthis isnāt about speed for its own sake.\nitās about calibrated velocity - moving fast only when confidence is high and policy constraints are satisfied.\neach policy defines an autonomy level and confidence threshold.\nwhen confidence drops, the system slows down or escalates to humans.\n\nāpolicies before prompts sounds good until you realize policies become the bottleneck. every edge case needs a new rule. eventually you have 10,000 policies and the system is paralyzed.ā\n\nthatās real.\nthe design uses policy composition, not rule explosion.\npolicies are parameterized templates and inherit from higher-order primitives.\nlearning loops merge or retire weak variants automatically.\nthe goal isnāt more rules ā itās fewer, more general ones that survive testing.\n\nādeterministic first contradicts learns and adapts. you canāt have both. deterministic means same input = same output always. learning means outputs change based on experience.ā\n\ndeterministic evaluation and adaptive learning arenāt opposites.\na given policy version always produces the same output for the same input.\nlearning happens between versions - outcomes update policy stats, which may promote a new version.\nreplays of old versions still return identical results.\nthatās how you stay auditable and still evolve.\n\nāaudit by design with immutable chain is blockchain thinking. inside a company you donāt need cryptographic proofs. you need logs.ā\n\nhash-chaining here isnāt blockchain worship - itās a tamper-evident checksum.\nno mining, no consensus, just traceability.\nit makes replays provable that inputs and policies werenāt altered.\nif plain logs are enough, great - this is a lightweight integrity layer on top.\n\nāai organism vs ai agent is just marketing. youāre building a workflow engine with event sourcing, rule-based decision making, outcome tracking, api integrations.ā\n\nmostly true - those components exist.\nthe distinction is that in this system, every part feeds a continuous feedback loop that updates the rules themselves.\na workflow engine executes.\na governance loop self-modifies.\nthatās what i meant by āorganism.ā\n\nāwho defines the initial policies?ā\n\nhumans.\nthe system starts with a human-authored constitution.\nai earns autonomy gradually through evidence and review gates.\ngovernance, not replacement.\n\nāhow do you prevent the system from optimizing for the wrong metrics?ā\n\neach experiment declares primary and guardrail metrics.\nif a proposal boosts the primary but breaks a guardrail, itās rejected automatically.\noptimization is bounded by explicit constraints, not left open-ended.\n\nāwhat happens when the ai proposes a policy thatās technically optimal but culturally wrong?ā\n\nculture sits above optimization.\nnon-negotiable constraints live in the constitution as veto layers.\nif a proposal crosses them, itās escalated - not executed.\nhumans arbitrate edge ethics.\n\nāinstitutional memory in companies isnāt in databases. itās in peopleās heads.ā\n\ntrue.\nyou canāt encode āsarah knows how to calm angry clientsā as a rule.\nbut you can store cases, transcripts, and annotated examples that surface when similar events occur.\nitās not full human context, but itās searchable institutional recall.","in_reply_to_user_id_str":"1950882854487166976","in_reply_to_status_id_str":"1985217862550839693","is_quote_status":0,"is_ai":null,"ai_score":null},{"bookmarked":false,"display_text_range":[11,36],"entities":{"hashtags":[],"symbols":[],"timestamps":[],"urls":[],"user_mentions":[{"id_str":"1895398810299318272","name":"4nzn","screen_name":"paoloanzn","indices":[0,10]}]},"favorited":false,"in_reply_to_screen_name":"paoloanzn","lang":"en","retweeted":false,"fact_check":null,"id":"1985371605954920471","view_count":40,"bookmark_count":0,"created_at":1762184451000,"favorite_count":1,"quote_count":0,"reply_count":0,"retweet_count":0,"user_id_str":"1980522019964772352","conversation_id_str":"1985369094053671114","full_text":"@paoloanzn bro is a real mafia boss.","in_reply_to_user_id_str":"1895398810299318272","in_reply_to_status_id_str":"1985369094053671114","is_quote_status":0,"is_ai":null,"ai_score":null}]},{"label":"2025-11-05","value":481,"startTime":1762214400000,"endTime":1762300800000,"tweets":[{"bookmarked":false,"display_text_range":[0,271],"entities":{"hashtags":[],"media":[{"display_url":"pic.x.com/Ma1cwqReQU","expanded_url":"https://x.com/aidvgg/status/1985774021623918791/photo/1","ext_alt_text":"an audit chain of understanding","id_str":"1985773382877466624","indices":[272,295],"media_key":"3_1985773382877466624","media_url_https":"https://pbs.twimg.com/media/G47iXuLWUAAF9t0.jpg","type":"photo","url":"https://t.co/Ma1cwqReQU","ext_media_availability":{"status":"Available"},"features":{"all":{"tags":[{"user_id":"1895398810299318272","name":"4nzn","screen_name":"paoloanzn","type":"user"}]},"large":{"faces":[]},"medium":{"faces":[]},"small":{"faces":[]},"orig":{"faces":[]}},"sizes":{"large":{"h":1232,"w":971,"resize":"fit"},"medium":{"h":1200,"w":946,"resize":"fit"},"small":{"h":680,"w":536,"resize":"fit"},"thumb":{"h":150,"w":150,"resize":"crop"}},"original_info":{"height":1232,"width":971,"focus_rects":[{"x":0,"y":374,"w":971,"h":544},{"x":0,"y":161,"w":971,"h":971},{"x":0,"y":93,"w":971,"h":1107},{"x":0,"y":0,"w":616,"h":1232},{"x":0,"y":0,"w":971,"h":1232}]},"allow_download_status":{"allow_download":true},"media_results":{"result":{"media_key":"3_1985773382877466624"}}}],"symbols":[],"timestamps":[],"urls":[],"user_mentions":[]},"extended_entities":{"media":[{"display_url":"pic.x.com/Ma1cwqReQU","expanded_url":"https://x.com/aidvgg/status/1985774021623918791/photo/1","ext_alt_text":"an audit chain of understanding","id_str":"1985773382877466624","indices":[272,295],"media_key":"3_1985773382877466624","media_url_https":"https://pbs.twimg.com/media/G47iXuLWUAAF9t0.jpg","type":"photo","url":"https://t.co/Ma1cwqReQU","ext_media_availability":{"status":"Available"},"features":{"all":{"tags":[{"user_id":"1895398810299318272","name":"4nzn","screen_name":"paoloanzn","type":"user"}]},"large":{"faces":[]},"medium":{"faces":[]},"small":{"faces":[]},"orig":{"faces":[]}},"sizes":{"large":{"h":1232,"w":971,"resize":"fit"},"medium":{"h":1200,"w":946,"resize":"fit"},"small":{"h":680,"w":536,"resize":"fit"},"thumb":{"h":150,"w":150,"resize":"crop"}},"original_info":{"height":1232,"width":971,"focus_rects":[{"x":0,"y":374,"w":971,"h":544},{"x":0,"y":161,"w":971,"h":971},{"x":0,"y":93,"w":971,"h":1107},{"x":0,"y":0,"w":616,"h":1232},{"x":0,"y":0,"w":971,"h":1232}]},"allow_download_status":{"allow_download":true},"media_results":{"result":{"media_key":"3_1985773382877466624"}}}]},"favorited":true,"lang":"en","possibly_sensitive":false,"possibly_sensitive_editable":true,"quoted_status_id_str":"1985075816208957754","quoted_status_permalink":{"url":"https://t.co/P0NL53N7dA","expanded":"https://twitter.com/aidvgg/status/1985075816208957754","display":"x.com/aidvgg/status/ā¦"},"retweeted":true,"fact_check":null,"id":"1985774021623918791","view_count":273,"bookmark_count":0,"created_at":1762280395000,"favorite_count":6,"quote_count":0,"reply_count":3,"retweet_count":1,"user_id_str":"1980522019964772352","conversation_id_str":"1985774021623918791","full_text":"day 2 - the memory core is alive.\n\ntoday wasn't about ai models or prompts\n\nit was about memory\n\nbecause before a system can decide - it has to remember\n\nso i built the foundation that every governing ai will stand on:\n\na database that acts like institutional memory\n\nthe structure:\n\nthe tables are a storyline of decisions\n\na living record of what the organization knows, does, and learns\n\n1. events - every signal from reality sales closed, refund requested, lead qualified, invoice sent\n\n2. decisions - every judgment the ai makes.\n\neach decision links back to the policy (the rule) that shaped it and to the exact context vector - an embedding that captures the situation\n\n3. outcomes - the result of those decisions.\ndid it work? fail? improve margin? lose a deal?\n\noutcomes give the system feedback loops\n\n4. policies - the constitutional laws.\n\nversioned rules defining what autonomy the ai has.\n\neach decision must cite its governing policy version, like case law.\n\n5. policy_variants_stats - the scoreboard.\n\nit's where the system tracks which rules perform better\n\nbandit learning starts here - the ai experiments on itself\n\n6. snapshots & features - distilled memory.\n\naggregated knowledge of entities over time.\n\nthe ai uses this to recall patterns without re-reading the entire history.\n\nthis is an audit chain of understanding.\n\nevery decision is hashed against the last\n\nthe memory is tamper-evident.\n\nwhy this matters:\n\nmost ai systems start from zero context each time\nthey \"think\" in isolation.\n\nthis one doesn't.\n\nit remembers every outcome\n\nand uses that history to shape new decisions\n\nover time, it becomes a self-governing entity\n\na machine that refines its own policies\n\nbased on what actually worked in the real world\n\nwhatās next:\n\ntomorrow i start writing the first policy evaluator\n\nthe part that reads the constitution\n\nand decides what the ai can and can't do\n\ngovernance begins.","in_reply_to_user_id_str":null,"in_reply_to_status_id_str":null,"is_quote_status":1,"is_ai":null,"ai_score":null},{"bookmarked":false,"display_text_range":[11,39],"entities":{"hashtags":[],"symbols":[],"timestamps":[],"urls":[],"user_mentions":[{"id_str":"1895398810299318272","name":"4nzn","screen_name":"paoloanzn","indices":[0,10]}]},"favorited":false,"in_reply_to_screen_name":"paoloanzn","lang":"en","retweeted":false,"fact_check":null,"id":"1985776941840953693","view_count":51,"bookmark_count":0,"created_at":1762281091000,"favorite_count":1,"quote_count":0,"reply_count":1,"retweet_count":0,"user_id_str":"1980522019964772352","conversation_id_str":"1985775567317389432","full_text":"@paoloanzn hell yeah.\n\ntime to execute.","in_reply_to_user_id_str":"1895398810299318272","in_reply_to_status_id_str":"1985775567317389432","is_quote_status":0,"is_ai":null,"ai_score":null},{"bookmarked":false,"display_text_range":[9,78],"entities":{"hashtags":[],"symbols":[],"timestamps":[],"urls":[],"user_mentions":[{"id_str":"3033730635","name":"Machina","screen_name":"EXM7777","indices":[0,8]}]},"favorited":false,"in_reply_to_screen_name":"EXM7777","lang":"en","retweeted":false,"fact_check":null,"id":"1985775297090744805","view_count":157,"bookmark_count":0,"created_at":1762280699000,"favorite_count":0,"quote_count":0,"reply_count":0,"retweet_count":0,"user_id_str":"1980522019964772352","conversation_id_str":"1985754430235656693","full_text":"@EXM7777 exactly. that feeling like everything is slipping through your hands.","in_reply_to_user_id_str":"3033730635","in_reply_to_status_id_str":"1985754430235656693","is_quote_status":0,"is_ai":null,"ai_score":null}]},{"label":"2025-11-06","value":240,"startTime":1762300800000,"endTime":1762387200000,"tweets":[{"bookmarked":false,"display_text_range":[0,249],"entities":{"hashtags":[],"symbols":[],"timestamps":[],"urls":[],"user_mentions":[]},"favorited":true,"lang":"en","retweeted":false,"fact_check":null,"id":"1986150092584460473","view_count":2,"bookmark_count":0,"created_at":1762370057000,"favorite_count":1,"quote_count":0,"reply_count":0,"retweet_count":0,"user_id_str":"1980522019964772352","conversation_id_str":"1986150092584460473","full_text":"many people treat ai as their savior\n\nit's not.\n\nai is just an amplifier.\n\nshit copy + ai = mega ai slop\n\nshit skills + ai = mega mediocrity at everything\n\nai doesnāt replace fundamentals - it exposes them.\n\nstudy your shit. then amplify it with ai.","in_reply_to_user_id_str":null,"in_reply_to_status_id_str":null,"is_quote_status":0,"is_ai":null,"ai_score":null},{"bookmarked":false,"display_text_range":[9,17],"entities":{"hashtags":[],"symbols":[],"timestamps":[],"urls":[],"user_mentions":[{"id_str":"1402082661993222144","name":"Mark Vassilevskiy","screen_name":"MarkKnd","indices":[0,8]}]},"favorited":false,"in_reply_to_screen_name":"MarkKnd","lang":"en","retweeted":false,"fact_check":null,"id":"1985950429897777406","view_count":164,"bookmark_count":0,"created_at":1762322454000,"favorite_count":0,"quote_count":0,"reply_count":1,"retweet_count":0,"user_id_str":"1980522019964772352","conversation_id_str":"1985882871995716045","full_text":"@MarkKnd damn bro","in_reply_to_user_id_str":"1402082661993222144","in_reply_to_status_id_str":"1985882871995716045","is_quote_status":0,"is_ai":null,"ai_score":null},{"bookmarked":false,"display_text_range":[27,34],"entities":{"hashtags":[],"symbols":[],"timestamps":[],"urls":[],"user_mentions":[{"id_str":"1972606509398818816","name":"Zain Mehmood","screen_name":"TheZainMehmood","indices":[0,15]},{"id_str":"1895398810299318272","name":"4nzn","screen_name":"paoloanzn","indices":[16,26]}]},"favorited":false,"in_reply_to_screen_name":"TheZainMehmood","lang":"en","retweeted":false,"fact_check":null,"id":"1986015611017744623","view_count":26,"bookmark_count":0,"created_at":1762337994000,"favorite_count":1,"quote_count":0,"reply_count":1,"retweet_count":0,"user_id_str":"1980522019964772352","conversation_id_str":"1985774021623918791","full_text":"@TheZainMehmood @paoloanzn exactly","in_reply_to_user_id_str":"1972606509398818816","in_reply_to_status_id_str":"1986012850616508419","is_quote_status":0,"is_ai":null,"ai_score":null},{"bookmarked":false,"display_text_range":[21,117],"entities":{"hashtags":[],"symbols":[],"timestamps":[],"urls":[],"user_mentions":[{"id_str":"1971249076411985920","name":"Kemal","screen_name":"ai_kemal","indices":[0,9]},{"id_str":"1895398810299318272","name":"4nzn","screen_name":"paoloanzn","indices":[10,20]}]},"favorited":false,"in_reply_to_screen_name":"ai_kemal","lang":"en","retweeted":false,"fact_check":null,"id":"1986069984829755825","view_count":22,"bookmark_count":0,"created_at":1762350958000,"favorite_count":0,"quote_count":0,"reply_count":0,"retweet_count":0,"user_id_str":"1980522019964772352","conversation_id_str":"1985774021623918791","full_text":"@ai_kemal @paoloanzn definitely possible, with some enhancements it can become the ai emperor of the company process.","in_reply_to_user_id_str":"1971249076411985920","in_reply_to_status_id_str":"1986028935080251841","is_quote_status":0,"is_ai":null,"ai_score":null},{"bookmarked":false,"display_text_range":[11,44],"entities":{"hashtags":[],"symbols":[],"timestamps":[],"urls":[],"user_mentions":[{"id_str":"1895398810299318272","name":"4nzn","screen_name":"paoloanzn","indices":[0,10]}]},"favorited":false,"in_reply_to_screen_name":"paoloanzn","lang":"en","retweeted":false,"fact_check":null,"id":"1986147061113495978","view_count":0,"bookmark_count":0,"created_at":1762369334000,"favorite_count":0,"quote_count":0,"reply_count":0,"retweet_count":0,"user_id_str":"1980522019964772352","conversation_id_str":"1986119016335949948","full_text":"@paoloanzn we're here to be second category.","in_reply_to_user_id_str":"1895398810299318272","in_reply_to_status_id_str":"1986119016335949948","is_quote_status":0,"is_ai":null,"ai_score":null},{"bookmarked":false,"display_text_range":[8,158],"entities":{"hashtags":[],"symbols":[],"timestamps":[],"urls":[],"user_mentions":[{"id_str":"1360265495363145730","name":"EP","screen_name":"eptwts","indices":[0,7]}]},"favorited":false,"in_reply_to_screen_name":"eptwts","lang":"en","retweeted":false,"fact_check":null,"id":"1986151080879923592","view_count":2,"bookmark_count":0,"created_at":1762370293000,"favorite_count":0,"quote_count":0,"reply_count":0,"retweet_count":0,"user_id_str":"1980522019964772352","conversation_id_str":"1986008483238400510","full_text":"@eptwts the internet era is the era of people of making claims and not standing behind them.\n\nbecause irl you usually get punched in the face for talking shit","in_reply_to_user_id_str":"1360265495363145730","in_reply_to_status_id_str":"1986008483238400510","is_quote_status":0,"is_ai":null,"ai_score":null},{"bookmarked":false,"display_text_range":[12,23],"entities":{"hashtags":[],"symbols":[],"timestamps":[],"urls":[],"user_mentions":[{"id_str":"1754147306687852544","name":"Ata","screen_name":"theatashka","indices":[0,11]}]},"favorited":false,"in_reply_to_screen_name":"theatashka","lang":"et","retweeted":false,"fact_check":null,"id":"1986174115817136192","view_count":5,"bookmark_count":0,"created_at":1762375785000,"favorite_count":1,"quote_count":0,"reply_count":0,"retweet_count":0,"user_id_str":"1980522019964772352","conversation_id_str":"1984668282507706462","full_text":"@theatashka soon broski","in_reply_to_user_id_str":"1754147306687852544","in_reply_to_status_id_str":"1986173672881619189","is_quote_status":0,"is_ai":null,"ai_score":null},{"bookmarked":false,"display_text_range":[23,42],"entities":{"hashtags":[],"symbols":[],"timestamps":[],"urls":[],"user_mentions":[{"id_str":"1754147306687852544","name":"Ata","screen_name":"theatashka","indices":[0,11]},{"id_str":"1895398810299318272","name":"4nzn","screen_name":"paoloanzn","indices":[12,22]}]},"favorited":false,"in_reply_to_screen_name":"theatashka","lang":"en","retweeted":false,"fact_check":null,"id":"1986175444266447111","view_count":13,"bookmark_count":0,"created_at":1762376101000,"favorite_count":0,"quote_count":0,"reply_count":0,"retweet_count":0,"user_id_str":"1980522019964772352","conversation_id_str":"1985774021623918791","full_text":"@theatashka @paoloanzn dropping tomorrow g","in_reply_to_user_id_str":"1754147306687852544","in_reply_to_status_id_str":"1986175154779799970","is_quote_status":0,"is_ai":null,"ai_score":null},{"bookmarked":false,"display_text_range":[23,74],"entities":{"hashtags":[],"symbols":[],"timestamps":[],"urls":[],"user_mentions":[{"id_str":"1754147306687852544","name":"Ata","screen_name":"theatashka","indices":[0,11]},{"id_str":"1895398810299318272","name":"4nzn","screen_name":"paoloanzn","indices":[12,22]}]},"favorited":false,"in_reply_to_screen_name":"theatashka","lang":"en","retweeted":false,"fact_check":null,"id":"1986174731243151689","view_count":6,"bookmark_count":0,"created_at":1762375931000,"favorite_count":0,"quote_count":0,"reply_count":0,"retweet_count":0,"user_id_str":"1980522019964772352","conversation_id_str":"1985075816208957754","full_text":"@theatashka @paoloanzn even faster now. maybe will finish until next week.","in_reply_to_user_id_str":"1754147306687852544","in_reply_to_status_id_str":"1986174488514638160","is_quote_status":0,"is_ai":null,"ai_score":null}]},{"label":"2025-11-07","value":21,"startTime":1762387200000,"endTime":1762473600000,"tweets":[{"bookmarked":false,"display_text_range":[9,120],"entities":{"hashtags":[],"symbols":[],"timestamps":[],"urls":[],"user_mentions":[{"id_str":"1658546655489298437","name":"Singh","screen_name":"ImSehej","indices":[0,8]}]},"favorited":false,"in_reply_to_screen_name":"ImSehej","lang":"en","retweeted":false,"fact_check":null,"id":"1986420505721946473","view_count":21,"bookmark_count":0,"created_at":1762434529000,"favorite_count":1,"quote_count":0,"reply_count":1,"retweet_count":0,"user_id_str":"1980522019964772352","conversation_id_str":"1986417542009921869","full_text":"@ImSehej āsaturatedā market where 99% have never touched any code but talk like theyāve built million dollar ai agencies","in_reply_to_user_id_str":"1658546655489298437","in_reply_to_status_id_str":"1986417542009921869","is_quote_status":0,"is_ai":null,"ai_score":null}]},{"label":"2025-11-08","value":2,"startTime":1762473600000,"endTime":1762560000000,"tweets":[{"bookmarked":false,"display_text_range":[11,111],"entities":{"hashtags":[],"symbols":[],"timestamps":[],"urls":[],"user_mentions":[{"id_str":"1895398810299318272","name":"4nzn","screen_name":"paoloanzn","indices":[0,10]},{"id_str":"1895398810299318272","name":"4nzn","screen_name":"paoloanzn","indices":[60,70]}]},"favorited":false,"in_reply_to_screen_name":"paoloanzn","lang":"en","retweeted":false,"fact_check":null,"id":"1986866408828117107","view_count":2,"bookmark_count":0,"created_at":1762540840000,"favorite_count":0,"quote_count":0,"reply_count":0,"retweet_count":0,"user_id_str":"1980522019964772352","conversation_id_str":"1986848376273637385","full_text":"@paoloanzn congrats broš¤\n\nproves that if you read listen to @paoloanzn you can go a long way...\n\nit's ai mafia.","in_reply_to_user_id_str":"1895398810299318272","in_reply_to_status_id_str":"1986848376273637385","is_quote_status":0,"is_ai":null,"ai_score":null}]},{"label":"2025-11-09","value":0,"startTime":1762560000000,"endTime":1762646400000,"tweets":[]},{"label":"2025-11-10","value":18,"startTime":1762646400000,"endTime":1762732800000,"tweets":[{"bookmarked":false,"display_text_range":[11,66],"entities":{"hashtags":[],"symbols":[],"timestamps":[],"urls":[],"user_mentions":[{"id_str":"1895398810299318272","name":"4nzn","screen_name":"paoloanzn","indices":[0,10]}]},"favorited":false,"in_reply_to_screen_name":"paoloanzn","lang":"en","retweeted":false,"fact_check":null,"id":"1987586254255607919","view_count":18,"bookmark_count":0,"created_at":1762712465000,"favorite_count":1,"quote_count":0,"reply_count":1,"retweet_count":0,"user_id_str":"1980522019964772352","conversation_id_str":"1987557147459416475","full_text":"@paoloanzn you're hitting me in the hears with those bro...\n\n10/10","in_reply_to_user_id_str":"1895398810299318272","in_reply_to_status_id_str":"1987557147459416475","is_quote_status":0,"is_ai":null,"ai_score":null}]},{"label":"2025-11-11","value":528,"startTime":1762732800000,"endTime":1762819200000,"tweets":[{"bookmarked":false,"display_text_range":[0,278],"entities":{"hashtags":[],"media":[{"display_url":"pic.x.com/fhCA7KFAUR","expanded_url":"https://x.com/aidvgg/status/1987955316806627811/photo/1","id_str":"1987955274003394560","indices":[279,302],"media_key":"3_1987955274003394560","media_url_https":"https://pbs.twimg.com/media/G5aiygBWMAA-fIj.jpg","type":"photo","url":"https://t.co/fhCA7KFAUR","ext_media_availability":{"status":"Available"},"features":{"large":{"faces":[]},"medium":{"faces":[]},"small":{"faces":[]},"orig":{"faces":[]}},"sizes":{"large":{"h":596,"w":2048,"resize":"fit"},"medium":{"h":349,"w":1200,"resize":"fit"},"small":{"h":198,"w":680,"resize":"fit"},"thumb":{"h":150,"w":150,"resize":"crop"}},"original_info":{"height":732,"width":2517,"focus_rects":[{"x":920,"y":0,"w":1307,"h":732},{"x":1207,"y":0,"w":732,"h":732},{"x":1252,"y":0,"w":642,"h":732},{"x":1390,"y":0,"w":366,"h":732},{"x":0,"y":0,"w":2517,"h":732}]},"allow_download_status":{"allow_download":true},"media_results":{"result":{"media_key":"3_1987955274003394560"}}}],"symbols":[],"timestamps":[],"urls":[],"user_mentions":[]},"extended_entities":{"media":[{"display_url":"pic.x.com/fhCA7KFAUR","expanded_url":"https://x.com/aidvgg/status/1987955316806627811/photo/1","id_str":"1987955274003394560","indices":[279,302],"media_key":"3_1987955274003394560","media_url_https":"https://pbs.twimg.com/media/G5aiygBWMAA-fIj.jpg","type":"photo","url":"https://t.co/fhCA7KFAUR","ext_media_availability":{"status":"Available"},"features":{"large":{"faces":[]},"medium":{"faces":[]},"small":{"faces":[]},"orig":{"faces":[]}},"sizes":{"large":{"h":596,"w":2048,"resize":"fit"},"medium":{"h":349,"w":1200,"resize":"fit"},"small":{"h":198,"w":680,"resize":"fit"},"thumb":{"h":150,"w":150,"resize":"crop"}},"original_info":{"height":732,"width":2517,"focus_rects":[{"x":920,"y":0,"w":1307,"h":732},{"x":1207,"y":0,"w":732,"h":732},{"x":1252,"y":0,"w":642,"h":732},{"x":1390,"y":0,"w":366,"h":732},{"x":0,"y":0,"w":2517,"h":732}]},"allow_download_status":{"allow_download":true},"media_results":{"result":{"media_key":"3_1987955274003394560"}}}]},"favorited":true,"lang":"en","possibly_sensitive":false,"possibly_sensitive_editable":true,"quoted_status_id_str":"1984668282507706462","quoted_status_permalink":{"url":"https://t.co/ibNMNzJ6vs","expanded":"https://twitter.com/aidvgg/status/1984668282507706462","display":"x.com/aidvgg/status/ā¦"},"retweeted":true,"fact_check":null,"id":"1987955316806627811","view_count":478,"bookmark_count":1,"created_at":1762800456000,"favorite_count":3,"quote_count":1,"reply_count":1,"retweet_count":1,"user_id_str":"1980522019964772352","conversation_id_str":"1987955316806627811","full_text":"day 3-4: building the brainās government\n\nthe goal isn't \"an ai that automates work\"\n\nit's \"an ai that governs how work gets done\"\n\nthat requires 3 hard things most skip:\n\n- remembering every decision\n- evaluating them under explicit rules\n- learning which rules actually worked\n\nso i built the governance loop.\n\nit starts simple:\n\n1. every event inside the org is logged\n\n2. context is assembled: what happened, why it happened, and under what conditions.\n\n3. the decision engine evaluates it against policy\n\n4. the outcome tracker measures the real-world result\n\n5. the learning loop updates policy stats\n\n6. if it finds a better pattern, it proposes a new rule\n\nevery policy is versioned, hashed, and auditable\n\nevery decision cites the exact constitution article it followed\n\nnothing runs without traceability\n\nwhen it learns that a variant consistently outperforms another,\n\nit doesnāt self-promote - it proposes\n\nhumans still govern the governors\n\nover time, the system becomes the institutional memory of the company\n\na living constitution that adapts through evidence, not opinions\n\ngovernance is the only way to scale ai safely\n\nnot through prompts, but through constitutions\n\nthis isnāt an ai assistant\n\nitās the start of an ai organism","in_reply_to_user_id_str":null,"in_reply_to_status_id_str":null,"is_quote_status":1,"is_ai":null,"ai_score":null},{"bookmarked":false,"display_text_range":[11,289],"entities":{"hashtags":[],"symbols":[],"timestamps":[],"urls":[],"user_mentions":[{"id_str":"1895398810299318272","name":"4nzn","screen_name":"paoloanzn","indices":[0,10]}]},"favorited":false,"in_reply_to_screen_name":"paoloanzn","lang":"en","retweeted":false,"fact_check":null,"id":"1987951032195051911","view_count":50,"bookmark_count":0,"created_at":1762799435000,"favorite_count":1,"quote_count":0,"reply_count":0,"retweet_count":0,"user_id_str":"1980522019964772352","conversation_id_str":"1987931471118823700","full_text":"hell yeah, i was architecting the memory of my constituion engine system\n\nyou answered my questions i didn't even ask yetšÆ\n\ni've come up with 1 more approach to memory management. it's not specifically for interacting with users, but rather for decision making.\n\nwill hit you up with it soon.","in_reply_to_user_id_str":"1895398810299318272","in_reply_to_status_id_str":"1987931471118823700","is_quote_status":0,"is_ai":null,"ai_score":null}]},{"label":"2025-11-12","value":380,"startTime":1762819200000,"endTime":1762905600000,"tweets":[{"bookmarked":false,"display_text_range":[0,275],"entities":{"hashtags":[],"media":[{"display_url":"pic.x.com/zfICwkSIpo","expanded_url":"https://x.com/aidvgg/status/1988301591271669876/photo/1","id_str":"1988301404683849728","indices":[276,299],"media_key":"3_1988301404683849728","media_url_https":"https://pbs.twimg.com/media/G5fdl9SXUAADBPx.png","type":"photo","url":"https://t.co/zfICwkSIpo","ext_media_availability":{"status":"Available"},"features":{"large":{"faces":[]},"medium":{"faces":[]},"small":{"faces":[]},"orig":{"faces":[]}},"sizes":{"large":{"h":614,"w":2048,"resize":"fit"},"medium":{"h":360,"w":1200,"resize":"fit"},"small":{"h":204,"w":680,"resize":"fit"},"thumb":{"h":150,"w":150,"resize":"crop"}},"original_info":{"height":732,"width":2443,"focus_rects":[{"x":18,"y":0,"w":1307,"h":732},{"x":305,"y":0,"w":732,"h":732},{"x":350,"y":0,"w":642,"h":732},{"x":488,"y":0,"w":366,"h":732},{"x":0,"y":0,"w":2443,"h":732}]},"allow_download_status":{"allow_download":true},"media_results":{"result":{"media_key":"3_1988301404683849728"}}}],"symbols":[],"timestamps":[],"urls":[],"user_mentions":[]},"extended_entities":{"media":[{"display_url":"pic.x.com/zfICwkSIpo","expanded_url":"https://x.com/aidvgg/status/1988301591271669876/photo/1","id_str":"1988301404683849728","indices":[276,299],"media_key":"3_1988301404683849728","media_url_https":"https://pbs.twimg.com/media/G5fdl9SXUAADBPx.png","type":"photo","url":"https://t.co/zfICwkSIpo","ext_media_availability":{"status":"Available"},"features":{"large":{"faces":[]},"medium":{"faces":[]},"small":{"faces":[]},"orig":{"faces":[]}},"sizes":{"large":{"h":614,"w":2048,"resize":"fit"},"medium":{"h":360,"w":1200,"resize":"fit"},"small":{"h":204,"w":680,"resize":"fit"},"thumb":{"h":150,"w":150,"resize":"crop"}},"original_info":{"height":732,"width":2443,"focus_rects":[{"x":18,"y":0,"w":1307,"h":732},{"x":305,"y":0,"w":732,"h":732},{"x":350,"y":0,"w":642,"h":732},{"x":488,"y":0,"w":366,"h":732},{"x":0,"y":0,"w":2443,"h":732}]},"allow_download_status":{"allow_download":true},"media_results":{"result":{"media_key":"3_1988301404683849728"}}}]},"favorited":true,"lang":"en","possibly_sensitive":false,"possibly_sensitive_editable":true,"quoted_status_id_str":"1987955316806627811","quoted_status_permalink":{"url":"https://t.co/wsehw27XOK","expanded":"https://twitter.com/aidvgg/status/1987955316806627811","display":"x.com/aidvgg/status/ā¦"},"retweeted":true,"fact_check":null,"id":"1988301591271669876","view_count":280,"bookmark_count":2,"created_at":1762883014000,"favorite_count":3,"quote_count":0,"reply_count":2,"retweet_count":1,"user_id_str":"1980522019964772352","conversation_id_str":"1988301591271669876","full_text":"day 5: first policies executed\n\nthe system finally made its own decisions - under a real constitution\n\nno prompts, no manual logic, just:\n\npolicy ā decision ā outcome ā feedback\n\neach decision:\n\n- cites which policy version it followed\n- logs reasoning hash-linked to the one before it\n- tracks the outcome when ground truth arrives\n\nwhen outcomes come in, the learning module updates the policyās confidence.\n\npush strong patterns, remove weak ones\n\nai didnāt just predict\n\nit governed.\n\nthatās the point of gpt-gov.\n\nnot faster output, but consistent reasoning under evolving law.\n\nnext step: scorecards + variant selection","in_reply_to_user_id_str":null,"in_reply_to_status_id_str":null,"is_quote_status":1,"is_ai":null,"ai_score":null},{"bookmarked":false,"display_text_range":[11,91],"entities":{"hashtags":[],"symbols":[],"timestamps":[],"urls":[],"user_mentions":[{"id_str":"1895398810299318272","name":"4nzn","screen_name":"paoloanzn","indices":[0,10]}]},"favorited":false,"in_reply_to_screen_name":"paoloanzn","lang":"en","retweeted":false,"fact_check":null,"id":"1988299908399722728","view_count":73,"bookmark_count":0,"created_at":1762882613000,"favorite_count":1,"quote_count":0,"reply_count":1,"retweet_count":0,"user_id_str":"1980522019964772352","conversation_id_str":"1988289697815351751","full_text":"@paoloanzn you're an inspiration bro, and a great teacher.\n\nhappy to be part of the familyš¤","in_reply_to_user_id_str":"1895398810299318272","in_reply_to_status_id_str":"1988289697815351751","is_quote_status":0,"is_ai":null,"ai_score":null},{"bookmarked":false,"display_text_range":[11,42],"entities":{"hashtags":[],"symbols":[],"timestamps":[],"urls":[],"user_mentions":[{"id_str":"1895398810299318272","name":"4nzn","screen_name":"paoloanzn","indices":[0,10]}]},"favorited":false,"in_reply_to_screen_name":"paoloanzn","lang":"en","retweeted":false,"fact_check":null,"id":"1988302949270123000","view_count":21,"bookmark_count":0,"created_at":1762883338000,"favorite_count":1,"quote_count":0,"reply_count":1,"retweet_count":0,"user_id_str":"1980522019964772352","conversation_id_str":"1988279652214075728","full_text":"@paoloanzn bro is on a generational ai run","in_reply_to_user_id_str":"1895398810299318272","in_reply_to_status_id_str":"1988279652214075728","is_quote_status":0,"is_ai":null,"ai_score":null},{"bookmarked":false,"display_text_range":[12,25],"entities":{"hashtags":[],"symbols":[],"timestamps":[],"urls":[],"user_mentions":[{"id_str":"1754147306687852544","name":"Ata","screen_name":"theatashka","indices":[0,11]}]},"favorited":false,"in_reply_to_screen_name":"theatashka","lang":"en","retweeted":false,"fact_check":null,"id":"1988182082838003823","view_count":6,"bookmark_count":0,"created_at":1762854521000,"favorite_count":1,"quote_count":0,"reply_count":0,"retweet_count":0,"user_id_str":"1980522019964772352","conversation_id_str":"1987955316806627811","full_text":"@theatashka thank you bro","in_reply_to_user_id_str":"1754147306687852544","in_reply_to_status_id_str":"1988176972283838615","is_quote_status":0,"is_ai":null,"ai_score":null}]},{"label":"2025-11-13","value":141,"startTime":1762905600000,"endTime":1762992000000,"tweets":[{"bookmarked":false,"display_text_range":[12,70],"entities":{"hashtags":[],"symbols":[],"timestamps":[],"urls":[],"user_mentions":[{"id_str":"1754147306687852544","name":"Ata","screen_name":"theatashka","indices":[0,11]}]},"favorited":false,"in_reply_to_screen_name":"theatashka","lang":"en","retweeted":false,"fact_check":null,"id":"1988658528740114529","view_count":127,"bookmark_count":0,"created_at":1762968115000,"favorite_count":1,"quote_count":0,"reply_count":1,"retweet_count":0,"user_id_str":"1980522019964772352","conversation_id_str":"1988638174982053958","full_text":"@theatashka best design iāve seen today. you leveled up bro, good job.","in_reply_to_user_id_str":"1754147306687852544","in_reply_to_status_id_str":"1988638174982053958","is_quote_status":0,"is_ai":null,"ai_score":null},{"bookmarked":false,"display_text_range":[10,19],"entities":{"hashtags":[],"symbols":[],"timestamps":[],"urls":[],"user_mentions":[{"id_str":"1971249076411985920","name":"Kemal","screen_name":"ai_kemal","indices":[0,9]}]},"favorited":false,"in_reply_to_screen_name":"ai_kemal","lang":"tl","retweeted":false,"fact_check":null,"id":"1988553532887154997","view_count":14,"bookmark_count":0,"created_at":1762943082000,"favorite_count":0,"quote_count":0,"reply_count":0,"retweet_count":0,"user_id_str":"1980522019964772352","conversation_id_str":"1984668282507706462","full_text":"@ai_kemal haha true","in_reply_to_user_id_str":"1971249076411985920","in_reply_to_status_id_str":"1988544227903439192","is_quote_status":0,"is_ai":null,"ai_score":null}]},{"label":"2025-11-14","value":155,"startTime":1762992000000,"endTime":1763078400000,"tweets":[{"bookmarked":false,"display_text_range":[0,280],"entities":{"hashtags":[],"media":[{"display_url":"pic.x.com/aE2gev4kxm","expanded_url":"https://x.com/aidvgg/status/1989057807232999732/photo/1","id_str":"1989057773481394176","indices":[281,304],"media_key":"3_1989057773481394176","media_url_https":"https://pbs.twimg.com/media/G5qNgaoWgAAKKSI.jpg","type":"photo","url":"https://t.co/aE2gev4kxm","ext_media_availability":{"status":"Available"},"features":{"large":{"faces":[]},"medium":{"faces":[]},"small":{"faces":[]},"orig":{"faces":[]}},"sizes":{"large":{"h":590,"w":2048,"resize":"fit"},"medium":{"h":345,"w":1200,"resize":"fit"},"small":{"h":196,"w":680,"resize":"fit"},"thumb":{"h":150,"w":150,"resize":"crop"}},"original_info":{"height":732,"width":2543,"focus_rects":[{"x":1236,"y":0,"w":1307,"h":732},{"x":1811,"y":0,"w":732,"h":732},{"x":1901,"y":0,"w":642,"h":732},{"x":2042,"y":0,"w":366,"h":732},{"x":0,"y":0,"w":2543,"h":732}]},"allow_download_status":{"allow_download":true},"media_results":{"result":{"media_key":"3_1989057773481394176"}}}],"symbols":[],"timestamps":[],"urls":[],"user_mentions":[]},"extended_entities":{"media":[{"display_url":"pic.x.com/aE2gev4kxm","expanded_url":"https://x.com/aidvgg/status/1989057807232999732/photo/1","id_str":"1989057773481394176","indices":[281,304],"media_key":"3_1989057773481394176","media_url_https":"https://pbs.twimg.com/media/G5qNgaoWgAAKKSI.jpg","type":"photo","url":"https://t.co/aE2gev4kxm","ext_media_availability":{"status":"Available"},"features":{"large":{"faces":[]},"medium":{"faces":[]},"small":{"faces":[]},"orig":{"faces":[]}},"sizes":{"large":{"h":590,"w":2048,"resize":"fit"},"medium":{"h":345,"w":1200,"resize":"fit"},"small":{"h":196,"w":680,"resize":"fit"},"thumb":{"h":150,"w":150,"resize":"crop"}},"original_info":{"height":732,"width":2543,"focus_rects":[{"x":1236,"y":0,"w":1307,"h":732},{"x":1811,"y":0,"w":732,"h":732},{"x":1901,"y":0,"w":642,"h":732},{"x":2042,"y":0,"w":366,"h":732},{"x":0,"y":0,"w":2543,"h":732}]},"allow_download_status":{"allow_download":true},"media_results":{"result":{"media_key":"3_1989057773481394176"}}}]},"favorited":true,"lang":"en","possibly_sensitive":false,"possibly_sensitive_editable":true,"retweeted":false,"fact_check":null,"id":"1989057807232999732","view_count":116,"bookmark_count":0,"created_at":1763063310000,"favorite_count":2,"quote_count":0,"reply_count":0,"retweet_count":0,"user_id_str":"1980522019964772352","conversation_id_str":"1989057807232999732","full_text":"day 6: the system started judging itself\n\npolicies now compete\n\neach one runs live decisions, collects outcomes, and feeds into a scorecard\n\nthe scorecard tracks how each policy variant performs\n\nprecision, win rate, margin, latency\n\nthe router doesnāt just pick at random anymore\n\nit allocates traffic dynamically using bandit logic\n\nbad policies fade out\n\nstrong ones gain exposure\n\nall under the same constitution\n\nthe governance loop now has selection pressure -\na real evolutionary layer\n\nthis is how ai law learns to improve itself","in_reply_to_user_id_str":null,"in_reply_to_status_id_str":null,"is_quote_status":0,"is_ai":null,"ai_score":null},{"bookmarked":false,"display_text_range":[11,84],"entities":{"hashtags":[],"symbols":[],"timestamps":[],"urls":[],"user_mentions":[{"id_str":"1895398810299318272","name":"4nzn","screen_name":"paoloanzn","indices":[0,10]}]},"favorited":false,"in_reply_to_screen_name":"paoloanzn","lang":"en","retweeted":false,"fact_check":null,"id":"1989049105830772972","view_count":39,"bookmark_count":0,"created_at":1763061236000,"favorite_count":1,"quote_count":0,"reply_count":0,"retweet_count":0,"user_id_str":"1980522019964772352","conversation_id_str":"1989037562120523973","full_text":"@paoloanzn damn, now i gotta mimic this in my own way.\n\ni will have questions bro...","in_reply_to_user_id_str":"1895398810299318272","in_reply_to_status_id_str":"1989037562120523973","is_quote_status":0,"is_ai":null,"ai_score":null}]},{"label":"2025-11-15","value":3582,"startTime":1763078400000,"endTime":1763164800000,"tweets":[{"bookmarked":false,"display_text_range":[0,279],"entities":{"hashtags":[],"symbols":[],"timestamps":[],"urls":[],"user_mentions":[]},"favorited":true,"lang":"en","quoted_status_id_str":"1989015833709015078","quoted_status_permalink":{"url":"https://t.co/mRVqrWwSOj","expanded":"https://twitter.com/paoloanzn/status/1989015833709015078","display":"x.com/paoloanzn/statā¦"},"retweeted":false,"fact_check":null,"id":"1989420216053305697","view_count":35,"bookmark_count":0,"created_at":1763149715000,"favorite_count":1,"quote_count":0,"reply_count":0,"retweet_count":0,"user_id_str":"1980522019964772352","conversation_id_str":"1989420216053305697","full_text":"most people in the comments have never built and deployed any complex agent system\n\nyou're misunderstanding whatās being built here.\n\nthis isnāt about discord bots, \"chat prompts\", or ai devs who write bug-free code.\n\nit's an infrastructure layer.\n\na system that uses anthropicās agent sdk to deploy and coordinate ai agents across environments like discord.\n\nthat means you can spin up specialized agents instantly, orchestrate their interactions, and scale that behavior the same way you'd scale any other backend process.\n\nitās not hype or \"AI roleplay.\"\n\nitās a framework for agentic systems that can plug into real workflows.\n\nmark my words: this is the future of orchestrating ai-powered agents","in_reply_to_user_id_str":null,"in_reply_to_status_id_str":null,"is_quote_status":1,"is_ai":null,"ai_score":null},{"bookmarked":false,"display_text_range":[0,22],"entities":{"hashtags":[],"media":[{"display_url":"pic.x.com/ntqaBz0Ty0","expanded_url":"https://x.com/aidvgg/status/1989467175049138527/photo/1","id_str":"1989467068089982976","indices":[23,46],"media_key":"3_1989467068089982976","media_url_https":"https://pbs.twimg.com/media/G5wBwf3XYAAuUY0.jpg","type":"photo","url":"https://t.co/ntqaBz0Ty0","ext_media_availability":{"status":"Available"},"features":{"large":{"faces":[]},"medium":{"faces":[]},"small":{"faces":[]},"orig":{"faces":[]}},"sizes":{"large":{"h":972,"w":1525,"resize":"fit"},"medium":{"h":765,"w":1200,"resize":"fit"},"small":{"h":433,"w":680,"resize":"fit"},"thumb":{"h":150,"w":150,"resize":"crop"}},"original_info":{"height":972,"width":1525,"focus_rects":[{"x":0,"y":0,"w":1525,"h":854},{"x":0,"y":0,"w":972,"h":972},{"x":0,"y":0,"w":853,"h":972},{"x":0,"y":0,"w":486,"h":972},{"x":0,"y":0,"w":1525,"h":972}]},"allow_download_status":{"allow_download":true},"media_results":{"result":{"media_key":"3_1989467068089982976"}}}],"symbols":[],"timestamps":[],"urls":[],"user_mentions":[]},"extended_entities":{"media":[{"display_url":"pic.x.com/ntqaBz0Ty0","expanded_url":"https://x.com/aidvgg/status/1989467175049138527/photo/1","id_str":"1989467068089982976","indices":[23,46],"media_key":"3_1989467068089982976","media_url_https":"https://pbs.twimg.com/media/G5wBwf3XYAAuUY0.jpg","type":"photo","url":"https://t.co/ntqaBz0Ty0","ext_media_availability":{"status":"Available"},"features":{"large":{"faces":[]},"medium":{"faces":[]},"small":{"faces":[]},"orig":{"faces":[]}},"sizes":{"large":{"h":972,"w":1525,"resize":"fit"},"medium":{"h":765,"w":1200,"resize":"fit"},"small":{"h":433,"w":680,"resize":"fit"},"thumb":{"h":150,"w":150,"resize":"crop"}},"original_info":{"height":972,"width":1525,"focus_rects":[{"x":0,"y":0,"w":1525,"h":854},{"x":0,"y":0,"w":972,"h":972},{"x":0,"y":0,"w":853,"h":972},{"x":0,"y":0,"w":486,"h":972},{"x":0,"y":0,"w":1525,"h":972}]},"allow_download_status":{"allow_download":true},"media_results":{"result":{"media_key":"3_1989467068089982976"}}}]},"favorited":true,"lang":"en","possibly_sensitive":false,"possibly_sensitive_editable":true,"quoted_status_id_str":"1989015833709015078","quoted_status_permalink":{"url":"https://t.co/mRVqrWxqDR","expanded":"https://twitter.com/paoloanzn/status/1989015833709015078","display":"x.com/paoloanzn/statā¦"},"retweeted":true,"fact_check":null,"id":"1989467175049138527","view_count":3466,"bookmark_count":1,"created_at":1763160911000,"favorite_count":6,"quote_count":1,"reply_count":1,"retweet_count":1,"user_id_str":"1980522019964772352","conversation_id_str":"1989467175049138527","full_text":"learning from the best https://t.co/ntqaBz0Ty0","in_reply_to_user_id_str":null,"in_reply_to_status_id_str":null,"is_quote_status":1,"is_ai":null,"ai_score":null},{"bookmarked":false,"display_text_range":[24,135],"entities":{"hashtags":[],"symbols":[],"timestamps":[],"urls":[],"user_mentions":[{"id_str":"1969565318780764165","name":"Vitaly Paskov","screen_name":"VPStrategic","indices":[0,12]},{"id_str":"1895398810299318272","name":"4nzn","screen_name":"paoloanzn","indices":[13,23]},{"id_str":"1969565318780764165","name":"Vitaly Paskov","screen_name":"VPStrategic","indices":[24,36]}]},"favorited":false,"in_reply_to_screen_name":"VPStrategic","lang":"en","retweeted":false,"fact_check":null,"id":"1989415631029244125","view_count":11,"bookmark_count":0,"created_at":1763148622000,"favorite_count":1,"quote_count":0,"reply_count":1,"retweet_count":0,"user_id_str":"1980522019964772352","conversation_id_str":"1989015833709015078","full_text":"@VPStrategic @paoloanzn @VPStrategic he didn't even reply to you because you're talking a bunch nonsense. you need to touch some grass.","in_reply_to_user_id_str":"1969565318780764165","in_reply_to_status_id_str":"1989349579561775213","is_quote_status":0,"is_ai":null,"ai_score":null},{"bookmarked":false,"display_text_range":[11,37],"entities":{"hashtags":[],"symbols":[],"timestamps":[],"urls":[],"user_mentions":[{"id_str":"1895398810299318272","name":"4nzn","screen_name":"paoloanzn","indices":[0,10]}]},"favorited":false,"in_reply_to_screen_name":"paoloanzn","lang":"en","retweeted":false,"fact_check":null,"id":"1989467904941891981","view_count":19,"bookmark_count":0,"created_at":1763161085000,"favorite_count":1,"quote_count":0,"reply_count":0,"retweet_count":0,"user_id_str":"1980522019964772352","conversation_id_str":"1989467175049138527","full_text":"@paoloanzn had no choice but to do it","in_reply_to_user_id_str":"1895398810299318272","in_reply_to_status_id_str":"1989467292594573516","is_quote_status":0,"is_ai":null,"ai_score":null},{"bookmarked":false,"display_text_range":[11,16],"entities":{"hashtags":[],"symbols":[],"timestamps":[],"urls":[],"user_mentions":[{"id_str":"1895398810299318272","name":"4nzn","screen_name":"paoloanzn","indices":[0,10]}]},"favorited":false,"in_reply_to_screen_name":"paoloanzn","lang":"en","retweeted":false,"fact_check":null,"id":"1989469744689189367","view_count":51,"bookmark_count":0,"created_at":1763161524000,"favorite_count":0,"quote_count":0,"reply_count":0,"retweet_count":0,"user_id_str":"1980522019964772352","conversation_id_str":"1989468211298144509","full_text":"@paoloanzn goatš¤","in_reply_to_user_id_str":"1895398810299318272","in_reply_to_status_id_str":"1989468211298144509","is_quote_status":0,"is_ai":null,"ai_score":null}]},{"label":"2025-11-16","value":72,"startTime":1763164800000,"endTime":1763251200000,"tweets":[{"bookmarked":false,"display_text_range":[12,33],"entities":{"hashtags":[],"symbols":[],"timestamps":[],"urls":[],"user_mentions":[{"id_str":"1754147306687852544","name":"Ata","screen_name":"theatashka","indices":[0,11]}]},"favorited":false,"in_reply_to_screen_name":"theatashka","lang":"en","retweeted":false,"fact_check":null,"id":"1989734279358693475","view_count":72,"bookmark_count":0,"created_at":1763224594000,"favorite_count":0,"quote_count":0,"reply_count":0,"retweet_count":0,"user_id_str":"1980522019964772352","conversation_id_str":"1989717607767818438","full_text":"@theatashka favorite for a reason","in_reply_to_user_id_str":"1754147306687852544","in_reply_to_status_id_str":"1989717607767818438","is_quote_status":0,"is_ai":null,"ai_score":null}]},{"label":"2025-11-17","value":2773,"startTime":1763251200000,"endTime":1763337600000,"tweets":[{"bookmarked":false,"display_text_range":[0,279],"entities":{"hashtags":[],"symbols":[],"timestamps":[],"urls":[],"user_mentions":[]},"favorited":true,"lang":"en","retweeted":true,"fact_check":null,"id":"1990002854233337925","view_count":193,"bookmark_count":0,"created_at":1763288627000,"favorite_count":3,"quote_count":0,"reply_count":2,"retweet_count":1,"user_id_str":"1980522019964772352","conversation_id_str":"1990002854233337925","full_text":"80% of ai agent implementations fail within 6 months\n\ncompanies are spending millions on systems that never reach production\n\nand here's the thing nobody talks about:\n\nthe problem isn't the technology\n\nthe problem is nobody knows how to build these systems properly\n\neveryone can make a chatbot demo that works in controlled environments\n\nalmost nobody can build an agent system that works reliably with real users, real data, and real consequences\n\nthe gap between prototype and production is where projects die\n\nand that gap is pure architecture and systems thinking\n\nif you can bridge that gap, you're not competing with everyone\n\nyou're competing with the tiny fraction of people who actually know what they're doing","in_reply_to_user_id_str":null,"in_reply_to_status_id_str":null,"is_quote_status":0,"is_ai":null,"ai_score":null},{"bookmarked":false,"display_text_range":[0,278],"entities":{"hashtags":[],"media":[{"display_url":"pic.x.com/xur3S4i9Hr","expanded_url":"https://x.com/aidvgg/status/1990083139603939357/video/1","id_str":"1990083054270898176","indices":[279,302],"media_key":"13_1990083054270898176","media_url_https":"https://pbs.twimg.com/amplify_video_thumb/1990083054270898176/img/YlIJU2gho-vyLUIH.jpg","type":"video","url":"https://t.co/xur3S4i9Hr","additional_media_info":{"monetizable":false},"ext_media_availability":{"status":"Available"},"sizes":{"large":{"h":1040,"w":1920,"resize":"fit"},"medium":{"h":650,"w":1200,"resize":"fit"},"small":{"h":368,"w":680,"resize":"fit"},"thumb":{"h":150,"w":150,"resize":"crop"}},"original_info":{"height":1040,"width":1920,"focus_rects":[]},"allow_download_status":{"allow_download":true},"video_info":{"aspect_ratio":[24,13],"duration_millis":35066,"variants":[{"content_type":"application/x-mpegURL","url":"https://video.twimg.com/amplify_video/1990083054270898176/pl/qcOk9UcVCCzsm7Di.m3u8?tag=21"},{"bitrate":256000,"content_type":"video/mp4","url":"https://video.twimg.com/amplify_video/1990083054270898176/vid/avc1/498x270/Bahyx01PDQauOGAK.mp4?tag=21"},{"bitrate":832000,"content_type":"video/mp4","url":"https://video.twimg.com/amplify_video/1990083054270898176/vid/avc1/664x360/t0YRdumfZIGcCRh5.mp4?tag=21"},{"bitrate":2176000,"content_type":"video/mp4","url":"https://video.twimg.com/amplify_video/1990083054270898176/vid/avc1/1328x720/J-ApTFzs-F-PG798.mp4?tag=21"},{"bitrate":10368000,"content_type":"video/mp4","url":"https://video.twimg.com/amplify_video/1990083054270898176/vid/avc1/1920x1040/jJ69t-BA0SPvi75N.mp4?tag=21"}]},"media_results":{"result":{"media_key":"13_1990083054270898176"}}}],"symbols":[],"timestamps":[],"urls":[{"display_url":"x.com/aidvgg/status/ā¦","expanded_url":"https://x.com/aidvgg/status/1989467175049138527?s=20","url":"https://t.co/wYiEVPugzY","indices":[628,651]}],"user_mentions":[]},"extended_entities":{"media":[{"display_url":"pic.x.com/xur3S4i9Hr","expanded_url":"https://x.com/aidvgg/status/1990083139603939357/video/1","id_str":"1990083054270898176","indices":[279,302],"media_key":"13_1990083054270898176","media_url_https":"https://pbs.twimg.com/amplify_video_thumb/1990083054270898176/img/YlIJU2gho-vyLUIH.jpg","type":"video","url":"https://t.co/xur3S4i9Hr","additional_media_info":{"monetizable":false},"ext_media_availability":{"status":"Available"},"sizes":{"large":{"h":1040,"w":1920,"resize":"fit"},"medium":{"h":650,"w":1200,"resize":"fit"},"small":{"h":368,"w":680,"resize":"fit"},"thumb":{"h":150,"w":150,"resize":"crop"}},"original_info":{"height":1040,"width":1920,"focus_rects":[]},"allow_download_status":{"allow_download":true},"video_info":{"aspect_ratio":[24,13],"duration_millis":35066,"variants":[{"content_type":"application/x-mpegURL","url":"https://video.twimg.com/amplify_video/1990083054270898176/pl/qcOk9UcVCCzsm7Di.m3u8?tag=21"},{"bitrate":256000,"content_type":"video/mp4","url":"https://video.twimg.com/amplify_video/1990083054270898176/vid/avc1/498x270/Bahyx01PDQauOGAK.mp4?tag=21"},{"bitrate":832000,"content_type":"video/mp4","url":"https://video.twimg.com/amplify_video/1990083054270898176/vid/avc1/664x360/t0YRdumfZIGcCRh5.mp4?tag=21"},{"bitrate":2176000,"content_type":"video/mp4","url":"https://video.twimg.com/amplify_video/1990083054270898176/vid/avc1/1328x720/J-ApTFzs-F-PG798.mp4?tag=21"},{"bitrate":10368000,"content_type":"video/mp4","url":"https://video.twimg.com/amplify_video/1990083054270898176/vid/avc1/1920x1040/jJ69t-BA0SPvi75N.mp4?tag=21"}]},"media_results":{"result":{"media_key":"13_1990083054270898176"}}}]},"favorited":true,"lang":"en","possibly_sensitive":false,"possibly_sensitive_editable":true,"retweeted":false,"fact_check":null,"id":"1990083139603939357","view_count":1,"bookmark_count":0,"created_at":1763307769000,"favorite_count":1,"quote_count":0,"reply_count":0,"retweet_count":0,"user_id_str":"1980522019964772352","conversation_id_str":"1990083139603939357","full_text":"deployed a three-agent dev team that runs 24/7 for under $200/month in api costs\n\nnot a chatbot\n\nnot a demo\n\nactual production infrastructure\n\n- backend developer agent\n\n- devops specialist agent\n\n- frontend engineer agent\n\neach gets isolated container environment\n\neach has its own workspace\n\nthey communicate through discord like real employees\n\nthey write code, review each other's work, deploy infrastructure\n\ncomplete transparency\n\nhumans see everything\n\nthis replaces $180k/year in salary costs\n\np.s. this can be any agent, not only coding ones.\n\nif you want this infrastructure set up for your business,\n\nshoot me a dm.\n\nhttps://t.co/wYiEVPugzY","in_reply_to_user_id_str":null,"in_reply_to_status_id_str":null,"is_quote_status":0,"is_ai":null,"ai_score":null},{"bookmarked":false,"display_text_range":[0,278],"entities":{"hashtags":[],"media":[{"display_url":"pic.x.com/KAtAbAvvyd","expanded_url":"https://x.com/aidvgg/status/1990083841709559998/video/1","id_str":"1990083452436193280","indices":[279,302],"media_key":"13_1990083452436193280","media_url_https":"https://pbs.twimg.com/amplify_video_thumb/1990083452436193280/img/AvQ_zpGIUIiOgDGf.jpg","type":"video","url":"https://t.co/KAtAbAvvyd","additional_media_info":{"monetizable":false},"ext_media_availability":{"status":"Available"},"sizes":{"large":{"h":1040,"w":1920,"resize":"fit"},"medium":{"h":650,"w":1200,"resize":"fit"},"small":{"h":368,"w":680,"resize":"fit"},"thumb":{"h":150,"w":150,"resize":"crop"}},"original_info":{"height":1040,"width":1920,"focus_rects":[]},"allow_download_status":{"allow_download":true},"video_info":{"aspect_ratio":[24,13],"duration_millis":35066,"variants":[{"content_type":"application/x-mpegURL","url":"https://video.twimg.com/amplify_video/1990083452436193280/pl/uKOX7o-exFHK4dIh.m3u8?tag=21"},{"bitrate":256000,"content_type":"video/mp4","url":"https://video.twimg.com/amplify_video/1990083452436193280/vid/avc1/498x270/xX4_e4nZZYTDbXcm.mp4?tag=21"},{"bitrate":832000,"content_type":"video/mp4","url":"https://video.twimg.com/amplify_video/1990083452436193280/vid/avc1/664x360/wYYA3noId5VkLAM-.mp4?tag=21"},{"bitrate":2176000,"content_type":"video/mp4","url":"https://video.twimg.com/amplify_video/1990083452436193280/vid/avc1/1328x720/eBgP00wlRy4i-gFI.mp4?tag=21"},{"bitrate":10368000,"content_type":"video/mp4","url":"https://video.twimg.com/amplify_video/1990083452436193280/vid/avc1/1920x1040/Uz45f9Aj8eoSqoxs.mp4?tag=21"}]},"media_results":{"result":{"media_key":"13_1990083452436193280"}}}],"symbols":[],"timestamps":[],"urls":[],"user_mentions":[]},"extended_entities":{"media":[{"display_url":"pic.x.com/KAtAbAvvyd","expanded_url":"https://x.com/aidvgg/status/1990083841709559998/video/1","id_str":"1990083452436193280","indices":[279,302],"media_key":"13_1990083452436193280","media_url_https":"https://pbs.twimg.com/amplify_video_thumb/1990083452436193280/img/AvQ_zpGIUIiOgDGf.jpg","type":"video","url":"https://t.co/KAtAbAvvyd","additional_media_info":{"monetizable":false},"ext_media_availability":{"status":"Available"},"sizes":{"large":{"h":1040,"w":1920,"resize":"fit"},"medium":{"h":650,"w":1200,"resize":"fit"},"small":{"h":368,"w":680,"resize":"fit"},"thumb":{"h":150,"w":150,"resize":"crop"}},"original_info":{"height":1040,"width":1920,"focus_rects":[]},"allow_download_status":{"allow_download":true},"video_info":{"aspect_ratio":[24,13],"duration_millis":35066,"variants":[{"content_type":"application/x-mpegURL","url":"https://video.twimg.com/amplify_video/1990083452436193280/pl/uKOX7o-exFHK4dIh.m3u8?tag=21"},{"bitrate":256000,"content_type":"video/mp4","url":"https://video.twimg.com/amplify_video/1990083452436193280/vid/avc1/498x270/xX4_e4nZZYTDbXcm.mp4?tag=21"},{"bitrate":832000,"content_type":"video/mp4","url":"https://video.twimg.com/amplify_video/1990083452436193280/vid/avc1/664x360/wYYA3noId5VkLAM-.mp4?tag=21"},{"bitrate":2176000,"content_type":"video/mp4","url":"https://video.twimg.com/amplify_video/1990083452436193280/vid/avc1/1328x720/eBgP00wlRy4i-gFI.mp4?tag=21"},{"bitrate":10368000,"content_type":"video/mp4","url":"https://video.twimg.com/amplify_video/1990083452436193280/vid/avc1/1920x1040/Uz45f9Aj8eoSqoxs.mp4?tag=21"}]},"media_results":{"result":{"media_key":"13_1990083452436193280"}}}]},"favorited":true,"lang":"en","possibly_sensitive":false,"possibly_sensitive_editable":true,"retweeted":true,"fact_check":null,"id":"1990083841709559998","view_count":249,"bookmark_count":1,"created_at":1763307936000,"favorite_count":3,"quote_count":0,"reply_count":3,"retweet_count":1,"user_id_str":"1980522019964772352","conversation_id_str":"1990083841709559998","full_text":"deployed a three-agent dev team that runs 24/7 for under $200/month in api costs\n\nnot a chatbot\n\nnot a demo\n\nactual production infrastructure\n\n- backend developer agent\n\n- devops specialist agent\n\n- frontend engineer agent\n\neach gets isolated container environment\n\neach has its own workspace\n\nthey communicate through discord like real employees\n\nthey write code, review each other's work, deploy infrastructure\n\ncomplete transparency\n\nhumans see everything\n\nthis replaces $180k/year in salary costs\n\np.s. this can be done with any agent, not just a coding one\n\nif you want this implemented for you business,\n\nshoot me a dm.","in_reply_to_user_id_str":null,"in_reply_to_status_id_str":null,"is_quote_status":0,"is_ai":null,"ai_score":null},{"bookmarked":false,"display_text_range":[14,56],"entities":{"hashtags":[],"symbols":[],"timestamps":[],"urls":[],"user_mentions":[{"id_str":"1566851334283870210","name":"Marcel","screen_name":"marcelkargul","indices":[0,13]},{"id_str":"1754147306687852544","name":"Ata","screen_name":"theatashka","indices":[24,35]},{"id_str":"1231654587364519936","name":"Lynel","screen_name":"LynelSkroll","indices":[38,50]}]},"favorited":false,"in_reply_to_screen_name":"marcelkargul","lang":"en","quoted_status_id_str":"1942665979575636151","quoted_status_permalink":{"url":"https://t.co/MUnDg7GJHb","expanded":"https://twitter.com/theatashka/status/1942665979575636151","display":"x.com/theatashka/staā¦"},"retweeted":false,"fact_check":null,"id":"1990026132154941820","view_count":2008,"bookmark_count":2,"created_at":1763294177000,"favorite_count":7,"quote_count":0,"reply_count":2,"retweet_count":0,"user_id_str":"1980522019964772352","conversation_id_str":"1990015995604591086","full_text":"@marcelkargul The OG is @theatashka \n\n@LynelSkroll knows","in_reply_to_user_id_str":"1566851334283870210","in_reply_to_status_id_str":"1990015995604591086","is_quote_status":1,"is_ai":null,"ai_score":null},{"bookmarked":false,"display_text_range":[12,56],"entities":{"hashtags":[],"symbols":[],"timestamps":[],"urls":[],"user_mentions":[{"id_str":"1754147306687852544","name":"Ata","screen_name":"theatashka","indices":[0,11]}]},"favorited":false,"in_reply_to_screen_name":"theatashka","lang":"en","retweeted":false,"fact_check":null,"id":"1990005150631834050","view_count":11,"bookmark_count":0,"created_at":1763289175000,"favorite_count":1,"quote_count":0,"reply_count":0,"retweet_count":0,"user_id_str":"1980522019964772352","conversation_id_str":"1990002854233337925","full_text":"@theatashka thatās exactly what i specialize in bro haha","in_reply_to_user_id_str":"1754147306687852544","in_reply_to_status_id_str":"1990003341397803091","is_quote_status":0,"is_ai":null,"ai_score":null},{"bookmarked":false,"display_text_range":[39,63],"entities":{"hashtags":[],"symbols":[],"timestamps":[],"urls":[],"user_mentions":[{"id_str":"1566851334283870210","name":"Marcel","screen_name":"marcelkargul","indices":[0,13]},{"id_str":"1754147306687852544","name":"Ata","screen_name":"theatashka","indices":[14,25]},{"id_str":"1231654587364519936","name":"Lynel","screen_name":"LynelSkroll","indices":[26,38]}]},"favorited":false,"in_reply_to_screen_name":"marcelkargul","lang":"en","retweeted":false,"fact_check":null,"id":"1990047298462912778","view_count":285,"bookmark_count":0,"created_at":1763299223000,"favorite_count":4,"quote_count":0,"reply_count":1,"retweet_count":0,"user_id_str":"1980522019964772352","conversation_id_str":"1990015995604591086","full_text":"@marcelkargul @theatashka @LynelSkroll yes i can read thank you","in_reply_to_user_id_str":"1566851334283870210","in_reply_to_status_id_str":"1990032454254534747","is_quote_status":0,"is_ai":null,"ai_score":null},{"bookmarked":false,"display_text_range":[26,52],"entities":{"hashtags":[],"symbols":[],"timestamps":[],"urls":[],"user_mentions":[{"id_str":"1916831255074598912","name":"Jazz","screen_name":"MoJazeem","indices":[0,9]},{"id_str":"1754804404887437312","name":"Focal","screen_name":"focaldotdesign","indices":[10,25]}]},"favorited":false,"in_reply_to_screen_name":"MoJazeem","lang":"en","retweeted":false,"fact_check":null,"id":"1990046530909434168","view_count":24,"bookmark_count":0,"created_at":1763299040000,"favorite_count":2,"quote_count":0,"reply_count":0,"retweet_count":0,"user_id_str":"1980522019964772352","conversation_id_str":"1989991438768300307","full_text":"@MoJazeem @focaldotdesign can help you w/ the system","in_reply_to_user_id_str":"1916831255074598912","in_reply_to_status_id_str":"1989991438768300307","is_quote_status":0,"is_ai":null,"ai_score":null},{"bookmarked":false,"display_text_range":[17,30],"entities":{"hashtags":[],"symbols":[],"timestamps":[],"urls":[],"user_mentions":[{"id_str":"1870646718749892608","name":"Andrew Arthurs","screen_name":"InnovatorAndrew","indices":[0,16]}]},"favorited":false,"in_reply_to_screen_name":"InnovatorAndrew","lang":"en","retweeted":false,"fact_check":null,"id":"1990113372130439501","view_count":0,"bookmark_count":0,"created_at":1763314977000,"favorite_count":0,"quote_count":0,"reply_count":0,"retweet_count":0,"user_id_str":"1980522019964772352","conversation_id_str":"1990083841709559998","full_text":"@InnovatorAndrew in dms andrew","in_reply_to_user_id_str":"1870646718749892608","in_reply_to_status_id_str":"1990110950062432361","is_quote_status":0,"is_ai":null,"ai_score":null},{"bookmarked":false,"display_text_range":[10,56],"entities":{"hashtags":[],"symbols":[],"timestamps":[],"urls":[],"user_mentions":[{"id_str":"1971249076411985920","name":"Kemal","screen_name":"ai_kemal","indices":[0,9]}]},"favorited":false,"in_reply_to_screen_name":"ai_kemal","lang":"en","retweeted":false,"fact_check":null,"id":"1990083287637753877","view_count":2,"bookmark_count":0,"created_at":1763307804000,"favorite_count":0,"quote_count":0,"reply_count":0,"retweet_count":0,"user_id_str":"1980522019964772352","conversation_id_str":"1990002854233337925","full_text":"@ai_kemal same here bro..\n\nthey're all over the internet","in_reply_to_user_id_str":"1971249076411985920","in_reply_to_status_id_str":"1990083131274035639","is_quote_status":0,"is_ai":null,"ai_score":null}]},{"label":"2025-11-18","value":49,"startTime":1763337600000,"endTime":1763424000000,"tweets":[{"bookmarked":false,"display_text_range":[0,279],"entities":{"hashtags":[],"symbols":[],"timestamps":[],"urls":[],"user_mentions":[]},"favorited":true,"lang":"en","retweeted":true,"fact_check":null,"id":"1990417515625812067","view_count":49,"bookmark_count":0,"created_at":1763387490000,"favorite_count":2,"quote_count":0,"reply_count":0,"retweet_count":1,"user_id_str":"1980522019964772352","conversation_id_str":"1990417515625812067","full_text":"i spent years learning frameworks and chasing new javascript libraries\n\ncompletely wrong focus\n\nthe real skill that pays is understanding how systems fail and designing for that failure\n\nproduction-ready means:\n\n- works when models hallucinate\n\n- works when integrations break\n\n- works when users do unexpected things\n\n- works when data is garbage\n\nyour ai agent will encounter all of these\n\nif you haven't designed:\n\n- fallback mechanisms\n\n- error boundaries\n\n- human escalation paths\n\nfrom day one, you don't have a production system\n\nyou have an expensive prototype that will collapse under real-world conditions","in_reply_to_user_id_str":null,"in_reply_to_status_id_str":null,"is_quote_status":0,"is_ai":null,"ai_score":null}]},{"label":"2025-11-19","value":0,"startTime":1763424000000,"endTime":1763510400000,"tweets":[]},{"label":"2025-11-20","value":194,"startTime":1763510400000,"endTime":1763596800000,"tweets":[{"bookmarked":false,"display_text_range":[14,32],"entities":{"hashtags":[],"symbols":[],"timestamps":[],"urls":[],"user_mentions":[{"id_str":"1010623581305307136","name":"caleb","screen_name":"rungoogleads","indices":[0,13]}]},"favorited":false,"in_reply_to_screen_name":"rungoogleads","lang":"is","retweeted":false,"fact_check":null,"id":"1991070325979672589","view_count":41,"bookmark_count":0,"created_at":1763543132000,"favorite_count":2,"quote_count":0,"reply_count":0,"retweet_count":0,"user_id_str":"1980522019964772352","conversation_id_str":"1990810105189646833","full_text":"@rungoogleads skill issue broski","in_reply_to_user_id_str":"1010623581305307136","in_reply_to_status_id_str":"1990810105189646833","is_quote_status":0,"is_ai":null,"ai_score":null},{"bookmarked":false,"display_text_range":[6,61],"entities":{"hashtags":[],"symbols":[],"timestamps":[],"urls":[],"user_mentions":[{"id_str":"786375418685165568","name":"Theo - t3.gg","screen_name":"theo","indices":[0,5]}]},"favorited":false,"in_reply_to_screen_name":"theo","lang":"en","retweeted":false,"fact_check":null,"id":"1991109782724559087","view_count":146,"bookmark_count":0,"created_at":1763552539000,"favorite_count":2,"quote_count":0,"reply_count":0,"retweet_count":0,"user_id_str":"1980522019964772352","conversation_id_str":"1990934074433880213","full_text":"@theo respect is earned, theo.\n\nand you just lost it from me.","in_reply_to_user_id_str":"786375418685165568","in_reply_to_status_id_str":"1990934074433880213","is_quote_status":0,"is_ai":null,"ai_score":null},{"bookmarked":false,"display_text_range":[11,65],"entities":{"hashtags":[],"symbols":[],"timestamps":[],"urls":[],"user_mentions":[{"id_str":"1028788597455912961","name":"Tyler","screen_name":"tyler_agg","indices":[0,10]}]},"favorited":false,"in_reply_to_screen_name":"tyler_agg","lang":"en","retweeted":false,"fact_check":null,"id":"1991182491353289015","view_count":7,"bookmark_count":0,"created_at":1763569874000,"favorite_count":1,"quote_count":0,"reply_count":0,"retweet_count":0,"user_id_str":"1980522019964772352","conversation_id_str":"1991173507372503070","full_text":"@tyler_agg so true\n\nai is just a multiplier\n\nbut 0x100 is still 0","in_reply_to_user_id_str":"1028788597455912961","in_reply_to_status_id_str":"1991173507372503070","is_quote_status":0,"is_ai":null,"ai_score":null}]},{"label":"2025-11-21","value":0,"startTime":1763596800000,"endTime":1763683200000,"tweets":[]}]},"interactions":{"users":[{"created_at":1740733277000,"uid":"1895398810299318272","id":"1895398810299318272","screen_name":"paoloanzn","name":"4nzn","friends_count":428,"followers_count":16157,"profile_image_url_https":"https://pbs.twimg.com/profile_images/1908913306938597376/-GCAa8j2_normal.jpg","description":"ai weapons manufacturer","entities":{"description":{"urls":[]},"url":{"urls":[{"display_url":"t.me/theaimafia","expanded_url":"https://t.me/theaimafia","url":"https://t.co/81awRdxWjt","indices":[0,23]}]}},"interactions":6},{"created_at":1707056312000,"uid":"1754147306687852544","id":"1754147306687852544","screen_name":"theatashka","name":"Ata","friends_count":274,"followers_count":1681,"profile_image_url_https":"https://pbs.twimg.com/profile_images/1799126736795320321/l0Jtlp5y_normal.jpg","description":"UX/UI designer and developer.","entities":{"description":{"urls":[]},"url":{"urls":[{"display_url":"cal.com/atashka","expanded_url":"https://cal.com/atashka","url":"https://t.co/LxXwkK90Za","indices":[0,23]}]}},"interactions":3},{"created_at":1758817471000,"uid":"1971249076411985920","id":"1971249076411985920","screen_name":"ai_kemal","name":"Kemal","friends_count":15,"followers_count":2,"profile_image_url_https":"https://pbs.twimg.com/profile_images/1972268991797403648/3zwhtb0H_normal.jpg","description":"Beginner in the field of AI automation. Love working out and play table tennis","entities":{"description":{"urls":[]}},"interactions":2,"following":true,"followed_by":true},{"created_at":1759141028000,"uid":"1972606509398818816","id":"1972606509398818816","screen_name":"TheZainMehmood","name":"Zain Mehmood","friends_count":83,"followers_count":84,"profile_image_url_https":"https://pbs.twimg.com/profile_images/1972630856188497920/wn6FFdYh_normal.jpg","description":"(Software + AI) Engineer | Learning and building cool stuff","entities":{"description":{"urls":[]}},"interactions":1},{"created_at":1734831924000,"uid":"1870646718749892608","id":"1870646718749892608","screen_name":"InnovatorAndrew","name":"Andrew Arthurs","friends_count":65,"followers_count":7,"profile_image_url_https":"https://pbs.twimg.com/profile_images/1870646789516263424/pZswI_Eb_normal.jpg","description":"","entities":{"description":{"urls":[]}},"interactions":1},{"created_at":1704323328000,"uid":"1742684173318361088","id":"1742684173318361088","screen_name":"jacob_automates","name":"Jacobš¦ ","friends_count":660,"followers_count":317,"profile_image_url_https":"https://pbs.twimg.com/profile_images/1960377410970320897/37hV7cJ__normal.jpg","description":"Fixing broken ops with AI-friendly knowledge bases. One living OS, every tool plugged in.","entities":{"url":{"urls":[{"url":"https://t.co/rvT4bmlS5B","expanded_url":"https://www.youtube.com/@jacob_automates","display_url":"youtube.com/@jacob_automatā¦","indices":[0,23]}]},"description":{"urls":[]}},"interactions":1,"following":true,"followed_by":true},{"created_at":1662401501000,"uid":"1566851334283870210","id":"1566851334283870210","screen_name":"marcelkargul","name":"Marcel","friends_count":689,"followers_count":40937,"profile_image_url_https":"https://pbs.twimg.com/profile_images/1986905866084179968/e9Mb6RlE_normal.jpg","description":"Founder @kargulstudio / We build products, websites, and brands.","entities":{"description":{"urls":[]},"url":{"urls":[{"display_url":"kargul.studio","expanded_url":"http://kargul.studio","url":"https://t.co/xrKOpjSUV0","indices":[0,23]}]}},"interactions":1},{"created_at":1582484323000,"uid":"1231654587364519936","id":"1231654587364519936","screen_name":"LynelSkroll","name":"Lynel","friends_count":78,"followers_count":1604,"profile_image_url_https":"https://pbs.twimg.com/profile_images/1988657613425520640/QFhBfKgK_normal.jpg","description":"Gordon Ramsay of Design X","entities":{"description":{"urls":[]},"url":{"urls":[{"display_url":"cal.com/skroll-studio/ā¦","expanded_url":"https://cal.com/skroll-studio/15min","url":"https://t.co/csLPbJ2HVv","indices":[0,23]}]}},"interactions":1}],"period":14,"start":1762421878198,"end":1763631478198}}},"settings":{},"session":null,"routeProps":{"/creators/:username":{}}}